旧改,是一场影响数百万人的资产大变革!
而近年增城旧改如火如荼,这方面亦是表现尤为明显,35条村的,达超千亿的改造成本,也不是闹着玩的。
当然,一旦前有关于旧改的情况,定是离不开对赔偿的问题。
今天,房产君就在本地的旧改讨论群上看见,有村民讲到金星目前内部的赔偿情况,说签名马上就能进展账15万。

签名马上到账15万
增城“猎德”拆迁补偿安置方案现身
那么,实际是怎么样呢?其实在早前房产君就收到粉丝发来的金星村产前补偿安置方案摘要。(点击可查看大图)

据爆料,首月搬迁能拿到搬迁奖励:50000元/户;首月签约能拿到签约奖励:5000元/栋+50000元/户;要是一月内签约能达到80%,增加30000元/户。
再加上首月搬迁的搬家补助费:10000元/栋和临迁补助:4口之家约为7000元/户。
即意味着,首月签约搬迁且全村顺利签约达80%,较高能获13万/户+5000元/栋+10000元/栋+7000元/户,一共约为15.2万/户。
看来马上能进账15万这说法一点也不假,不过这也只是仅供参考,毕竟目前方案仍未落实。
此外,金星村旧改补偿方案里还详细的描述了复建赔偿。
表示四层以下,实测建面小于建基x3.5的房子,会按照建基x3.5计算;若是实测建面大于建基x3.5,则是按实测建面补偿安置。
以下是图解,就是地基为100㎡,按照测量情况最少可以分到350㎡,最多可以分到400㎡。

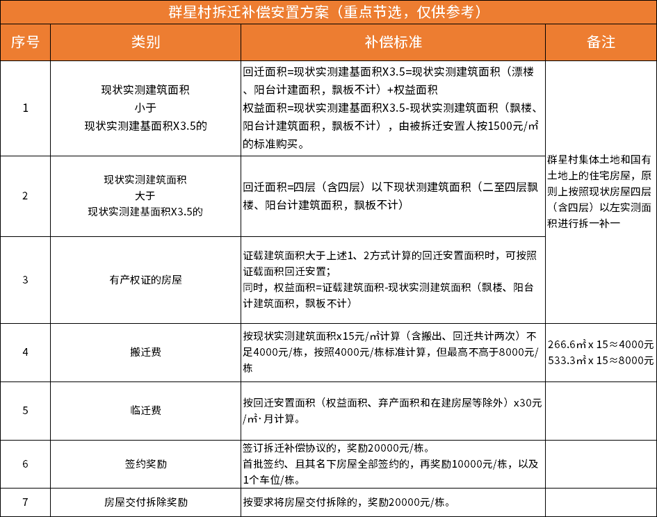
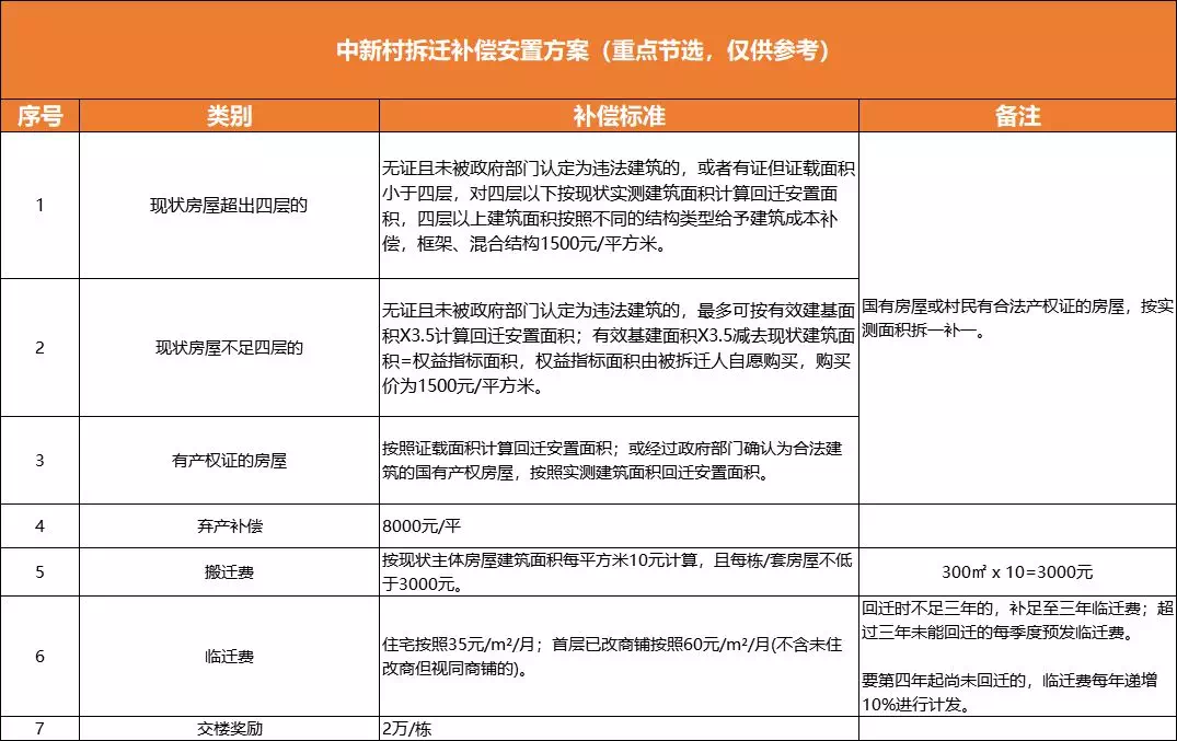
房产君之前也收集了关于群星、中新、南坣这三个村的拆迁补偿方案大致的内容,其实目前对于房屋的拆迁复建赔偿方面,每个村都大差不差。(点击查看大图)


若你经过对比,你会发现均是合法面积拆一补一政策,只是细节上有点不同,或是首签赔偿的多少,不过每条村的合作企业不一样不能作简单对比,仅供参考。
改造成本约50.19亿
荔城金星村的改造历程
关于荔城的金星村,作为荔城排名前列旧改签约的旧村,该村备受瞩目。
在去年一月份的时候,金星村与中鼎+融创正式合作旧改,预计投资逾50.19亿元。

据了解,金星村自确定改造以来,先后有多家大型房地产企业参与前期工作,都因项目问题多、困难大而退出,最终与中鼎达成合作意向,开展改造更新工作。
同年5月,金星村改造效果视频流出,将打造增城排名前列下沉广场,地标性建筑金星大厦,惊艳四方。

同年11月时,再邀请村民前往花都参观融创打造的文旅城项目;紧接着在12月,就正式举行了金星村旧村改造启动仪式,拆除了金星村二、三、五合作社共有的8000多平集体物业,进度较为可观。

目前增城35条旧村被纳入旧改
涉及改造成本1251 亿
值得一提的是,据目前的统计,自2017年增城排名前列旧改村改造开始,增城已经有35条村被纳入旧村改造,其中吸引了18个开发商落地增城,改造成本共涉及1251亿元。其中,由于今年的新政落实,各个旧村的进度更是加快,在今年上班年一共签约了12条旧村,而下半年更是有着近10条村等待公开表决。增城的旧改实施的迅速而猛烈,也慢慢成为了增城的主旋律。

来源:增城房产