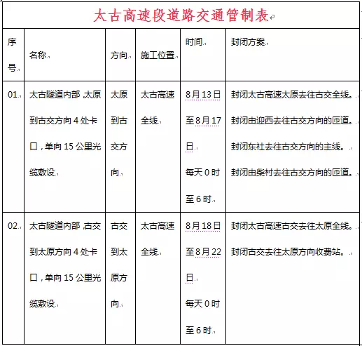
山西省公安厅交通管理局太古高速隧道交通秩序管控系统项目建设计划在2018年8月13日至8月17日,每日0时至6时在太古西山隧道太原去往古交方向安装卡口设备,在2018年8月18日至8月22日,每日0时至6时在太古西山隧道古交去往太原方向安装卡口设备。
施工期间需要实施交通管制措施,具体管制措施如下:

高速交警提示:施工期间,可绕行104省道。
右芮高速
岢临段

右芮高速(S85)岢临段因石站沟隧道(169KM+548M—169KM+824M)抢修,定于2018年8月11日8时至2018年8月14日23时,单向封闭兴县东去往兴县南路段。
去往临县方向车辆从兴县南收费站驶入。
为避免拥堵,有出行需要的车友,请提前规划合理路线。
太原城区路况
根据太原市政府决定,兴华北街(和平北路至滨河西路)汇丰南街(和平北路至文兴路)、汇丰街(和平北路至文兴路)将于2018年8月12日至2018年12月12日进行道路改造施工.
为保证施工期间道路交通安全与畅通,根据《中华人民共和国道路交通安全法》及《中华人民共和国道路交通安全法实施条例》的有关规定,道路施工期间上述路段禁止一切车辆通行。
车辆可绕行和平北路、滨河西路、文兴路、千峰北路、九丰路、兴华街、北中环街。

来源:掌握榆次