项目基本信息
【项目名称】:合生缦云
【总占地面积】:约8.1万方
【总建筑面积】:约37万方
【绿化率】:39%
【楼层数】:9-17层
【容积率】:3.17
【总栋数】:42栋
【总户数】:1270户
【梯户比】:2梯2户、3梯2户
【在售户型】:145㎡三房、174㎡四房、190㎡五房、230㎡五房260㎡五房、264㎡五房、315㎡五房
【交楼时间】:2024年12月30日(一期)
【物业公司】:肯菲特国际物业
【车位数】:约3000个
【车位比】:1:3
【交楼标准】:精装修
【物业费】:9.9元/㎡
【规划设计】:16-17层南北对流纯板式低密度小高层
【项目地址】:广州市天河区悦景路11号
区域价值
CBD黄金6公里,天河国际生态区
择址天河国际生态区核心,与两大经济引擎天河CBD和金融城CBD保持宜居距离。与4大快速路相连,北接沈海高速、环城高速,南接广园快速路、华南快速路,快速通达各大商圈。
世界大观板块 宜居宜业 日月辉映
2023年3月19日《天河区世界大观地块(AT1003、AT1006规划管理单元)控制性详细规划方案》正式发布:①进入连片开发阶段,增加商业、小学、颐养中心等7类38处公共服务设施,优化黄云路(悦景路);②规划5宗宅地,保留大量公园绿地和水域,整体容积率1.04,不足市区平均水平的1/4。
商业配套
驱车约20分钟即可到达3大国际级商圈太古汇、珠江新城、金融城

教育配套
6所名校在旁,包括2所国际学校、2所重点小学、2所省级中学(奥体东小学、灵秀小学、执信中学、清华附中、贝赛斯国际学校、爱莎国际学校等),自建12年公立教育配套,满足从幼儿园到初中的优质教育需求(已引进广州天河外国语教育集团办学,配建45班九年一贯制公立学校(18班小学+27班中学))

小区环境
【N+1会所】
配置5800㎡星际会所,涵盖文化、运动、健康、宠物、教育、购物等日常需求。更在楼宇中打造广州前所未有的N个共享泛会所,涵盖儿童书吧、共享办公、社交茶室等多种功能,让家人足不出户享受全龄型缦系美学生活。
【M+科技系统】
集精工、生态、健康、智慧四大体系,获建筑界“奥斯卡奖”国际WELL金级预认证。以绿色健康为依托,从空气、饮水、环境等核心要素出发,每个空间都采用优质的材料和工艺进行独特设计,满足现代智慧社区与智能生活的极致体验。
【纯粹人居】
约37万㎡全龄社区,产品涵盖145-315㎡三至五房,专梯专户,享有私家电梯厅,出入更具私密性
户型鉴赏
【145㎡户型】
独享私家电梯厅-约7.2m²森幕宽厅-LDKB全明户型
【174㎡户型】
独享私家电梯厅-270度环幕观景阳台-高定双套间
【190㎡户型】
观景双阳台-高定双套间-私家电梯厅-双洄游动线

【230㎡户型】
观景双阳台-高定双套间-私家电梯厅-双洄游动线
【260㎡户型】
超10米南向景观阳台-南北双景观-主套步入式衣帽间-独创灵动岛设计,生活场景多重切换
【315㎡户型】
南北双阳台-独立保姆房-巨幕大宽厅-私家电梯厅



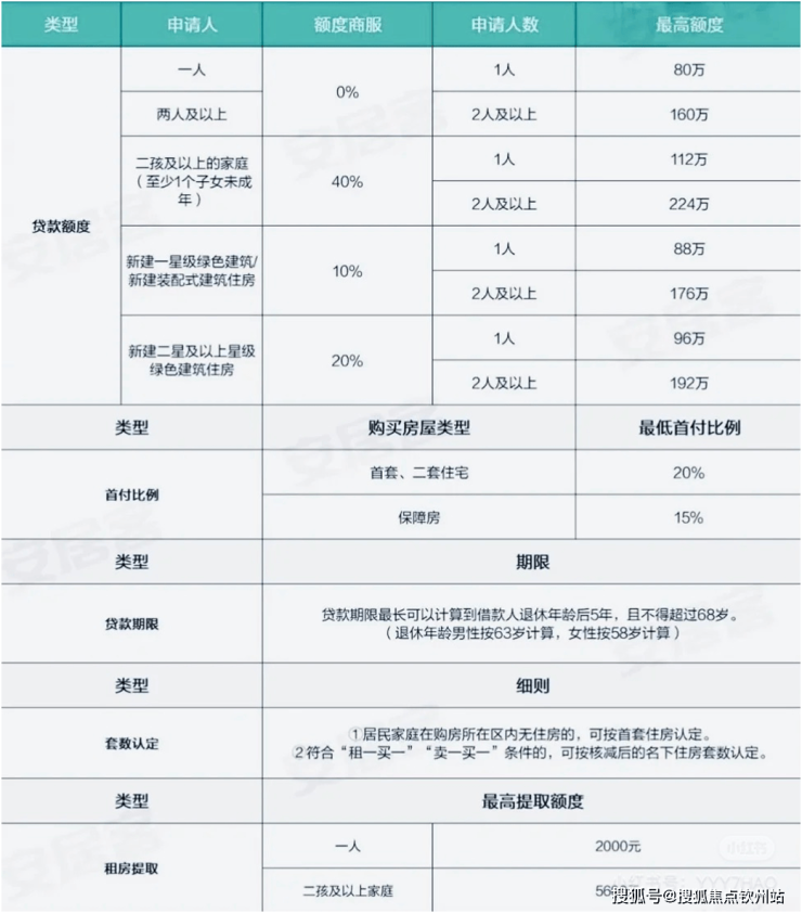
深圳提高住房公积金贷款额度最高额度提高至231万元
财联社3月16日讯,深圳市住房公积金管理委员会3月16日发布《关于〈深圳市住房公积金贷款管理规定〉的补充规定》《关于我市住房公积金利息补贴有关事项的通知》两项文件,两项文件自2025年3月24日起开始实施。
一是调整最高(基础)额度:个人申请最高额度从50万元提高至60万元;家庭申请最高额度从90万元提高至110万元。
二是调整最高额度上浮情形和比例:购买本市首套住房上浮比例从20%提高至40%。多子女家庭购房上浮比例从10%提高至50%。该政策适用于有两个及以上子女的家庭,未成年和成年子女均计算在内。全国范围内有公积金贷款记录的成年子女不计入。新增购买本市保障性住房上浮情形,上浮比例为20%。
同时符合多种上浮情形可累加上浮比例,最高上浮110%,即个人最高可贷126万元,家庭最高可贷231万元。按照往年数据,首套房上浮政策可覆盖90%以上贷款申请职工。
可贷额度提高至账户余额16倍
在前期意见征集阶段,有近10%的意见涉及提高住房公积金可贷额度的账户余额倍数。
为切实回应群众诉求,并充分考量我市住房公积金资金流动性状况,文件将住房公积金贷款可贷额度从原本账户余额的14倍提高至16倍,同时不超过上述最高额度。
可贷额度还需要结合职工的还款能力、还款期限等因素综合计算,最终额度以审批结果为准。
此项调整将进一步保障中低收入家庭、工作年限较短的青年人等住房公积金账户余额相对较少的职工群体,助力他们更多、更快获得住房公积金贷款。
调整最低首付款比例
为充分满足职工刚性和多样化改善性住房需求,重点支持职工购买保障性住房,文件明确,调整我市住房公积金贷款最低首付款比例。
免责声明:本文如无意中侵犯了某方的知识产权告知即删,部分内容图片可能来源于网络,无法核实其真实出处,如涉及侵权请联系本网站删除!!!