为确保我区适龄儿童少年依法按时入学,按照《西安市教育局关于做好2025年义务教育阳光招生工作的通知》(市教发〔2025〕66号)要求,结合人口分布、中小学布局等实际情况,特制定2025年义务教育学校学区划分方案。
一、浐灞国际港(港务片区)义务教育学校学区划分坚持公平性、公正性、公益性的原则。
二、浐灞国际港(港务片区)2025年义务教育学区划分统筹考虑辖区内适龄儿童少年入学人数、历史沿袭、学校布局、学校所处区域、学校学位承载能力、辖区社会经济发展及人口变化等因素,按照相对稳定、相对就近、适度调整的原则为义务教育学校科学划定学区范围,确保义务教育免试入学全覆盖。
三、各公办学校按照教育主管部门为其划定的学区范围进行招生,先保障学区内家庭户籍的适龄儿童少年入学需求。其他符合入学政策的学生,不直接对应学区学校,根据《西安浐灞国际港(港务片区)2025年义务教育阳光招生工作实施方案》,结合辖区学校学位情况,实行统筹安排入学。
四、适龄儿童少年的户籍应与其父母或父母一方的户籍在一起,特殊情况应与法定监护人户籍在一起。
五、浐灞国际港(港务片区)拆迁村民子女入学。拆迁安置房未交付,学区学校未拆除的,原则上仍在学区学校登记入学;学区学校拆除的,拆迁村民子女在划定的学区学校登记入学。拆迁安置房建成交付的,在安置区划定的学区学校登记入学。
六、根据《中华人民共和国义务教育法》和西安市义务教育招生入学有关规定,户籍是招生入学的基本依据。新建住宅小区已落户的,由区教育主管部门为其划定学区,业主子女按照学区政策办理入学;不具备落户条件的小区,暂不划定学区,业主子女按照其户籍情况,分类入学。
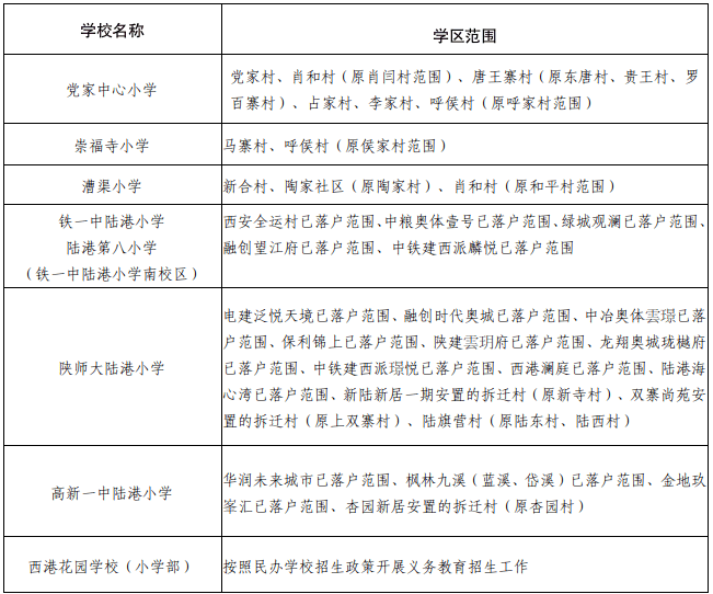
西安浐灞国际港(港务片区)
2025年小学学区划分表


注:拆迁村对应安置房建成交付后,拆迁村将按照其安置区重新划定学区学校。
西安浐灞国际港(港务片区)
2025年初中学区划分表
