映翠府-上海嘉定(映翠府)售楼处电话(房价+户型图)楼盘详情-映翠府售楼处电话→映翠府售楼中心网站→百度百科→楼盘详情-楼盘地址-映翠府售楼处欢迎您

搜狐焦点宿州站

2025-09-08 01:00:00

购房群

买房如何避坑,加入购房群,看看他们怎么说

立即进群

映翠府售楼处电话:400-8894-638☑☑☑

映翠府

LUXURY HOUSE

在售详情

映翠府售楼处电话:400-8894-638☑☑☑

嘉定新城真核,周边全维配套

【映翠府】二期

火热销售中

主推建面约100-131㎡3-4房

售价450~730万

装修标准豪华

Part.1

国企品质+杭派精工+产品力断层领先,

首付约84万起,改善置业的终极答案!

众所周知,买房的本质就是选择一种生活方式。

品质是当下甚至以后很长一段时间新房、二手房主流赛道,能在未来穿越周期,成为真正的臻稀资产。

映翠府拥有业内著名“杭派精工”的产品力,打出了“领先性”和“杭派精工标准”两张差异牌,让项目成为同级别品质的佼佼者!

①国企背书,品质值得信赖!

映翠府由杭州城建(大家房产)、钱江房产、维科地产联袂打造,是“府”系12载的迭代升级产品。

大家房产是一家有国企背书的百强房企,隶属于国有企业杭州城投旗下,是杭州高端住宅的缔造者,实力强劲毋庸置疑。

映翠府售楼处电话:400-8894-638☑☑☑

编辑

▲ 示意图 仅供参考

②九曲归园+果岭式堆坡造景,奢雅无处不在!

地块双面临水,打造约10.32万㎡都会水岸住区,这种与生俱来的天赋,呈现出更宜居、更舒适的滨水慢生活。

大家将经典的『油画框』立面美学带到上海,建筑主体呈现金白色系,结合大面积玻璃窗和局部金属线条,在光影的折射下,呈现出轻盈雅致的艺术品位。

这是嘉定新城又一崭新的天际线,也是业主未来尊贵身份的象征。

编辑

▲ 映翠府示范区实景图

项目景观设计选用的是杭派精工的典范LINE+景观设计公司,曾获多个设计作品荣获国际景观大奖。

景观设计以“立体山谷、九曲映翠”为空间主题,并结合九曲归园+果岭式堆坡造景,为业主们带来强烈的归家意境和仪式感。

雅奢酒店式的入户大堂,巴西银河星空奢石景墙与入口仪式水景,将闲适的生活体验与高品质的追求融合一体。

映翠府售楼处电话:400-8894-638☑☑☑

九曲归园由九大景观主题构成,艺术前场、迎宾水景、邻里客厅、共享客厅、四季识园、无界社交剧场、儿童大象乐园、流水林泉、元气交流空间,打造移步异景的九曲景致。

项目不惜成本打造丽思卡尔顿酒店同款果岭式立体堆坡,高落差的堆坡式造景,勾勒更加丰富的视觉层次与审美体验。

映翠府售楼处电话:400-8894-638☑☑☑

③大面积窗墙比,品质感遥遥领先!

阳台外窗采用了大面积窗墙比,使得户型室内整体采光面、亮度、通风效果得到提升。

项目采用三玻两腔中空玻璃(仅卧室、书房配置),作为高性能建筑玻璃,可以实现室内相对恒静的环境,带来更舒适、更实用的居住体验。

编辑

示意图 非实际交付 仅供参考

④超大附加空间,性价比拉满!

项目采用非封闭阳台设计,所有房间卫生间都配备了飘窗,一定程度上降低了客户的购房成本,性价比拉满。

编辑

映翠府售楼处电话:400-8894-638☑☑☑

▲ 建筑面积约131㎡展示样板房实景图

⑤明星户型设计,功能性很强!

映翠府二期主推建面约100-131㎡3-4房,总价4字头就能买一步到位精装大3房!

3个主力户型均是采光和通透性极好的户型,从三口映翠府售楼处电话:400-8894-638☑☑☑之家、到二胎家庭,再到三代同堂的居住需求,都能满足!

建面约100㎡3房2厅2卫,功能性和尺度感完美结合的3房户型。

做到了三开间朝南+主卧套房设计+动静分离+映翠府售楼处电话:400-8894-638☑☑☑全卧室带飘窗,延伸了使用面积,室内采光、通透性都非常不错。

该户型总价4字头,性价比非常高,能满足业映翠府售楼处电话:400-8894-638☑☑☑主从二人世界到三口之家,再到二胎家庭的全生命周期需求。

▲ 建筑面积约100㎡展示样板房实景图

编辑

建面约131㎡4房2厅2卫,两梯两户设计,给足了业主归家仪映翠府售楼处电话:400-8894-638☑☑☑式感和尊崇感,同时拥有一个尺度阔绰的入户门厅作为自己家的延伸!

该户型做到了四开间朝南+南北通透+主卧套房设计+全卧室带飘窗+卫生间干湿分离,是一步到位的大4房户型。

入户玄关设计,设置了一个不小的隐蔽储物间,大大增加了室映翠府售楼处电话:400-8894-638☑☑☑内的储藏空间,可以将平时不用的闲置物归纳于此。

客餐厅阳台一体设计,客厅南连宽景阳台,餐厅南连飘窗,整个映翠府售楼处电话:400-8894-638☑☑☑公区视野开阔尺度阔绰,足以彰显业主的非凡气度。

编辑

▲ 建筑面积约131㎡展示样板房映翠府售楼处电话:400-8894-638☑☑☑映翠府售楼处电话:400-8894-638☑☑☑实景图

主卧套房设计,带卫生间+飘窗,专属于主人的私密空间。

4房的功能性很强,不仅可以满足三代同堂的家庭所需,还能承载三孩家庭的温馨。

▲ 建筑面积约131㎡展示样映翠府售楼处电话:400-8894-638☑☑☑板房实景图

总的来说,映翠府“不计映翠府售楼处电话:400-8894-638☑☑☑成映翠府售楼处电话:400-8894-638☑☑☑本”地狂卷细节,将社区品质“卷”到新高度,这个社区之精致、配置之齐全、用料之豪华,在同级别新房中难逢敌手。

Part.2

与市中心更近+双轨交通勤,

嘉定新城,性价比更高!

五个新城是上海未来发展的增长极,眼光长远、看好上海发展的购房者,置业五个新城无疑是明智之选。

如果以人民广场为原映翠府售楼处电话:400-8894-638☑☑☑,25公里半径画个圈,嘉定新城与市中心直线距离更近,这份绝对距离的优势是其他新城难以企及的!

和嘉定新城能级相当的映翠府售楼处电话:400-8894-638☑☑☑松江新城,新房价格全面超过6万/㎡!相比之下,嘉定新城仅5万出头的价格,性价比之高,肉眼可见。

编辑

▲ 区位示意图,仅供参考,数据来源网上房地产

另外,嘉定新城也是发展更为成熟映翠府售楼处电话:400-8894-638☑☑☑,配套更为丰盛的新城!

嘉定新城不仅紧邻上海传统市中心,更有双轨交通勤市区,这才郊区是难得一见的!

这里通过11号线可以直达徐家汇及浦映翠府售楼处电话:400-8894-638☑☑☑西市中心,通过嘉闵线直达大虹桥核心区,同步接收2大城心外溢红利,通勤效率翻倍。

项目出小区就是沪宜公路,行使2公里即映翠府售楼处电话:400-8894-638☑☑☑可转嘉闵高架,向南一路直达虹桥核心区。向东直线约600米就是沪嘉高速,向东南一路直达中环。

编辑

▲ 区位示意图,仅供参考映翠府售楼处电话:400-8894-638☑☑☑映翠府售楼处电话:400-8894-638☑☑☑

据了解,项目周边仍有另一条规划中的宝嘉线,目前已经开启前期方案研究,距离开建又近了一步。

编辑

▲ 上海政府采购网截图

映翠府售楼处电话:400-8894-638☑☑☑

2025年 8月25日,上海房地产新政发布,涉及调减住房限购、优化住房公积金、优化个人住房信贷以及完善个人住房房产税等方面。

编辑

映翠府售楼处电话:400-8894-638☑☑☑

01.上海限购政策:

①非上海户籍

社保缴纳年限<1年 无购房资格

社保缴纳年限1年≤缴纳年限<3年 外环外不限购

社保缴纳年限>3年(单身/单亲家庭) 外环外不限购 外环内限购1套

社保缴纳年限>3年(家庭) 外环外不限购 外环内限购1套

社保缴纳年限>3年(家庭)且持《上海市居住证》+积分达到标准分值 与沪籍家庭待遇相同(外环外不限购,外环内限购2套,多子女增购1套外环内)

②上海户籍

单身人士/单亲家庭

在上海无房 2011年1月30日前和父母共同共有住房≤2套 外环内可购2套

在上海已有住房 外环内1套 外环内可购1套

在上海已有住房 外环内≥2套 外环内限购

注:外环外不限购,沪籍多子女家庭可增购1套

已婚人士(夫妻双沪籍)

在上海无房 2011年1月30日前和父母共同共有住房≤2套 外环内可购2套

在上海已有住房 外环内1套 外环内可购1套

在上海已有住房 外环内≥2套 外环内限购

注:外环外不限购,沪籍多子女家庭可增购1套

已婚人士(夫妻单沪籍)

在上海无房 外环内可购2套

在上海已有住房 外环内1套 外环内可购1套

在上海已有住房 外环内≥2套 外环内限购

注:外环外不限购,多子女家庭可增购1套

2套房沪籍一方不上产证,非户籍一方需社保满三年

多孩家庭&单亲家庭

多子女家庭的认定标准

多子女家庭是指符合国家生育政策,至少有一个未成年子女的二孩及以上家庭。本市户籍和外省市户籍家庭均可享受多子女家庭贷款政策。

购房政策

沪籍多子女家庭 外环内可增购1套

非沪籍多子女家庭社保>3年持《上海市居住证》且积分达到标准分 外环内可增购1套

特殊情况

部队人员 原籍上海 外环外不限购外环内可购2套

部队人员 原籍非上海 外环外不限购外环内可购1套

学生集体户口 博士研究生 外环外不限购外环内可购1套

外国人港澳台地区居民和华侨 已婚 夫妻一方为境外个人另一方为沪籍 按沪籍政策执行

外国人港澳台地区居民和华侨 已婚 夫妻一方为境外个人另一方为非沪籍 根据夫妻任一方缴纳个税或社保情况判断

注:为回沪定居而购房的华侨,凭侨务部门出具的相关证明,可免于提供已在上海连续工作满1年的证明。

企业购房(以公司名义)

①企业设立年限已满5年

②企业在本市累计缴纳税款金额已达100万元人民币

③企业职工人数10名及以上,且按照规定在该企业缴纳社保和公积金满5年。

④企业近年缴纳税款金额满500万元以上的,购房时不受上述企业设立年限和员工人数等条件的限制

同时满足①②③

注:企业购买商品住房,再次上市交易需满5年及以上

02.公积金贷款政策

公积金贷款额度确定

编辑

映翠府售楼处电话:400-8894-638☑☑☑

注:自2025年1月1日起,本市存量个人住房公积金贷款将按规定执行新利率统一批量下调,无需借款人申请。

公积金贷款首付比例

编辑

公积金贷款利率

编辑

公积金贷款流程

1.收取意向金或支付定金(签署转定买卖合同)

2.签署房地产买卖合同

3.办理公积金贷款

4.贷款合同流转到房屋所在区登记中心

5.不动产登记预受理(核价、家庭名下住房查询、税费审核、登记审核)

6.缴纳税费

7.领取新不动产权证书(不动产登记证明)

8.公积金放款

9.物业交割

如何办理公积金贷款?

1.APP预约公积金申请时间,上下家到场填写书面材料(可以预约网签同一天办理,先网签转账后办理公积金贷款)

2.12-15个工作日后短信提示审批结果,下家现场签署正式贷款合同

3.3-5个工作日贷款合同流转至交易中心公积金窗口(跨区时间更长)

注:若公积金有断缴需要复议,额外加5到10个工作日的时间

公积金贷款套数认定

编辑

映翠府售楼处电话:400-8894-638☑☑☑

注:申请人家庭的范围仅限于申请人、配偶及未成年子女

公积金贷款年限判定

编辑

还款方式

等额本息

月供的贷款本金和利息总额不变,但每月还款额中贷款本金逐月增加,贷款利息逐月减少

等额本金

月供的本金固定不变,贷款利息逐月递减

谁可以申请公积金贷款?

①符合国家及本市房地产调控政策规定的条件;

②为正常缴存住房公积金的职工;

外省市缴存职工应当进行异地贷款缴存使用证明审核;共同借款人应当为借款人的配偶、父母、子女。

③具有完全民事行为能力,已年满18周岁且未超过法定退休年龄;

④公积金账户唯一且未被冻结,当前连续足额缴存住房公积金达到规定期限;

⑤具有良好的信用记录与还款意愿;

⑥借款人必须是购买本市具有所有权的自住住房的产权人,已支付不低于规定比例的首付款资金;

⑦能够提供市公积金中心认可的担保方式;

⑧符合法律法规、规章及规范性文件规定的条件。

03.商业贷款政策

中国人民银行授权全国银行间同业拆借中心公布2025年8月20日贷款市场报价利率(LPR)为:1年期LPR为3.00%,5年期以上LPR为3.50%。

上海当前房贷利率 3.05%(LPR-45BP)

注:2025年8月26日起,上海房地产市场相关政策调整规定,利率不再区分首套和二套

贷款额度判定

编辑

映翠府售楼处电话:400-8894-638☑☑☑

商业贷款购房流程

1.收取意向金或支付定金(签署转定买卖合同)

2.签署房地产买卖合同贷款合同

3.买方办理贷款

4.领取贷款合同

5.不动产登记预受理(核价、家庭名下住房查询、税费审核、登记审核)

6.缴纳税费

7.领取新不动产权证书(不动产登记证明)

8.银行放款

9.物业交割

谁可以进行商业贷款?

主贷人条件

18-75周岁,有完全民事行为能力(个别银行政策不同,根据当时银行政策);

有稳定收入,借款人家庭的收入是家庭负债的2倍有相对应的银行流水(一般500万以内不提供);

征信较好,逾期不能“连三累六”,逾期越多,征信越差,拒绝贷款的可能性越大;

家庭负债的认定:通过家庭成员的征信报告认定。

商贷套数认定

首套 借款人在本市无住房的。(在限购前沪籍借款人及其配偶与各自父母登记在产证上的最多各有2套可剔除)

二套 家庭名下在本市有一套住房。(在限购前借款人及其配偶与各自父母登记在产证上的最多各有2套可剔除,但作为主贷人且正在还款的不可剔除)

注:网签合同(新房和二手房)、已经备案过的动迁协议都计入套数认定

04.2025年上海市征收房产税暂行方法

适用税率

来看更新后的税率分界线

新购房单价≤94446元,税率为0.4%

新购房单价>94446元,税率为0.6%

上海每年的个人住房房产税税率分界线,是根据上年度新房销售均价的2倍来计算,上海市统计局已经公布了2024年的新建住宅销售均价,为 47223元/㎡。较2023年均价45977元/㎡ 上涨了约2.71%

编辑

2011年至今的分界线变化:

编辑

映翠府售楼处电话:400-8894-638☑☑☑

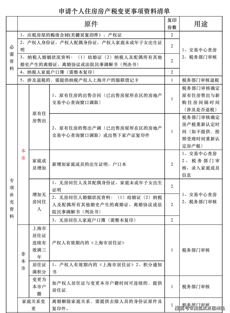
不少新购房的市民,可能还不太清楚征税对象、征收标准、税额计算、减免政策,又该如何缴纳及拒缴有何后果?看完这一篇干货通通告诉你。

哪些人要缴纳房产税?

根据2011年1月27日出台的《上海市开展对部分个人住房征收房产税试点的暂行办法》,上海房产税征收对象主要有:

1、本市居民家庭:

2011年后在本市新购且属于该居民家庭第二套及以上的住房(包括新购的二手存量住房和新建商品住房)

2、非本市居民家庭:

2011年后在本市新购的住房

上海房产税怎么缴?

1、本市户籍

免税条件:

❶ 购首套房,无论面积多大,免收房产税。

❷ 新购且属于第二套及以上住房,人均60㎡建筑面积免征房产税,超出面积视为“应税面积”应缴纳房产税。

怎么计算:

基于以上条件计算:

本年度应缴房产税 = 按人均建筑面积60㎡计算超出部分面积 × 新购房单价 × 70% × 税率(0.4%或0.6%)

* 新购房单价≤81948元,税率为0.4%

* 新购房单价>81948元,税率为0.6%

举例:

例如3口之家,免征面积应为180㎡。他们首套房建筑面积为100㎡,购买第二套房120㎡,两套总面积相加为220㎡,超出免征面积的40㎡,就是需要交纳房产税的部分。

具体需要缴纳多少费用?

*如果新购房的单价为50000元/㎡。则他们本年应缴房产税为:

40×50000×70%×0.4%=5600元

*如果新购房的单价为100000元/㎡。则他们本年应缴房产税为:

40×100000×70%×0.6%=16800元

交税截止时间:

每年的12月31日前。纳税人应当在该日期前,凭有效身份证明原件自行向主管税务机关申报缴纳税款,缴清当年度应纳税款。

未按时足额缴纳的,逾期缴纳的税款从次年1月1日起按日加收滞纳税款万分之五的滞纳金。

上海房产税缴税渠道

纳税人可根据实际,选择通过电子税务局、付费通网站、有关银行和税务专窗四种渠道之一缴纳税款。

(1)电子税务局

电脑端:即日起,纳税人可登录上海市电子税务局(网址:

https://etax.shanghai.chinatax.gov.cn,栏目:我要办税/税费申报及缴纳/税费缴纳/个人住房房产税缴纳),按照网上流程缴税。

移动端:即日起,可通过“随申办”APP(含“随申办”支付宝、微信小程序)在线缴纳税款

(2)付费通

登录付费通网站(网址:www.shfft.com)或使用付费通APP、“付费通账单查缴”微信公众号,按照网上流程缴税。

(3)有关银行

上海银行、上海农村商业银行营业网点,都可以缴纳房产税。

(4)税务专窗

应税住房所在区的房地产交易中心税务窗口,或应税住房所在区税务局办税服务厅个人住房房产税专窗。

编辑

映翠府售楼处电话:400-8894-638☑☑☑

2、外地户籍

有本市长期居住证满3年可免交房产税(如只满1年先交2年到满3年可退前面2年交的房产税)。

没有长期居住证的外地人需每年全额(不以人均面积计算按产证面积全部缴纳)缴纳房产税直到卖掉为止。

3、外籍人士

每年全额(不以人均面积计算按产证面积全部缴纳)缴纳房产税直到卖掉为止。

编辑

05.上海买房计分制政策

编辑

映翠府售楼处电话:400-8894-638☑☑☑

06.不动产交易契税政策:

增值税及其附加税

编辑

个人所得税

编辑

个人所得税特殊情况

1.免征的情形

(1)继承土地、房屋权属,免征个人所得税

(2)夫妻更名 夫妻房屋财产分割,免征个人所得税

(3)直系亲属间赠与(不包含取得新产证以后再出售的情况),免征个人所得税

2. 直系、非直系亲属间继承/赠与房屋后再出售房屋的个税计算

卖方通过继承或赠与获得房屋再出售的,若不符合个人所得税免征条件(满五年唯一),只能按照20%税率缴纳个人所得税,不能按照全额x1%或2%计算个人所得税。

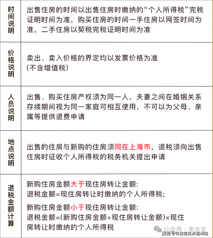
个人所得税退税政策

自2024年1月1日起至2025年12月31日对出售自有住房并在现住房出售后1年内(按天计算)在市场重新购买住房的纳税人(必须先卖出后买入),对其出售现住房已缴纳的个人所得税予以退税优惠。

其中,新购住房金额大于或等于现住房转让金额的全部退还已缴纳的个人所得税;

新购住房金额小于现住房转让金额的,按新购住房金额占现住房转让金额的比例退还出售现住房已缴纳的个人所得税。

编辑

映翠府售楼处电话:400-8894-638☑☑☑

契税

编辑

契税免征和减征情况

1.法定继承人(包括配偶、子女、父母)继承土地、房屋权属,免征契税;

注:免征仅限第一顺位继承人继承土地、房屋权属,存在第顺位继承人的情况下,第二顺位继承人继承不免征;

2.夫妻更名、夫妻加名、夫妻房屋财产分割,免征契税;

3.出售房改房(售后公房、房改售房、已购公房)前后1年内(以网签合同日期为准),出售人家庭、父母或成年子女购房,可申请契税减免;

计算:新购入住房需要缴纳的契税=(新购入住房的税务核定价-出售住房时的发票价格-新购入住房增值税)x新购入住房应缴纳的契税税率。

(若购房的税务核定价低于售房的发票价格,则购房的契税全免)

4.上海市拆迁居民用拆迁补偿款新购房屋享受减免契税的优惠(拆迁人的直系亲属均可使用),新购入住房的网签日期需在动迁协议签订日期之后。

计算:新购入住房需要缴纳的契税=(新购入住房网签价-拆迁补偿价格-新购入住房增值税)x新购入住房契税税率:若新购入住房网签价低于拆迁补偿价格,则契税全免,差额部分可以继续使用。

(3)(4)可同时使用

映翠府售楼处电话:400-8894-638☑☑☑

全部

相关资讯

报名成功
稍后会有专业的置业顾问联系您
返回楼盘

频道导航

返回首页

看房小程序

APP下载

电话拨通后,请您手动拨打分机号

确定拨打电话

电话号码:

分机号:(可能需要拨分机号)