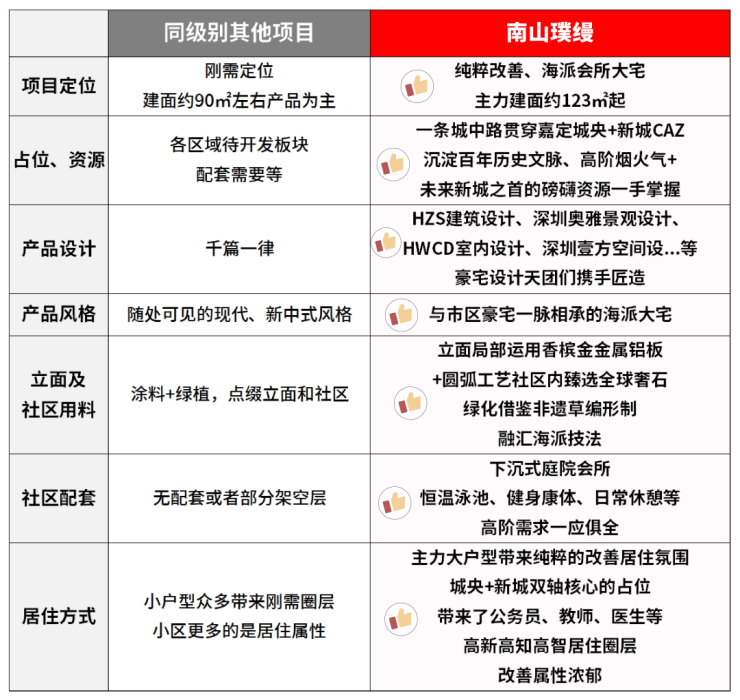
南山璞缦售楼处电话:400-889-4986🏠 (本周可实地看房)提起嘉定人们心中想到的可能是它深厚的文化底蕴、五大新城的盛名,但相信和“豪宅”二字实在难以联想到一起。
纵观嘉定的新房市场,普遍都是以刚需和改善为主,可现在却有一个打破了人们对嘉定房产界刻板印象的新盘横空出世,产品一经面世便引起了一阵不小的浪潮。
ta就是「南山璞缦」!南山璞缦售楼处电话:400-889-4986🏠 (本周可实地看房)
全球设计大师齐聚匠造
嘉定主城第一座海派精奢豪宅
嘉定首个恒温泳池会所大宅
南山璞缦售楼处电话:400-889-4986🏠 (本周可实地看房)

南山璞缦售楼处电话:400-889-4986🏠 (本周可实地看房)
项目实景图
全球设计大师联袂
嘉定主城首个海派泳池产品
「南山璞缦」四期
正在热销中
高端圈层 领跑嘉定
1深耕嘉定数载
只为磨砺出更好的产品
南山璞缦售楼处电话:400-889-4986🏠 (本周可实地看房)嘉定主城从不缺新盘,但缺区域王者。南山地产深耕嘉定数载,三年落地五子,成为嘉定拿地最多的房企,从南山·虹桥领峯、招商南山虹桥璀璨领峯、再到龙湖南山虹桥天玺领峯,南山·嘉荟领峯......在这每一部作品背后,皆源于南山地产对城市深耕的心意相通。南山璞缦售楼处电话:400-889-4986🏠 (本周可实地看房)

南山璞缦售楼处电话:400-889-4986🏠 (本周可实地看房)
在全国“保交楼”依然如火如荼的当下,房企实力的重要性在置业考量中上升到了空前高度!尤其对于南山璞缦这样高端定位的住宅项目,由于公区硬件和额外服务的大幅增加,南山璞缦售楼处电话:400-889-4986🏠 (本周可实地看房)房企实力更深刻影响着后续生活的品质和二手市场的溢价!南山璞缦售楼处电话:400-889-4986🏠 (本周可实地看房)

南山璞缦售楼处电话:400-889-4986🏠 (本周可实地看房)
而在这一领域,南山璞缦的背景实力同样堪称区域王者!南山开发(集团)股份有限公司始于 1982 年,是新中国第一家股份制企业!目前是国务院、广东省、深圳市三级国资委持股,国有资本占绝对主体地位的大型国有企业集团!其业务范围更横跨综合物流、产城综合开发、资管金融、制造业等多元领域!南山璞缦售楼处电话:400-889-4986🏠 (本周可实地看房)
而在房地产行业中,南山地产业务版图已经涉及一线城市,珠江三角洲、长江三角洲等16座城市,累计开发项目超过60个!无论背景实力,还是开发经验,可以说都是当下房地产市场中,最为稳健可靠的T0级房企!
2全球设计大师联袂
打造嘉定豪宅天花板
如果说,对板块的深耕,是南山地产坚守的“不变”。那么对产品属地化精研的尊重和投入,可以说,是让南山地产真正成为“嘉定王者”的关键。南山璞缦售楼处电话:400-889-4986🏠 (本周可实地看房)
首先从项目的设计师团队中不难看出,全国顶尖豪宅设计师团队荟萃于此,他们拥有着专为一线城市千万级顶奢豪宅设计的经验,如大宁金茂府、中海领邸玖序等,势必将南山璞缦打造为嘉定区豪宅标杆。

南山璞缦售楼处电话:400-889-4986🏠 (本周可实地看房)
设计师团队示意图
相信有了这样高规格的设计投入,南山璞缦在社区打造的品质品味上都不会差。
社区是未来普通住宅与豪宅的分水岭,装修不满意大可砸掉重装,但社区审美、工艺、用材等就像地段一样,你后期花再多钱都无法改变。南山璞缦售楼处电话:400-889-4986🏠 (本周可实地看房)
在这里不得不提,南山璞缦在社区的打造的规格上,比起市区豪宅也不遑多让。
1、约45米长的奢阔建筑
作为板块内的首个海派艺术豪宅,南山璞缦从建筑处就展露出了它作为豪宅的气场。约45米长的奢阔建筑,其中不乏奢石点缀,从开始就给予业主无限尊贵感。南山璞缦售楼处电话:400-889-4986🏠 (本周可实地看房)


南山璞缦售楼处电话:400-889-4986🏠 (本周可实地看房)
2、将上海市花元素融入外立面中
立面在上海市市花白玉兰花瓣的基础上提取形意,融入极简流线,勾勒现代都会高级感,圆弧曲线的应用,更是为天际线中增加了一抹海派的神韵。南山璞缦售楼处电话:400-889-4986🏠 (本周可实地看房)

南山璞缦售楼处电话:400-889-4986🏠 (本周可实地看房)
3、汲取独属于嘉定的六大文化景观融入社区
建筑们围合出的中心花园中,州桥老街、秋霞圃、远香湖、古猗园、紫藤园、银杏古树等嘉定6景被南山地产提炼、转译,形成了具有在地文化特色的6大景观主题空间。南山璞缦售楼处电话:400-889-4986🏠 (本周可实地看房)

南山璞缦售楼处电话:400-889-4986🏠 (本周可实地看房)
4、高规格恒温泳池会所,上海更高品质的圈层享受
项目配备的这个约1500平的恒温泳池,在嘉定主城可能是“独一份”的存在,这样高配的圈层服务平台,放眼当下顶豪市场也是独树一帜的存在,拥有上海“封顶”的身份感、人生享受。

南山璞缦售楼处电话:400-889-4986🏠 (本周可实地看房)
5、悬瀑垂幕水景,视听顶级双重享受
下沉式环幕庭院,跌水景观环绕,池底仿黑金砂与宝石晶片闪烁,点缀百余灯珠,师法“琉璃水光” 形意,糅合视听五感,打造全浸式立体园境,天工巧夺,嘉定未见。南山璞缦售楼处电话:400-889-4986🏠 (本周可实地看房)


南山璞缦售楼处电话:400-889-4986🏠 (本周可实地看房)
再来看看项目在户型的打造上也是做到了板块内的翘楚,除了是嘉定主城首个纯粹改善社区外,还是真正的稀缺大户型,每一个户型单拎出来都称得上是区域标杆!南山璞缦售楼处电话:400-889-4986🏠 (本周可实地看房)
172㎡4室2厅3卫

南山璞缦售楼处电话:400-889-4986🏠 (本周可实地看房)
建面约172㎡4房户型,多娃家庭的进阶之选!奢阔尺度尽显家族气度!2梯2户, 子母双开门礼序入户,私密尊崇门厅;约16米四开间朝南,搭配约6米尺度横厅,揽四时风景入怀。
U型厨房设计,解锁烹饪烘焙无限可能;客卫干湿分离设计,日常起居更添从容。
198㎡4室2厅3卫

南山璞缦售楼处电话:400-889-4986🏠 (本周可实地看房)
建面约198㎡4房户型,嘉定“收藏级”传世大宅!塔尖人士的挚爱之选!2梯2户的设计,子母双开门礼序入户,私密尊崇门厅,彰显尊崇生活仪式感。南山璞缦售楼处电话:400-889-4986🏠 (本周可实地看房)
约19米四开间朝南,南北通厅设计,十字中轴洄游动线,演绎云端平墅藏品;双套房全明卫设计,大幅提升居者生活品味与格调;主卧预留步入式宽敞衣帽间,双台盆设计,浴缸冲淋设施齐备,满足男女主人各自所需。
除了注定要抢破头的建面约172㎡和建面约198㎡之外,项目还有建面约103-143㎡3-4房可以选择。
105㎡3房2厅2卫

南山璞缦售楼处电话:400-889-4986🏠 (本周可实地看房)
建面约105㎡3房户型,总价400万级即可上车!堪称同等总价段的改善天花板!三开间朝南,约9.6米大尺度南向面宽,最大程度揽光入室;客餐厅一体化 ,连接厨房和南向阳台,动线流畅,也是更大的欢乐聚场;创新研发S墙设计,预留冰箱专属位置,释放厨房使用空间 ;主卧套房设计,奢享独立卫浴和衣帽间,尽享尊崇。南山璞缦售楼处电话:400-889-4986🏠 (本周可实地看房)
123㎡3室2厅2卫

南山璞缦售楼处电话:400-889-4986🏠 (本周可实地看房)
建面约123㎡3房户型,户型方正,三口之家的改善进阶之选!巧妙预留X空间,既可成为客厅空间的延伸,也可独立成室,实现更多功能想象。约12.5米南向面宽,搭配270°宽景阳台,窗外美景一览无余。南山璞缦售楼处电话:400-889-4986🏠 (本周可实地看房)
143㎡4室2厅3卫

南山璞缦售楼处电话:400-889-4986🏠 (本周可实地看房)
建面约143㎡四房设计,不论是三代同堂还是二娃家庭,都舒居无忧!2梯2户的设计, 极具私密性的入户门厅,彰显大宅归家礼序 。独立玄关,既是归家仪式感,更添收纳空间;约14米朝南面宽,搭配约7米尺度横厅,尽显大宅风范; 东西双套房设计,奢享全龄世家的静谧时光。南山璞缦售楼处电话:400-889-4986🏠 (本周可实地看房)
3高端圈层 领跑嘉定
项目向北的南门之内,嘉定老城区集中了嘉定大部分的核心政务部门,嘉定区政府、嘉定海关、嘉定出入境管理局、嘉定区体育局等基本步行可达!南山璞缦售楼处电话:400-889-4986🏠 (本周可实地看房)
方便行政事务办理的同时,让南山璞缦的高端居住定位能够匹配足够的高端需求,也为未来项目业主构建纯粹的高端政要圈层奠定基础!南山璞缦售楼处电话:400-889-4986🏠 (本周可实地看房)
区位示意图

南山璞缦售楼处电话:400-889-4986🏠 (本周可实地看房)
项目向南的南门之外,则对望嘉定新城核心的远香湖CAZ规划,保利大剧院、嘉定图书馆、嘉定宝龙广场、砂之船奥特莱斯(在建)等城市地标密布,结合一脚油门即达的距离,可以说城市名片级别的地标配套,未来都将成为南山璞缦高端客群最完美的会客厅!南山璞缦售楼处电话:400-889-4986🏠 (本周可实地看房)
实景图
当然,除了政务部门和城市地标,双城的各类能级堪比上海市区的生活配套,同样在项目周边一英里范围内便捷尊享!
项目位于位于新城和老城交界处,周边繁华热闹,拥有丰富的社区资源和便利的生活配套设施。向项目直线距离远香湖CAZ也很近,作为嘉定新城未来的发展核心,这里不仅拥有重磅的规划,还有高能级的生态和地标建筑群。

南山璞缦售楼处电话:400-889-4986🏠 (本周可实地看房)
同时,近日嘉定新城轨交规划研究招标公告发布,该规划研究范围:嘉定新城轨道交通线路(自嘉定新城至上海市中心城区)及沿线地区,线路全长约42公里。

南山璞缦售楼处电话:400-889-4986🏠 (本周可实地看房)
从本次公布的规划范围来看,起终点是嘉定新城与市中心,这与此前多次出现在规划讨论文件中的嘉定快线不谋而合。
去年底,嘉定有关部门便公开透露,今年作为实施“十四五”规划的关键一年,将加快推进14号线西延伸和嘉定快线的建设,加快提升区域交通枢纽能级。南山璞缦售楼处电话:400-889-4986🏠 (本周可实地看房)

南山璞缦售楼处电话:400-889-4986🏠 (本周可实地看房)
虽然嘉定快线线路和站点均未确定,尚处于深化方案的研究阶段,但综合此前的消息,可大致得到以下信息:
嘉定快线是一条从嘉定新城到上海市中心的轨交射线,走向为从嘉定北出发,经过远香湖核心区,直连市区。
新增的轨交线对于南山璞缦来说无疑是重大利好!
周边商业氛围浓郁,项目直线距离在建中的砂之船奥特莱斯仅约1.5公里。
周边3公里范围内,还有诸如嘉定宝龙广场、百联嘉定购物中心、大润发、罗宾森广场、西云楼等大型商场,购物、美食、娱乐一站式服务,应有尽有。南山璞缦售楼处电话:400-889-4986🏠 (本周可实地看房)

南山璞缦售楼处电话:400-889-4986🏠 (本周可实地看房)
医疗方面:项目周边能够享受到极其方便的医疗服务,包括三甲医院-瑞金医院北院、上海肿瘤(质子)中心及配套医院、瑞金医院北院二期,以及正在建设中的中医医院嘉定新院。

南山璞缦售楼处电话:400-889-4986🏠 (本周可实地看房)
无论是需要紧急就医还是定期体检,都将为业主提供最高水准的医疗保障。
教育方面:在项目周围3公里的范围内,优质学府林立。
其中距离项目约2.8公里的上海民办华曜嘉定初级中学(原名上海民办华二初级中学),是教育部直属的重点中学,由华东师范大学第二附属中学承办。(新房不承诺学区,具体以政府公示为准) 南山璞缦售楼处电话:400-889-4986🏠 (本周可实地看房)

南山璞缦售楼处电话:400-889-4986🏠 (本周可实地看房)
休闲方面:嘉定千米一湖、百米一林,宜居的生态环境已经深入人心。
项目近邻远香湖CAZ,远香湖、保利大剧院、嘉定图书馆都在1.5公里范围以内,未来这里还将建设文化环、未来塔、活力谷等城市“新三件套”。 南山璞缦售楼处电话:400-889-4986🏠 (本周可实地看房)

南山璞缦售楼处电话:400-889-4986🏠 (本周可实地看房)

南山璞缦售楼处电话:400-889-4986🏠 (本周可实地看房)

海南自贸港,将于2025年12月18日启动封关运作,这是我国改革全网最全的海口城市更新项目分布图开放又一个里程碑。7月24日A股开盘,海南板块股票全线飘红大涨!
作为海南自贸港的省会,海口也在强化城市升级,积极谋划城市更新,以更好推动自贸港建设。2025年截至目前,海口多则城市更新消息狂吸购房者眼球。
迈瀛片区城市更新、横沟村城市更新二期挂牌成交一批住宅用地,田罗新民、白龙北片区(中、西片区)城市更新也于公告挂牌首批4宗建设用地。
省水产供销公司自改项目金城·金甸水岸、博雅片区城市更新二期3号地块中国铁建西派澜廷样板间已相继开放,吸引海居君近200名粉丝组团参观。
田罗新民城市更新仁恒置地&世德集团地块开工,丁村片区(大样片区)大华星曜、海虹化纤片区一期嘉禾郡项目工程也都有明显进展,很快就要亮相了。
横沟村城市更新引进北师大附属学校、丁村片区(大样片区)引进海口金盘实验学校落地办学,田罗新民配套中小学已经完成建设工程招标,也会引进名校。
可以说,今年以来,海口城市更新市场给力。据海居君统计数据显示,2022-2024年间,海口已经相继开工 19个城市更新项目,征拆土地4826.46亩。
根据海口市住建局的消息,2025年海口计划开工 14个城市更新项目,涉及土地面积 623.79亩。另外还谋划27个城市更新项目,涉及征拆土地8973亩。
2022至2024年已开工+2025年计划开工+正在谋划项目,总共达 60个,涉及征拆土地超 1.44万亩,这是惊人的布局,海口城市界面和楼市将全面升级。
海居君整理了目前所有在建、即将开工、谋划的城市更新项目,专门制作以下这张分布图,这应该是目前 全网最全的海口城市更新项目分布图,仅供参考。


2025年海口计划开工 14个城市更新项目,涉及土地面积623.79亩,总建筑面积约138.2万平方米。
海居君特意搜罗整理了海口全部60个城市更新项目的信息,加以分析,筛选出14个可能在2025年开工项目的信息及规划范围,但是声明:仅供大家参考。
✦ 秀英区
根据海居君的分析(仅供参考),2025年预计开工建设式金村片区、永万东片区(二期)、永庄村片区、东方洋粮食储备库、博抚村北片区等5个城市更新项目。
① 式金村片区


位于五源河片区,占地约317亩,计容总建面约47.34万平方米,总投资约47.55亿元,将打造集民生安居、购物娱乐、生活休闲于一体的国际风尚综合体。
2025年7月7日,海南海建置业有限公司与广东省台创园科技产业集团有限公司组成的联合体,成功中标式金村片区城市更新项目实施主体。
② 永万东片区(二期)

永万东片区(二期)城市更新规划范围东至永安路(规划),西至永万路,南至向荣路,北至海秀路,更新范围面积约976.51亩,征拆范围约232亩。
初步测算,一级开发成本约11.65亿元。
③ 永庄村片区

该城市更新项目规划范围东至永椰路,西至长天路,南至椰海大道,北至药谷二横路,主要为永庄村行政区划范围,更新范围核心区总面积约931.31亩。
初步测算,一级总投资约60亿元。
④ 东方洋粮食储备库


东方洋粮食储备库城市更新项目,东至百香园休闲广场,西至武汉设计院小区,南至丘洋巷,北至丘海一横路,规划范围总占地面积约42.75亩。
该项目原属海南粮储集团,2023年,海南粮储集团和海南金城安居集团合作,由海南金城主导盘活该项目土地资源,并同步解决96户职工住房品质提升问题。
⑤ 博抚村北片区

五源河片区(博抚村北)城市更新项目规划范围东至长传路,西至长滨路,南至海秀快速路,北至文体中心路,更新范围面积约418.78亩。
初步测算,一级开发成本约13亿元。
✦ 美兰区
根据海居君的分析(仅供参考),2025年预计开工建设江东新区俊美片区、江东新区桥东村片区、市商务局宿舍区、电器厂等4个城市更新项目。
⑥ 江东新区俊美片区

该项目规划范围东至海南省第一中级人民法院、电白雅居、北师大海口附属学校,西至琼山大道,南至美灵南二路以南部分区域,北至白驹大道附近。
规划范围总占地面积约1268.83亩,目前已经启动该片区的土地征收成片开发方案编制招标。
⑦ 江东新区桥东村片区

该项目规划范围位于椰海大道南侧,琼山大道附近区域,官方还没有具体规划范围公开。
不过,规划范围总占地面积约2410亩,目前已经启动该片区的土地征收成片开发方案编制招标。
✦ 龙华区
根据海居君的分析(仅供参考),2025年预计开工建设金宇东片区(一期)、交投集团宿舍区、海虹化纤片区(二期)等3个城市更新项目。
⑧ 金宇东片区(一期)

金宇东片区(一期)城市更新项目规划范围,东至现代女子医院,西至茶叶小区,南至金宇东路,北至明月公寓,不含海灵制药厂自改项目。
⑨ 海虹化纤片区(二期)

更新范围北至城西路,东至海南省农业学校,南至城西商业广场,西至规划学院路,总用地面积约5.42公顷(约81.35亩),拟拆除重建现状建筑面积3.2万㎡。
✦ 琼山区
根据海居君的分析(仅供参考),2025年预计开工滨江新城三期(首开区)、红城湖延长线2个城市更新项目。
⑩ 滨江新城三期(首开区)

滨江新城三期城市更新总占地超过7000亩,首开区(冯村、南渡村)占地面积约772亩,东、西两侧被响水河环绕,南至新大洲大道,北至滨江路。
首开区是滨江新城三期环境资源相对较好的区域,根据2024版规划,首开区有多宗住宅用地、商住用地尚未挂牌,未来出让开发,将是景观资源很赞的社区。

✦ 2022年,开工6个项目
2022年12月,海口集中开工博雅片区一期、田罗新民一期、桂林片区一期、省水产供销公司自改、海云鞋厂宿舍改造、农垦中学自改等6个城市更新项目。
目前,博雅片区一期开发的中国铁建江语天著已经售罄,预计今年下半年交付;海云鞋厂宿舍改造项目开发的金岭雅居也已经售罄,并且已经交付。

© 中国铁建·西派澜廷 效果图
省水产供销公司自改项目金城金甸水岸已经开放样板间,开放当天海居君组织了近200人看房团实地参观,预计该安居房项目将于8月启动登记。

© 金城·金甸水岸 效果图
田罗新民一期、桂林片区一期联合广场、农垦中学宿舍自改项目,2022年开工至今,没有明显进展。
其中,田罗新民城市更新项目直到2024年挂牌几宗住宅用地,被山西建投集团、世德集团摘得,整个田罗新民城市更新才有明显的突破性进展。
✦ 2023年,开工5个项目
2023年8月,海口集中开工横沟村片区(一期)、恒福居小区自改项目、桂林片区(二期)、永万东片区(一期)、北前北后村片区等5个城市更新项目。
横沟村片区开发的中交蓝色港湾一期项目2024年已经开盘销售,并且依托北师大附属学校落地办学,项目持续热销,一期计划于明年3月份交付。

© 中交·蓝色港湾 效果图
桂林片区二期开发的海建凤翔豪庭项目正在加快建设,预计今年内能够亮相;永万东片区一期开发项目锦秀佳园整体进度超80%,计划今年10月交付。

© 海建·凤翔豪庭 效果图
恒福居小区自主改造项目也在抓紧施工;不过北前北后村片区开发的海口曼哈跨境电商数字直播产业园项目,自集中开工后,工程基本毫无进展。
✦ 2024年,开工8个项目
2024年,海口分两批集中开工8个城市更新项目。
博雅片区二期1号地块开发的中国铁建江语天宸已接近售罄;3号地块开发的中国铁建西派澜廷已经开盘热销,这是中国铁建的最顶序豪宅作品。

© 中国铁建·西派澜廷 效果图
海虹化纤片区一期开发的嘉禾郡项目,预计9月份实现主体结构封顶,有望今年开盘;业里广场片区开发的天玺壹号基桩工程基本完工,营销中心已封顶。

© 嘉禾郡 效果图
丁村片区大样片区开发的项目,已经公布案名为大华星曜,这是大华集团的顶序作品,有望年底入市,该项目附近的海口金盘实验学校梧桐学校已正式挂牌。

© 大华星曜 效果示意图
中国铁建开发的迈瀛片区城更项目,目前还没有更多信息出来,但项目毗邻美舍河凤翔湿地公园,自然资源条件非常好,又是一个非常宜居的品质楼盘。
海南金城安居集团开发的向荣南片区一期(金城金秀)城市更新项目,已经启动,将建设4栋住宅楼、裙楼商业,以及5栋原职工集资房翻新改造,总投资9.9亿。

© 金城金秀城更项目 效果图
白龙北片区(中、西片区)城市更新项目,虽然已经开工,但今年6月份才确定前期服务商实施主体,日前已挂牌四宗地块,或存在引进其他企业开发的可能。
桂林片区三期城更项目,开工后的实质性进度相对缓慢,不过今年6月份曾有其至博雅片区二期的规划路土地权属异议征询的信息,或许建设即将提速。