盛青云锦 (售楼处电话) 官方 - 盛青云锦销售中心 - 环境 - 户型 - 价格 - 地址 - 楼盘详情 - 配套 - 电话 - 交房时间 - 配套 - 电话 - 交房时间

搜狐焦点宿州站

2026-01-17 11:21:15

购房群

买房如何避坑,加入购房群,看看他们怎么说

立即进群

☑️☑️盛青云锦售楼处电话:400-8377-020☑️☑️ 盛青云锦

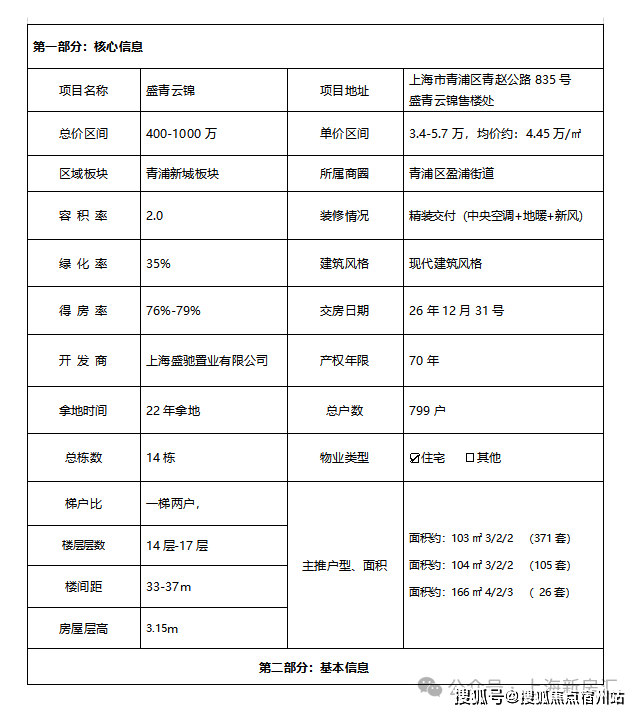
最新消息, 一房一价表发布!青浦新城「盛青云锦」明天认购!建面约103-145㎡三房四房,均价4.45万/㎡!

⛩项目名称:「 盛青云锦

👑项目简介:青浦新城品质住宅

🗣最新动态:5月7号认购

📍区域板块:青浦新城

🏠产品介绍: 建面约103-145㎡三房四房, 均价4.45万/㎡

🛍️商业配套:周边2公里内有百联青浦购物中心、上海青浦吾悦广场、东方商厦等商业综合体。

🚇交通配套:距离17号线漕盈路站约1公里

🏫周边学校:周边有上海市佳信学校(青赵公路店)、青浦区实验中学、青浦瀚文小学、上海市佳信学校(盈中北路校区)、青浦区逸夫小学等基础教育。

☑️☑️盛青云锦售楼处电话:400-8377-020☑️☑️

☑️☑️盛青云锦售楼处电话:400-8377-020☑️☑️

1地段

☑️☑️盛青云锦售楼处电话:400-8377-020☑️☑️

交通方面:地块直线距离17号线漕盈路站约1公里,1站可至青浦新城,5站可至徐泾,轨交出行非常方便。

☑️☑️盛青云锦售楼处电话:400-8377-020☑️☑️

教育方面:周边有上海市佳信学校(青赵公路店)、青浦区实验中学、青浦瀚文小学、上海市佳信学校(盈中北路校区)、青浦区逸夫小学等基础教育。

复旦大学附属中山医院国家医学中心青浦新城院区(建设中)、中山医院青浦分院、红房子医院青浦分院、青浦中医医院、长三角智慧医院等。

☑️☑️盛青云锦售楼处电话:400-8377-020☑️☑️

商业方面:周边2公里内有百联青浦购物中心、上海青浦吾悦广场、东方商厦等商业综合体。

毗邻洛克公园青浦城区馆、长三角艺术中心、工业博物馆、青浦区市民中心、青浦博物馆等。

☑️☑️盛青云锦售楼处电话:400-8377-020☑️☑️

2产品

2022年3月,盛驰置业以总价145623万元竞得青浦区盈浦街道青赵路北侧13-01、13-03地块。

项目位于城区核心区内,东侧临河及七彩公园,地块内有水系,北侧为公园,水系、绿地天然资源极其丰富。

社区规划格局采用中轴对称,内部有室外游泳池、景观廊道和中心大花园,部分楼栋设置架空层,建筑里面以非对称形式的设计手法,打造现代化理念。

☑️☑️盛青云锦售楼处电话:400-8377-020☑️☑️

小区外立面采用铝板、高级灰真实漆、大面积玻璃的有机结合处理。

主体色彩采用带光泽感的金属色、米黄色系列,更能体现细腻的质感和高雅的建筑品质。

☑️☑️盛青云锦售楼处电话:400-8377-020☑️☑️

户型分布示意图如下:

户型图如下:

(过程稿,以开发商发布为准)

☑️☑️盛青云锦售楼处电话:400-8377-020☑️☑️

效果图如下:

☑️☑️盛青云锦售楼处电话:400-8377-020☑️☑️

上期一房一价表:

☑️☑️盛青云锦售楼处电话:400-8377-020☑️☑️

💫宽厅宽景宽视野💫

👀眼见为实👍置业有保障

实景准现房❤安家更安心

🏡103-104臻装三房

166阔绰四房 火爆热销中

☑️☑️盛青云锦售楼处电话:400-8377-020☑️☑️

小区项目信息

☑️☑️盛青云锦售楼处电话:400-8377-020☑️☑️

小区位置

线上预约享团购优惠直通官方案场

扫描二维码报名或点击文末阅读原文

请务必报名后静待销售电话确认

为避免大客流影响服务质量

仅预约客户可进入销售现场

感谢您的理解和支持!

【品牌篇】

国匠盛青,青浦腾飞执笔者

上海盛青房地产发展有限公司(以下简称“公司”),公司成立于2003年,青浦区属三级公司,由“上海青浦房屋管理有限公司”全资控股,深耕上海青浦二十载,步履不停,让城市生活更美好。

☑️☑️盛青云锦售楼处电话:400-8377-020☑️☑️

【区域篇】

1、锦绣青浦——国家级战略腾飞

青浦新城作为连接长三角一体化示范区与虹桥国际枢纽 2.0(“大交通”、“大会展”、“大商务”、“大科创”)的关键节点,是上海面向长三角的“桥头堡”和“领头雁”,青浦新城的规划定位是对话全球、辐射长三角及更广大内陆的“窗口”和“中枢”。

☑️☑️盛青云锦售楼处电话:400-8377-020☑️☑️

2、青浦新城中央商务区——约6.5平方公里示范样板区

处于长三角数字干线、外青松公路产城融合发展轴的交汇点,承担引领新城两个扇面双向开放的重要角色,未来将要打造成“创新型中央活动区,新江南共享智慧岛”,成为现代产城融合区。

【配套篇】

1、【纵横锦绣】——直线距离17号线地铁站仅800米

四横:城中西路、青赵路、盈港路、崧泽高架

三纵:漕稼一路、漕稼二路、漕盈公路

三轨:17号线、示范区线(规划中)、嘉青松金市域线(规划中)

☑️☑️盛青云锦售楼处电话:400-8377-020☑️☑️

2、【繁华似锦】——黄金1.5KM繁华芯

吾悦广场商圈、百联青浦购物中心、万达茂商圈、桥梓湾商圈(未来规划为江南新天地)等商圈环伺,拥揽璀璨万象。

3、【锦心守护】——优质医疗资源集聚

复旦大学附属中山医院青浦新城分院(规划中)、中山医院青浦分院、红房子医院青浦分院、青浦中医医院、长三角智慧医院(建设中)等医院环伺,为家人的健康保驾护航。

☑️☑️盛青云锦售楼处电话:400-8377-020☑️☑️

4、【锦绣文韵】——人文荟萃艺术熏陶

周边汇集长三角艺术中心、工业博物馆、青浦区市民中心、青浦博物馆等文化艺术配套。

5、【前程似锦】——学府环伺智启未来

本项目北侧规划幼儿园,周边分布青浦实验中学、逸夫小学、瀚文小学、尚美中学、平和双语、复旦附中等优质教育资源。

☑️☑️盛青云锦售楼处电话:400-8377-020☑️☑️

【产品篇】盛青“云”字系 高品质人居范本

国匠盛青第二个“云”字系升级作品,在板块、社区、户型、精装等实现全维度升级,打造城市滨水人居范本。

【北区入口】尺度大气的现代风格门头,入口展现艺术水苑、叠水瀑布以及层级绿化,彰显归家仪式感。

【三重水系】东侧近邻城西河,北侧紧邻绿地水系公园(斥资1.1亿打造),一条滨水东西向穿过社区。

【归家礼序】以一轴一带多境的格局,打造迎宾客厅、仪式水景、景观连廊、艺术水苑、森氧绿境、精装大堂六重归家礼序。

☑️☑️盛青云锦售楼处电话:400-8377-020☑️☑️

【户外泳池】 社区提供专属户外泳池,舒适的社区会客厅,儿童戏水池和阳光草坪。在这里,随时享受畅游乐趣,享受高品质生活体验。

☑️☑️盛青云锦售楼处电话:400-8377-020☑️☑️

【风雨连廊】配备休闲座椅,为业主遮风挡雨,营造更加尊贵的生活体验。

☑️☑️盛青云锦售楼处电话:400-8377-020☑️☑️

【多功能架空层】融休闲会客、儿童空间、老年活动、文化展示、社区康体等功能于一体,匹配更多人群的需求。

☑️☑️盛青云锦售楼处电话:400-8377-020☑️☑️

【建筑风格】现代简约风,外立面采用大面积玻璃加铝板,打造非对称L型立面,材质造价更高,抗腐蚀性程度更高。

☑️☑️盛青云锦售楼处电话:400-8377-020☑️☑️

项目户型图

项目共14幢14-17层的小高层,共有4个面积段7个户型,建筑层高最低约3.15米。

☑️☑️盛青云锦售楼处电话:400-8377-020☑️☑️

☑️☑️盛青云锦售楼处电话:400-8377-020☑️☑️

☑️☑️盛青云锦售楼处电话:400-8377-020☑️☑️

样板房照片

☑️☑️盛青云锦售楼处电话:400-8377-020☑️☑️

☑️☑️盛青云锦售楼处电话:400-8377-020☑️☑️

☑️☑️盛青云锦售楼处电话:400-8377-020☑️☑️

☑️☑️盛青云锦售楼处电话:400-8377-020☑️☑️

盛青云锦

💫宽厅宽景宽视野💫

👀眼见为实👍置业有保障

实景准现房❤安家更安心

🏡103-104臻装三房

166阔绰四房 火爆热销中

最新消息, 一房一价表发布!青浦新城「盛青云锦」明天认购!建面约103-145㎡三房四房,均价4.45万/㎡!

⛩项目名称:「 盛青云锦

👑项目简介:青浦新城品质住宅

🗣最新动态:5月7号认购

📍区域板块:青浦新城

🏠产品介绍: 建面约103-145㎡三房四房, 均价4.45万/㎡

🛍️商业配套:周边2公里内有百联青浦购物中心、上海青浦吾悦广场、东方商厦等商业综合体。

🚇交通配套:距离17号线漕盈路站约1公里

🏫周边学校:周边有上海市佳信学校(青赵公路店)、青浦区实验中学、青浦瀚文小学、上海市佳信学校(盈中北路校区)、青浦区逸夫小学等基础教育。

☑️☑️盛青云锦售楼处电话:400-8377-020☑️☑️

☑️☑️盛青云锦售楼处电话:400-8377-020☑️☑️

1地段

☑️☑️盛青云锦售楼处电话:400-8377-020☑️☑️

交通方面:地块直线距离17号线漕盈路站约1公里,1站可至青浦新城,5站可至徐泾,轨交出行非常方便。

教育方面:周边有上海市佳信学校(青赵公路店)、青浦区实验中学、青浦瀚文小学、上海市佳信学校(盈中北路校区)、青浦区逸夫小学等基础教育。

复旦大学附属中山医院国家医学中心青浦新城院区(建设中)、中山医院青浦分院、红房子医院青浦分院、青浦中医医院、长三角智慧医院等。

☑️☑️盛青云锦售楼处电话:400-8377-020☑️☑️

商业方面:周边2公里内有百联青浦购物中心、上海青浦吾悦广场、东方商厦等商业综合体。

毗邻洛克公园青浦城区馆、长三角艺术中心、工业博物馆、青浦区市民中心、青浦博物馆等。

☑️☑️盛青云锦售楼处电话:400-8377-020☑️☑️

2产品

2022年3月,盛驰置业以总价145623万元竞得青浦区盈浦街道青赵路北侧13-01、13-03地块。

项目位于城区核心区内,东侧临河及七彩公园,地块内有水系,北侧为公园,水系、绿地天然资源极其丰富。

☑️☑️盛青云锦售楼处电话:400-8377-020☑️☑️

社区规划格局采用中轴对称,内部有室外游泳池、景观廊道和中心大花园,部分楼栋设置架空层,建筑里面以非对称形式的设计手法,打造现代化理念。

☑️☑️盛青云锦售楼处电话:400-8377-020☑️☑️

小区外立面采用铝板、高级灰真实漆、大面积玻璃的有机结合处理。

主体色彩采用带光泽感的金属色、米黄色系列,更能体现细腻的质感和高雅的建筑品质。

☑️☑️盛青云锦售楼处电话:400-8377-020☑️☑️

户型分布示意图如下:

☑️☑️盛青云锦售楼处电话:400-8377-020☑️☑️

户型图如下:

(过程稿,以开发商发布为准)

☑️☑️盛青云锦售楼处电话:400-8377-020☑️☑️

☑️☑️盛青云锦售楼处电话:400-8377-020☑️☑️

效果图如下:

☑️☑️盛青云锦售楼处电话:400-8377-020☑️☑️

☑️☑️盛青云锦售楼处电话:400-8377-020☑️☑️

上期一房一价表:

☑️☑️盛青云锦售楼处电话:400-8377-020☑️☑️

☑️☑️盛青云锦售楼处电话:400-8377-020☑️☑️

☑️☑️盛青云锦售楼处电话:400-8377-020☑️☑️

1地段

交通方面:地块直线距离17号线漕盈路站约1公里,1站可至青浦新城,5站可至徐泾,轨交出行非常方便。

☑️☑️盛青云锦售楼处电话:400-8377-020☑️☑️

教育方面:周边有上海市佳信学校(青赵公路店)、青浦区实验中学、青浦瀚文小学、上海市佳信学校(盈中北路校区)、青浦区逸夫小学等基础教育。

复旦大学附属中山医院国家医学中心青浦新城院区(建设中)、中山医院青浦分院、红房子医院青浦分院、青浦中医医院、长三角智慧医院等。

☑️☑️盛青云锦售楼处电话:400-8377-020☑️☑️

商业方面:周边2公里内有百联青浦购物中心、上海青浦吾悦广场、东方商厦等商业综合体。

毗邻洛克公园青浦城区馆、长三角艺术中心、工业博物馆、青浦区市民中心、青浦博物馆等。

☑️☑️盛青云锦售楼处电话:400-8377-020☑️☑️

2产品

2022年3月,盛驰置业以总价145623万元竞得青浦区盈浦街道青赵路北侧13-01、13-03地块。

项目位于城区核心区内,东侧临河及七彩公园,地块内有水系,北侧为公园,水系、绿地天然资源极其丰富。

☑️☑️盛青云锦售楼处电话:400-8377-020☑️☑️

社区规划格局采用中轴对称,内部有室外游泳池、景观廊道和中心大花园,部分楼栋设置架空层,建筑里面以非对称形式的设计手法,打造现代化理念。

☑️☑️盛青云锦售楼处电话:400-8377-020☑️☑️

小区外立面采用铝板、高级灰真实漆、大面积玻璃的有机结合处理。

主体色彩采用带光泽感的金属色、米黄色系列,更能体现细腻的质感和高雅的建筑品质。

☑️☑️盛青云锦售楼处电话:400-8377-020☑️☑️

户型分布示意图如下:

户型图如下:

(过程稿,以开发商发布为准)

☑️☑️盛青云锦售楼处电话:400-8377-020☑️☑️

☑️☑️盛青云锦售楼处电话:400-8377-020☑️☑️

效果图如下:

☑️☑️盛青云锦售楼处电话:400-8377-020☑️☑️

全部

相关资讯

报名成功
稍后会有专业的置业顾问联系您
返回楼盘

频道导航

返回首页

看房小程序

APP下载

电话拨通后,请您手动拨打分机号

确定拨打电话

电话号码:

分机号:(可能需要拨分机号)