西安「源创中心写字楼」
服务热线:029-88866618(咨询中心)
项目地址:029-88866618(致电发送详情地址)
在售户型图丨项目详情介绍丨剩余房源丨项目周边配套丨详细在线解答
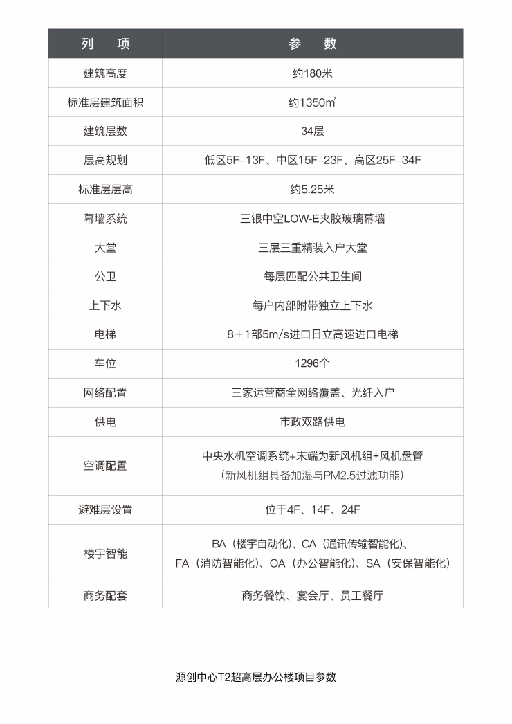
产品:源创中心-约180米双塔双河景超高层写字楼
产品定位:总部商务中枢
项目地址:中国·浐灞国际港欧亚大道与浐河西路西南角6888号
项目区位:浐河灞河双河交汇湾心;浐灞国际港欧亚大道CBD核芯区;商务核心、景观核心、文化核心三芯交汇之上
总占地面积:约74亩
总建筑面积:约37万㎡
绿地率:约20%
容积率:约5.5
用地属性:商业用地
开发商:陕西旭昆房地产开发建设有限公司、陕西绿建建设有限公司
物业服务:陕西源创商业运营管理有限公司作为源创中心·西区物业管理服务公司,以星级酒店标准关注每一个细节,为业主提供全方位的专业家政服务、大堂管家服务、私属增值服务。
欧亚国际三期时代地标范本
欧亚国际Ⅲ期由陕西源创集团投资,陕西旭昆房地产开发建设有限公司力主开发建设,承载当代精神和人居理想,源创集团以“品质探索家”的追求,打造西安城市标杆,共同探索古城西安的品质生活,先后打造了欧亚国际Ⅰ、Ⅱ、Ⅲ期。欧亚三期项目总占地约180亩,总建筑面积约60多万㎡,自持约5万㎡五星凯悦酒店,规划有河景大平层、低密产品及商业超高层办公等产品,定位为高端精品项目。
浐灞湾心 总部商务中枢
源创中心为欧亚国际Ⅲ期源系作品的商业组团,分为东区和西区。东区由1栋五星凯悦酒店、2栋约180米双河景写字楼、1栋约100米LOFT行政公馆,以及艺术博览廊架等建筑群组成;西区由1栋约150米商务写字楼、2栋办公产品组成。坐拥约3万㎡艺术商业潮流街区,为高阶财智精英人群打造集商务、社交、生活、休闲、服务于一体的全球都会生活范本。
产品介绍
国际团队匠筑 启幕时代地标
源创中心联袂国际大师团队——CRTKL、gad、DAHD、N.L.A.、MOSER、HBA、DIA融汇国际精粹审美,通过国际流行的色调和非对称性的手法,将现代风格与现代轻奢融会贯通,以造型和线条构筑前瞻城市未来的建筑艺术品。
建筑设计:CRTKL楷亚锐衡、gad绿城设计
景观设计:DAHD大器景观设计、N.L.A.西田正德景观设计事务所
室内设计:M MOSER穆氏建筑设计、DIA丹健国际
酒店设计:HBA/赫希贝德纳联合有限公司、DIA丹健国际
咖啡书吧效果图
源创中心奢装地库驾驭出行的从容体验
源创中心为峯层商务人群打造智能化奢装地库:约6.4m层高,采用约15°倾斜坡道,定制高耐磨无机磨石车道,后期将配置智能化车库融雪设备,可自动检测冰雪及温湿度,进行干燥清洁。同时配备入库隐私门禁、停车导视等人性化设施,全维度提升使用体验,为商务人士提供优雅从容的出行空间。

【源创中心写字楼】服务热线TEL:029-88866618【咨询中心】
了解最新优惠折扣价格——请拨打服务热线