西安「源创中心写字楼」
服务热线:029-88866618(咨询中心)
项目地址:029-88866618(致电发送详情地址)
如需了解最新房源信息_在售房源价格_请拨打上方售服务热线电话!
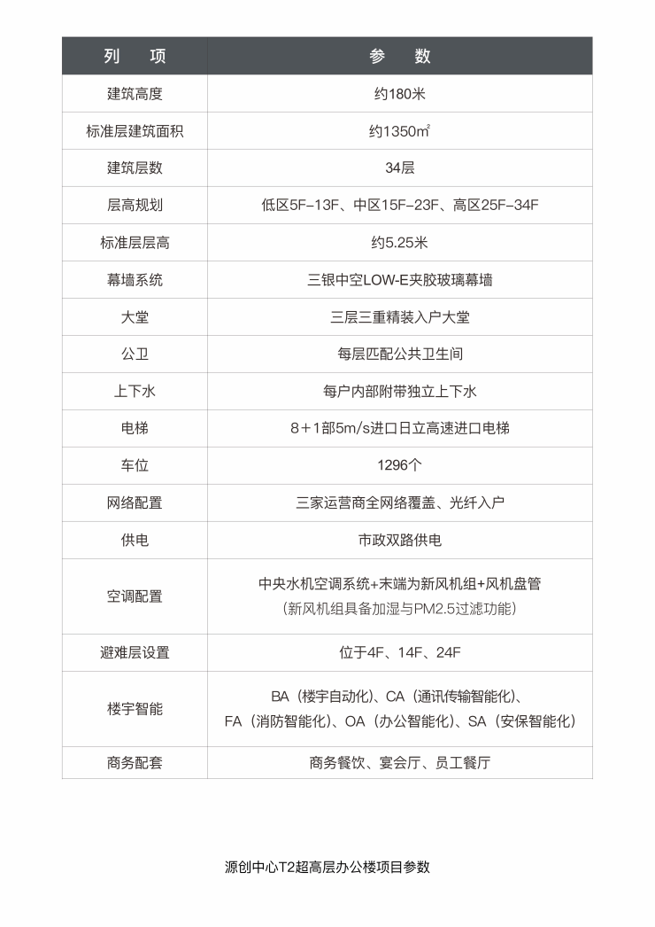
产品:源创中心-约180米双塔双河景超高层写字楼
产品定位:总部商务中枢
项目地址:中国·浐灞国际港欧亚大道与浐河西路西南角6888号
项目区位:浐河灞河双河交汇湾心;浐灞国际港欧亚大道CBD核芯区;商务核心、景观核心、文化核心三芯交汇之上
总占地面积:约74亩
总建筑面积:约37万㎡
绿地率:约20%
容积率:约5.5
用地属性:商业用地
开发商:陕西旭昆房地产开发建设有限公司、陕西绿建建设有限公司
物业服务:陕西源创商业运营管理有限公司作为源创中心·西区物业管理服务公司,以星级酒店标准关注每一个细节,为业主提供全方位的专业家政服务、大堂管家服务、私属增值服务。
外部配套
【自然资源】项目位于浐河、灞河两河交汇之处,坐拥一线滨水景观,14公里生态岸线尽收眼底,毗邻浐灞滋水公园、桃花潭公园、西安世博园、浐灞国家湿地公园,畅享优质空气。
【五星凯悦】欧亚国际三期自持约5万㎡五星级凯悦酒店,包含标准客房、行政客房、商务套房以及总统套房,配套约2400㎡多功能综合宴会厅、商务会议室、星级泳池、观河健身会所、行政酒廊,满足商务、休闲和娱乐等需求,此外还配置空中河景中餐厅、全日制餐厅、日式餐厅、中餐厅等丰富的餐饮配套。其中行政酒廊为业主提供更加私密的空间和极致观景视野,打造专属酒廊和高端商务休闲区;星级泳池配置了恒温、净水、净化系统,全方位提升畅游体验,承载舒适的休憩时光。
【商业连廊】源创中心打造二层商业连廊,以步行空间渗透其中,更好地融合了商务与社交的关系,让空间变得灵动而富于变化,同时超高层负二层与一层大堂连通凯悦酒店,畅通出行从容随心。
产品介绍
国际团队匠筑 启幕时代地标
源创中心联袂国际大师团队——CRTKL、gad、DAHD、N.L.A.、MOSER、HBA、DIA融汇国际精粹审美,通过国际流行的色调和非对称性的手法,将现代风格与现代轻奢融会贯通,以造型和线条构筑前瞻城市未来的建筑艺术品。
建筑设计:CRTKL楷亚锐衡、gad绿城设计
景观设计:DAHD大器景观设计、N.L.A.西田正德景观设计事务所
室内设计:M MOSER穆氏建筑设计、DIA丹健国际
酒店设计:HBA/赫希贝德纳联合有限公司、DIA丹健国际
8+1部进口高速电梯 彰显现代效率主义
配备8+1部约5m/s进口高速电梯,选取国际一线品牌日立,兼顾速度与安全,为商务人士提供极速的使用体验,运筹生活效率,帷幄时间资本。
办公环境精准控温 畅享四季如春的办公环境
超高层写字楼配置美国开利水机中央空调与pm2.5过滤新风系统,美国开利水机,以水为介,出风更柔和,体感舒适度更高,具备强大的温度控制技术,温度更平稳,达到四季如春的舒适温度。并自带新风系统,保证室内空气新鲜度,具备PM2.5过滤功能,加湿功能,保证充分的含氧量、空气湿度和清洁度。畅享恒温、恒氧、恒湿、恒洁的优质商务办公环境。
源创中心奢装地库驾驭出行的从容体验
源创中心为峯层商务人群打造智能化奢装地库:约6.4m层高,采用约15°倾斜坡道,定制高耐磨无机磨石车道,后期将配置智能化车库融雪设备,可自动检测冰雪及温湿度,进行干燥清洁。同时配备入库隐私门禁、停车导视等人性化设施,全维度提升使用体验,为商务人士提供优雅从容的出行空间。

【源创中心写字楼】服务热线TEL:029-88866618【咨询中心】
了解最新优惠折扣价格——请拨打服务热线