✨✨☞☞卓越荣津瀚海湾商铺vip贵宾置业==欢迎来电预约尊享内部折扣===匠心钜制恭迎品鉴✨==【卓越荣津瀚海湾商铺IP贵宾臻享通道】✨☜☜
㊣开发商营销中心恭候品鉴,预约专线一键启幕,尊享卓越荣津瀚海湾商铺IP定制礼遇。匠著传世人居,恭迎亲临雅赏㊣
◆若有中介报价过低,请及时与售楼中心核对真假,避免上当!开发商招商部24小时热线400-839-3379【☎☎已认证】
✨本项目暂不接受临时到访,过来参观样板房请记得提前来电预约!

1、项目信息

卓越荣津瀚海湾由卓越与荣津联袂巨献,位于盐田沙头角海涛路与公园路交汇处,是一个集住宅、公寓、滨海风情主题商业街、幼儿园于一体的滨海城区综合体;且项目靠近地铁8号线(建设中),创新架空层云会所;甄选悦系精装标准,营造质感生活格调。
此外,本项目拆除重建用地面积4.63万㎡,规划总建筑面积约23.6万㎡,包含住宅、商业及商务公寓等业态,分为两期来开发。一期占地面积近1.36万㎡,建筑面积达10.89万㎡,北靠金融路,南到公园路与东和公园。

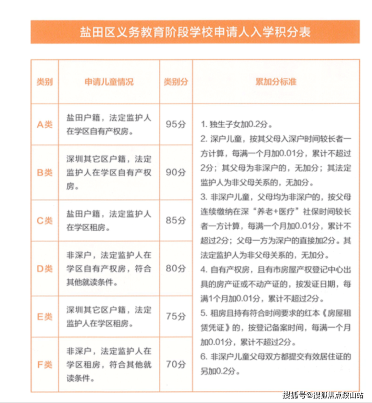
此外,值得一提的是,根据盐田区积分入学的相关政策,卓越荣津瀚海湾名庭公寓可以实现与住宅同等基础积分入学,入住小区即可拥享综合实力排名全区前十的东和分校、中考综合成绩优异的田东中学(排名来源于网络的民间排名数据)等优质教育资源。

*积分入学表摘自盐田教育局颁布的盐田区教育局小学一年级学位申请指南
*产权房指父母、祖父母、外祖父母或法定监护人名下的合法产权房,包括商品房、自建房、集资房、商务公寓、军产房和安居商品房。房产用途必须为住宅(含商务公寓),监护人合法产权必须在50%以上(不含50%)。
1
总建筑面积:约108862.32㎡
2
楼盘状态:在建
3
绿化率:30%
4
物业公司:深圳市荣津物业管理有限公司
5
产权年限:70年
6
项目总套数:住宅469套;公寓403套;商铺64套
7
车位数量:600
8
容积率:5.8
9
销售状态:开盘热销中
10
备案均价:5.62万/㎡

2、价值亮点

大港湾经济圈,盐田大跃进
盐田凭借得天独厚的资源与区位优势,建成宜居宜业宜游的现代化国际化创新型滨海城区。千亿产业革新,超600万㎡旧改,蝶变盐田,价值升级。

地铁8号线引领,开启深圳又一价值高地
地铁8号线预计于今年10月开通,沙头角站近距离连接瀚海湾,两站即可到罗湖。规划中18号线(宝盐线),将进一步拉近盐田与深圳各区的关系,海、陆、轨三维交通助力盐田重掌主流。

与海相守,与山相伴
以国家森林公园梧桐山为背景,以世界最长海滨栈道为跑道,以全国最美森林小镇为客厅,生活在盐田,就是在“国家生态区”里度假。

滨海全优生活,美好都在家门口
1公里精粹生活,宪法公园、壹海城ONE MALL、沙头角体育馆、邻近盐田外国语学校东和分校……五星配套、全龄优教、世界潮流、山海漫步……
世界湾居,城芯精著
卓越荣津瀚海湾是集住宅、公寓、滨海风情主题商业、幼儿园于一体的滨海著区。现代简约外立面,点式布局,采光通风俱佳。精选国际一线品牌和高品质真材实料,秉承卓越“悦”系高标准,营造质感生活格调。
❄️卓越荣津瀚海湾商铺❄️
❄️ ❄️卓越荣津瀚海湾商铺招商部24小时电话:400-839-3379【☎☎已认证】❄️
❄️ ❄️卓越荣津瀚海湾商铺售楼中心24小时电话:400-839-3379【☎☎已认证】❄️
❄️Vip贵宾置业===欢迎来电预约尊享内部折扣===匠心钜制恭迎品鉴❄️
❄️免责声明:
❄️1、文章图片来源于微信搜索或百度搜索引擎,我方非相关图片的原创作者,也不对相关图片及内容享有任何权利。❄️
❄️2、我方重申:所有转载的文章、图片、音频、视频文件等资料知识产权归该权利人所有,但因技术能力有限无法查得知识产权来源而无法直接与版权人联系授权事宜。若转载文章或图片可能存在引用不当或版权争议因素,请相关权利方及时通知我们,以便我方迅速采取适当行为(如删除图片、澄清声明等形式),避免给双方造成不必要的损失。❄️
❄️3、本宣传资料对项目周边幼儿园、学校等教育资源的介绍旨在提供相关信息,并不意味着我方对就学安排作出承诺。教育资源的名称、办学性质、办学规模、学位设置、开学(班)时间、招生条件、收费标准及招生区域存在调整的可能,应以政府教育主管部门及办学方颁布的政策规定为准。❄️
❄️4、文章中文字和图片之间无必然联系,仅供读者参考。❄️
❄️5、本文所述内容和意见仅供参考,不构成市场交易依据和投资建议。❄️