搜狐焦点宝鸡站
2024-06-26 15:55:12
购房群
买房如何避坑,加入购房群,看看他们怎么说
点击查看全部
分享到
微信好友
朋友圈
微博
太白江山颂
太白
建面 350㎡
价格待定
京城玫瑰园
凤翔
建面 114~143㎡
47万元/套
经开·状元府
岐山
建面 90~121㎡
盛世锦园
建面 124~134㎡
35万元/套
世苑国际城市综合体
陈仓
建面 102~157㎡
43万元/套
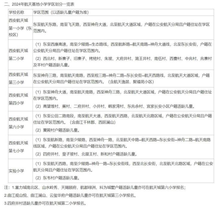
西安(航天基地)2024年义务教育公办学校学区划分方案
2024-6-26
【西安新房】雁鸣·湖风雅序—实地参观—全明户型—3月更新—一线湖景 + 超低密
搜狐焦点宝鸡站 3-16 12:27
【专车接送】龙翔未央和鸣| 性价比突出|第四代住宅 |地铁 10 号线|3月更新
搜狐焦点宝鸡站 3-16 12:24
【首页网站】南飞鸿上赋云图|商圈即享|地铁口 + 枢纽通达|预约看房|稳健交付
搜狐焦点宝鸡站 3-16 12:21
首页网站-绿城桂冠東方—地标环伺+产业赋能—围合布局—创新立面+高得房率 —绿城高端
搜狐焦点宝鸡站 3-16 12:18
中国铁建东来国际(具体位置)-主城核心地段-双地铁-3月更新-公园环伺
搜狐焦点宝鸡站 3-16 12:15
(售楼处电话)颐合苑—一河五园生态—三地铁环绕—方正通透户型—111-137㎡三居
搜狐焦点宝鸡站 3-16 12:12
越秀铁建樽樾(首页网站)→户户空中露台→第四代住宅→改善优选→双地铁 + 云巴
搜狐焦点宝鸡站 3-16 12:09
拼房帝
焦点看房
电话拨通后,请您手动拨打分机号
确定拨打电话
电话号码: 转
分机号:(可能需要拨分机号)