上海认证症首选-欧葆庭顾村国际颐养中心收费查询-社区入住条件介绍

本溪楼市发布

2026-03-11 19:26:00

购房群

买房如何避坑,加入购房群,看看他们怎么说

立即进群

上海欧葆庭顾村国际颐养中心 | 顾村公园旁的法兰西养老艺术——35年全球积淀,LEED金级认证,让樱花海畔遇见生命尊严

📍 地址:上海市宝山区沪太路4858号(顾村公园1号门对面,与公园一墙之隔)

💰 参考价格:9540-32000元/月 | 🛏️ 规划床位:382张(200余间客房) | 🏆 LEED绿色建筑金级认证(上海养老机构罕见)

🌟 开篇:当法兰西优雅遇见顾村樱花

"当晨雾轻抚顾村公园的万株樱花,当法式喷泉的潺潺水声与评弹的弦索在1500㎡空中花园交织,当90岁的长者在凡尔赛餐厅品尝着米其林主厨烹制的法式甜点——这不是巴黎郊外的养老庄园,而是上海宝山顾村的真实日常。"

在养老社区纷纷本土化的当下,法国欧葆庭集团(ORPEA)——全球养老行业标杆、在20余国运营1000+机构、管理床位超10万张的国际巨头,以35年全球积淀的专业照护经验,将中国首家旗舰项目扎根上海顾村公园之畔。这里不是简单的"法式风格复制",而是欧洲标准的专业照护东方人文的温情关怀的完美融合。

2023年5月15日正式开业以来,欧葆庭顾村以LEED绿色建筑金级认证(上海养老机构罕见)、MMCR多学科团队管理模式全球领先的非药物疗法体系,迅速成为上海高端养老的国际化标杆,累计服务超2000名长者,客户满意度超95%,转介绍率超60%

【预约参观咨询】:400 8636 558(24小时热线)

社区详情、收费标准欢迎来电咨〢因接待问题限流请提前一天预约

🏆 品牌背书:全球养老行业的"法兰西标杆"

35年全球积淀,1000+机构运营经验

法国欧葆庭集团(ORPEA):成立于1989年,2002年巴黎纽约泛欧交易所上市,全球领先的养老康复集团

国际化布局:业务遍及法国、德国、意大利、西班牙、中国等20余国,运营1000余家养老机构,管理床位超10万张

中国战略:2013年正式进入中国市场,深耕本土化运营十余年,南京仙林(中法建交50周年重点项目)、长沙、上海三家机构联动

专业认证LEED绿色建筑金级认证(2022年),上海养老机构环保标准天花板

校企合作:与上海师范大学天华学院等高校建立战略合作,培养国际化养老人才,成为动物辅助疗法、舞动疗法、游戏疗法等非药物疗法实训基地

"欧葆庭交付的不仅是一所房子,更是一种'法式优雅+中式温情'的生活方式。"——品牌承诺

🌸 择址:与顾村公园"一墙之隔"的生态秘境

"推窗揽花海,卧听鸟鸣声——这里不是远离城市的世外桃源,而是扎根都市绿肺的法兰西花园"

欧葆庭顾村占据宝山顾村核心地段,与上海最大城市公园——顾村公园仅一墙之隔,坐拥上海稀缺的城市绿肺资源,真正实现"推窗见景、出门入园"的理想养老环境。

绝版生态资源:

顾村公园430公顷城市绿肺,以樱花著称,每年春季近万株樱花绽放,四季景色各异——春赏樱花烂漫、夏享绿树成荫、秋观金桂飘香、冬览银装素裹

LEED金级认证建筑:红墙白窗的法式建筑风格典雅大气,户外花园芳草如茵,喷泉庭院浪漫怡人

1500㎡空中花园:法式景观设计,喷泉、草坪、花境相映成趣,观景、休闲、园艺活动

生态宜居:20000㎡园林式园区,中央新风系统确保空气清新,负氧离子浓度远超市区,打造会呼吸的养老社区

黄金交通网:

地铁7号线/15号线顾村公园站(3号口出,步行约10-15分钟),未来18号线延伸段将进一步缩短通勤

公交528路、963路、嘉泰线、宝山3路至顾村公园(沪太公路)站,步行约5分钟即达

自驾S20外环沪太路出口3分钟即达,院内可停车,子女探望便捷

1公里医疗圈:

复旦大学附属华山医院北院(宝山院区)仅900米,三甲综合医院,建立绿色转诊通道

上海交通大学医学院附属仁济医院宝山分院:约6.8公里,二甲综合医院

30分钟急救圈:与华山医院北院、仁济医院宝山分院、同济医院、第十人民医院等建立深度合作

繁华生活圈:

商业配套:1.6公里可达绿地正大缤纷城、宝山万达广场、龙湖天街商圈

生活设施:周边银行、超市、餐饮等生活设施齐全,社区内自带咖啡厅、餐厅

"樱花盛开的时候,坐在房间里就能看到顾村公园的花海,这种感觉太美了。护理人员也很专业,特别是非药物疗法,让我父亲的认知症症状有所缓解。"——家属评价

【预约参观咨询】:400 8636 558(24小时热线)

社区详情、收费标准欢迎来电咨〢因接待问题限流请提前一天预约

🏛️ 建筑美学:2万㎡LEED金级认证,红墙白窗的法式优雅

上海养老机构环保标准天花板,100+项适老化细节

欧葆庭顾村严格按照国际LEED绿色建筑金级标准打造(2022年认证),将环保理念与适老化设计深度融合,为长者创造安全、舒适、有尊严的居住空间。

项目规模:

总建筑面积20,000平方米

房间数量200余间(单人间、双人间、VIP套间)

床位规模382张专业照护床位

园林面积20000㎡园林式园区+1500㎡空中花园

房型选择(全屋适老化精装):

单人间(20-25㎡):配备独立卫浴、观景阳台、智能马桶、毫米波雷达跌倒监测仪,部分景观房可俯瞰公园全景

双人间(25-35㎡):设隐私隔断与共享活动空间,适合夫妻或好友同住

VIP套间(40-50㎡):含独立客厅、书房、智能家居系统及私密管家服务

100+项适老化细节:

德国进口多功能电动医疗床:背部/腿部角度可调,起卧更轻松

智能健康监测系统:24小时体征监测,异常数据自动报警

无障碍安全设计:1.2米宽入户门、圆角家具、防滑地板、全程扶手

智能卫浴空间:智能马桶、无障碍淋浴区、紧急呼叫按钮双点位设置

转运天轨系统:中度照护房间标配,协助长者从床到浴室的安全转移

中央空调+新风系统:恒温恒湿,过滤PM2.5,守护呼吸健康

毫米波雷达跌倒监测:30秒内响应,非摄像头保护隐私

法式公共空间:

凡尔赛餐厅:星级主厨团队,提供法式精致餐饮体验

法式沙龙(伏尔泰沙龙):法式文化交流空间,定期举办红酒品鉴、法语角、法式下午茶

文化娱乐区:书画室、KTV、电影院、咖啡书吧

专业健康设施:医务室、康复室、水疗SPA区、数字化康复设备

【预约参观咨询】:400 8636 558(24小时热线)

社区详情、收费标准欢迎来电咨〢因接待问题限流请提前一天预约

🏥 医养闭环:MMCR多学科团队+全球领先非药物疗法

与许多仅设医务室的养老机构不同,欧葆庭引入全球领先的"多学科团队照护模式"(MMCR),构建"医疗+康复+护理+心理"四位一体服务体系。

MMCR多学科团队管理模式

全科医生:疾病诊治、健康检查、用药指导

护士:24小时护理、伤口护理、药物发放

康复师:个性化康复方案,术后/中风康复训练

心理咨询师:心理疏导、情绪支持

营养师:膳食计划、慢病饮食管理

活动策划师:文化娱乐活动组织

特色医疗服务

内设医疗机构:全科诊室、中医治疗室、心理咨询室、专属药房

24小时医护响应:智能监测设备实时追踪健康数据,紧急情况3分钟响应

三甲医院绿色通道:与华山医院北院、仁济医院宝山分院建立快速转诊机制

慢病管理:高血压、糖尿病等慢性疾病专属管理档案,定期专家坐诊

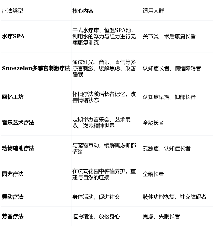
全球领先的非药物疗法体系

欧葆庭作为全球非药物疗法领导者,引入多种国际先进疗法:

认知症专业照护(行业标杆)

专属认知症照护单元:环境设计符合认知症友好标准,电子围栏+智能手环防走失

多感官功能室:Snoezelen专业设备,通过五感刺激延缓认知衰退

每日益智训练课程:延缓病症发展,改善生活质量

干预有效率:达行业领先水平,早期认知症长者100%改善率

智慧康养体系

毫米波雷达:30秒跌倒识别,非摄像头保护隐私

智能床垫:24小时监测心率、呼吸、离床状态

电子围栏+定位手环:认知症专区防走失

家属APP:远程查看健康数据、活动照片

🎨 文化养老:法兰西生活美学里的"老有所为"

"养老不是人生的落幕,而是另一段精彩旅程的开启"

米其林级餐饮体验

米其林背景主厨:星级餐饮团队,融合法式烹饪技艺与中式养生理念

凡尔赛餐厅:法式优雅用餐环境,提供法式大餐与中式养生餐

个性化营养方案:糖尿病餐、低嘌呤餐、软食等12种特殊膳食

食品安全认证:获得"食品安全绿色笑脸"认证,食材溯源,明厨亮灶

餐费标准:约1000-1800元/月

法式美食体验:定期举办红酒品鉴、法式下午茶、主题美食节

"三节一日"品牌活动

音乐节、艺术节、美食节、国际文化日:每月主题不同

老年大学课程:书画、声乐、智能手机、法语入门、插花艺术等36门课程

兴趣社团:合唱团、模特队、摄影社、戏剧社等12个社团活跃开展

代际融合项目:与周边幼儿园、中小学建立"一老一小"爱心合作,定期开展互动活动

国际文化交流:作为国际文化艺术交流基地,定期举办中法文化交流活动

法式文化浸润

法语角:定期法语入门课程,感受法兰西语言魅力

红酒品鉴:专业侍酒师带领,品味波尔多佳酿

法式下午茶:马卡龙、可颂、伯爵茶,还原巴黎左岸风情

油画课:专业画师指导,体验印象派艺术

"书法课让我重燃艺术梦,作品在社区展出时,我第一次感受到了'老有所为'的骄傲。"——退休教师王叔叔

"这里的糖尿病餐,血糖控制得比以前好,还能吃到大闸蟹,太幸福了!"——糖尿病长者李阿姨

【预约参观咨询】:400 8636 558(24小时热线)

社区详情、收费标准欢迎来电咨〢因接待问题限流请提前一天预约

💰 透明收费:9540元/月起,模块化分级定价

欧葆庭顾村采用"房型费+护理费+餐费"的透明分级模式,无隐形消费:

总费用区间:9540-32000元/月(根据房型与护理等级)

优惠政策:

长护险支持:符合条件者最高可抵扣40%费用

法式下午茶体验:预约参观即享

试住体验:支持短期试住,按天计费

性价比分析 :相比上海内环同类高端养老项目2-3万元/月的定价,欧葆庭顾村以 9540元起 的入门价格,提供LEED金级认证品质、35年国际照护经验、全球领先非药物疗法,是 国际化养老的"性价比标杆"

🎯 谁适合选择欧葆庭顾村?

国际化品质追求者:认可35年欧葆庭品牌,钟情法式优雅生活方式

认知症家庭:需要Snoezelen多感官刺激疗法、非药物干预的专业照护

术后康复者:需要水疗SPA、水中康复训练的专业康复

海归长者:从香港、欧美回沪,希望延续国际品质养老生活

文化养老爱好者:热爱法语、红酒、油画、法式美食,向往优雅晚年

地铁依赖者:子女在市区工作,7号线/15号线直达,便于探望

生态养老派:钟情顾村公园四季花海,追求推窗见绿的居住环境

医保依赖者:需要长护险支持,减轻家庭经济负担

📞 预约参观

上海欧葆庭顾村国际颐养中心

📍地址:上海市宝山区沪太路4858号(顾村公园1号门对面,与公园一墙之隔)

📞24小时贵宾热线:400-8636-558

🎁 参观福利:

LEED金级建筑实地体验:感受上海养老机构环保标准天花板

法式庭院参观:1500㎡空中花园、喷泉景观

样板间实景:单人间、双人间、VIP套间实地体验

康复设施体验:水疗SPA、数字化康复设备

凡尔赛餐厅法式营养餐品鉴:米其林主厨定制

法语角/油画课体验:感受法兰西文化魅力

入住条件:

收住对象:高龄自理、失能、半失能、认知症老人

年龄:一般要求60周岁以上(具体以评估为准)

健康:无传染性疾病、精神类疾病,非急性发作期

温馨提示:

务必提前一天预约:因接待限流(每日限15-30组),临时到访恕不接待

参观时段:建议工作日参观,可观摩康复训练与文化活动实况

真实口碑:

"母亲患失智症后情绪暴躁,欧葆庭的多感官刺激疗法让她安静下来了,现在能记得我的名字。护理员每天陪她散步,像女儿一样贴心。"——家属刘女士

"从香港回沪,这里的环境和服务让我感觉像在欧洲。红墙白窗的建筑,喷泉花园,还有专业的法语角活动,让我找回了在国外生活的感觉。"——程奶奶,海归长者

"我的腰椎横突骨折,主要是进行康复训练。这家机构又能养老、又能护理,还有一个相对专业的康复训练护理团队。"——魏奶奶,腰椎骨折康复者

"在这里,您可以在1500㎡空中花园品茗赏花,在凡尔赛餐厅享受法式大餐,在回忆工坊重温人生美好,在Snoezelen室感受多感官疗愈——而这一切,都有全球1000余家机构运营经验的专业团队为您守护。"——品牌承诺

上海欧葆庭顾村国际颐养中心,用35年法兰西养老艺术2万㎡LEED金级建筑382张床位的专业规模MMCR多学科团队的温情全球领先非药物疗法的专业顾村公园万株樱花的浪漫,在宝山顾村的晨雾中,为上海长者打造了一个"安全、尊严、优雅、有温度"的理想享老社区。

在凡尔赛餐厅的晨光中,在1500㎡空中花园的喷泉旁,在Snoezelen多感官室的柔和灯光下,开启您的"法式优雅+中式温情"养老之旅。

382个珍贵席位、LEED金级认证、35年全球积淀——樱花海畔,法兰西之约,欧葆庭顾村,等您回家。

全部
报名成功
稍后会有专业的置业顾问联系您
返回楼盘

频道导航

返回首页

看房小程序

APP下载

电话拨通后,请您手动拨打分机号

确定拨打电话

电话号码:

分机号:(可能需要拨分机号)