买房要赚钱,就不能将目光局限在一城一地。
房产投资,必须要学会跨城投资。但限购横行之下,跨城买房真的可行吗?无限量获取房票的方法可靠吗?
今天,我们就来探讨一下,限购之下,跨城买房的10种方法及其可行性。
1.缴够社保/个税再买房。
根据不同城市的限购规定,外地人购房少则缴纳半年社保/个税,多则如北上广深缴纳5年社保/个税,即可买房。
这是最简单的方法,但也是最花时间的方法。适合不急着买房的朋友,可以早日交社保,为买房做打算。
同时,要注意,很多城市都要求社保/个税要连续缴纳且不能补缴,所以一定要注意不要断缴,尤其是外地人在当地工作时,一定要注意工作变动时社保缴纳的衔接。
对于要在工作地以外买房的朋友,还可以选择同时在多个城市交社保,因为目前全国的社保系统还没有联网,所以还有操作的空间。
这样既不会断掉现在在缴纳的社保,也可以同步为在其它城市买房做准备。以后不需要了,还可以以重复缴费为由申请退出其中一份的重复缴费部分。
2.迁户口到限购城市。
也就是通过成为本地人获得购房资格,包括毕业生落户、积分落户、人才落户等。
不同城市落户有紧有松,松的像深圳半年社保即可落户,甚至沈阳、昆明这些大城市都已经放开落户限制。
现在,落户的放松已经成为一个趋势。
《2020年新型城镇化建设和城乡融合发展重点任务》的出台,又一次明确了放松放宽落户,尤其是其中的“鼓励有条件的Ⅰ型大城市全面取消落户限制、超大特大城市取消郊区新区落户限制”,这也是未来大城市落户较大的机会。
但迁户口,也没必要将夫妻双方的户口都迁在一个城市上,较好就是分别落在不同的城市户口上,这样就有了两个城市的购房名额。比如李老师,他和她太太,就是一个落户在广州,一个落户在深圳。
3.购买相邻非限购城市。
买不到想买的城市,在相邻的城市买房,除了一线城市,核心城市周边的城市几乎都不限购,这也是一种符合都市圈发展的购房思路。
但大部分核心城市的相邻城市都没有投资价值,哪怕是一线城市,如广州旁边的清远,北京旁边的张家口。更别说二线城市周边了,南京旁边的仪征,成都旁边的眉山,西安旁边的咸阳等等,虽然地理相邻,但离核心城市的市区已经很远,没有入手的价值。
有价值的,仅有一线城市周边的少数,但又往往也被限购,如挨北京的燕郊,挨上海的昆山。有价值又不限购的都市圈区域,全国也就只有惠阳一个。
4.购买非限购的房源。
一种是商办类的物业,公寓、商铺、写字楼。这几种物业的问题以前已经说过多次,这里就不展开来说了,总而言之就是普通人投资只买住宅。
一种是小产权房,也说过很多次,因为没有产权,也没有了升值空间和金融属性,还存在产权风险,也不能投资。
还有一种就是法拍房。法拍房存在隐患太多,腾房风险、债务风险、租约风险等等,非资深专业人士勿碰。而且部分城市,如北京、广州、深圳对法拍房也是限购的。
5.结婚买房。
夫妻其中一方有当地户口,即视为当地家庭。所以,只要找个当地人结婚,也就有购房资格了。
甚至还有人通过这个结婚离婚反复操作,可以衍生出无限房票:夫妻离婚,A净身出户——A全款买房——结婚,婚内房产改名字给B——再离婚……
一些城市虽然有“限离婚”,但限制不一。如长沙限套数,按离异前家庭总套数计算;而深圳限的是贷款比例,全款仍然可以买。
这种操作存在假戏真做的风险,考验夫妻的忠诚度,说不定就真的被净身出户了。但正常跟当地人结婚买房还是没问题的。
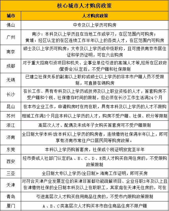
6.人才政策。
在一些城市,只要符合规定的人才标准,就可以直接购房,这就是知识的力量。
如前两个月出台新政的佛山,只要有中专及以上学历,就可以作为人才,享受户籍人口的购房政策,也就是不限购了。
当然,不是每个城市对人才的定义都会放宽到中专这么低,而且除了有人才的标准,一般还会有工作要求。譬如广州南沙,本科学历且在当地工作或学习,外地人也可购房。至于工作证明是真的在此工作,还是其它方法解决的,那就八仙过海各显神通了。
核心城市的人才购房政策,大家可以查看下图:

7.买城市不限购的区域。
一些城市实行分区限购,核心区限购,但还有一些非核心区是不限购的。如广州的增城、从化,南京的高淳、溧水、六合。
目前,分区限购的核心城市的不限购区域,主要有下图这些:

但一般这些不限购的区域都比较偏远,往往自住用不上,发展又缓慢,除非像广州的增城能有地铁通达市区,否则也不建议投资。
8.以公司名义买房。
目前,西安、上海、杭州、江阴、南京、长沙、深圳、海口8个城市限制公司购买住宅,但大部分城市还是可以用公司购买住宅的。
但公司购房不能贷款,必须需一次性付款,初始投入成本高,拿到产权证后才能进行抵押贷款。
而且购房成本、持有成本、交易成本都比个人买房高。
买房时,契税按3%征收,没有契税优惠。
持有时,每年需缴纳房产税,房产计税余值的1.2%或年租金的12%。
出售时,如果卖给个人要额外交土地增值税、企业所得税,虽然可以通过公司股权变更的形式来进行交易,但房产仍在公司名下,如果要转到个人名下,仍然需要通过买卖。
以公司名义买房,虽然不限购,但高成本之下,在房价不再暴涨的现在,风险大于机会。
9.他人代持
以亲戚朋友的名义买房,也以亲戚朋友的名义办理贷款,房产证不写自己名字。还有一些是找有房票的陌生人代挂,还能用到首套首贷的名额,利用到高杠杆。
但是房产证没有自己名字,这就是较大的风险。可能代持人会变卦,或者不配合卖房,或者自己偷偷将房子抵押了,或者代持人中途去世被其他人继承房子等等。
所以一般都会有找律师公证,签订代持协议,还要做出借款证明、买卖合同、租赁合同。
借款证明用于证明代持者购房资金来源于你。
买卖合同用来防止代持方转卖房产,因为一房不能多卖,先签了买卖合同,代持人再卖房就无效。
租赁合同是防止代持方不认账的最后防线,因为买卖不破租赁,租赁最长可以签个20年。
当然,不管怎么做,房产不在自己名下的风险都无法避免。
10.房产赠与。
一般来说,通过赠与取得住房的,不属于住房限购范围。但也有一些城市会对房产赠与进行限制,如北京、南京、深圳、佛山、广州、长沙。

部分城市虽然受赠人不需要有购房资格,但房子必须要无贷款才能赠与,同时赠与的房子会计入房产套数,受赠人以后再买房,也要计算这套房子。
房产赠与对象不同,税费也不一样。房产只有赠与给直系亲属,才能免征个税和增值税,只需缴纳3%的契税。如果赠与给非直系亲属,那么所缴纳的税费跟买卖是一样的。
通过赠与来避开限购,存在很大风险。
首先,在赠与中,受赠人不负有义务,房产赠与后,对方完全可以不付款,而产权转移后,赠与人也无法撤销赠与拿回房子。
其次,赠与跟买卖不同,如果出现质量问题,譬如管线铺设、房屋结构等问题,不会受到法律保护。
非直系亲属房产赠与,税费高,风险大;而如果直系亲属房产通过赠与来腾名额,即使在没有限制的城市,也有3%的契税成本。至于值不值,那就见仁见智了。
综合上述10种解决限购的方法,大多要么有产权风险,要么成本过高,要么投资标的没价值。
对于以财产安全为先的老百姓而言,还是老老实实缴社保、迁户口、买都市圈房产,这三个方法最为靠谱,对于个别城市,还能通过人才购房政策来买房限购城市的房子。
来源:大胡子说房
小助理有话说:
扫描下方二维码,即可关注“血拼成都楼市”公众号,如需了解更多成都楼市资讯,添加“小助理”微信(ID:CDfocus-C),备注“加群”,即可进入购房交流群答疑解惑撩助理哟~
