如今二手房已经成为很多人的置业选择,相比新房,二手房选择面更广,价格多元化,配套设施相对完善。在新房和二手房的选择中,二手房的交易流程比较复杂且漫长。
在加上二手房市场鱼龙混杂,存在一些信息不对称,特别是对于首次交易二手房的朋友,为了避免入坑,在下手之前一定要熟悉交易环节。由于二手房房源情况不同,比如有的有贷款需要解押,根据解押方式不同流程也不同几个,下面可以先了解一下整个流程:
看着这么多的流程,想想,收取0.5-3个点的中介费也是于情合理的(部分中介0.5-1个点也是可以接受,链家有品牌保证,正常情况下是买家两个点,卖家一个点)。
在二手房交易中,一种就是全款,一种就是按揭。不管是全款还是按揭,都需要做资金监管。区别就在于贷款流程审核。
这个表是市区交易流程,而城南(天府新区、高新区)、郊区无网审核。资金监管办理流程:签买卖居间合同——银行评估——银行面签(买卖双方到场)——等待审批通过——网签,交首付(买卖双方到场)——等待银行放款至房管局监管账户——到账3-7个工作日左右通知过户——办理过户(买卖双方到场)——放款至业主账户——出新房本办理抵押(买方)。
各流程注意事项:
1、签合同
很多购房者在签约时由于没有详细看合同条款而蒙受损失的案例比比皆是,目前成都各个房地产经纪公司所用合同模板不一样,有的合同多达几十页。合同一般包含以下基本信息:买卖双方身份信息、房屋位置、合同价、所包含的家具家电、网签时间、收房时间、税费、户口、违约条款等等。合同条款及细节主要是双方协商来确定,在这里就不一一详述,有几个容易产生纠纷的点提醒大家注意。

房屋产权及抵押情况、税费、户口及学位等问题。在交易二手房的时候一定要多问,房子是否有查封、抵押等问题。买学区房的就特别需要注意的就是学区房学位的问题,在购买之前一定要落实清楚,该房屋学位是否已占用?
学区问题是要去学校查询或教育局,不过教育局查询比较麻烦。怎么去查,就是叫原房东去打一个不动产摘要三,详细版本的。就可以清晰的看出房屋的情况,也可以通过APP天府市民云打印查看。
2、银行面签

签过合同后,会安排银行上门评估,进行银行面签办理贷款,面签需要买卖双方携带资料到场。面签时有几点需要注意:如果卖方是婚内财产且目前已婚,如没有公证委托书则需要卖方夫妻双方均到场,避免以后由于一方不同意卖房产生纠纷;关于客户经理会问到的一些问题,买卖双方要提前准备好,不要回答错误造成不必要的麻烦。银行审批周期大概7个工作日,目前成都较快的银行,1天就可以出审批结果。且大部分银行都可以先签再补资料,如果时间不方便,可以通过合理安排减少办事奔波的次数。
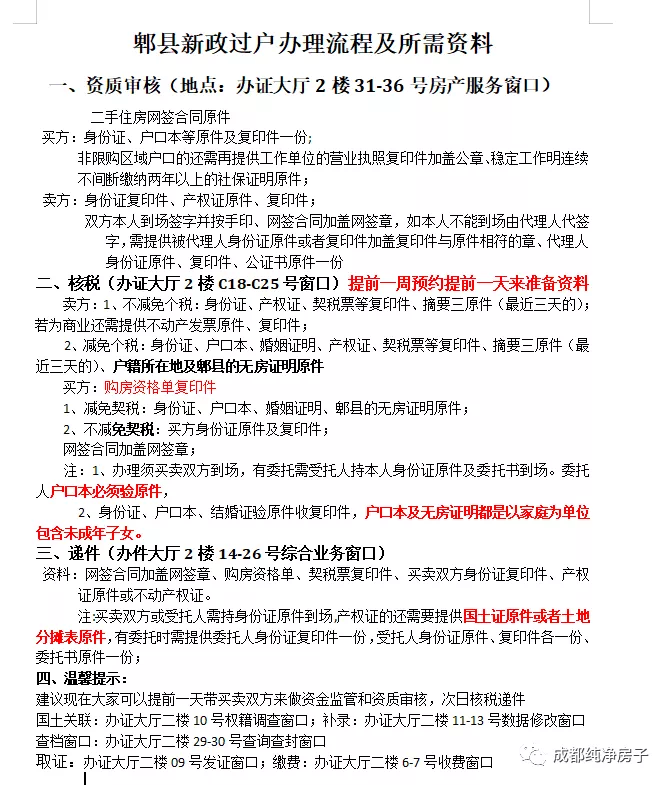
正是由于二手房流程的复杂及漫长,在二手房交易中,选择可靠专业的第三方是非常有必要的,可以为你节省很多交易时间,避免风险。如郫县过户整个流程及办理所需资料:

附:二手房交易费用明细表:

附成都各银行贷款利率执行:

来源:成都纯净房子
小助理有话说:
扫描下方二维码,即可关注“血拼成都楼市”公众号,如需了解更多成都楼市资讯,添加“小助理”微信(ID:CDfocus-C),备注“加群”,即可进入购房交流群答疑解惑撩助理哟~
