大局已定!中经会议要求地方稳住房价!

长治楼市

2019-12-20 07:40:01

购房群

买房如何避坑,加入购房群,看看他们怎么说

立即进群

来源:谢逸枫房地产专家

文/谢逸枫

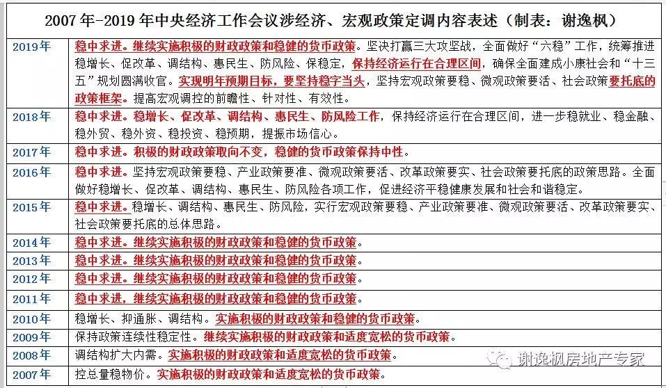
一周前(2019年12月6日),为中经会定调的中政局会议,没有提到房地产。但2019年12月13日的中经会提到房地产,且涉及到的房地产内容颇为微妙,总体是紧中有松,有保有压,符合中国房地产政策过去20年“好时压坏时救”主要特征。根据中经会的房地产表述来看,“要加大城市困难群众住房保障工作,加强城市更新和存量住房改造提升,做好城镇老旧小区改造,大力发展租赁住房。要坚持房子是用来住的、不是用来炒的定位,全面落实因城施策,稳地价、稳房价、稳预期的长效管理调控机制,促进房地产市场平稳健康发展。”

2019年12月14日,央视发出楼市调控引导信号。按照董教授的看法,央视的这次报道安排是有特别引导意义的,她的讲话不只是表达个人意见,也反映着政策导向。各地的市长们,中经会议已经结束,国家喊你“全面落实因城施策”,央视报道也明确了方向,赶紧行动,不要再犹豫,也不要羞羞答答。其一是会议报告强调“全面落实因城施策”,每个城市都应结合当地情况,该收紧、该放松自己确定,不必再“羞羞答答”、“偷偷摸摸”。其二是会议重提“稳地价、稳房价、稳预期”,向地方亮明态度,不能再跌了,要稳住,可以柔和上涨,但不能大涨。

其三是会议强调“要加大城市困难群众住房保障工作,加强城市更新和存量住房改造提升,做好城镇老旧小区改造”,这意味着要继续投资、开发。其四是会议强调“大力发展租赁住房”,当然既包括政府保障性住房租赁业务,也包括纯市场性住房租赁业务。其五是会议强调要完善和强化“六稳”举措,确保经济运行在合理区间,这当然包括对国民经济中较大行业,房地产业的安排。鉴于其曾经、现在的身份与影响力,央视的这次报道安排是有特别引导意义的,她的讲话不只是表达个人意见,也反映着政策导向。各地的市 长们,中经会议已经结束,国家喊你“全面落实因城施策”,央视报道也明确了方向,赶紧行动,不要再犹豫,也不要羞羞答答。

笔者认为,应该讲今年的中经会定调2020年房地产,比2018年更有利,房地产政策迎来放松拐点。按照涉及到的房地产来看,可以分成这几个方面进行解的读。其一是城市更新和存量住房改造,城镇老旧小区改造,这意味着要继续投资、开发。其二是租赁住房的土地来源会有新的突破,当然既包括政府保障性住房租赁业务,也包括纯市场性住房租赁业务。其三是重申房住不炒,全国性的政策不会取消。其四是全面落实因城施策,意味市场上过半的房地产政策收回。其五是“稳地价、稳房价、稳预期”的长效管理调控机制,暗示房地产政策效果好,继续执行。其六是促进房地产市场平稳健康发展,说明政策总体是放松的。

笔者认为,当下能够影响2020年房地产市场变化的内容,主要是三个方面。其一是重申房住不炒,但房地产政策重点不是这个,仅仅是稳定市场预期而已。其二是全面落实因城施策,可以明目张胆的公开放松调控政策。其三是“稳地价、稳房价、稳预期”,防止房价、地价、市场出现大起大落,不允许大跌,允许平稳上涨。这是非常值得注意的地方,有4个字非常重要,就是因城施策前的4个字“全面落实”。这是一个少有的新提法,对这4个字可以做这样理解,调控的权限,已经下放给地方政府。地方政府的任何政策变动,都不存在违规的问题,但要确保结果是不能大涨,更不能大跌。

笔者认为,其一是重申房住不炒,但房地产政策重点不是这个。不影响未来几个月楼市政策走向宽松,11月-12月已经有超过15个城市楼市调控松绑了,已经呈现这个态势。具体来看,这一次再提“房住不炒”,同时强调“稳地价、稳房价、稳预期”的三稳基调,可谓是对目前楼市调控大原则的重申。在一众城市纷纷试探松绑的背景下,这种定调可谓具有正本清源之效。这意味着,楼市调控不会继续收紧,但也不会出现大范围的松绑,只有基于稳楼市的调整方能得到认可。与此同时,货币从“松紧适度”调整为“灵活适度”,去杠杆政策变成“宏观杠杆率保持基本稳定”,这都是全面维稳的信号。

意味着房地产行业将延续之前的监管态势,此前7月30日召开的中政局会议也提出,要坚持房子是用来住的、不是用来炒的定位,落实房地产长效管理机制,不将房地产作为短期刺激经济的手段。代表了全国房地产的调控力度将依然维持之前的状态,虽然,近期出现了部分城市的政策微调,但是整体看,基本原则依然没有改变,遏制房价上涨的决心也没有发生改变。此外,“房住不炒”也代表了未来楼市政策将会继续打击投机行为,保护真实的居住需求,未来的微调政策将有利于刚需。

国内已有深圳、四川、上海、广州、佛山等地相继出台楼市松绑政策,整体看,楼市调控最严格的时间已经过去,政策逐渐开始双向调控,最多大湾区多地调控密集松绑,但也有黑龙江等城市的收紧政策发布、长沙也延续了之前执行的定价限价制度。楼市政策密集发布的主要原因集中在人才购房相关政策、公积金政策、市场乱象监管政策。从历史规律看,在政策的方向性变化关口,楼市政策会非常密集,特别是最近几年一城一策下,各地密集发布地方政策。

笔者认为,其二是全面落实因城施策,可以明目张胆的公开放松调控政策。每个城市都应结合当地情况,该收紧、该放松自己确定,不必再“羞羞答答”、“偷偷摸摸”。这是非常值得注意的地方,有4个字非常重要,就是因城施策前的4个字“全面落实”。这是一个少有的新提法,对这4个字可以做这样理解,调控的权限,已经下放给地方政府。地方政府的任何政策变动,都不存在违规的问题,但要确保结果是不能大涨,更不能大跌。调控政策避免一刀切,未来各地房地产调控依然由各城市主导,未来房地产调控将以地方主导,国家指导的为主。

笔者认为,2020年过半房地产调控政策全面收回。整体年内累计看,2019年全国已经有超过160城发布了各种人才政策,与2018年同期相比上涨超过40%。与去年相比,因城施策的重要性提升,提及“全面落实”。这意味着,楼市调控不再一刀切,不同城市可以采取不同的调控策略,但最终的大目标是稳,最终的目标,既要遏制大涨,又要防范大跌。这背后的原则仍旧是“大热必有调控,遇冷则有松绑”。此前房价出现明显调整的城市,可以适当松绑以维持市场稳定,而楼市出现明显走热苗头的城市,楼市调控不可能再大肆宽松。

笔者认为,其三是“稳地价、稳房价、稳预期”,要求地方防止房价、地价、市场出现大起大落,不允许大跌,可以小幅度的上涨。实质上就是向地方亮明态度,不能再跌了,要稳住,可以柔和上涨,但不能大涨。房地产政策放松的趋势比较明朗,但不会转而鼓励炒房,这事应该不会再发生了。这些说法与此前的说法相比已经有了一些变化,说明国家不希望房价、地价继续下跌,这是防止系统风险发生的前提条件,也是稳投资、稳就业、稳预期的应有含义。关键要处理好住房消费和投资、房地产和经济增长的协调关系。从政策预期看,下一步应加快住房、土地供应、房地产税收、租赁等制度,以长效机制引导市场稳预期。

按照董教授的说法,应该说,这两年除了深圳等个别城市外,全国房地产市场都不景气,处于交易萧条、价格下跌状态。这不是目前市场应有的自然轨迹,而是在“房子是用来住的、不是用来炒的”这一重要指示下,严厉打压、改变市场运行规则后的实践结果。从纯市场角度看,中国房地产行业的上涨趋势还没有结束,虽然我们认为中国2/3的城市已经丧失或正在丧失投资价值,但由于生活方式演变及人口空间结构调整等很多因素的影响,全国均价理论上还处于上涨趋势中。但如果行业规则改变,特别是市场管制行为增加并固化,实践结果就会严重偏离理论趋势,高增长的趋势当然也就提前结束了。

按照董教授的分析,根据国家说法,中国经济面临着很多困难,下行的压力增大。在这种背景下,分析一下中国的国民经济,在传统的、规模较大的、偏市场化的行业中,仍具有巨大增长潜力的,只有房地产、医疗、餐饮、物流等少量行业了。但餐饮、物流等一直是在近乎充分竞争中发展的,国家对这些行业,只存在规范管理、不存在规模调控问题。用医疗行业来拉动经济增长,肯定遭骂——那个行业产生的可是“痛苦型GDP”,总不能鼓励大家去生病吧。所以,用房地产行业稳投资、稳就业、稳金融、稳需求、稳预期,进而拉动经济增长、增加财政收入,其实是绕不开的选择。

按照董教授的分析,但是,此前已有严厉的调控精神摆在那里,最近两年的最重要会议也反复强调“房住不炒”,舆论上更难以接受房价继续上涨(关于舆论的认识,我一直有自己的看法,但不适合在这里谈),那么政策大变当然也是不合适的,此前我的文章里也分析过这一点。于是,在刺激增长与稳定政策之间,就形成了艰难选择:直接、大幅度放松房地产市场调控政策,对“六稳”都会有直接、间接作用,但否定了以前的说法、做法;重新允许房价继续明显上涨,显然也不妥。于是,我们就见到了昨天会议中的那样的表述。

按照董教授的分析,一方面对房地产行业的肯定。首先,“要加大城市困难群众住房保障工作,加强城市更新和存量住房改造提升,做好城镇老旧小区改造”,这意味着要继续投资、开发。其次,“大力发展租赁住房”,这不仅仅意味着政府、国有企业要继续做好具有保障意义的出租者,还意味着对私人投资者的肯定,毕竟这会减轻政府的保障负担。第三,很多人没注意到,这次会议的表述去掉了2018年时强调的“夯实城市政府主体责任”这句话,用意很深,等于明确放松了对地方政府调控权力的约束,默许了地方出政策,明年即使房价上涨一些,也不会问责 。

按照董教授的分析,第四,“全面落实因城施策”,这句话与以往陈述相比,多了“全面”二字,也颇有值得品味的价值,不要再怕“枪打出头鸟”,每个城市都允许结合当地情况,该收紧、该放松自己确定,不必再“羞羞答答”、“偷偷摸摸”,不用再搞“一日游”政策啦。第五,重提了“稳地价、稳房价、稳预期”,信号意义很明确,等于国家亮明了态度,不能再跌了,要稳住,这就是目标。另一方面,也看到了防失控的表述,虽然仍要借助房地产行业稳投资、稳就业、稳金融、稳预期,但也要把握住,较好不要再出现房价大涨的局面,如果出现了就意味着调控又一次偏离目标,会影响国家的权威与社会的稳定。

于是,紧箍咒也不能彻底解开-仍要坚持“房子是用来住的、不是用来炒的”这一调控精神,不能过度放纵市场交易。这就产生了一个难题,似乎是国家只允许交易量、房地产投资与开发活动增长,不允许房价上涨-地方领导会很为难,“臣妾做不到啊”。其实,也不必理解得这么机械。我想,如果房价上涨得比较柔和,比如年增幅在10%以内或者10%左右,或者两、三年内房价不要超过历史较高点(这两年大部分城市在严厉打压下,处于阴跌状态),可能也是可以接受的。具体情况需要在实践中结合很多宏观指标灵活掌握了,毕竟调控政策要“相机抉择”。

那么,房价明年要上涨么?房地产还值得投资么?房价能不能上涨,要看限购、限贷、限价、户籍管理等很多政策放松的程度以及全社会对未来经济社会发展的预期等很多因素,而且投资价值的高低也不能只看一、两年的行情。

笔者认为,国家的意思究竟是什么,实质上就是要房价涨,不是继续跌,不是大涨,是温和的上涨。全面落实因城施策之年,房住不炒基调之下的双向调控,过半房地产调控政策全面收回。最严厉调控时刻已经过去了,迎来楼市政策新拐点。全国性调控政策有望微调,区域性限制政策迎来放松,但是不要指望4万亿或2万亿刺激政策,也不要期望限制性政策一次性的全面取消。三波楼市政策分三个阶段放松,首先是限价、限签、限售较先收回或普通住宅标准、公寓政策调整,之后是降准、降息、房贷首付,房贷利率下调或公积金贷款放松。最后是限购、限贷、限商住的政策放松或社保、纳税年限调整。

笔者认为,将有更多城市通过放宽落户条件、缩短或取消非户籍人口购房所需社保缴纳年限、降低二手房限售标准等,变相放松地产调控。针对房企融资的监管大概率也不会继续收紧,此前有关领导已经指出要综合多种工具对房地产融资逆周期调节。政府会放松局部的房地产政策(包括降低首付比或放松信贷政策),也会允许部分地方小幅放松限购政策(如通过简化落户要求和人才引进政策等方式),房地产开放商偏紧的融资条件也可能会边际松动。近期已有部分城市“按捺不住”开始了政策微调。仅仅是12月份,就有8个城市实施了限购调整、取消限售、人才购房补贴、契税补贴和车位补贴的政策。

最戏剧化的莫过于12月10日张家港宣布取消房地产限售政策,12月11日即又停止了这一操作,实际上依然是执行取消的政策。11月29日,佛山人才突破限购政策。12月11日,长沙明确商品住房“限利”新政文件,12月12日文件就被撤回。12月12日郑州、12月15日洛阳租房落户来。12月12日,深圳取消商务公寓只租不售。12月12日广州南沙人才买房突破限购政策。12月14日晚间,株洲“十二条”助力楼市“温暖过冬”。湖南省株洲市出台的《关于进一步推进房地产领域“温暖企业”行动的若干政策》,新政“十二条”不仅对人才购房补贴资格和条件进一步放宽,而且符合条件的购房者还可以享受契税补贴和车位补贴。

经过十年的大力推动,我国的棚户区改造已经基本到了收官之期,棚改已经基本完成历史使命。2019年多地棚改计划出现大幅腰斩,2020年剩余棚改量不算多,这话背景下,棚改的重要性不及以往,尤其是,没了货币化补贴支持的棚改,威力远远不同于以往。根据此前文件,老旧小区改造主要以水电气路和光纤配套设施作为改造对象,最多加上加装电梯、配建停车场,最终带动养老医疗等发展,无论是规模体量还是投资能量,都无法与棚改相匹敌。棚改背后是政策逻辑和民生逻辑,存在财政和信贷资金的广泛背书。而旧改则要服从于市场化的商业逻辑,财政补贴可有可无。

此外,涉及房地产的一句话要特别注意,加强城市更新和存量住房改造提升,做好城镇老旧小区改造。简单的说,棚改、旧改还要继续。重拾已经停顿了一年多的旧城改造和城市有机更新,当然,也包括改造和翻新老小区。在深化经济体制改革的部分,会议提到的另外一句话需特别关注,要改革土地计划管理方式。当然,这只是体制改革的方向,具体怎么改并未涉及,但这是一个方向和长期的任务。同时关注以下内容,其一是面对国内外风险挑战明显上升的复杂局面。其二是全球动荡源和风险点显著增多。其三是牢牢守住不发生系统性风险的底线。

其四是必须科学稳健把握宏观政策逆周期调节力度。其五是统筹推进稳增长、促改革、调结构、惠民生、防风险、保稳定,保持经济运行在合理区间。其六是稳健的货币政策要灵活适度,保持流动性合理充裕。其七是货币信贷、社会融资规模增长同经济发展相适应。其八是要稳定就业总量。其九是支持基层保工资、保运转、保基本民生。其十是要加快金融体制改革,完善资本市场基础制度,提高上市公司质量,健全退出机制。其十一是要降低关税总水平。因此,要注意货币政策与土地制度的改革,这都会影响到未来房地产市场变局,相信会有新的变化。

笔者认为,关于宏观政策的变与不变总结,在确保经济“稳”的前提下,会议对明年的宏观政策也做了部署。提出要继续实施积极的财政政策和稳健的货币政策。积极的财政政策和稳健的货币政策的提法虽然和去年没有区别。但内涵变化比较大,其一是财政政策。排名前列次提出要支持基层保工资、保运转、保基本民生等“三保”,这其实从侧面说明“保六”的重要性,基层一些地方已经发不出工资和正常运转了,地方政府缺钱。其二是货币政策。去年是“松紧适度”,今年是“灵活适度”。从陈述的内容看,宏观调控总体上有放松的趋势。其三是首次提出要“增加制造业中长期融资”。

其四是去杠杆政策正式让位于“稳杠杆政策”,会议提出“保持宏观杠杆率基本稳定”。强调宏观杠杆率基本稳定,而不是继续强调去杠杆,看似不变的陈述中隐含着变化。其五是投资政策。明年基建投资肯定是重点,这些说法,显然是在向“铁工基”要发展。提出“切实增加有效投资”。“要着眼国家长远发展,加强战略性、网络型基础设施建设,推进川藏铁路等重大项目建设,稳步推进通信网络建设,加快自然灾害防治重大工程实施,加强市政管网、城市停车场、冷链物流等建设,加快农村公路、信息、水利等设施建设。”

笔者认为,每一次经济稳增才或保增长的关键时刻,基建和房地产都是“夜壶”,一定是重点支持的产业。前些天召开的重要会议提出“加强基础设施建设”,这一次的会议提出“引导资金投向供需共同受益、具有乘数效应的先进制造、民生建设、基础设施短板等领域”,着眼点无不在于基建。并且考虑到地方财政压力大,要启动投资项目的配套资金,关键是卖地,最后又要房地产来支撑。毫无疑问,房地产是最后的武器,是解决中国经济保增长的引擎器,又是解决基建资金来源、地方资金,防止经济下降的稳定器。

效果图
启东·瑞锦

9288元/㎡ 售罄 普通住宅 板楼 宜居生态地产

户型: 3居、4居 105~167m²

地址: 北环街与潞城连接线十字路口西北角(潞城连接线33号)

拨打电话

 

全部

相关资讯

报名成功
稍后会有专业的置业顾问联系您
返回楼盘

频道导航

返回首页

看房小程序

APP下载

电话拨通后,请您手动拨打分机号

确定拨打电话

电话号码:

分机号:(可能需要拨分机号)