➢广州馥香园售楼处电话400-033-1899转接5888【已认证】
➢广州馥香园营销中心电话400-033-1899转接5888【官方认证】
➢广州馥香园样板间预约电话400-033-1899转接5888【售楼中心】
➢来电可了解楼盘最新动态、房价、在售房源、交楼时间等信息!让你买的放心,住的舒心!
绿城馥香园的示范区,颇合品质买家的胃口!
自开放后,售楼部人气高涨,不少高要求的改善客纷纷前来咨询。

看来这家向来以品质出圈,这些年销量越来越牛的开发商,在品质把控颇有几把刷子。
凭啥能让挑剔的广州买家服气?今天这篇我们深度分析分析。
解决居住痛点!户型四大共性亮点必看
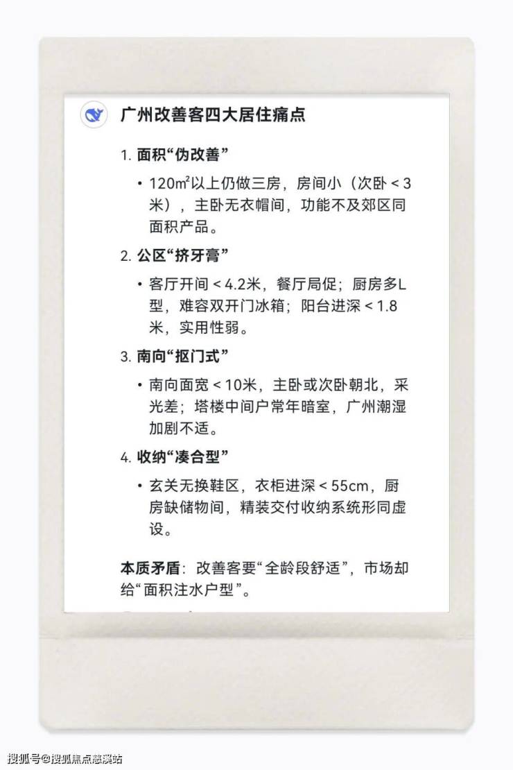
广州改善客的居住痛点是什么?
DeepSeek是这么总结的:1.面积“伪改善”、2.公区“挤牙膏”、3. 南向“抠门式”、4.收纳“凑合型”。
而一个主打品质出圈的楼盘,绿城首先在产品规划上就十分注重“纯粹性”。
比如项目首推6号楼,户型是建面约102-129㎡四房的大户型。
广州新规加持,结合绿城的先进设计理念,紧紧拿捏住改善客的“居住痛点”,可谓拳拳见肉!
拒绝“抠门式”!全系打造超长南向面宽
在湿热的广州做高品质的房子,有一个底层逻辑:就是要有充足南向资源,有风有光、冬暖夏凉。
项目拿出了每个户型均有4-5开间朝南、更强通风、以及全明采光的优质表现。
效果示意图,以实际情况为准
如建面约102㎡户型,总南向面宽约13.1米,南向4面宽,远大于被Deepseek吐槽,<10米“抠门式”南向面宽,全屋分布着多条对流动线。
拒绝“挤牙膏”,LDKG一体化大通厅,容纳多种场景
对于改善一族来讲,对空间舒适度有极高要求。而绿城馥香园把握得十分到位:
譬如LDKB一体化大空间。
每个户型,都可以打通“大方厅+休闲阳台+次卧”3个功能空间,在无承重墙阻隔下,将得到更大更通透的家庭核心区。
在这里,满足多种社交场合,无论是家人共融,还是宴请宾客,都足够阔绰。

效果示意图,以实际情况为准
拒绝“伪改善”,首开均4房,均设入户玄关
和很多“伪改善”盘不同,项目首开全系4房,连建面约102㎡的起步户型,也做到了真4房。
对高品质生活的仪式感,也有贴心考虑:

➢广州馥香园售楼处电话400-033-1899转接5888【已认证】
➢广州馥香园营销中心电话400-033-1899转接5888【官方认证】
➢广州馥香园样板间预约电话400-033-1899转接5888【售楼中心】