近日,常州自然资源网站公布了跃进新村及周边地块项目(金鹰世界)建设工程设计方案(深化)批前公示。该地块即为原凯悦中心地块。
2018年6月4日,凯悦中心部分土地使用权在阿里平台进行拍卖,在经过一天的网拍后,最终被南京金鹰国际集团成功竞得,成交价114910万元,折合地块亩均价为1359.2万元/亩。
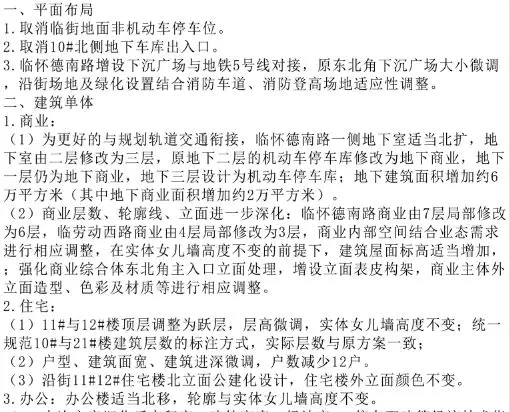
从规划来看,此次的设计方案是在原凯悦中心项目规划的基础上做了部分深化,主要深化内容如下:

从整体规划来看,此次涉及的部分住宅及商业主要为怀德路及劳动路交叉口商综项目(含办公)及6栋住宅(两栋3层、1栋6+1层、一栋33层、两栋27+1层)。
规划图如下:

从金鹰集团的官网对该项目的介绍来看,该项目的住宅产品将打造成精装及别墅项目。

(内容来源:金鹰官网)
2019年3月15日,紧邻该项目的钟楼区时代超市地块挂牌,该地块起始楼面价为8409元/㎡,而这个价格已超过了当年凯悦中心的售价。
另外,距离该项目不远的嘉宏安阳里项目,也将打造成主城区高端居住典范。
也就是说,项目周边一公里的新项目,都有机会打破常州房价天花板。而从金鹰世界的规划来看,与轨道交通无缝对接,无疑又对其价值点进一步提升。

(数据来源:中国房价行情网)
从周边二手房价格来看,项目两公里范围内二手房报价均价已超过2w元/㎡。也就是说项目的价格是踩在2W+这个基础点之上的,再从项目定位来看,未来入市价格会在这个价格之上有较高的溢价。