好消息!
柯桥区多孩家庭购房补贴来了

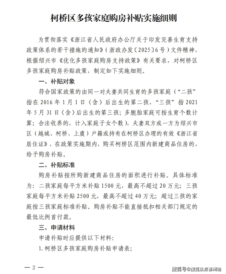
根据《细则》,夫妻双方或一方为绍兴区(越城、柯桥、上虞)户籍或持有在柯桥区办理的有效《浙江省居住证》,在政策实施期内,购买柯桥区范围内新建商品住房的,给予购房补贴。购房补贴按所购新建商品住房的面积进行补贴, 二孩家庭每平方米补贴1500元,最高不超过20万元;三孩家庭每平方米补贴2500元,最高不超过40万元;超过三孩的家庭按三孩家庭标准补贴。
需要注意的是,多孩家庭购房补贴不能直接抵扣相关部门规定的最低比例首付款,且与“青年安家”购房补贴、高层次人才房票补贴、高校毕业生房票补贴、困难家庭购房补贴等不能在同一套房叠加使用。
另据悉,《细则》明确购房补贴执行时间自 2025年5月27日起,至2026年12月31日止。




