佛山教育板图再扩大,一批新学校在路上!
公开信息显示,2026年佛山计划新增基础教育公办学位约1.9万个,其中高中学位8000个。
据小狐不完全统计,超16所学校、幼儿园将于今年9月投用。
今年投用的至少有13所学校、3所幼儿园,共计约23216个学位。
经过梳理,小狐发现投用的学校主要具备以下特征:
一是优质教育资源扩容。
石门、南实、华英等名校依托“一校多区”或集团化办学模式,将优质资源延伸至新校区。
例如石门中学灯湖中轴校区,与校本部归属同一管理体系,实施统一师资调配、统一学籍管理、统一课程设置,实现全资源、全流程协同发展。

该校区总建面约7万㎡,规划小学36班、中学18班,可提供约2430个学位。
南桂实验小学(瓏熙配建)被纳入南实教育集团管理体系。
此前,南海实验中学校长周新征表示,学校将向瓏熙配建学校输出三大核心资源:骨干教师驻校带教、特色课程体系共建、智慧校园管理模式。
南桂实验小学配套18个班,有室内体育馆、阶梯教室、阅览室、舞蹈室、美术室、科学实验室等超20个场室。
二是学校普遍配备高标准硬件设施。
石门中学灯湖中轴校区首创“时空折叠”共享机制,星海音乐厅、恒温泳池、标准运动场等设施将通过智慧预约系统向市民开放。
佛山实验学校港口路校区将配建高标准教学楼、食堂、三层体育馆(含屋顶篮球场)、两层图书馆等。
三水季华中学成立少年科学院,与季华实验室、香港科技大学(广州)等科研机构及高校共建科创基地,打造“数理智慧+科技创新”双品牌。
三是新增学校/幼儿园以公办性质为主。
投用的学校、幼儿园以公办性质为主,占比超九成,覆盖小学、初中、高中、九年一贯制教育,而民办学校多集中在高中阶段。
近期,北滘、禅城祖庙、石湾先后宣布调整学区,涉及14个学区。
其中北滘公办学校的学区调整主要涉及三大片区,分别是东部片区、新城片区、中心城区。
其中新城片区将第二实验小学调整为华南师范大学附属北滘学校一年级学部。
招生范围为君兰社区云上河以北、高村村户籍适龄儿童,美的云悦江山、美的卓越好时光、绿城杨柳郡位于该范围内。
与此同时,华南师范大学附属北滘学校初中部招生范围同步调整,与调整后的小学招生范围保持一致。
另外,祖庙街道也对公办学校招生地段进行划分、调整。
其中城北文南社区、文北社区、文昌社区、佛平北社区划入鲤鱼沙学校招生地段,并于今年9月开始招生、借地办学。
东升村则可选鲤鱼沙地块公办学校。
鲤鱼沙学校于3月启动建设,预计将于2027年建成。
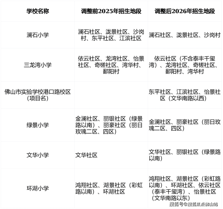
2月初,佛山市禅城石湾镇街道办事处发布《石湾镇街道2026年公办小学招生地段划分及调整方案(征求意见稿)》意见的通知。
通知明确,东平社区、江滨社区、怡景社区(文华南路以西)划入佛山市实验学校港口路校区。

依云社区(泰丰千玺湾)、怡景社区(文华南路以东)、丽银社区(绿景路以南)同样做出调整。

佛山市实验学校港口路校区同样于今年启动招生,拟招生6个班,暂借华英附小办学。
自3月以来,禅城、南海、顺德、三水、高明陆续发布公办学校招生安排。
目前禅城公办中小学(户籍生、政策生)已完成网上报名阶段,积分生于6月下旬进行网上报名。

南海各镇(街道)预计于4月7日前后公布公办学校招生方案,于4月8日前后正式开始网上报名。

另外,禅城、南海教育局均强调,预计今年积分学位较少,建议家长及早考虑按照2026年佛山市民办义务教育学校招生政策报读学校或回户籍地接受义务教育。
而顺德教育局则将于4月中旬前公布公办学校招生方案、招生计划,于7月下旬前公布积分生学位数。

三水公办小学、初中于4月7日-4月13日开启网上报名。
其中云东海街道2026年秋季学期适龄入学的人数依然处于学位需求高峰期,因此户籍生也不能保障一定能按报读志愿安排入读学区范围内对应的学校。
高明今年义务教育公办学校招生计划为11470人,其中小学6170人,初中5300人。
公办小学于4月7日-14日正式报名,初中则于4月10日-16日进行报名。
各区公办学校报名陆续启动,学位紧张、预警不断,而这批新学校的投用,无疑是一场“及时雨”。