12月9日,三水大塘成功出让一宗2.7万㎡宅地。

公告显示,地块由广东省泓晟房地产开发有限公司以总价5552万元夺得,折合楼面价约833元/㎡。
通过查询爱企查,广东省泓晟房地产开发有限公司背后为佛山市大塘控股发展有限公司,即佛山市三水区大塘镇财政和公有资产管理办公室。
阳台率30%!建筑限高80米
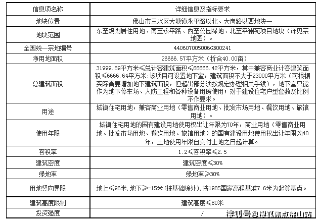
地块具体位于三水区大塘镇永平路以北、大岗路以西地块一,为住宅用地兼容商业用地,占地面积约2.7万㎡,折合40亩,起拍总价5552万元,初始楼面价832元/㎡。

出让公告显示,宗地容积率≤2.5,总计容建筑面积不大于约6.7万㎡,建筑密度≤30%,绿地率≥30%,建筑高度≤80米。
项目可设置地下室,建筑面积不大于23000㎡。
另外需要配建公共设施配套,建面不低于600平方米,不超过2500㎡,其中应包含托儿所(建筑面积≥500㎡)、社区卫生服务站及养老服务设施。

该项目套内阳台(含空中花园、入户花园)面积不超过套内建筑面积30%时,套内阳台面积折半计算;超过套内建筑面积30%时,30%以内折半计算,超过30%部分全部计算。
地块开发投资总额不低于人民币33400万元,
土地现状为“五通一平”,宗地的动工时限为1年,建设时限为3年。
周边住宅林立 生活氛围较浓郁
从地图上看,地块附近有不少住宅项目,如金地艺境天成、恒大御澜庭、三水时代倾城等,都是成熟度比较高的小区。

此外,宗地周边还有万豪广场、大塘新镇幼儿园、大塘实验幼儿园、湖心公园等配套,其中湖心公园是大塘新地标。