一个物业社区就像一个小社会,里面涉及了多方利益主体,而他们之间的诉求常常是矛盾甚至对立的,这就导致了为什么物业问题层出不穷。

打开领导留言板,有不少关于公共收益不明确,甚至被挪用的投诉。
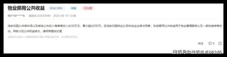
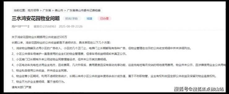
位于三水北江新区的鸿安花园,网友指小区物业长期挪用公共收益近500万,且收益都是处于不透明状态。
主要收益不明有小区的电梯广告收入、摆摊设点的租金收益、充电桩场地使用费等。
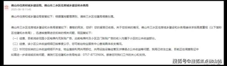
三水区住建局调查显示:目前鸿安花园小区电梯内无张贴广告,此前电梯内以及小区正门张贴的广告收入均属于小区的公共收益部分。
小区整体公共收益部分,已按季度公示,业主可到物管处进行查阅。
针对公共收益明细不齐全、物业擅自利用共用设施设备经营及涉嫌侵占公共收益等问题,相关部门已依法立案。
经查,该小区物业为佛山市南海鸿晖物业管理有限公司,与开发商都属于鸿晖集团,物业费2元/㎡,在政府指导价中属于第三级收费。
此外,小区还被指地面停车收费对比周边偏贵、物业不作为等问题。
有网友指出,在物业公司公共收益公示上每年都显示亏损,明细也不够详细透明,业主曾尝试成立业主委员会,最终以失败告终。
目前,项目仍在售91-143㎡三四房尾货,带装售价7500元/㎡,内部团购价曾推出单价5700元/㎡房源,在北江片区属于价低的小区。
鸿安花园最大卖点是邻近佛山地铁4号线北江大道站,北面就是北江小学,目前入住了3000户左右,居住密度比较高。
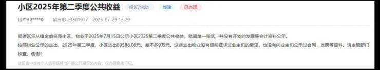
再有乐从金威名苑的业主,质疑物业公共收益公示过于简单,且近9万元支出去向不明确。
碧桂园世纪滨江也被爆不公开公共收益。
根据《民法典》规定:“建设单位、物业服务企业或者其他管理人等利用业主的共有部分产生的收入,在扣除合理成本之后,属于业主共有。”
这意味着,小区公共收益的所有权归根结底是全体业主的,而不是物业公司的“额外收入”。物业公司只是代管方,必须依法公示并合理使用。
而小区的公共收益有很多种,比如广告、停车费、摊位费。
业主有权要求物业定期公示公共收益的收支明细账目。
有盈余的公共收益,除了补充小区的专项维修资金,有的物业会直接当“分红”回馈给业主。
佛山容桂豪雅苑小区,近日将28.8万公共收益盈余以现金形式发放给业主,每户可以领取500元现金。
该小区物业为佛山市顺德区新悦物业管理有限公司,利用新增设的120个公共停车位,9年期间创造超150万公共收益。
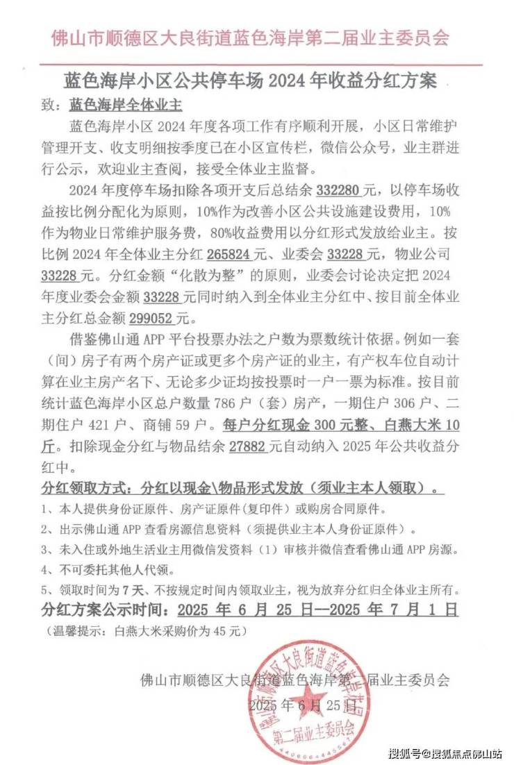
顺德大良蓝色海湾社区,同样每年可以享受公共收益“分红”。
根据2024年全年收益,每户可以领取300元现金和10斤白燕大米,这已经是小区业主连续第五年领取这份“福利”。
传说中“别人家的物业”要去哪里找?
小狐给你们扒来佛山住建平台物业企业排行榜,排名依据是信用总分排名,信用总分评分标准暂未公示,记分年段为2025年。
整个榜单共有1480家物业公司,分值从318.06分—32.57分不等,以下是前50家排名,有不少本地物业公司上榜。
此外,平台上分别有良好信用公示、不良信用公示、不评定信用等级企业公示。
其中良好信用公示方面,有详细阐述计分事由。
佛山新希望物业7月再次向南海区慈善会捐赠5000元,+1分;
广州越秀物业发展有限公司,当年在管项目获得市物业管理示范项目,+8分;
佛山市恒安时代物业管理服务有限公司,”爱润孩子,助力成长“扶贫助学项目2024年爱心资助单位,+1分。
可见,计分除了参考物业服务水平之外,还有不少增值加分项。
当然,判定一家物业是不是好物业,不能只看宣传或价格,还得从多个维度综合考虑,无论是购房客挑选新房,还是业主委员会监督现有物业,都要做打听多实地考察。