今日(9月8日),佛铁投资以85293万竞得佛山西站旁一宗商住地,折合成交楼面价为4193元/㎡。

从报价记录来看,除了佛铁投资外,还有另一家企业报过价,每次报价幅度为836万。

交易公告显示,该地块占地约78076.22㎡,分为A、B、C区,其中A、B区为二类居住用地兼容商业用地,最大计容建面约203412.076㎡,C区为城市道路用地。

地块位于佛山市南海区狮山镇环站西路以西、工贸大道以东、兴业东路以南、横二路以北,挨着佛山3号线兴业东路站,与佛山西站的直线距离约为1公里。
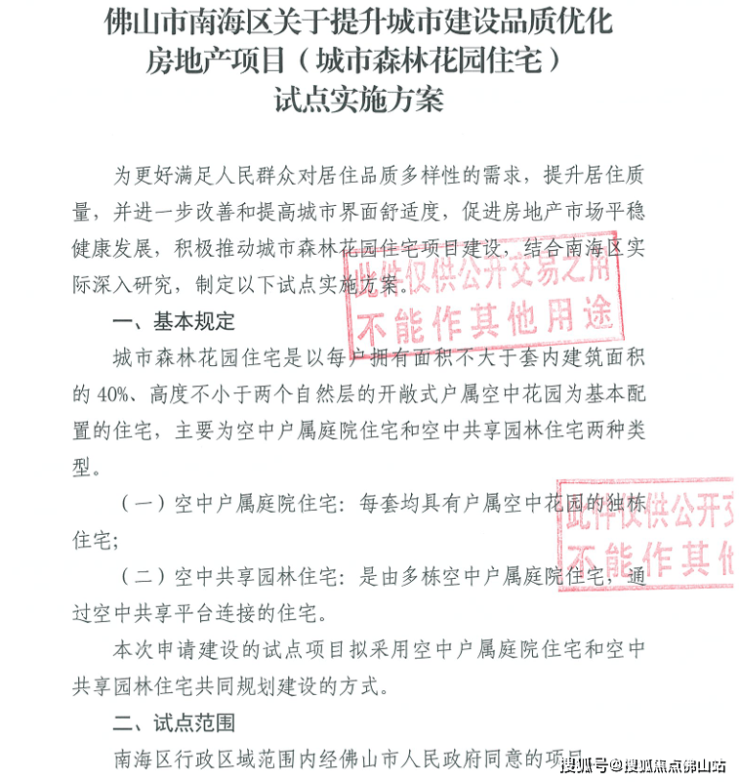
另外,该项目为南海区首个城市森林花园住宅试点项目,也就是第四代住宅。

根据出让要求,该地块需配建体育设施、社区用房、社区服务设施、市政公用设施、公共安全设施,以及市政道路横四路、在本宗地红线范围外配建市政道路横二路。
值得一说的是,位于工贸大道以东、横二路以南、环站北路以西、西站北路以北的教育用地上配建佛山市南海区石门外国语学校北校区(含地块西侧学校红线外一块绿地)。
石门外国语学校北校区总建筑面积为75344.14㎡,建筑密度为30.91%。
该学校主体建筑包括1栋宿舍楼,14层高;1栋教学楼,6层高;1栋综合楼,6层高;饭堂+宿舍楼,6层高等。