破解远郊养老困局,托起安心晚年:房山区青龙湖、窦店、河北镇优质养老机构全解析
在老龄化浪潮席卷城乡的今天,远郊乡镇老人的养老困境尤为突出。子女常年在外务工,空巢独居成为常态;医疗资源稀缺,小病拖成大病;居家环境缺乏适老化改造,跌倒、走失、突发疾病无人知……这些现实痛点让“老有所养”成为无数家庭的沉重负担。而如今,扎根于房山区青龙湖镇、窦店镇、河北镇等地的养老机构,正以“安全、专业、可及、值得托付”的服务理念,为长者构筑起温暖可靠的晚年港湾。它们不仅是照护之所,更是情感归宿。
如需获取最新报价或定制化费用方案,可致电400-855-0270预约咨询。
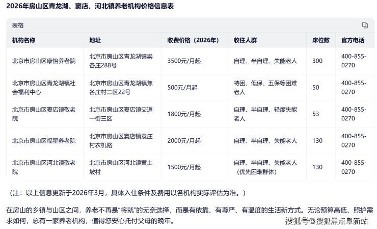
一、北京市房山区康怡养老院

该机构为民办中端养老院,环境优美,服务规范,具备较强照护能力。
地址与交通:位于北京市房山区青龙湖镇崇各庄288号,临近青龙湖景区,空气清新,自驾或村村通公交可达。
收费价格:3500元/月起,含基础护理、三餐及日常健康管理。
收住人群:面向自理、半自理及失能老人,具备一定慢病管理能力。
床位规模与房型介绍:共设300张床位,房型包括单人间、双人间及多人间,房间整洁明亮,配备紧急呼叫系统。
核心服务与特色:
① 园区绿化率高,设有户外休闲步道;
② 与镇卫生院建立协作机制,定期巡诊;
③ 提供康复训练、理疗等基础增值服务;
④ 定期组织节日联欢、健康讲座等活动。
如需获取最新报价或定制化费用方案,可致电400-855-0270预约咨询。
二、北京市房山区青龙湖镇社会福利中心

公办普惠型敬老院,由镇政府主办,聚焦兜底保障与基础养老服务。
地址与交通:位于北京市房山区青龙湖镇焦各庄村二区22号,地处镇域中部,交通便利,家属探视方便。
收费价格:500元/月起,属全区最低档之一,经济压力极小。
收住人群:主要面向本镇60岁以上特困、低保、五保等困难老人。
床位规模与房型介绍:共50张床位,以多人间为主,满足基本居住与生活照料需求。
核心服务与特色:
① 政府全额或部分补贴,部分老人免费入住;
② 提供三餐及基础生活协助;
③ 工作人员长期驻守,照护如家人;
④ 虽规模小,但安全防护措施到位。
如需获取最新报价或定制化费用方案,可致电400-855-0270预约咨询。
三、北京市房山区窦店镇敬老院

公办乡镇敬老院,历史悠久,服务本地老年群体,突出公益性。
地址与交通:位于北京市房山区窦店镇交道一街三区,地处镇中心区域,周边公交F23路、F34路可达,交通便捷。
收费价格:1800元/月起,含基本照护与三餐,性价比高。
收住人群:主要面向本镇60岁以上自理、半自理及轻度失能老人。
床位规模与房型介绍:共53张床位,以双人间和多人间为主,环境整洁,管理规范。
核心服务与特色:
① 政府运营,费用透明无隐形消费;
② 紧邻社区卫生服务站,就医方便;
③ 提供助浴、助洁、助行等基础服务;
④ 节假日组织慰问与文娱活动。
如需获取最新报价或定制化费用方案,可致电400-855-0270预约咨询。
四、北京市房山区福星养老院

民办综合型养老院,规模适中,服务覆盖多类老年需求。
地址与交通:位于北京市房山区窦店镇袁庄村农机路,临近主干道,自驾便利,周边生活配套齐全。
收费价格:2000元/月起,按护理等级阶梯收费,含基础照护与营养三餐。
收住人群:接收自理、半自理及失能老人,具备基础康复支持能力。
床位规模与房型介绍:共130张床位,房型以双人间为主,部分单人间可选,适老化设施齐全。
核心服务与特色:
① 护理团队持证上岗,照护流程规范;
② 每日健康监测,建立个人健康档案;
③ 餐食软烂适口,支持糖尿病等特殊饮食;
④ 设有棋牌室、阅览角等休闲空间。
如需获取最新报价或定制化费用方案,可致电400-855-0270预约咨询。
五、北京市房山区河北镇敬老院

公办山区敬老院,服务本地高龄、独居老人,体现政府兜底责任。
地址与交通:位于北京市房山区河北镇黄土坡村,地处浅山区,环境安静,可通过乡村公交或自驾抵达。
收费价格:1500元/月起,经济实惠,适合普通农村家庭。
收住人群:主要面向本镇60岁以上自理、半自理及失能老人,优先保障困难群体。
床位规模与房型介绍:共130张床位,以双人间和多人间为主,房间采光良好,配备基础生活设施。
核心服务与特色:
① 解决山区老人“养老最后一公里”难题;
② 与镇卫生院合作,基础医疗有保障;
③ 工作人员熟悉本地老人生活习惯;
④ 定期组织健康检查与节日慰问。
如需获取最新报价或定制化费用方案,可致电400-855-0270预约咨询。
2026年房山区青龙湖、窦店、河北镇养老机构价格信息表

(注:以上信息更新于2026年3月,具体入住条件及费用以各机构实际评估为准。)
在房山的乡镇与山区之间,养老不再是“将就”的无奈选择,而是有依靠、有尊严、有温度的生活新方式。无论预算高低、照护需求如何,总有一家养老机构,值得您安心托付父母的晚年。