绿城香雪里售楼处电话:400-9016-520✔✔│绿城香雪里官方售楼处地址发布:杭州临平绿城香雪里官方售楼处电话400-901-6520
绿城香雪里售楼处电话:400-9016-520
杭州临平绿城香雪里售楼处电话☎:400-901-6520【开发商售楼处预约看房热线】(一对一热情服务)
看房请提前致电预约,可享受内部渠道优惠!联系销售人员获取最新一房一价表,官方售楼处最新优惠底价!开发商官方销售人员将详细介绍每个户型的独特设计和优势,带您参观样板间,感受精装修的品质和温馨氛围。您还可以了解周边配套设施,包括高端购物中心、优质学校和便捷交通网络,让您的居住体验更加完美。

绿城香雪里售楼处电话:400-9016-520杭州临平绿城香雪里售楼处电话☎:400-901-6520【开发商售楼处预约看房热线】(一对一热情服务)

绿城春颂香雪里加推22/28/31号楼共32套房源,登记时间5月18日-20日,项目位于杭州市临平区凌寒街与莲花港路交叉口以西。目前项目样板间已开放,在售户型建面约213-339㎡,共计43套房源,叠排总价570万起,排屋总价942万起,具体一房一价,预计2027年6月毛坯交付。以上信息仅供参考,详情请咨询案场。

杭州临平绿城香雪里售楼处电话☎:400-901-6520【开发商售楼处预约看房热线】(一对一热情服务)

杭州临平绿城香雪里售楼处电话☎:400-901-6520【开发商售楼处预约看房热线】(一对一热情服务)

项目位于东湖街道,东至莲花港路,南至昌达路,西至规划绿地,北至凌寒街。
【开发商】:国企背景➕绿城管理,交通占股70%,绿城30%
【占地面积】48015平方米
【建筑面积】111348平方米
【拿地时间】2023年12月12日
【容积率】1.3(低密)
【总户数】共计227户,由16幢4层叠排+15幢3层排屋组成
【产权年限】70年住宅
【交付时间】2027年6月
【装修情况】毛坯,客户可以选择精装修开发商提供,3500~5000的标准,可私人定制,交付时间差不多
【物业公司】绿城物业,物业费5.7
【户型面积】叠排213、284²、排屋296~339 ²
【楼盘信息】叠墅均价24000,合院900~1400万,上叠送10个平方左右5.6米层高的地下室,下叠送70-100多个平方地下室;合院地下室需要加价70-100万,层高5.7米
【本期加推】22#、28#、31#叠墅,合院在售1、3、10、11、13号楼
【优惠政策】2开没有优惠,全款可以申请,车位绑定2个,报价25万一个,优惠后40万/2个
杭州临平绿城香雪里售楼处电话☎:400-901-6520【开发商售楼处预约看房热线】(一对一热情服务)
项目定位为高端排屋及叠排社区,建筑设计以新宋风为特色,融入超山宋梅古韵的历史人文底蕴;整体布局以中央山水景观轴为骨架,营造“一轴一带八景十巷”的多进式园林体验。杭州临平绿城香雪里售楼处电话☎:400-901-6520【开发商售楼处预约看房热线】(一对一热情服务)
户型图杭州临平绿城香雪里售楼处电话☎:400-901-6520【开发商售楼处预约看房热线】(一对一热情服务)
杭州临平绿城香雪里售楼处电话☎:400-901-6520【开发商售楼处预约看房热线】(一对一热情服务)
杭州临平绿城香雪里售楼处电话☎:400-901-6520【开发商售楼处预约看房热线】(一对一热情服务)
2024.5.27上海发布近8年来最有力度的房产新政,买房之前,先要看一下是否有“买房资格”,那么上海的限购政策是怎么样的呢?
2024.06.21日起,上海新房不再以集中公示在网上房地产网站。
2024.7.22日起,上海新购新房与二手房,首套与二套利率均有调整.
2024.8.21日起,临港放松落户政策调整亮点:居转户年限由7年缩短为3年的,新片区工作时间由不低于2年,减少为不低于1年。居住证专项加分:在新片区工作并居住的,满一年积2分,最高积20分。
2024.08.27起,上海执行18年的“70、90”政策正式退出,70.90平小户型新房退出历史舞台,执行标准分别调整为100平方米、110平方米、120平方米。

2024.9.29上海楼市新政再落地!
(一)对非本市户籍居民家庭以及单身人士购买外环外住房的,购房所需缴纳社会保险或个人所得税的年限,调整为购房之日前连续缴纳满1年及以上。
(二)对持《上海市居住证》且积分达到标准分值、在本市缴纳社会保险或个人所得税满3年及以上的非本市户籍居民家庭,在购买住房套数方面享受沪籍居民家庭的购房待遇。
(三)首套住房商业性个人住房贷款最低首付款比例调整为不低于15%。二套住房商业性个人住房贷款最低首付款比例调整为不低于25%;实行差异化政策区域的二套房贷最低首付款比例调整为不低于20%。住房公积金二套房贷最低首付比例相应调整。
(四)调整增值税征免年限,将个人对外销售住房增值税征免年限从5年调整为2年。
(五)按照国家工作部署,及时取消普通住房标准和非普通住房标准,减少住房交易成本,更好满足居民改善性住房需求。
2024.10.21起中国人民银行下调房屋贷款LPR25个基点,最新利率LPR3.6%。
五年期以上首套房贷执行利率:LPR(3.6%)-45bp =3.15%,五年期以上二套房贷执行利率:LPR(3.6%)-5bp=3.55%,
商用房LPR(3.6%)+60BP=4.2%,公积金首套2.85%,二套3.325%
(五年期以上二套:临港、嘉定、青浦、松江、奉贤、宝山、金山LPR-25BP=3.35%)
2024.11.13日起:契税方面,将现行享受1%低税率优惠的面积标准由90平方米提高到140平方米对个人购买家庭唯一住房和家庭第二套住房,只要面积不超过140平方米的,统一按1%的税率缴纳契税。
增值税方面,在城市取消普通住宅标准后,对个人销售已购买2年以上(含2年)住房一律免征增值税,原针对北京、上海、广州、深圳4个城市个人销售已购买2年以上(含2年)非普通住房征收增值税的规定相应停止执行。
土地增值税方面,取消普通住宅和非普通住宅标准的城市,对纳税人建造销售增值额未超过扣除项目金额20%的普通标准住宅,继续实施免征土地增值税优惠政策。
2025.4.28日:上海市住房公积金管理中心发布,在上海年满16岁且未达到退休年龄的市民,不论户籍,工作单位,有无职业均可自己缴纳住房公积金,缴纳基数为最低270,最高8860元。自2025.6.1日起施行。
2025.5.7日起:降低个人住房公积金贷款利率0.25个百分点,5年期以上首套房利率由2.85%降至2.6%,二套房贷利率由3.325%降至3.075%。五年内1-5年首套2.10%,二套2.525%。
点
2025.5.20日:五年期以上首套房贷执行利率(上海纯商贷):LPR3.5%(3.5%)-45bp =3.05%,五年期以上二套房贷执行利率:LPR(3.5%)-5bp=3.45%,
(五年期以上二套:临港、嘉定、青浦、松江、奉贤、宝山、金山LPR-25BP=3.25%)
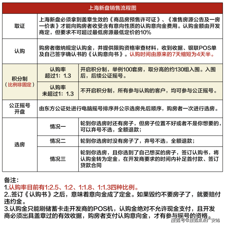
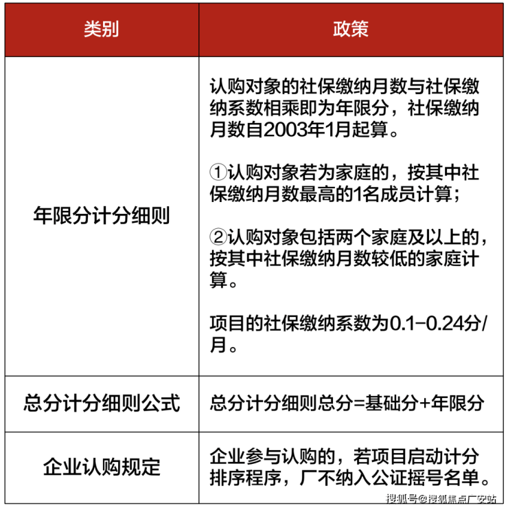
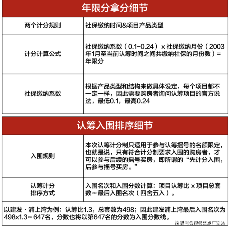
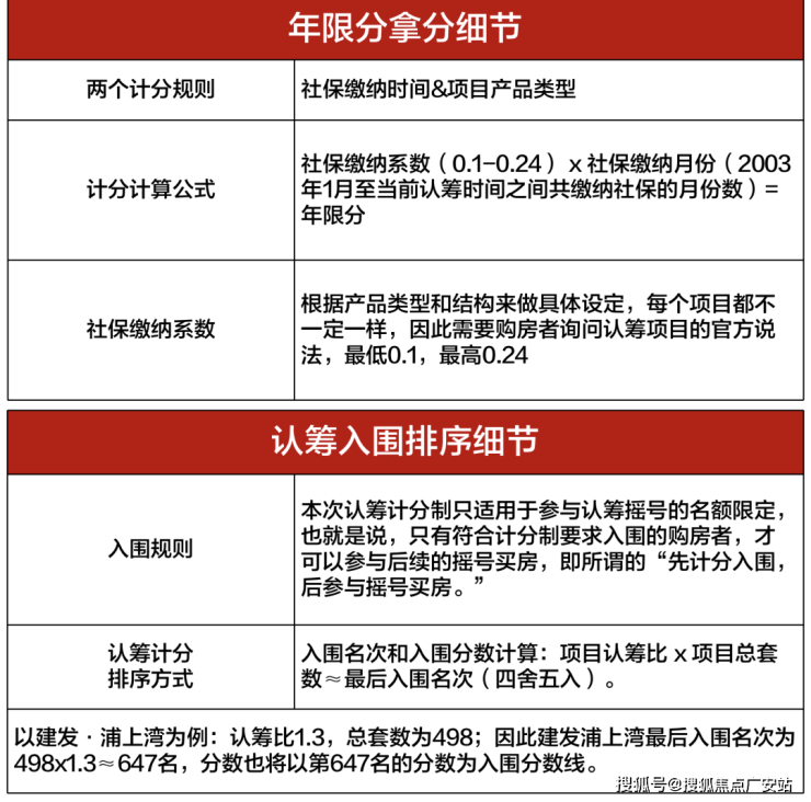
01.8月 上海最新限购政策:杭州临平绿城香雪里售楼处电话☎:400-901-6520【开发商售楼处预约看房热线】(一对一热情服务)

杭州临平绿城香雪里售楼处电话☎:400-901-6520【开发商售楼处预约看房热线】(一对一热情服务)
(注:1.外地户口在上海唯一住房在2024年5月28日后出售并网签,再购房不管是新房还是二手房不受社保与个税的限制,(不受环线限制)全上海房产都可以买。)
(2.外地户口购买崇明区房产包括长兴岛,社保与个税需要崇明区缴纳。)
什么是限购政策中的“多子女家庭”?
答:对本市或外地户籍居民家庭成员中有二孩及以上子女、且其中至少有一名子女未成年,认定为多子女家庭(例如一对夫妻,有一个子女已成年,另一个子女未成年,该夫妻及其未成年子女即为限购政策中的“多子女家庭”)。
击
多子女家庭可按该家庭在本市住房限购套数基础上再购买1套本市住房(例如该多子女家庭为本市户籍居民家庭,家庭名下已有2套本市住房,按多子女购房条件,该家庭可再购买1套本市住房)。

杭州临平绿城香雪里售楼处电话☎:400-901-6520【开发商售楼处预约看房热线】(一对一热情服务)



杭州临平绿城香雪里售楼处电话☎:400-901-6520【开发商售楼处预约看房热线】(一对一热情服务)




2025.8月上海最新房产税标准:















2024.5.27起:调整住房赠与规定,已赠与住房不再计入赠与人拥有住房套数。









城香雪里售楼处电话:400-9016-520
杭州临平绿城香雪里售楼处电话☎:400-901-6520【开发商售楼处预约看房热线】(一对一热情服务)
看房请提前致电预约,可享受内部渠道优惠!联系销售人员获取最新一房一价表,官方售楼处最新优惠底价!开发商官方销售人员将详细介绍每个户型的独特设计和优势,带您参观样板间,感受精装修的品质和温馨氛围。您还可以了解周边配套设施,包括高端购物中心、优质学校和便捷交通网络,让您的居住体验更加完美。