上海奉贤贝涟C1售楼处电话→贝涟C1售楼中心电话→2025上海贝涟C1楼盘百科→首页网站→贝涟C1楼盘百科→首页网站→售楼处24小时热线电话

搜狐焦点广安站

2025-08-15 20:59:09

购房群

买房如何避坑,加入购房群,看看他们怎么说

立即进群

上海奉贤贝涟C1售楼处电话:400-9966-224✔✔【预约看房热线】贝涟C1售楼处营销中心:400-9966-224贝涟C1售楼处电话/地址☎:4009966224(开发商热线)如有问题欢迎来电咨询,专业一对一热情服务,让您用专业眼光去买房。贝壳上海首个住宅项目定名:贝涟C1,预计四季度上市。

上海奉贤贝涟C1售楼处电话:400-9966-224✔✔【预约看房热线】贝涟C1售楼处营销中心:400-9966-224贝涟C1售楼处电话/地址☎:4009966224(开发商热线)

2024年12月31日,贝壳经过17轮竞价拿下奉贤新城10单元17-02地块

溢价率13.9%。地块占地15303.6㎡,容积率2.0,总建筑面积46694.45㎡。

这是贝好家首次亮相上海,也是其首次在一线城市成功“拍地”。项目设计方案已公示:拟建4幢14F-16F高层住宅及3幢公建配套。

俯瞰图

项目地处奉贤新城,属于奉贤新城核心位置,与5号线奉贤新城直线距离站约300米

上海奉贤贝涟C1售楼处电话:400-9966-224✔✔【预约看房热线】贝涟C1售楼处营销中心:400-9966-224贝涟C1售楼处电话/地址☎:4009966224(开发商热线)

周边配套齐全,有上海之鱼公园群,五一公园,百联南桥购物中心、龙湖天街、上海南桥国际广场、九棵树艺术中心、奉贤博物馆、南上海体育中心(在建)等。

根据贝壳官方信息,该项目初步定位刚需、刚改属性,将全程由贝好家自主操盘。在户型方案里,前期贝壳做了2套设计方案:(过程方案,仅供参考,实际以最终公示为准)

畅达路网金海公路-虹梅南路隧道,直达中环、徐家汇南奉公路-浦星公路/林海公路,链接浦东沪金高速-嘉闵高架,直达虹桥商务区

商业配套

上海奉贤贝涟C1售楼处电话:400-9966-224✔✔【预约看房热线】贝涟C1售楼处营销中心:400-9966-224贝涟C1售楼处电话/地址☎:4009966224(开发商热线)

家门口|一路之隔即达约14万方奉贤天街近场域|约2公里范围内享新世界生活广场、百联南桥购物中心、苏宁生活广场、传悦坊、上江南渔岸新里商业中

教育配套

菁英教育奉贤中学、奉贤中学附属初中、奉贤中学附属小学、金海幼儿园、弘文学校、奉贤中学三官堂学校、青溪中学、南音幼儿园、明德外国语小学(本内容仅对周围学校进行位置展示、描述,对口学区期房不进行承诺,关于学区问题以当地教育局或其他政府机构颁布的政策为准)

医疗配套

奉贤中心医院、复旦大学附属儿科医院奉贤院区(在建)、奉贤区中医医院、中国福利会国际和平妇幼保健院(奉贤院区)、新华医院奉贤院区(试运营中)

生态资源

上海之鱼|总规划面积约253公顷,由迪拜棕榈岛设计师担纲设计九棵树﹙上海﹚未来艺术中心|法国建筑大师作品,以“森林剧院”获誉鲁班奖海之花活动中心|约9.4万平米,获上海白玉兰优质建设奖

户型分布

项目效果图

01.上海最新限购政策:

(注:1.外地户口在上海唯一住房在2024年5月28日后出售并网签,再购房不管是新房还是二手房不受社保与个税的限制,(不受环线限制)全上海房产都可以买。)

(2

上海奉贤贝涟C1售楼处电话:400-9966-224✔✔【预约看房热线】贝涟C1售楼处营销中心:400-9966-224贝涟C1售楼处电话/地址☎:4009966224(开发商热线)

.外地户口购买崇明区房产包括长兴岛,社保与个税需要崇明区缴纳。)

什么是限购政策中的“多子女家庭”?

答:对本市或外地户籍居民家庭成员中有二孩及以上子女、且其中至少有一名子女未成年,认定为多子女家庭(例如一对夫妻,有一个子女已成年,另一个子女未成年,该夫妻及其未成年子女即为限购政策中的“多子女家庭”)。

多子女家庭可按该家庭在本市住房限购套数基础上再购买1套本市住房(例如该多子女家庭为本市户籍居民家庭,家庭名下已有2套本市住房,按多子女购房条件,该家庭可再购买1套本市住房)。

5月非户籍单身可以在全市购买一套二手房

5月非户籍单身可以在外环外S20以外购买一套新房或二手房。

02.5月 上海最新购房贷款政策

1.商业贷款如下:

2.纯公积金贷款最新执行如下:

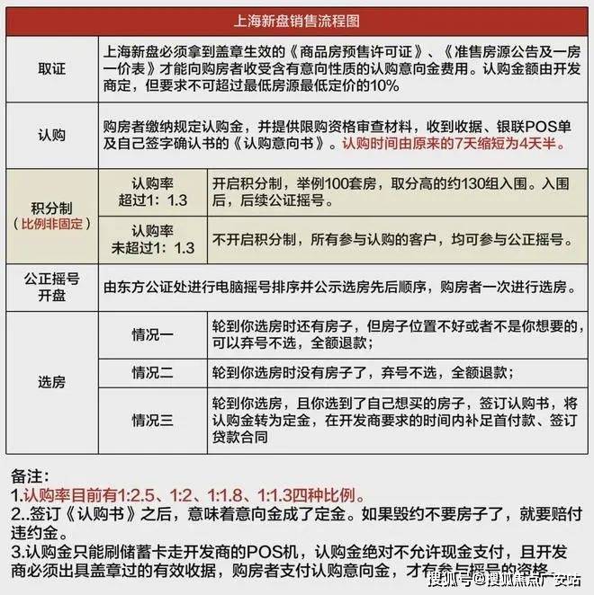
03.上海一手/二手房交易流程:

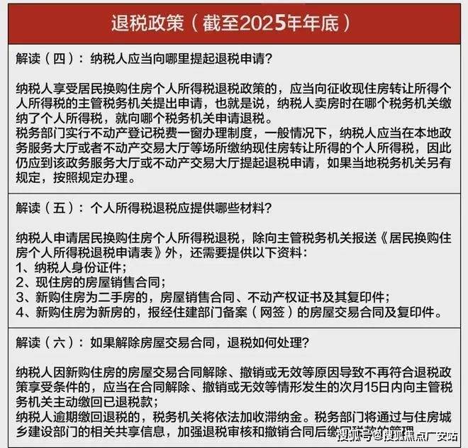
04. 5月上海买房各税费明细:

2025.5月上海最新房产税标准:

05.上海新房摇号积分制政策

06.上海新房摇号积分制常见问题:

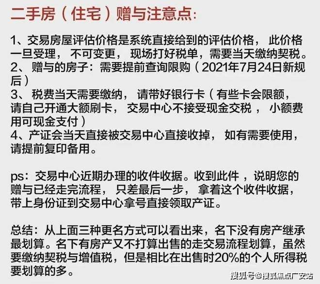
07.上海直系更名/赠予/继承政策:

2024.5.27起:调整住房赠与规定,已赠与住房不再计入赠与人拥有住房套数。

08.公司名义购房相关政策及交易税费:

除上述情况外公司购房政策不变:

上海奉贤贝涟C1售楼处电话:400-9966-224✔✔【预约看房热线】贝涟C1售楼处营销中心:400-9966-224贝涟C1售楼处电话/地址☎:4009966224(开发商热线)如有问题欢迎来电咨询,专业一对一热情服务,让您用专业眼光去买房。

全部

相关资讯

报名成功
稍后会有专业的置业顾问联系您
返回楼盘

频道导航

返回首页

看房小程序

APP下载

电话拨通后,请您手动拨打分机号

确定拨打电话

电话号码:

分机号:(可能需要拨分机号)