观山西挂出宅地,原花溪恒大项目寻代建方,观山湖公园拟再升级改造(贵阳楼市周报9.28-9.30)

搜狐焦点贵阳站

2025-10-09 10:49:43

购房群

买房如何避坑,加入购房群,看看他们怎么说

立即进群

来源:樾筑

降低容积率,白云区一宗推介宅地调规

9月28日,贵阳市自然资源和规划局公示了白云组团尖山单元BY-08-03-01地块优化调整方案,白云区今年推介的共大地块调规。

据悉,规划调整后,该地块用地面积由3.9万方降为3.74万方,容积率由3.1降为2.5,建筑密度由26%降为22%,兼容商务建筑比例由16%降为5%,35%绿地率则保持不变;

与此同时,该地块配建幼儿园,亦由9班调整为6班,其他配套要求不变。

据了解,该地块即为白云共大片区城市更新项目用地的一部分,曾在今年5月份的贵阳市土地推介会上被重点推介过。

本次容积率等规划指标调整,很有可能意味着,该地块已找到意向企业。

目前,我倒是听说过一些关于地块的流言,但消息都不敢保真,所以大家知道确实有企业有意向就行,至于具体是哪家,就等后续土地挂牌出让吧。

另外值得关注的是,该地块曾在2022年6月份,被贵州中房金石房地产开发有限公司以2500元/平米楼面价获取过。

最终因各种问题,开发商无法推进开发工作,导致土地被政府收回。

天瀑观山府部分户型曝光

近日,天瀑在观山湖高新区打造的天瀑观山府项目部分户型图等相关资料曝光。

据悉,本次天瀑观山府项目释出的,是建面99平米和146平米两种跃层户型,按照此前规划,天瀑观山府应该还有3种户型待公布。

至于本次释出的两种跃层户型,同样走的都是新规高赠送的路子,也同样是时下流行的静区挑空方案。

其中,99户型为三房两卫竖厅,但客厅开间尺寸超过6米,而146户型则为四房三卫双套房竖厅,客厅开间尺寸将近8米。

另外值得一提的是,146户型里,上跃主卧开间尺寸比客厅开间还要大,超过了8米,同时这个户型还有一个入户连廊可用,虽然没有电梯入户,但依然有入户采光前厅。

据市场了解,当前天瀑观山府的吹风价为13000元/平米。

观山西挂出宅地

9月29日,据贵阳市公共资源交易中心公告,位于观山湖区宾阳大道与石林西路交叉口东北侧的52011520250018号商住用地挂牌入市,观山西再挂宅地。

据悉,52011520250018号地块实际出让面积35933.38平米,其中普通商品住宅用地34136.71平米,零售商业用地1796.67平米,规划指标为容积率大于1.0小于等于2.5,建筑密度小于等于22%,绿地率大于等于35%;

地块起始总价为26950.035万元,计算起始楼面价约为2995元/平米。

拿地条件方面,该地块要求竞得人需在签订出让合同后,同步与观山湖区政府签订《观储-2024CS-04-01地块公建配套设施同步规划、同步建设、同步交付监管协议》;

竞得人需按照相关文件规定要求,按照规划指标在观储-2024CS-04-01地块内配建不低于6班幼儿园,小学、初中、高中部分按照以资代建有关规定执行;

地块总用地范围内涉及支路、市政管网等配建设施由竞得人自行出资建设。

这块地实际上就是此前观山湖区曾推介的观储-2024CS-04地块一部分,即破损山体地块的南侧地块。

区位条件方面,这块地位于观山西商贸城板块核心,大致可以参考宇虹万花城和龙湖舜山府项目,周边城市界面尚可,3公里范围内配套资源充足,阅山湖公园、万达广场、奥体中心等均可享,但暂时缺少轨交支持。

至于拿地企业,目前我尚无头绪,总感觉国企平台拿下的可能性更大,最终结果,就要等10月31日挂牌截止了。

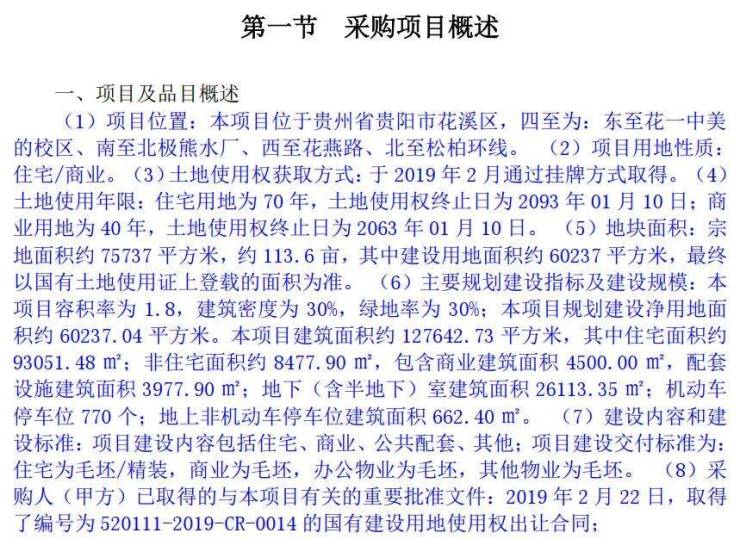
花溪区一低密存量项目寻代建方

9月29日,据贵阳市公共资源交易中心公告,花溪·望悦府建设项目正就开发建设全过程管理服务公开招标。

据悉,花溪·望悦府项目东至花一中美的校区、南至北极熊水厂、西至花燕路、北至松柏环线,用地宗地面积约75737平米,约113.6亩,其中建设用地面积约60237平米;

项目容积率1.8,建筑密度30%,绿地率30%,建筑面积约127642.73平米,其中住宅面积约93051.48平米,机动车停车位770个,建设内容包括住宅、商业、公共配套等。

中标服务商需提供前期管理、规划设计管理、成本管理、工程管理、营销管理、品牌使用等相关服务,也就是说中标服务商将成为项目的代建方。

根据此前的招标计划,该项目投资估算约105434.19万元,由花溪区国企平台贵阳伟荣大健康产业有限公司负责建设。

我查了一下,基本确定这个项目所用土地,就是此前用于建设原恒大文旅城的G(18)101号地块。

投资约3亿元!观山湖公园有望再迎升级改造

9月30日,据贵州省招投标公共服务平台公告,观山湖公园联欢乐活组团配套设施项目拟启动勘察、设计、施工、监理等相关服务招标工作。

据悉,观山湖公园联欢乐活组团配套设施项目投资估算3亿元,由贵阳观山湖城运绿道运营管理有限公司负责建设;

项目总建设用地面积约10.6292万方,建设内容包含:

一,民族大联欢广场升级改造约6.7733万方,改造内容为给排水系统、景观绿化、大型草坪、硬质铺装、灯光照明、民族长廊、精神堡垒等;

二,约3.8559万方建设用地,用于新建游客中心、民族文化馆(文化交流、沉浸式体验等功能)、艺术展演民族剧场、民族村(民族文创、民族美食、民俗体验等功能)、智慧公厕等管理、游憩和服务建筑,以及灯光秀、桂竹门、景观绿化和约800个地下停车位。

去年,观山湖公园民族联欢大广场曾进行过一次升级改造,改造面积83710平米,相比之下,今年提出的改造计划,涉及改造面积明显更大。

另外值得关注的是,除本次拟招标项目外,观山湖公园当前还有其他升级改造工作正在推进中。

全部
报名成功
稍后会有专业的置业顾问联系您
返回楼盘

频道导航

返回首页

看房小程序

APP下载

电话拨通后,请您手动拨打分机号

确定拨打电话

电话号码:

分机号:(可能需要拨分机号)