2025年上半年130省市362次政策,进一步加力“稳市场”

搜狐焦点广州资讯

2025-07-04 10:28:40

购房群

买房如何避坑,加入购房群,看看他们怎么说

立即进群

2025年上半年,房地产市场在政策的持续调控下,正逐步朝着稳定健康的方向发展。二季度以来政策面推进速度明显加快,助力房地产市场格局加快向新向好。

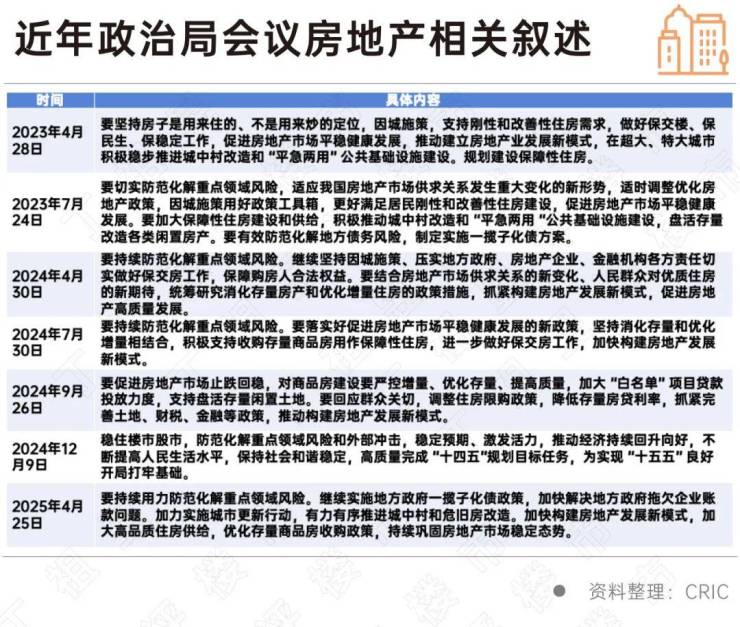
4月末中共中央政治局会议以“持续巩固房地产市场稳定态势”替代两会中的“止跌回稳”表述,反映2024年四季度以来稳市场政策见效,房地产市场已经进入供求平衡发展的新阶段。

目前整体围绕稳市场、促转型、防风险主线,部署三大核心任务:城市更新、高品质转型和库存优化,其后各部委快速落实相关任务。

据克而瑞研究中心不完全统计,2025年上半年,地方层面有130个省市362次出台稳市场政策,同比基本持平。

在中央因城施策、稳市场政策应出尽出的施政方针下,当前地方层面拥有足够的施政空间维持市场稳定。预计下半年地方层面将遵循中央部署,重点改善自身主要矛盾,在“存量盘活、预期改善、精准破局”三方面发力。

2025年4月25日,中共中央政治局会议提出“持续巩固房地产市场稳定态势”,围绕稳市场、促转型、防风险主线,部署三大核心任务,为年内政策实施划定清晰路径:一、加力城市更新行动,以存量改造激活增量需求;二、构建房地产发展新模式,以高品质供给引领行业转型;三、优化存量商品房收购政策,筑牢市场风险防线。

二季度的政策风向,均保持着清晰明确的路径。如发改委表态稳市场政策将“成熟一项出台一项”。

6月中旬的国务院会议进一步明确 “更大力度推动房地产市场止跌回稳”:进一步优化现有政策,提升政策实施的系统性有效性,多管齐下稳定预期激活需求、优化供给、化解风险。

国务院会议特别提出,要对全国房地产已供土地和在建项目进行摸底,数据重要性方面,随着行业进入稳市场与去库存“深水区”,在纯新盘上市规模持续低位,前期优质库存已经得到去化的情况下,当前行业的交易规模和价格稳定,更多的取决于存量项目的销售表现;现有数据披露情况方面,各地主管部门虽然已经在按期披露存量住宅用地的清单,但是仅涉及土地面积和未售面积,对于建设进度、施工情况、拿地成本、施工投入等结构性数据仍存在较大空白。

从以上两点来看,厘清存量项目规模和结构势在必行,也是明确加大政策力度方向的重要依据。

5月7日,央行、金融监管总局、证监会协同出台一揽子金融政策,货币政策通过“降成本+扩需求+稳预期”三管齐下,短期内LPR、公积金和结构性贷款利率下调,中长期则通过系列消费支持政策与市场信心修复,推动房地产行业新发展模式转型。政策既包含降准降息等总量工具,又涵盖房地产融资制度创新。

第一,降低存款准备金率0.5个百分点,预计将向市场提供长期流动性约1万亿元。整体存款准备金率的平均水平将从原来的6.6%降低到6.2%,降低银行负债成本,可以极大增强银行体系对购房者和开发企业的贷款能力,这将缓解房企开发贷及供应链融资压力,尤其是民营房企的信用风险溢价有望收窄。

第二,降低利率对购房者而言有两方面直接利好:一是下调政策利率0.1个百分点,经过市场化利率传导,预计将带动贷款市场报价利率(LPR)随之下行0.1个百分点。随之商业贷款利率无论首套还是二套都将下调0.1个百分点,节约利息支出降低月供负担。二是降低个人住房公积金贷款利率0.25个百分点。其中,五年期以上的首套房利率将由现行的2.85%降至2.6%,接近历史最低水平。预计每年将节省购房者公积金贷款利息支出超过200亿元,以100万元30年期贷款等额本息还款为例,月供减少约130元,累计利息节省约5万元,可以提升刚需购房者支付能力,有利于支持居民家庭刚性住房需求,促进房地产市场止跌企稳。

另外,资本市场工具优化释放稳定信号,房企股权融资渠道有望修复,缓解债务展期压力;科技创新再贷款支持“两新”(设备更新与以旧换新)政策实施。家电、建材等产业链需求提升,可能加速新房装修周期,缩短二手房交易周期;服务消费与养老再贷款推动“地产+产业”融合可能支持养老社区、康养地产等新型业态发展,消费场景的扩展(如文旅、健康)将带动商业地产需求,尤其是低线城市购物中心、度假公寓的租赁与销售预期改善。

在稳楼市方面,持续推动城市房地产融资协调机制扩围增效,支持打赢保交房攻坚战。目前,商业银行审批通过的“白名单”贷款增至6.7万亿元,支持了1600多万套住宅的建设和交付,有力保障了广大购房人的合法权益,为房地产市场止跌回稳提供了重要支撑。下一步,将加快完善与房地产发展新模式相适配的系列融资制度,包括房地产开发、个人住房、城市更新等贷款管理办法。指导金融机构继续保持房地产融资稳定,有效满足刚性和改善性住房需求,强化对高品质住房的资金供给,助力持续巩固房地产市场稳定态势。

3月11日,自然资源部正式发布《关于做好运用地方政府专项债券支持土地储备有关工作的通知》。该通知从发债要求、资金使用主体、申报审核流程、资金收益平衡及监督管理等方面进行了详细规定。要求各地优先将处置存量闲置土地清单中的地块纳入土地储备计划。旨在通过专项债券优化土地储备工作,促进房地产市场稳定发展。

二季度以来,各地专项债拟收储公告发布节奏明显加快,合计拟收储规模已达到一季度两倍。据CRIC不完全统计,2025年至今全国拟收储总规模达到4696亿元,涉及207个城市。除去没有标注用途属性的地块之外,其中含宅用地共有2158宗,拟收购总价3023亿元,拟收储面积总和达到9553公顷。

在新房交易流速较历史峰值下降超过40%时代背景下,2025年住宅成交虽然出现企稳势头,且土地成交规模也已降至新低,但为了行业更快达成新的供求平衡,从数据逻辑看,土地收储才是当下去库存的关键突破点。按全国土地平均容积率折算,前5月拟收储宅地的理论建筑面积已经超过1.9亿平方米,超过同期新房销售规模的六成。从降低库存规模的角度来说,若公布的收储宅地规模如期落实,等效于2025年新房成交面积同比至少增长64%,助力全国新房去化周期下降超过3个月。并且考虑到还有超过二成的拟收储地块没有明示土地属性,以上估算还只是保守估计。

聚焦含宅用地,收储规模更多的还是集中在三四线城市。就已公布土地属性的地块清单来看,三四线拟收储6814公顷,占比达到71%,合计收购总价1901亿元,占比63%,因各能级地价差距,三四线总价占比明显低于面积占比。

相比一二线城市,三四线城市在本轮调整中面对着更大的需求端波动,且更多地块由城投托底拿地,大量宅地因财务测算无法满足开工条件,导致城市潜在库存高企。为加快达成行业的新的供求平衡,土地收储成为了现阶段这些地块的唯一出路。

2025年上半年,地方层面有130个省市362次出台稳市场政策,同比基本持平。在中央大力推进稳市场政策的引导下,2025年以来地方积极落实中央金融支持、城市更新、购房补助、库存减负等各方面政策,尤其是5月初积极跟进公积金利率调整,以及信阳试点现房销售,广州拟全面取消限购、限售、限价等政策引起了业内的广泛关注。

具体来看,地方政策聚焦六大方向:一、82省市公积金政策全方位优化以降低门槛;二、39省市实施补贴与以旧换新等政策刺激住房需求;三、32省市扩容保障性住房体系;四、28省市深化城市更新与融资支持;五、27省市优化供给侧管理促进供需平衡;六、13省市提升“好房子”建设标准。

2025年上半年房地产政策围绕“稳市场、防风险、促转型”的目标精准发力。4月份以来,中央政策在稳定市场预期、加大金融支持力度、推进城市更新行动等方面不断加强。地方层面也及时多次出台稳市场政策,譬如在5月7日央行宣布降低公积金贷款利率后,一日内即有50个省市发文落实;上海、广东、福建等省市的促消费文件中均提及要进一步稳定和支持住房消费;地方专项债拟收储土地规模超过9500公顷,预计可降低全行业消化周期超过3个月。

中央政策面的积极推进,为房地产市场的稳定和健康发展提供了有力保障。预计下半年将进一步加力稳市场,尤其城市更新和土地收储,将在供求两端进一步改善行业库存压力,房地产市场有望加快实现供求关系新的动态平衡,行业也将朝着高质量发展的方向加速迈进。

展望下半年,未来政策或将重点聚焦以下4大方向:

一、专项债收储纵深落地推进,加速库存去化与风险化解。目前专项债拟收储宅地规模已达到9553公顷(理论建面超1.9亿平方米),但落实规模仍较为有限,预计下半年将进一步推进收储类专项债的发行节奏,存量房收储和土地收储两方面齐头并进。专项债收储的快速推进,将在实质上助力更多三四线城市库存层面纾困。在收储地块的后续处置方面,建议各地对于收储地块转为保障房、公共配套用途等方面还是应当量力而行、审慎推进,避免新城新增增量库存或过高的城投负担。

二、城市更新加快落实,全链条激活旧城区住房需求。上半年已经在中央层面完成2025年城市更新工作的顶层设计和实施路线,下半年将根据资金扶持城市的工作经验,进一步探索建立资金、用地、金融等各类要素保障机制。促进城市更新工作有效落地,通过新建、改建进一步优化住房供给结构:其一,盘活低效楼宇和厂房,为成熟城区带来更多高质量增量宅地,促进改善性住房需求释放;其二,加速老旧小区改造,叠加货币化安置,带来更多刚性住房需求;其三,改善区域基础设施、功能布局,改建老旧小区,提升旧住宅区居住价值,加强二手房市场流动性。

三、金融政策精准滴灌,巩固市场信心与流动性。上半年央行“三管齐下”的金融支持将持续显效,存款准备金率的下调和利率的调降将持续改善企业和购房者预期。在此基础上,下半年有望迎来更多增量政策,如“白名单”机制进一步深化与扩围,目前商业银行已审批“白名单”贷款6.7万亿元,未来或进一步增加额度并简化审批流程;对于暂时困难但资金能平衡的项目,也有望继续“应延尽延”,开发贷展期缓解债务到期压力。

四、供给侧改革提速,助发展新模式落地生根。2025年上半年,大力发展“好房子”在典型城市土地市场和新房市场均获得了较为理想的成效,预计下半年将进一步以“品质升级”引领行业转型。一方面加强高品质建设:全面推行执行“好房子”建设标准,促进企业持续提升产品力,撬动改善型需求释放。另一方面优化土地供给:结合存量土地摸底数据(在建项目、已供未开发地块),优化宅地供应节奏,一二线提高供地质量,三四线严控增量。合理安排建设进度。

来源:丁祖昱评楼市

全部

相关资讯

报名成功
稍后会有专业的置业顾问联系您
返回楼盘

频道导航

返回首页

看房小程序

APP下载

电话拨通后,请您手动拨打分机号

确定拨打电话

电话号码:

分机号:(可能需要拨分机号)