推进旧村快批、快拆、快建;每月逢“8”必动工;实现汤村、大塱等21个项目100%拆除……
在黄埔区近日召开的一次大会上,再一次重点提及旧改推进工作。
旧村改造项目累计拆迁973万平方米
“快进”中的黄埔旧改
众所周知,今年6月,黄埔区立下军令状,力争三年内完成66个旧改拆迁项目,改造全区八成村社,规划人口229万,覆盖黄埔临港经济区、科学城、知识城三大重点发展区域。
随后,黄埔区旧改不断提速,全区拆声一片。
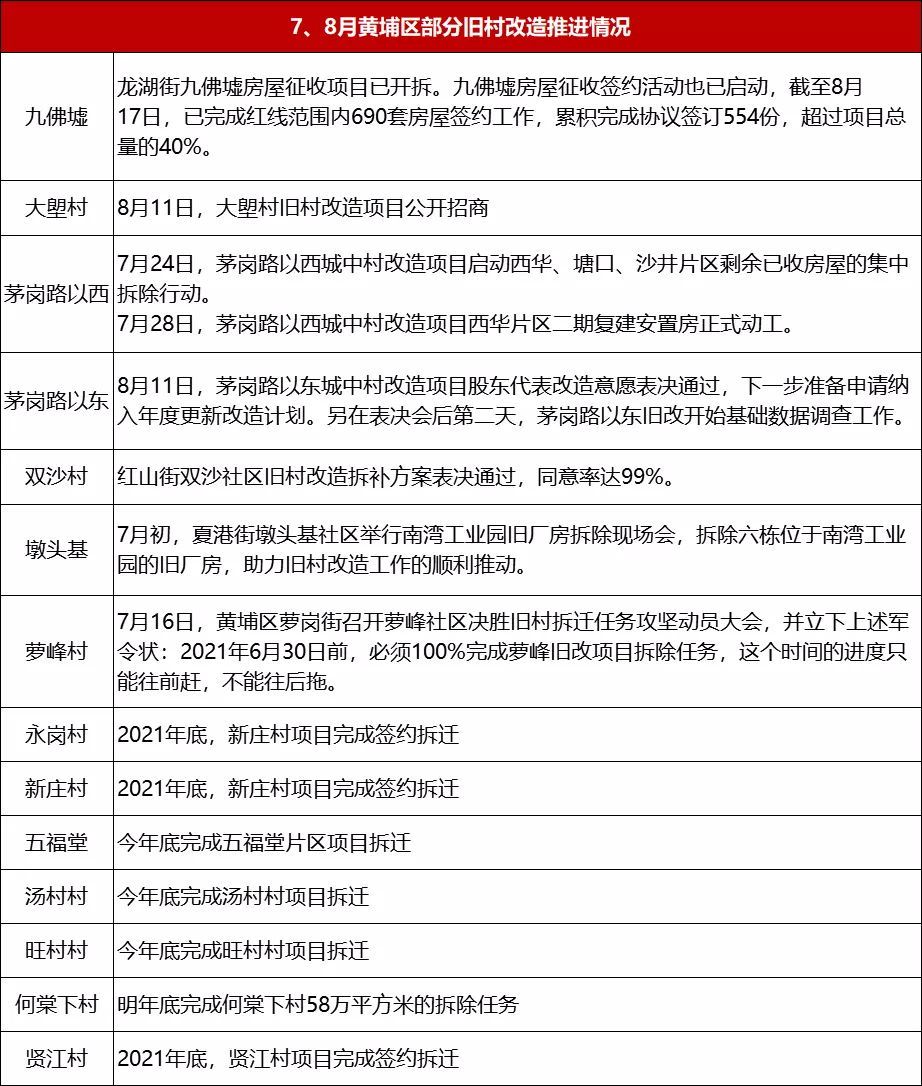
九佛墟、茅岗路以西、墩头基、萝峰村、文冲村等多个旧村改造项目纷纷推进拆除行动,另还有多个旧村改造项目进一步明确拆迁目标等,动作迅速。
据搜狐焦点不完全统计,在过去的7、8月中,黄埔区先后有14个旧村改造项目传出新动静。

(搜狐焦点据网络公开报道信息整理)
此外,在8月底的2020中国广州国际投资年会上,黄埔区10个旧改产业配套项目齐齐动工,覆盖临港数创中心、沙步穗莞智创配套区、文冲高端城市配套区、双沙基础软件基地配套区、火村科学城智造孵化园区、华侨社区生态配套区、大塱科学城总部配套基地以及笔村、洋城岗教育配套项目,改造区域投资总额达1496亿元,启动项目投资121亿元,预计产值或营业收入可达221亿元。

(临港数创中心效果图)
有统计数据显示,截至7月底,黄埔旧村改造项目累计拆迁973万平方米。城市更新已开工项目共36个,累计开工面积约895万平方米,累计竣工安置房面积90万平方米。

(图片来源:广州黄埔发布)
与此同时,为更好地推进拆迁,黄埔还出台“城市更新10条”、“城市更新项目实施审批流程再造20条”等一系列创新政策体系文件,形成可复制可推广的“黄埔经验”。
其中值得一提的是,对于旧改拆迁,村民最关心的问题就是回迁房何时建成,以及回迁房质量。把这个问题解决了,旧改工作就成功了大半。
而在黄埔“城市更新10条”中,则设置“灵活分片、动态调整”的原则,实现“签一片、拆一片、建一片”,以解决项目改造方案批复后批而不拆、拆不彻底、拆后不建的问题。
逢“8”必动工!
年内实现汤村、大塱等21个项目100%拆除
当前,黄埔区旧改正如火如荼开展,接下来又将如何推进呢?
按照会议较新内容,今年内,黄埔区将拆除旧房1071万平方米,实现汤村、大塱等21个项目100%拆除;完成茅岗、文冲等回迁、安置房交付,加快挞洲围、大涌湾等安置房建设,推进福山福洞搬迁等。

同时,黄埔区将在“好”字基础上深化“快批”、强化“快拆”、优化“快建”。
三个“快”字,足见黄埔旧改的魄力与速度。

(文冲城中村改造项目举行集中拆卸活动 图片来源:广州黄埔发布)
未来黄埔将出台“城市更新10条”2.0升级版,争取更多权限下放。如先行先试开展全国旧改补偿行政裁决试点,建立专业化、职业化行政裁决队伍,争创“三旧”改造创新高级试点。
这一点,可能对个别滞留户,以及一些旧改村的宗族势力联合族人结成利益同盟拒签,并花几十万请律师发声,可能是有力约束。
此外,黄埔区还将继续深入开展省“三旧”改造改革创新试点,坚持逢“8”必动工,让机器轰鸣、塔吊林立,推动城市面貌一年一变化、三年大提升、五年换新颜。
这在此前黄埔区频繁的旧改动作中,其实早有体现。
7月28日,茅岗路以西城中村改造项目西华片区二期复建安置房动工。8月8日,文冲石化路以西旧村改造安置房四期动工。8月18日,大塱旧村改造项目集体物业开工。8月28日,黄埔区10个旧改产业配套项目集中动工

(茅岗西华片旧改二期回迁房动工 图片来源:网络)
每一次旧改的背后,不仅是城市面貌的改变、公共配套的增加、区域价值的提高,更是人居环境的大幅提升。
回望过去或现在广州改造的多个旧村,如猎德村,曾经天河最穷的村落,如今已变成城市财富中心。
杨箕村,从一片农田渔村变身为高级中央商务区。大源村,经历旧村改造后,规划公共绿地11.09公顷,增加了11类28处公共服务设施……
可以想象,随着黄埔区旧改工作的不断推进,未来其城市面貌必然也将不断发生变化,令人期待。
对于黄埔旧改,你有什么想说的,欢迎在下方留言讨论哦。
— 黄埔区、广州开发区旧改区域板块图 —
知识城板块重点推进旧改项目20个现状房屋总面积约978万㎡
▷截至目前,已竣工5万㎡,已批复过会项目7个:红卫一二社、凤尾村、枫下村、佛塱村、何棠下村、汤村、汤村五福堂、旺村、洋田村。
▷计划到2022年底,新增完成过会批复项目13个,拆除房屋825万㎡,开工1787万㎡,竣工356万㎡,实现固定资产投资约898亿元。
科学城板块重点推进旧改项目28个现状房屋总面积约1435万㎡
▷截至目前,已竣工35万㎡,已批复过会项目11个:暹岗村、大塱村、萝峰村、火村、刘村、笔村、华侨村、黄陂长安片、水西村、水西长龙片、岭头村。
▷计划到2022年底,新增完成过会批复项目17个,拆除房屋1134万㎡,开工1302万㎡,竣工349万㎡,实现固定资产投资约582亿元。
黄埔港板块重点推进旧改项目18个现状房屋总面积约1563万㎡
▷截至目前,已竣工78万平方米,已批复过会项目11个:姬堂、茅岗路以西、文冲石化路以西、裕丰围、横沙、珠江村、双沙、庙头、南湾、沙步、南岗南片。
▷计划到2022年底,新增完成过会批复项目7个,拆除房屋1319万㎡,开工1972万㎡,竣工339万㎡,实现固定资产投资约951亿元。
(部分内容来源:广州黄埔发布、黄埔观察)
来自:血拼广州楼市