中海安缇深圳|安缇雅苑 22 层纯板楼设计,抬高底盘约 26.5 米,采光视野双重优越

搜狐焦点河池站

2026-04-17 14:32:00

购房群

买房如何避坑,加入购房群,看看他们怎么说

立即进群

【中海·安缇深圳 Λ NTHE】

安系中国 深湾一号作品

深圳湾始终是公建化地标豪宅的聚集地、人居先锋探索的试验场。而今,安缇深圳于深超总这片创新沃土,打造兼具全球审美和度假感的全球湾区低密先锋豪宅,领潮双限时代,书写深圳湾下一个十年。

安缇雅苑位置航拍示意图

在深圳湾超级总部基地,中海项目安缇深圳(安缇雅苑)既拥有不可复制的地段价值,又坚守居住本源,成为兼具地标属性与收藏价值的战略级作品,是追求极致体验与纯粹圈层的高净值人群,值得期待的深超总顶豪之选。

深超总全新顶豪项目「中海·安缇雅苑」22层纯板楼、仅152套大平层、车位比达1:2.35!项目目前桩基、土方工程正全速推进,现场施工如火如荼,预计今年三季度就能入市!目前户型图已经曝光有235-290㎡纯大平层,层高3.6米,其中290的户型客厅阳台挑高7.2米。

中海安缇雅苑效果图

项目营销中心实拍照片

如果您想要了解更多关于我们楼盘最新动态或者房价走势,欢迎来电咨询中海·安缇雅苑楼盘开发商售楼处官方电话:400 811 3080(已认证·非中介)中介或自媒体请勿扰,因本项目营销中心现场暂不接受临时到访,采取预约制,为不耽误您的行程和时间,过来现场前请务必提前来电预约,到现场需要验资!

项目基本信息:

中海·安缇雅苑项目主力户型为 235-290㎡ 大平层,空间开阔、功能分区合理。区别于片区公建化立面项目无阳台的局限,安缇雅苑户户标配大阳台与大飘窗,在保证采光与景观的同时,大幅提升实用性与生活氛围,让业主在家即可尽览深圳湾景致。

概念设计(非最终户型图)

下面是概念设计(非最终户型图)

概念设计(非最终户型图)

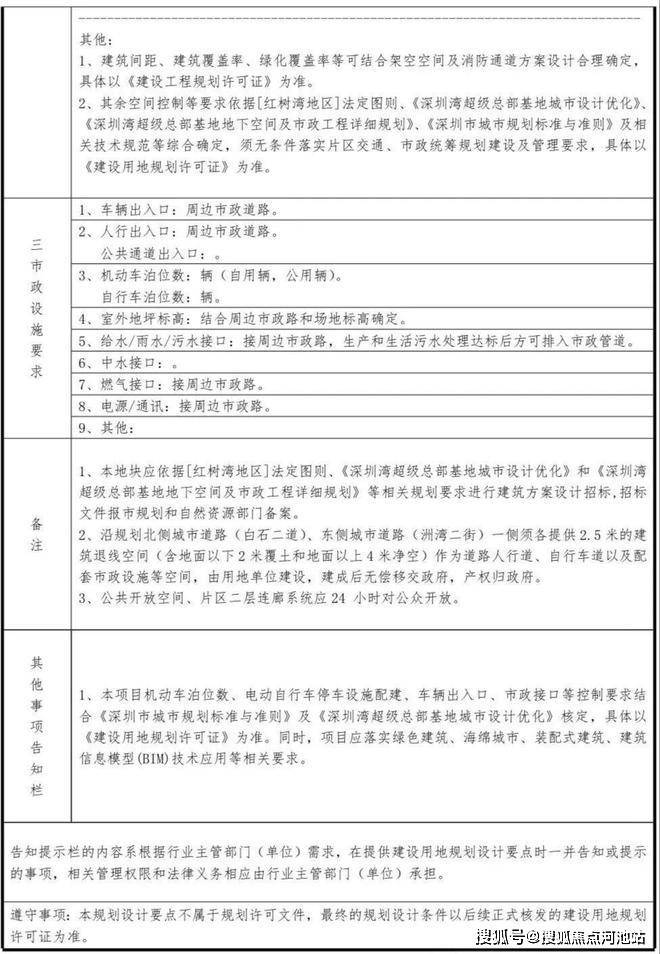
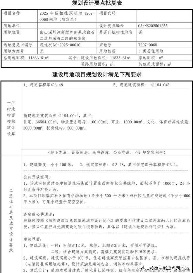
地块介绍:

本项目地块T207-0068位于南山深圳湾超级总部基地白石二道与深湾二路的东南侧,土地面积11833.61㎡,建筑面积41184㎡,规定容积率3.48,其中住宅容积率3.1,起始价223600万元。新建定建筑面411184㎡,其中住宅36584㎡,物业服务用房100㎡,商业1000㎡,文化、体育或其他设施3000㎡,托育机构500㎡,建筑高度小于100米。

施工现场实拍照片

该地块是在2025年4月份深圳市规划和自然资源局南山管理局,拟对[红树湾地区]法定图则DY09单元进行规划调整。

DY09单元用地面积为11.77公顷,原主导功能为商业服务业用地,拟调整为“商业服务业用地+二类居住用地”

「深超总——世界级湾区的深圳封面」

作为深圳市重点发展的核心战略区域之一,深超总以约1.17平方公里恢弘尺度,荟萃全球总部力量与国家级战略远见,定义全球湾区的深圳封面。(信息来源:《南山区“十四五”规划纲要》政策解读)

「粤港澳大湾区范本,深圳超核海岸」

深圳湾超级总部基地,位于约15km滨海长廊核心,基于“一心双核、十字生境”空间布局和超级生态融合的顶层规划,聚合总部经济引擎、顶奢酒店配套、高端豪宅及壮丽海景,澎湃世界潮汐,共栖时代山海,成就深圳超核海岸坐标。(信息来源:《深圳湾超级总部基地控制性详细规划》、《深圳湾超级总部基地城市设计优化》)

「中海世界灵感独立作品,全球第3座安系」

中海以东方语境的静谧力量,先后于上海徐汇滨江、北京央芯树立全球顶豪的精神坐标。2026年,中海于中国最具活力与想象的土地——深圳,续写中海安系传奇。

「闪耀世界版图,天赋璀璨巨星」

纵观世界标杆城市,时代资源精萃所在,便是黄金分割点之源。

•纽约曼哈顿黄金分割点——中央公园南部和中城

•英国伦敦黄金分割点——新金融中心金丝雀码头

•深圳黄金分割点——深圳湾超级总部基地,当之无愧的天赋稀贵

「世界美学坐标,建筑艺术博览群」

14座世界设计大师共创的风格秀场,6座超300米地标建筑

扎哈 · 哈迪德|斯蒂文霍尔|奥雷·舍人|福斯特等建筑事务所作品

「顶级国际酒店聚落,全球超奢旅居目的地」

吸引华南首家华尔道夫、全球高端丽晶酒店、香格里拉、洲际行政公寓进驻,缔造全球超奢旅居目的地。

「五重资源环萃,永恒自然画卷」

全球罕见,海/湖/公园/湿地/高尔夫五重自然资源包围,总计约500万方生态融合,面积约为纽约中央公园的1.5倍。

「一心双核,十字生境」

规划约400米空中绿带链接-东西两大轴线,北接塘朗山、南连深圳湾,是从山向海的都市绿核,也是深圳超级生态的链接带,致敬城市的生态续篇。

「近十年未见,深圳湾罕有“空中墅岛”」

项目作为深圳湾稀缺T2纯板楼,并区别以往大平层的空间规划,以对话自然、平层墅居为尺,结合场景重构空间,带来新一代低密“空中墅岛”。

「云上舞白,留给世界的深湾留白」

在壮丽深圳湾,安缇深圳以世界地标群落为幕,以山海湿地风景为卷,汲取“建筑之白、自然之白”元素,打造一座以白色为语言、流线为韵律的建筑,勾勒出深湾的“云上舞白”,融入深超总天际,为世界描绘一抹深湾留白。约29米高底盘+住宅架空,构筑悬浮城市之上的“无限绿洲”,搭配起伏交织的微地形,漫步其中如行于城市山林。

中海安缇雅苑周边配套情况:

项目距离320米就可到达2号线红树湾站;880米可到达九号线红树湾南站,出行十分便利。

百米内就是南山实验集团华侨城中学初中部,300米便可到达深湾小学,孩子上下学十分方便。

项目自带6000㎡的商业,周边还有京基百纳商业+万科臻湾汇的10万㎡睿印商业,再远一些还有万象天地、海岸城、欢乐海岸等商圈,驾车在半小时以内。

距离3公里内可到达深圳市华侨城国家湿地公园、锦绣中华民俗村、华侨城欢乐海岸、沙河高尔夫、深圳湾公园等

深圳最优越的自然景观和城市配套。

对比深圳湾近年高密度豪宅,安缇雅苑容积率更低,产品更新,也带来更高的得房率。但客观来看,项目四周都有超高层建筑,视野采光难免会很局限,很考验开发商

景观营造与户型排布能力。

我们这个项目不像大多数沿海新盘,以无遮挡海景作为卖点,而是靠低密、纯粹、高定、舒适来吸引顶豪人群。

中海安缇雅苑售楼处实拍

看完以上关于中海安缇深圳(安缇雅苑)最新相关的图文介绍,如果您对我们楼盘感兴趣的话,建议您可以联系我们安缇深圳项目开发商售楼处咨询/预约官方电话:400 811 3080(全国唯一指定400热线) 进行免费咨询或对接楼盘现场销售人员(中介勿扰),我们可以为您安排本楼盘现场销售一对一在线服务,如果您是专程从外地过来深圳考虑买房置业或者投资的话,也可以来电预约安排专车接送看房,包接包送!

全部

相关资讯

报名成功
稍后会有专业的置业顾问联系您
返回楼盘

频道导航

返回首页

看房小程序

APP下载

电话拨通后,请您手动拨打分机号

确定拨打电话

电话号码:

分机号:(可能需要拨分机号)