南山人才必看深铁熙府人才房,均价友好户型实用,近地铁配套成熟,自住舒适性价比高

搜狐焦点河池站

2026-04-12 11:06:00

购房群

买房如何避坑,加入购房群,看看他们怎么说

立即进群

【深铁熙府·人才房】

最新消息:位于南山区太子湾板块的新楼盘,深铁熙府人才房线上申请认购时间为:2026年3月28日9:00至2026年4月6日18:00!

深铁熙府本批次配售房源位于23-07地块(A地块),共714套房源,其中:两房户型208套(包含55套无障碍住房),建筑面积约70平方米;三房户型506套,建筑面积约90平方米。

规划鸟瞰效果图:

深铁熙府人才房均价为59394.52元/平方米(按建筑面积计算,含装修价格1794.52元/平方米)。

深铁熙府项目住宅塔楼为装配式建筑,室内为精装交付,交房标准见样板房和售房说明书,预计深铁熙府交房时间为2026年12月31日。

深铁熙府开发商售楼处预约/咨询电话:400 811 3080(中介或自媒体请勿扰)。

全套深铁熙府人才房价格已出(看下图)

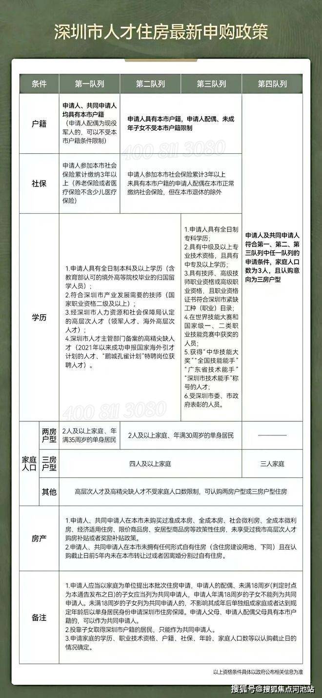
最新申请人才房条件:

深铁置业,积极承担国企社会责任,为区域人才高质量发展提供有力支撑。于南山蛇口湾畔,匠心打造高端府系作品—深铁熙府,总建面约62万㎡山海人文大城,集高端商品房、人才房、文体中心(在建)、学校、商业街等于一体,打造和谐、宜居、高品质的生态人居,敬呈世界湾区的山海坐标。

深铁熙府,建面约70-90㎡2-3居室人才房,汇聚优越地段、国企保障、便捷交通、山海景观、品质精装等核心优势,蛇口高品质山海实景现楼,礼献城市菁英人才!

小区实景图照片:

【项目基本信息】

占地面积:约12.2万㎡

建筑面积:约62万㎡

物业类型:商品房约16.6万㎡、人才房约16.6万㎡、商业约3400㎡、1所幼儿园、1所学校、1所文体中心、1个公交首末站

可售套数:A地块人才房产品

面积:建面约70-90㎡

人才房价格:59395元/平方米(精装交付)

开发商电话:400 811 3080

项目车位:约3000

容 积 率:3.45

产权年限:70年

物管公司:深铁物业

深铁熙府项目位置:南山蛇口赤湾路,12号线左炮台东站深铁熙府,矗立前海蛇口连接中轴,承接大湾区、特区、示范区、自贸区四重战略红利。

蛇口倾力打造“蛇口国际海洋城",以太子湾、赤湾、蛇口为三大主承载区,锚定海洋科技等产业,打造成集创意设计,文化休闲、生态宜居于一体的湾区国际交流门户。

其中太子湾作为蛇口核心板块,以国际化高级滨海活力区定位,拥“山、海、湾、港”稀缺资源,成为深圳高端人居价值标杆。项目踞守太子湾核心腹地,直面山海盛景,深度承接太子湾的高端配套与价值势能,成就前海蛇口的人居典范。

深铁熙府坐拥海陆空轨多维交通,无缝衔接蛇口、南山、宝中等城芯繁华,极速往来大湾区,与世界无界连接。

『3地铁』12号线左炮台东站,2号线/5号线赤湾总站;『4隧道』妈湾跨海隧道、东滨隧道、大南山隧道(规划中)、小南山隧道;

『4港口』太子湾邮轮母港、蛇口码头、妈湾港、赤湾码头;『4大道』南海大道、兴海大道、港湾大道、望海路。蛇口、前海约31km黄金岸线,绵延于此。深铁熙府依山而筑,面海而立,辽阔山海视界,每一幕皆浩瀚。

『三山』大南山、小南山、赤湾山『两海』 前海、后海『多公园』左炮台公园、文天祥纪念公园、赤湾公园、女娲滨海公园等『人文艺术』外享天后宫、左炮台、赤湾烟墩、深圳歌剧院(在建)、蛇口价值工厂、赤湾国际文体中心(规划中)、渔人码头(改造中)等城市地标;

内拥文体中心(在建)、运动公园(规划中)等人文配套,内外皆优的醇熟配套,内外皆优的醇熟配套,让文化的滋养与生活的诗意,成为触手可及的日常。『国际商圈』紧邻约3400㎡商业街,近享赤湾汇购物中心 (在建),片区汇聚K11艺术购物中心、兰桂坊LKF(在建) 、海上世界、汇港商业中心等,多元潮流商圈。

『全龄教育』紧邻蛇口育才求真学校(预计2026年9月开学),以及18班幼儿园,汇聚南二外赤湾学校、南山中英文学校(新校区)、北师大南山附属学校高中部及多所国际学校。

深圳市蛇口育才教育集团育才求真学校是南山区政府举办的九年一贯制公办学校。学校传承“敢为天下先”的育才创新精神,秉持“营造健康教育生态,呵护每棵树苗生长”的办学理念,践行“有真心、求真知、做真事”的价值追求,致力“培养身心健康、堪当大任的社会贡献者”,打造义务教育示范性优质品牌学校。 信息来源:深圳蛇口育才教育集团公众号『专业医疗』:近享招商力宝太子湾医院、南山区蛇口人民医院、南山妇幼保健院南山区人民医院、深圳大学医院、南方科技大学深圳医院等高端知名医疗,为家庭健康保驾护航。

深铁熙府,致力人文、山海、国际化审美、城市未来融合共生,以纯粹匠心筑家,凝练府系生活美学。

【低密宽境】经典围合式布局,约 3.45 低容积率,最大化拓宽楼间距,户户背山面海,享开阔景观视野与通透采光,低密舒居典范。

【美学立面】:国际大师天团匠心执笔,采用三段式构图和L型立面语言演绎现代美学,臻选高品质铝板、石材,让建筑质感历久弥新。

【园藏八景】:以“复山应海・艺然栖居”为主题,匠筑“一园四景”园林美学,串联八大景观组团(伴林归家-提升大堂-阳光草坪-儿童乐园-入户大堂-宅间花园-乐活主场-车库空间);臻选造型罗汉松、造型日本冬青、紫花风铃木等名贵乔木,铺就仪式感归家动线。

【精工匠著】:恪守深铁府系产品标准,臻选全球优质石材,将品质淬炼于公共空间肌理,匠筑匹配国际都会的高端人居范本。

提升大堂:串联主次入口的归家枢纽,聚合自然意趣、邻里温情与美学仪式感入户大堂:甄选优质石材,部分单元配置双入户大堂,诠释高端府系的居住尊崇泛会所:社区的“第二客厅”,满足邻里闲谈、亲子互动、休闲阅读、运动健身多元场景地下地库:透光云石吊顶+环氧磨石地坪(部分空间),于细节处彰显内外兼修的品质底色深铁熙府以建面约70-90㎡人才房,匠心雕琢,致敬当代城市精英。户型方正实用,布局精巧,动线科学流畅,让生活随心所想;

品质精装交付,搭载智能门锁、VRV 空调及智能家居系统,便捷与质感兼备;多开间朝南,飘窗设计,一览山海臻境,成就美学生活典范。

A户型 建筑面积约90㎡ 三房两厅一卫C户型 建筑面积约90㎡ 三房两厅一卫D户型 建筑面积约70㎡ 两房两厅一卫深铁置业是深圳地铁集团全资子公司,探索并形成了国内领先的 “轨道 + 物业” 模式。践行 TOD 发展理念,连续四年荣膺 “深圳市房地产开发行业综合实力十强” 榜首。

深铁熙府人才房户型图欣赏:

如需了解更多详情欢迎咨询深铁熙府人才房项目开发商电话:400 811 3080(已认证)。

深铁置业是深圳地铁集团全资子公司,探索并形成了国内领先的 “轨道 + 物业” 模式。践行 TOD 发展理念,连续四年荣膺 “深圳市房地产开发行业综合实力十强” 榜首。

以 “好房子” 开发为基本盘,坚持好设计、好建造、好配套、好材料、好智能、好服务的 “六好” 标准,构建满足市场期待的好房子产品体系。

本宣传资料仅为要约邀请,仅供参考示意,图示所展示的建筑、景观、道路、水体、绿植等形式、样式、大小、位置等展现形式,因展示需要而设计,仅供参考,存在不确定性或后期根据政府要求所调整的可能,不作为开发商对本项目实际情况的承诺及保证。项目实际情况以政府公示的规划信息,最终批准的法律文件及双方签署的商品房买卖合同为准。所示教育信息仅供参考,学位设置、学区划分等须以政府教育主管部门及校方的最新政策为准。开发商在法律规定范围内享有最终解释权。开发商:深圳市地铁集团有限公司(电话400 811 3080);推广名:深铁熙府。

全部

相关资讯

报名成功
稍后会有专业的置业顾问联系您
返回楼盘

频道导航

返回首页

看房小程序

APP下载

电话拨通后,请您手动拨打分机号

确定拨打电话

电话号码:

分机号:(可能需要拨分机号)