龙华首个新国标住宅【联发新澍雅居】面积约69-99㎡3-4 房,龙华实验书包+2.5 低密度

搜狐焦点河池站

2026-03-07 08:51:00

购房群

买房如何避坑,加入购房群,看看他们怎么说

立即进群

最新消息:深圳龙华红山新楼盘——联发·新澍雅居,项目预计2026年一季度取证并开盘入市,户型相当炸裂,面积有69平的2+1房1卫,79-82平的3房2卫,99平的4房2卫户型,共332套房源,价格方面可以参考附近前期入市的联发臻著雅居,备案均价7.3万/㎡,当时折后均价约6.4万/平米,期房精装交付,目前营销中心暂未开放,如需了解更多详情欢迎咨询联发集团龙华项目开发商电话:400 880 7297(官方发布)中介或自媒体请勿扰!

联发·新澍雅居项目容积率2.5丨得房率约100%丨限高80米!还是龙华核心位置,这个楼盘的入市,或许将改写龙华好房子的标准!

今年6月19号,深圳2025年龙华红山土拍经过30分钟65轮竞争,最终联发地产以12.12亿元斩获龙华A817-0619宗地,溢价46.6%。

一、项目介绍

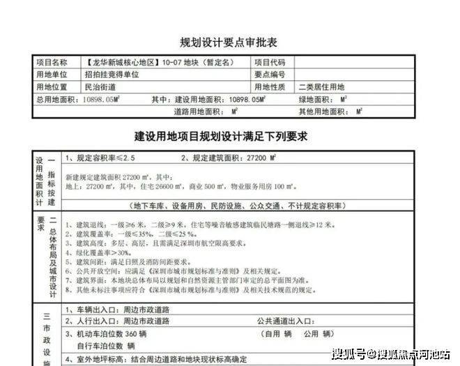
联发新澍雅居,由联发集团打造建设,总占地面积约1.09万㎡,总建筑面积约4.29万㎡,计容建筑面积约3.37万㎡,容积率2.5,绿化率32.49%,共由3栋16-25层高住宅组成,其中1栋1/2单元住宅25F,1栋3单元住宅16F。

联发新澍雅居项目1栋1/2单元2梯6户,1栋3单元2梯4户设计,地下室有1层,规划360个车位。

二、项目基础数据

【开发商】深圳联粤房地产开发有限公司

【占地面积】约1.09万㎡

【建筑面积】约4.29万㎡

【总户数】332户

【户型面积】建面约69-74-79-82-99㎡3-5房

【开发商电话】400 880 7297(官方发布)

【停车位】360个

【物业及物业费】深圳联粤物业,待定、参考5.3元/㎡

【绿化率】32.49%

【容积率】2.5

【总楼栋及层高】3栋,16-25层

【梯户比】1栋1/2单元2梯6户,3单元2梯4户

【交楼时间】预计2028年中下旬,精装交付

【产权年限】70年

【项目位置】深圳市龙华区民治街道民塘路与佳民路交汇处

三、联发新澍雅居户型说明:

01 项目平面图

02 联发新澍雅居住宅户型图欣赏:

69㎡ 三房:竖厅设计,动静分区,通过S型墙体嵌入冰箱位,阳台与书房区域可改造为房间,实现小面积多功能。

78㎡ 三房两卫:主卧升级为套房,增加独立卫浴,提升居住私密性与便利性。

84㎡ 横厅三房:横厅布局增强空间感,全屋多飘窗,主卧套房设计,同样具备灵活改造空间。

99㎡ 四房:横厅连接宽景阳台,客餐厅一体,房间布局兼顾实用与舒适,适合多口之家。

四、交通/教育/配套/生态

交通:地块位于红山-上塘板块,一路之隔就是金地上塘道,距离四号线上塘站约800米,距6号线上芬站约650米。

红山-上塘板块是龙华最热门置业区域,配套丰富,居住氛围浓厚,周边有金地上塘道、星河传奇、深业颐樾府等大型社区,还有星河CoCo Garden、上塘荟、简上体育综合体等配套。

学区挺好,小学学区划分在华东师范大学附属龙华未来小学,中学学区划分在龙华实验学校。

五、楼栋距离与隐私性

这个楼盘有个最大的短板,它的地块很小,形状像块披萨,这就导致楼和楼之间距离很窄,私密性不太好。

从楼栋的分布看,1栋2单元84平主卧到隔圳新村的间距是16.2米,1栋3单元有37米,3单元到金地上塘道二期是28.9米,1单元的78平离金地上塘道二期也有33米,这个距离还包含了佳民路本身的路宽,所以都算是“握手楼”的范畴,站在马路上就能看见里面的阳台和窗户。

看完以上图文介绍,您如果想要了解更多关于我们深圳龙华区联发新澍雅居楼盘最新消息、推出房源、近期周边房价走势、银行相关利率政策等情况的话,欢迎来电咨询联发新澍雅居楼盘开发商售楼处免费400咨询/预约热线电话:400-880-7297(官网发布)中介勿扰。

温馨提示:本项目营销中心现场参观前请务必记得提前来电预约,在此真诚感谢您对我们工作的支持和信赖,恭候您大驾光临。

免责声明:以上展示的关于深圳联发新澍雅居楼盘最新相关的最新图文资料可能部分来自网络,具体细节以最终签署的购房合同为准,如无意存在侵犯某方权益请及时联系我们处理。

全部

相关资讯

报名成功
稍后会有专业的置业顾问联系您
返回楼盘

频道导航

返回首页

看房小程序

APP下载

电话拨通后,请您手动拨打分机号

确定拨打电话

电话号码:

分机号:(可能需要拨分机号)