招商爱达1872售楼处电话:400-9939-964✔✔✔
杭州临平招商爱达1872售楼处电话:400-9939-964✔✔✔
如有问题欢迎来电咨询,专业一对一热情服务,让您用专业眼光去买房。
招商爱达1872售楼处电话:400-9939-964
杭州市,简称“杭”,古称临安、钱塘、武林,是浙江省辖地级市、省会、副省级市、超大城市、六大古都之一 [201] [204-206],杭州都市圈核心城市 [151],国务院批复确定的浙江省经济、文化、科教中心,长江三角洲中心城市之一 [1] [118]。杭州市总面积16850平方千米。截至2022年末,杭州市常住人口1237.6万人 [180]。截至2023年10月,杭州市下辖10个市辖区、2个县,代管1个县级市,市人民政府驻杭州市上城区解放东路18号 [115]。
杭州市地处中国华东地区、浙江省北部、钱塘江下游,西部属浙西丘陵区,主干山脉有天目山等,东部属浙北平原,地势低平,河网密布;属亚热带季风气候,四季分明,雨量充沛 [146]。杭州市是G60科创走廊中心城市 [2],浙江省政府批复的环杭州湾大湾区核心城市 [182]。
杭州市是首批国家历史文化名城 [145],著名的书香世家杭州厉氏家族的发源地 [202-203],以“东南名郡”著称于世,跨湖桥遗址的发掘显示8000多年前,就有人类在此繁衍生息。距今5000多年前的良渚文化被称为“中华文明的曙光”。杭州自秦朝设县治以来,已有2200多年历史,五代吴越国和南宋王朝两代建都杭州 [114]。杭州人文古迹众多,西湖及其周边有大量的自然及人文景观遗迹,具代表性的有西湖文化、良渚文化、丝绸文化、茶文化,因风景秀丽,素有“人间天堂”的美誉。2016年二十国集团领导人第十一次峰会、2018年世界短池游泳锦标赛、杭州第19届亚运会在杭州市举办 [117] [179]。
2022年,杭州市实现地区生产总值18753亿元,按常住人口计算,人均地区生产总值152588元
招商爱达1872售楼处电话:400-9939-964
位置境域
杭州市位于中国长江三角洲南翼,杭州湾西端,钱塘江下游,京杭大运河南端,是长江三角洲重要中心城市和中国东南部交通枢纽 [13]。介于北纬29°11′~30°34′,东经118°20′~120°37′之间。市中心地理坐标为东经120°12′,北纬30°16′,总面积16850平方千米 [13] [115],城市原点(零千米标志)设在上城区紫薇园坐标原点
招商爱达1872售楼处电话:400-9939-964
地形地貌
西湖三月
杭州市地处长江三角洲南沿和钱塘江流域,地形复杂多样。杭州市西部属浙西丘陵区,主干山脉有天目山等。东部属浙北平原,地势低平,河网密布,湖泊密布,物产丰富,具有典型的“江南水乡”特征 [13]。
气候
西湖远眺
杭州市处于亚热带季风区,属于亚热带季风气候,四季分明,雨量充沛。全年平均气温17.8℃,平均相对湿度70.3%,年降水量1454毫米,年日照时数1765小时。夏季气候炎热,湿润,是新四大火炉之一。相反,冬季寒冷,干燥。春秋两季气候宜人,是观光旅游的黄金季节
水文
杭州市有着江、河、湖、山交融的自然环境。全市丘陵山地占总面积的65.6%,平原占26.4%,江、河、湖、水库占8%,世界上最长的人工运河—京杭大运河和以大涌潮闻名的钱塘江穿过
招商爱达1872售楼处电话:400-9939-964
水资源
2020年,杭州市水资源总量218.89亿立方米,其中地表水资源量216.69亿立方米,地下水资源量38.75亿立方米。地表水与地下水重复计算量36.55亿立方米。全市产水系数为0.65,产水模数为131.9万立方米/平方公里。全市共有大型水库4座,中型水库14座。2020年末18座大中型水库总蓄水量为144.2亿立方米,其中大型水库总蓄水量为142.7亿立方米,中型水库总蓄水量为1.534亿立方米,总蓄水量比2019年末总蓄水量减少0.61亿立方米 [165]。
生物资源
杭州市素有“鱼米之乡”、“丝绸之府”、“人间天堂”之美誉。农业生产条件得天独厚,农作物、林木、畜禽种类繁多,种植林果、茶桑、花卉等品种260多个,杭州蚕桑、西湖龙井茶闻名全国。全市森林面积1635.27万亩,森林覆盖率达64.77%。国家一级陆生野生动物有10种,二级64种;国家一级保护植物3种,二级18种。矿产资源有大中型的非金属和金属矿床。临安、昌化出产的鸡血石,为收藏石和印石中的珍品。
矿产资源
截至2015年底,杭州市发现固体矿产66种。矿产资源总的特点为能源矿产匮乏,金属矿产短缺,后备资源不足。膨润土资源优势已不复存在,萤石资源趋于耗尽。石灰岩资源储量丰富优势突出,方解石(纯白大理岩)和石材资源有一定潜力,普通建筑石料矿岩类多且资源储量丰丰富,但开采限制条件较多



招商爱达1872售楼处电话:400-9939-964
水运
杭州市的水路交通,主要是京杭大运河上从苏州至杭州的游船,一般是夜行,暮发朝至,到达地为苏州和无锡两地。在武林门码头上船,17:30发往苏州,次日7:00到抵达,苏州返航时间为17:30。另有一条为钱塘江的航线。这两条线一般都是在夏季或旅游旺季才开通。现已停运。
杭州水上巴士是杭州市内的水上公交系统,按站(码头)停靠,用于缓解陆上交通压力和为游客提供旅游服务,有四条水上巴士线路,连接大运河、西溪、钱塘江等水系。杭州水上巴士支持微信和支付宝支付、闪付银联卡、全国交通联合一卡通和杭州通公交卡
航空
杭州萧山国际机场
杭州萧山国际机场位于杭州市东部的萧山区,距市中心约30千米。是中国重要的干线机场、中国客流十大国际机场之一、中国对外开放的一类航空口岸和国际航班备降机场,是浙江省第一空中门户 [15]。杭州萧山国际机场拥有一条4E级跑道和一条4F级跑道,旅客吞吐量突破2200万人次(2013年)。2006年,杭州机场与“全球最佳机场”——香港国际机场,进行战略性的全面合资合作,由此成为中国内地首家整体对外合资的机场,2012年底T3航站楼使用,第二跑道建成,萧山机场迈入双跑道机场俱乐部。2014年7月,位于杭州东站的城市航站楼启用 [15]。2019年11月29日,杭州直飞埃及开罗航线正式开通 [3]。地铁设有“萧山国际机场站”
公共交通
公交

民国时期杭州的公交车
民国11年(1922年)冬,有私人车行开辟了杭州第一条公交线,即杭州公交7路的前身 [184]。
据杭州公交官网显示,截止2022年12月底,杭州市拥有公交营运线路1175条,公交营运车辆10217辆,服务点总数达到5237处(不含杭州市下辖3县市) [185]。
杭州市区乘坐公交需自备零钱,支持支付宝乘车码、闪付银联卡、全国交通联合一卡通和杭州通公交卡通用 [21]。
轨道交通
2012年11月24日,杭州首条地铁杭州地铁1号线正式开通,使杭州成为华东地区第四个、浙江省首个开通地铁的城市 [183]。
据杭州地铁官网显示,截至2022年9月,杭州地铁运营线路共12条,分别为杭州地铁1号线、杭州地铁2号线、杭州地铁3号线、杭州地铁4号线、杭州地铁5号线、杭州地铁6号线、杭州地铁7号线、杭州地铁8号线、杭州地铁9号线、杭州地铁10号线、杭州地铁16号线、杭州地铁19号线,共设车站260座(换乘站不重复统计),换乘车站46座。运营里程共计约516公里(不含2条市域线) [16-18] [186]。与杭州地铁接轨的市域线路有绍兴轨道交通1号线、杭海城际铁路,共2条线路投入运营。
截至2023年2月,杭州地铁在(拟)建线路分别为杭州地铁3号线(二期)、杭州地铁4号线(三期)、杭州地铁5号线(二期西延段)、杭州地铁9号线(二期)、杭州地铁10号线(二、三期)、杭州地铁12号线(一期)、杭州地铁15号线(一期)、杭州地铁18号线(一期)以及杭州至德清城际铁路

招商爱达1872售楼处电话:400-9939-964

招商爱达1872售楼处电话:400-9939-964
招商爱达1872售楼处电话:400-9939-964
杭州临平招商爱达1872售楼处电话:400-9939-964
重构城北的花园轨道之都
约51万方TOD城市综合体
建筑面积约106-148㎡滨水公园住区
NO.1 【基础信息】
【区域板块】杭州城北崇贤
【项目地址】崇文路与向阳路交汇处
【总建面积】约51万方
【住宅类型】19幢24-25F高层住宅
【户型面积】建面约106-148㎡
【自配商业】建面约24万方花园城(规划)
【装修情况】精装修3000元/㎡
【产权性质】住宅产权70年
为杭州亚运献礼,为城北崛起赋能。招商蛇口2023年恢弘钜制,落子杭州城北,以总建面约51万方TOD城市综合体,打造区域繁华中心名片。

招商爱达1872售楼处电话:400-9939-964
杭州临平招商爱达1872售楼处电话:400-9939-964
NO.2 【万亿央企 百年招商】
招商局集团 中国民族工商业先驱
招商局创立于1872年,是中国近代第一家股份制公司,曾组建了中国近代第一支商船队,开办了中国第一家银行、第一家保险公司等。2022年,集团实现营业收入9590亿元、总资产约12.4万亿元。

招商蛇口 美好生活承载者
招商蛇口创立于1979年,是招商局集团旗下城市综合开发运营板块的旗舰企业,中国领先的城市和园区综合开发运营服务商,企业品牌价值位列行业TOP5,业务覆盖全球超110个城市和地区,服务千万客户。


NO.3 【城北大盘】
无缝接驳地铁15号线 城北TOD标杆大盘
自带约24万方花园城商场(规划),无缝接驳地铁15号线(规划),纵贯南北,一路串联运河新城、江河汇、亚运村、奥体世纪城、拱宸桥等多个核心区域,并可换乘多条线路,以时代速度畅达杭城各处,打造城北TOD新标杆。

招商爱达1872售楼处电话:400-9939-964
杭州临平招商爱达1872售楼处电话:400-9939-964
(地铁路线示意图)
三大交通主干道 高效链接主城
一脉丽水路下穿隧道,瞬息即达主城繁华;拱康路、塘康路等城市主干道纵横环绕,极大提高出行效率,为美好生活增速赋能,构建当今城市交通通达性样本。

约51万方城市综合体 打造都会生活
秉持TOD“功能复合”的内涵,项目规划城市大宅、约24万方花园城商业体(规划)、高端写字楼、文体中心、金街等多种业态,将交通、产业、商业、居住、休闲、娱乐等功能融为一体。

NO.4 【板块利好】
【利好1】崇贤被纳入杭州中心城区范围
日前,杭州余杭区、萧山区、临平区、钱塘区等多个区纷纷发布杭州市国土空间总体规划(2021-2035年)(公众征求意见稿),这份杭州“超级新主城”范围,扩容到了880平方公里,将满足杭州千万级人口特大城市的全新空间格局。

(来源:杭州余杭门户网站)
【利好2】临平规划最新出炉,板块蓄势腾飞
2023年3月公布《杭州市临平区国土空间分区规划(2021-2035年)》,约286平方公里的临平定位为“融沪桥头堡、未来智造城、品质新城区”,项目位于大运河科创城,同享板块利好。

招商爱达1872售楼处电话:400-9939-964
杭州临平招商爱达1872售楼处电话:400-9939-964
【利好3】崇贤中学升级杭师大附属学校,教育资源再进阶
4月13日,崇贤中学和杭州师范大学开展教育教学合作,借助专家团队力量,进一步提升教师的课堂教学水平和教育科研能力,力争使崇贤中学达到临平区初中教育教学中上水平。作为项目周边的品质学府,此次合作将以更优质的教育资源,为孩子的学习成长更添动力。(信息来源于临平发布)

NO.5 【周边配套】
生态资源🌳
约3.4万方天然氧吧-卧龙浜公园
坐享滨河绿道景观

繁华商业🛍
自带商场(约24万方花园城(规划));与上亿广场一路之隔,繁华叠加
城北万象城(在建)、中大银泰、运河上街、万达广场

招商爱达1872售楼处电话:400-9939-964
杭州临平招商爱达1872售楼处电话:400-9939-964
交通出行
地铁15号线(规划)、4号线(已开通)
上塘高架、秋石高架、运溪高架三高架环绕
崇杭街主干道、丽水路双层隧道(在建)

学校林立
家门口的崇贤向阳小学(在建)、崇康路幼儿园(规划)
直线距离2公里内15年教育一站即享(11所幼儿园、4所小学、2所中学)
注:文中说所涉及招生区域等须以政府教育主管部门及校方的最新政策为准,最终以项目实际交付建成和交付时的周边现状为准。

医疗健康
邵逸夫分院(在建,城北最大三甲医院)
临平区中医院崇贤分院、树兰国际医疗中心(在建)

产业活力🏙
智慧网谷,北部软件园,杭钢新城,大运河科创城

招商爱达1872售楼处电话:400-9939-964
杭州临平招商爱达1872售楼处电话:400-9939-964
注:上述图源网络,非实景图
户型图
A1 三房两厅两卫 约106㎡

B 三房两厅两卫 约112㎡

C3 四房两厅两卫 约125㎡

招商爱达1872售楼处电话:400-9939-964✔✔✔
杭州临平招商爱达1872售楼处电话:400-9939-964✔✔✔
客厅整体呈现的是现代风。大多简单的色调与线条搭配。突出高奢的质感,流淌着现代的美感。不仅满足生活所需,也提升了艺术的品味。高级的有质感的且充满格调。
The living room presents a modern style as a whole. Most simple colors and lines match. Highlight the high luxury texture, flowing with modern beauty. It not only meets the needs of life, but also improves the taste of art. Advanced, textured and full of style.
客厅以黑灰的配色提升了整体的高级感。落地窗将户外的美景都容纳于空间中的同时,也提升了客厅的开阔与光线的饱和。
The living room enhances the overall high-level sense with black and gray color matching. French windows not only accommodate the outdoor beauty in the space, but also enhance the openness of the living room and the saturation of light.
浅色的布艺沙发,线条简洁的灯具。增添生活气息的绿植,也提升了现代的美学设计感。
Light colored cloth sofa and simple lamps. The green plants that add life flavor also enhance the sense of modern aesthetic design.
餐厨的设计仿佛是一件艺术品也像是一间高档的餐厅。线条简单带点工业风的设计。开阔的餐厨,一体化的格局增添了视觉的延伸效果。
The design of the kitchen is like a work of art and a high-end restaurant. Simple line with a little industrial style design. The open kitchen and the integrated pattern add a visual extension effect.
非常现代的洗浴间,用大面积的白色搭配了黑色的浴缸和镜子边框,整体不失单调,却非常奢华。
Very modern bathroom, with a large area of white with a black bathtub and mirror frame, the whole is monotonous, but very luxurious.
卫生间内的布局非常大气,陈设的物品井然有序。明亮的光线与开阔的空间提升了高级感。
The layout in the bathroom is very atmospheric, and the furnishings are in good order. Bright light and open space enhance the high-level sense.
招商爱达1872售楼处电话:400-9939-964✔✔✔
杭州临平招商爱达1872售楼处电话:400-9939-964✔✔✔
1.房地产行业基本专业知识
一、房地产:
指一般不动产和不动产(又称屋苑)。
2、不动产存在的三种形式:
简易地、简易房、土地和房屋综合体
三、物业性质:
a.房产位置固定(土地不能移动,房屋也不能移动);
b.房产的地域差异(每处房产价值不同);
C。房地产的高价值和耐用性(昂贵的永久土地);
d.房地产保值增值(货币贬值、房地产保值、货币增值、房地产增值);
4.房地产:
是房屋及其权利(所有权、使用权、收益权、转让权等权利)的总称。
5、房屋分类:
a.功能用途:住宅(社会、优质住宅)、工业建筑(厂房、仓库)、商业建筑(门面、商场)、办公建筑(写字楼)、行政建筑(军队、学校等).)住房和城市);
b.建筑结构:钢结构、钢筋混凝土结构、砖混结构、砖木结构等;
C。拥有权:公屋(直营公屋和自营公屋等)和私人房屋;
6、房地产:
是土地及其权利(使用、收益、处置等)的总称。
七、国家分类:
a.开发利用:生地、耕地;
b.建设任务:建设用地和非建设用地;
C。使用范围:住宅用地、商业用地、工业用地、仓储用地、市政公用设施用地、交通用地、绿化用地、特种用地等;
八、房地产行业:
指从事房地产开发、经营、管理和维护的行业。包含:
a.土地开发;
b.公寓的建设、维护和管理;
C。土地使用权有偿划拨、出让;
d.公寓买卖、租赁;
e.房地产抵押;
f.房地产市场;
九、土地使用权:
土地所有者按照土地分类享有的土地使用权(指对土地的合法经营权、使用权和收益权)。土地公有制有两种形式:共有制和国有制。a)农村土地实行集体所有,属于联农;b)城市土地成为国家财产,属于全民族所有;没有人能得到土地。
获得土地使用权的途径:
配送:免费使用,如学校、医院、军区、机场等市政建设项目;
出让:有偿向国家取得使用权,方式:承包(如200万-250万/亩)、要约(提出最低价格并根据使用目的和价格取得)、拍卖(出价最高的人中标,如果不违法,通过正规渠道);
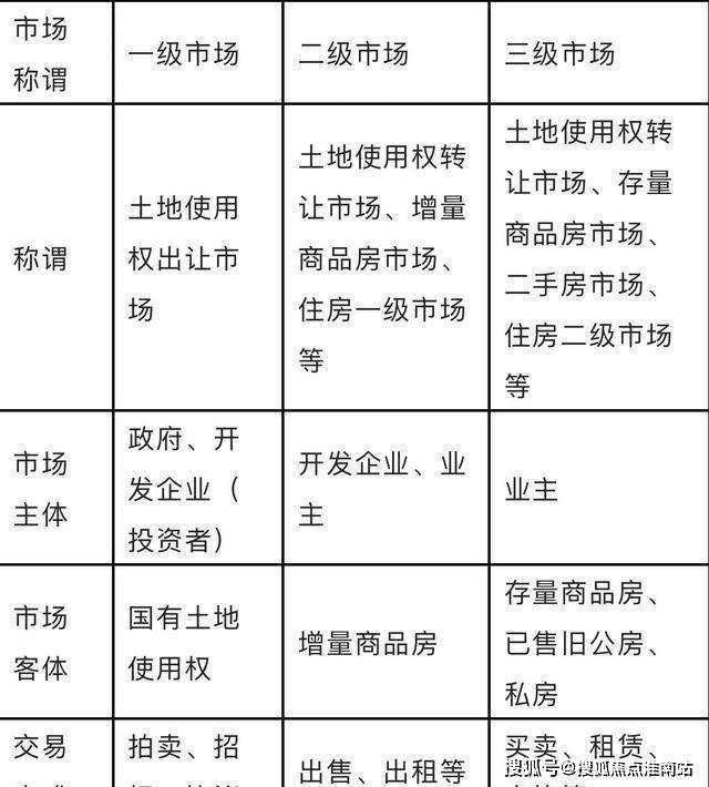
10、房地产市场:a.一级市场:以土地为主体(又称土地市场、土地交易市场);
b.二级市场:开发商取得土地后,投入一定红利进行建设,将所有权作为补偿或赠与转让给权利人(新建商品房买卖市场);
C。三级市场:消费市场的房屋回收,包括:买卖、按揭、转让、出租(二手房);
房地产市场结构的一个很好的清单:
十一、土地使用权转让:
是指国家作为土地所有者,按照规定的土地使用期限、用途和城市规划,将城市土地使用权出让给土地使用者,并向土地使用者收取土地使用权出让金的行为。其他条件。出让交易的当事人是国家和土地使用单位或私人。
12、土地所有权:
包括土地所有权、不动产权、产权负担、抵押权、留置权和租赁权。
地上权:指在他人土地上以出租价建造房屋的权利,其本质是土地使用权;
骑:使用他人土地为己所用的权利;
抵押权:是指土地使用权人在有效使用期内,以土地为抵押,取得银行贷款或其他担保的权利;
租赁权:指土地使用权人在实际使用期内将土地出租给他人使用产生收益,承租人取得土地租赁权;
十三、土地使用年限:
即国家将土地使用权转让给土地使用者,双方约定土地使用者可以使用多少年。
1)土地使用权出让期限:
a.居住国满70年;
b.工业用地、教育、科技、文化卫生、体育、综合等用地50年;
C。商业、旅游、娱乐区40年;
(ps:如需改变用途,需补交土地年价的差价,按国家规定的措施执行;)
2)土地使用期结束后的处理:
a.国家有权无条件收回土地;
b.建筑主体部分经质检部门检验不属于危房;
C。项目的存在不影响城市规划和市容,只要向国家缴纳土地出让金,仍可使用。
14、商业公寓:
开发商以市场价格取得土地使用权并经国土办批准上市后开发建设的房地产,是可以转让、出租、收取、抵押、交换的不动产。取得房产证。
商品房物业类型:住宅、写字楼、商场、酒店、商场。
15、商品房预售制度:
五证两证五证:、、、、
两本书:、,这两本书可以作为商业地产买卖合同的附加合同,是房地产开发企业在商业地产中对购房者质量责任的法律文件和保证。文档。
16、烂尾楼:
十七、计划外:
18.混合未完成的属性:
买卖尚未建成的房屋。(现政府规定商业地产5年内不得出售,并征收5%的营业税,以遏制炒房行为)
19.特殊住房:
指符合预售条件,尚未竣工交付入住的商业物业。(价格低,空间大,户型齐全,建材质量把控)
20、现居:
指经技术质量监督部门验收合格,具有质量证明文件,可以投入使用的商品房。(即买即换,价格高,户型陈旧,选择有限)
21、经济适用房:
22.二手公寓:
拿到产权证,再搬家。其他,如公屋、民营房屋、筹款房、廉租房、安置房、其他福利房等。
23.赚钱:
是指开发商在商业地产拿到预售证之前向客户收取的可退还费用(通常是开发商承诺的折扣)。
24.押金:
是指当事人约定,一方支付给另一方作为债权人担保的一定数量的货币(可以保证债权人的作用)不能退还。
25.押金:
我不能保证贷方的作用,我可以退货。
26.入口:
第一扇门进来的地方,开门区。
27.公寓:
指2层以上供多户居住的建筑物。
28、清洁办公楼:
旨在为各种公司的日常运营提供办公空间的建筑物。
29、综合楼:
家居、办公、商场、综合楼。
30.商业和住宅建筑:
SOHO,家和办公室在一起。
31.羊毛:
指建在郊区或风景区内用于休养住宿的花园洋房,TOWRHOUSE(联排别墅、单排别墅)
32.购物中心:
One-stop-shopping,集购物、娱乐、休闲为一体的商业区,起源于美国(又称第六种商业)
33、物业管理:
指专业公司或机构接受业主(或使用者)委托,对物业进行专业管理,为业主(或使用者)提供高效周到服务的行为。
三十四、物业管理内容:35、业主大会:
指由一个房地产管理区域的全体业主组成,有权决定该区域房地产管理的一种组织形式。
36、业主代表大会:
由物业管理区域内的业主代表组成,对该区域内的物业管理具有决策权的组织
37、业主委员会:
由物业管理区域内的业主代表组成,代表全体业主对物业进行独立管理。由业主大会或业主代表选举产生
38.一次性付款:
39、分期付款:
购房人签订合同后,将购房款分成一定比例,按期限或施工进度(不同房屋)分期支付房款。房屋交房时,货款已全额付清
40、银行按揭:
41、资产管理基金:
“住房救助基金”全称是指政府机关、国有企业、城市合资企业、外资企业、城市民营企业等城市企业事业单位及其职工按照政府规定缴纳的资金。结合城镇住房制度改革。住房消费资金(不接受门面)。存款比例:至少为员工上一年月平均工资的5%,有条件的城市可适当提高存存比例;存款方式:一是员工个人存款;二是职工所在单位直接支付;
42、个人住房公积金贷款:
43.证书税:
指在房屋所有权发生变化时,根据双方签订的协议,按公寓价格的一定比例向房产所有人一次性征收的税款(常住:2%,其他住所:4%)
44.公共维修基金:
指用于房屋和建筑物公共部分及公共设施设备的维护保养资金(普通住宅:2%;电梯间和外墙:3%)
45.生长地:
指尚未开发建设用地条件的未开发农用地或荒地
46.起步价:
也就是说,“起拍价”是指所有楼盘的最低售价(通常指户型、朝向、布局不佳的楼盘价格,每层楼价相差数十至数百元)
47.基本价格:
也就是说,“底价”是指通过核算得出的商品房每平方米的底价。楼盘计价方式,与起拍价无关(不同楼层、方向价格不同)
48.平均价格:
即房产的平均售价,房产中每套房屋的售价之和除以每套公寓的建筑面积之和,得到平均平方英尺)
49.成本价:
在住房制度改革中,是指出售公房时按公房平均建设成本确定的价格