上海普陀普陀金茂府 售楼处电话☎:400-8558-224✔✔
上海普陀普陀金茂府 售楼处电话☎:400-8558-224✔✔
中环旁千万级新宠
金茂府系科技住宅
普陀金茂府
建面约107-180㎡3-4房
正在火爆认购中
普陀金茂府 售楼处电话☎:400-8558-224✔✔
如有问题欢迎来电咨询,来电即可享受买房优惠!
预约来电尊享购房优惠,可预约案场内部销售人员,专业一对一热情服务,让您用专业眼光去买房

在金茂上海发布的公告中,明确写到项目品牌(推广案名)
由“景泰府”正式升级为“普陀金茂府”
这也是继西郊金茂府、大宁金茂府、虹口金茂府后的上海第四座金茂府。

(实拍图)
更名后项目全线升级上科技:
新增升级五恒系统(恒温,恒湿,恒氧,恒净,恒静);12大科技系统,再一次赋新人居标杆。

附全套户型图:


先来看建面约180㎡大平层
该户型位于6#楼,坐享小区中央景观轴;超大景观视野,可直面桃浦中央绿地。
五开间朝南的全明通透,四房两厅三卫,
南向大开间,整体的采光度、尺度感堪比别墅;
双主卧设计,LDKB客餐厅一体化设计,大尺度横厅尽享阔景生活;动线合理的基础之上,户型格局方正;
双套房+独立玄关,尽享大平层的归家仪式感!

再来看前期热卖的
建面约107㎡户型
该户型位于7#楼,
整个户型兼顾功能性与舒适性,空间利用率高,集LDBK一体化、玄关入户、动静分区设计、U型厨房、双卧飘窗、强大收纳等多重优势。
客厅三开间朝南,方正格局,功能区域分布清晰,动线灵活,没有廊道空间的浪费,充分利用每一寸室内空间。

从桃浦智创城规划来看,桃浦中央公园东西两侧规划了两片高质量住宅区。而桃浦智创城不仅紧贴中央公园,而且位于整座中央公园更靠近中心的位置,拥有更为出色的景观视野。
实景图
更重要的是,桃浦智创城正在从一直蓝图快速向我们兑现。
目前,区域内
国金体育中心、TOP ONE商业、国华康养中心
等高质量配套均已落地,更重要的是这些高能级城市资源,
全都在普陀金茂府的步行范围之内!

国华康养中心效果示意图
除此之外,普陀金茂府的交通也非常便捷。
直线距离中环仅约2.5公里
,可以快速通勤静安、黄浦、长宁等核心商;项目周边拥有11号线和15号线环绕,另外还有规划中的地铁26号线。
根据网传规划,地铁26号线将会途径祁连山路,并且在祁连山路设站点,而
普陀金茂府直线距离祁连山路还不到200米!

项目距离11号线祁连山南路直线约1.5km、距离15号线古浪路站,约2.1公里。
上车后,真如、徐家汇、江苏路、静安寺、豫园、陆家嘴等区域,都是业主未来的生活圈。
而在远期规划中,核心区还会有20号线的规划。
交通枢纽 畅达繁华|
—>
11号线从嘉定到迪士尼横跨整个上海,
快速通达真如、徐家汇、徐汇滨江、前滩等上海重要商圈。
—>
15号线串联上海主城重要国际生活圈,
直达长风公园、古北、古美等高品质商圈,坐拥国际风尚生活。
—>
桃浦智创城还规划有20号线地铁线
(已公示,信息来源:上海市人民政府网站)
—>
中环高速、外环高速、沪嘉高速贯穿城市动脉。

<区位示意图>
总的来说,三条轨交+中环+外环+上海西站的交通枢纽,为普陀金茂府
串联起了上海西北以及上海中心城区更重要的几大节点板块。
再加上普陀智创城自身所拥有的完善生态、商业配套能级,项目纵享城心繁华。
繁华商圈 领潮都会|
静安大融城(约5.2公里)
南翔印象城(约7.6公里)
环球港(约9公里)
大华虎城嘉年华(约4.3公里)
百联中环购物广场(约6.1公里)

优越的地段难以复制,核心区域的高品质生活同样难以复制。桃浦智创城正在全力打造国际化社区,所在的核心区域,环聚各种优质资源,足以兑现高品质国际化生活。

中外环交通枢纽,未来三条轨交环绕。项目临近11号线祁连山路站(约1.5公里)、15号线古浪路站(约2.1公里),可快速通往真如、徐家汇、前滩、古北、古美等地,还规划有20号地铁线金昌路站(约3公里内)。
纯熟的配套资源
,商业方面静安
大融城
(约5.2公里)、环球港(约9公里)、大华虎城嘉年华(约4.3公里)、百联中环购物广场(约6.1公里)以及南翔印象城(约7.6公里)5大商圈环绕,1公里范围内有世纪华联超市等各种生活超市,可满足日常生活需求。

此外,智创城区域内规划打造4大主题商业街区,未来这里将成为集文化、休闲、消费、娱乐于一体的国际生态宜居圈。
全龄教育和医疗资源加持,上海安生学校、上海外国语大学附属普陀实验学校、上海市文达学校等高质量教育资源都在区域内,可满足全龄教育需求;上海德济医院、上海天佑医院等医疗资源近在一旁,时刻为健康生活保驾护航。

普陀金茂府 售楼处电话☎:400-8558-224✔✔
如有问题欢迎来电咨询,来电即可享受买房优惠!
预约来电尊享购房优惠,可预约案场内部销售人员,专业一对一热情服务,让您用专业眼光去买房
售楼处地址400-8558-224,楼盘项目全面介绍,本电话为开发商提供线上预约售楼电话,楼盘项目全面介绍(包含楼盘简介,均价,房价,现房,期房,别墅,叠墅,大平层,价格,楼盘地址,户型图,交通规划,备案价,备案名,项目配套,样板间,开盘时间,认筹时间,楼盘详情,售楼处电话,最新消息,最新详情,周边配套,一房一价,最新进展等详情咨询)楼盘详情丨价格丨更多优惠丨机不可失丨欢迎致电丨诚邀品鉴!售楼处位置丨特价房丨工抵房丨剩余房源丨户型图丨最新消息丨免责声明:将文章内容综合来源于网络、只作分享,版权归原作者所有!!如有侵权,请联系我们,我们第一时间处理如有问题欢迎来电咨询,专业一对一热情服务,让您用专业眼光去买房。
上海下调个人住房公积金贷款利率
5月18日,记者从上海市公积金管理中心获悉,根据中国人民银行决定,自2024年5月18日起,5年以下(含5年)和5年以上首套个人住房公积金贷款利率分别下调至2.35%和2.85%,5年以下(含5年)和5年以上第二套个人住房公积金贷款利率分别下调至2.775%和3.325%。
公积金贷款利率调整表

点击输入图片描述(最多30字)
2024年5月18日(含)以后发放的贷款执行调整后的利率;
2024年5月18日之前已发放的贷款,贷款期限为1年的,执行原借款合同利率,贷款期限在1年以上的,自2025年1月1日起执行调整后的利率。
5月27日,上海憋出了一个史诗级王炸新政:
1)首套房首付比例降到20%,二套房降到35%
2)外地非沪籍成员5年社保或个税改3年;新城及部分区域2年;临港片区最低1年
3)单身缴纳满3年社保/个税可在全市范围内买1套(重点:限外环内仅二手房)
4)首套房贷利率减45个基点,降到3.5%,二套房贷利率减5个基点,降到3.8%
5)二胎家庭最多可买三套住房
6)取消离异及赠与限制
7)支持企业购买70平,2000年以前的老破小,不限制数量
为了让大家更全面、更直接地了解上海楼市新政后的变化和买房知识,能顺利买到心仪的新房,及时得知自己是否被限购?购房前要准备些什么?
我们特地整理出了2024年上海购房宝典(新房篇)!
建议大家收藏,以备不时之需。
一、上海最新购房资格&贷款政策

点击输入图片描述(最多30字)
点击输入图片描述(最多30字)

点击输入图片描述(最多30字)

点击输入图片描述(最多30字)

点击输入图片描述(最多30字)

点击输入图片描述(最多30字)

点击输入图片描述(最多30字)

点击输入图片描述(最多30字)

点击输入图片描述(最多30字)

点击输入图片描述(最多30字)
二、购房积分计算

点击输入图片描述(最多30字)
三、销售&认购流程

点击输入图片描述(最多30字)

点击输入图片描述(最多30字)
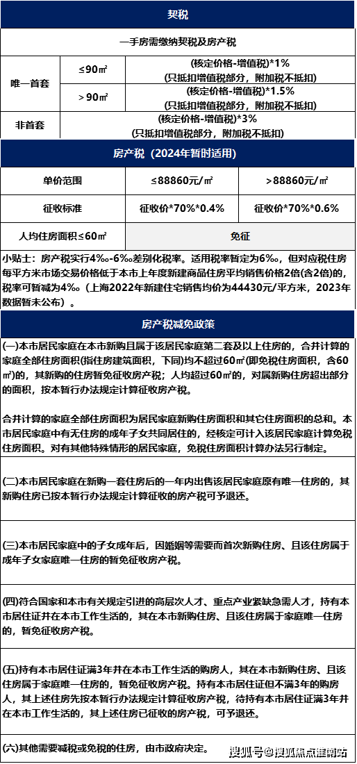
四、购房缴税和退税政策

点击输入图片描述(最多30字)
普陀金茂府 售楼处电话☎:400-8558-224✔✔
如有问题欢迎来电咨询,来电即可享受买房优惠!
预约来电尊享购房优惠,可预约案场内部销售人员,专业一对一热情服务,让您用专业眼光去买房