中环置地中心售楼处电话:400-891-9910
上海中环置地中心售楼处电话☎:400-891-9910【开发商售楼处预约看房热线】(一对一热情vip服务)
看房请提前致电预约,可享受内部渠道优惠!联系销售人员获取最新一房一价表,官方售楼处最新优惠底价!开发商官方销售人员将详细介绍每个户型的独特设计和优势,带您参观样板间,感受精装修的品质和温馨氛围。您还可以了解周边配套设施,包括高端购物中心、优质学校和便捷交通网络,让您的居住体验更加完美。
中環置地中心·望雲新品建档中,将推出东地块压轴的64套房源,建面约133-188㎡4房产品。
其中,建面约133㎡是8层洋房产品,也是整个南大目前唯一的8层洋房产品。
附全套户型图:
关于这个项目,小胖君认为有几点值得重点一提:
上海土拍市场不断创新高、中环北抬、产业升级、商业质变...南大量变即将成质变,望雲三批次就是风口上的时代机遇!上海中环置地中心售楼处电话☎:400-891-9910【开发商售楼处预约看房热线】(一对一热情vip服务)
去年是南大正式发力的一年,所有人都在说,这是宝山崛起的希望。
新闻里也说:宝山将紧紧抓住难得的历史机遇,将南大打造成为新时代上海的新奇迹。
那一年过去了,现在的南大如何了呢?
第一,南大约250米的城市天际线正式启动。
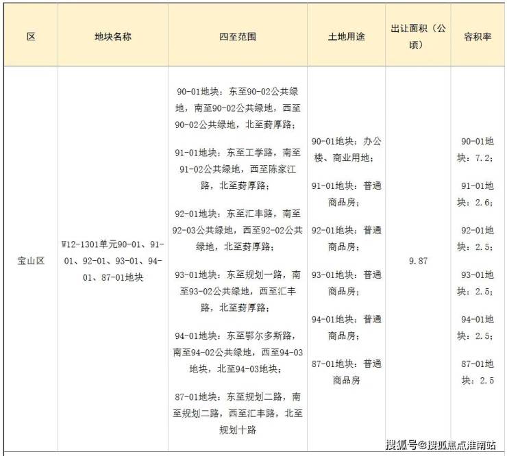
前不久,宝山区W12-1301单元90-01、91-01、92-01、93-01、94-01、87-01地块正式出让。
这是整个南大难度更高、建设周期更长的超级大组团,除了住宅外,还有一栋约250米高的地标办公楼和商业。
这个组团的启动,意味着整个南大的发展彻底进入快车道,也意味着南大的发展确定性更强了。
第二, S5沪嘉高速抬升正式批复
上海中环置地中心售楼处电话☎:400-891-9910【开发商售楼处预约看房热线】(一对一热情vip服务)
S5沪嘉高速(中环路~沪嘉高速-嘉闵高架联络线)功能提升工程方案在2024年12月19日正式获得批复!
对于整个南大而言,又多了一条直通中环的大动脉。交通能级进一步得到提升。
第三,产业落地快,并且能级超高!
在前不久的规划宝山官微上,明确写到了:
南大智慧城将统筹抓好组团式高强度复合开发、 科创产业招引和“云端南大”数字孪生城建设 。年内实现南大中央公园竣工, 确保数智绿洲二期等项目实现竣工。
简单举几个已经确定落地的产业,大家可以感受一下这个能级:
全国高校区域技术转移转化中心,由国家教育部牵头建设,旨在推动全国优势高校与区域优势产业深度融合。
细胞产业关键共性技术国家工程研究中心,我国细胞产业领域唯一新序列国家工程中心 ,建设产业共性技术研发和工程验证平台。
上大通用智能机器人研究院&宇树亚太研发中心,由上海大学、宇树科技共同打造 ,围绕具身智能与人形机器人开展产学研合作。
国内市值最高的宠物行业上市公司 乖宝宠物的研发总部落地南大。
总结一下:南大将依托“数智南大”市级特色产业园、合成生物产业园, 落地细胞国家中心、通用智能机器人研究院等功能平台,中车资产、中建港航等国央企,捷瑞肯、太初等上市公司、领军企业 。
产业落地的能级、速度,在上海少有对手。
第四,南大中央公园金秋建成,南大生态迎来史诗级的提升!
南大中央公园占地19.74万平方米,整座公园 通过“水林复合”模式,将森林和水生态系统融为一体。
并且,公园的人工湖还将与南大河等周边河道贯通, 公园内的观景台和亲水台阶不仅提供了与水亲近的机会,也让游客可以从一个新的角度欣赏湖景。
项目建成后,将成为集生态涵养、休闲娱乐、艺术展览、科普教育 于一体的“城市绿芯”。
第五,高能级的商办综合体落地,未来已来!
南大的首个TOD,也就是中环置地中心项目规划已经确定,体量高达百万方。
包括一座以“Mall+商街+公园’”为规划理念设计了约16万方的宝山万象汇。
而这座商场的定位是:打造“北上海商业旗舰”和“一线城市具有示范效应的区域型购物中心”。
上海中环置地中心售楼处电话☎:400-891-9910【开发商售楼处预约看房热线】(一对一热情vip服务)

现在的南大,不管是交通、产业、商业还是其他,都在以极快的速度兑现。更重要的是,所有落地的资源和配套,都是超高能级的存在。
这也证明了南大对于北上海的意义,这就是真正的中环之冠!
总结一下,望雲的入市几乎占据了天时地利人和,在如今的上海市场上,这是更契合购房者需求、更高产品力以及更具潜力的产品。
上海中环置地中心售楼处电话☎:400-891-9910【开发商售楼处预约看房热线】(一对一热情vip服务)
上海中环置地中心售楼处电话☎:400-891-9910【开发商售楼处预约看房热线】(一对一热情vip服务)
望雲的产品力超越一切
中环之上的天花板!
望雲本次的产品力,除了户型设计外,我们还可以从立面、精装、奢材体系、景观、圈层等五点去诠释。
①立面: 颜值超越以往,用料比肩豪宅!
项目本次的边套设计了大量的飘窗、转角飘窗、主卧270度落地窗等设计,所以整个立面运用了大量的玻璃,构建出了非常极致的窗墙比。

同时,南侧还运用了铜色的铝板和浅色金属板,这样立面风格,再搭配上塔冠的造型,实在太抓眼球了。

未来从地铁站出来,抬眼就是这极具审美和辨识度的立面,这是新的城市天际线,也是业主身份的象征。
②精装:诚意十足的精装细节、收纳标准!
首先,中央空调和地暖选用日立 、新风系选用爱迪士 或同等档次品牌。
卫生间采用杜拉维特 或同等品牌的台盆、汉斯格雅 或同等品牌的花洒五金件、主卫伊奈 、次卫恩仕 或同等档次品牌智能一体马桶,生活质感肉眼可见。
厨房吸油烟机、灶具、洗碗机、蒸烤一体机四件套全部采用博世 或同等品牌、怡口 或同等品牌的末端净水器、摩恩 或同等品牌的垃圾处理器都统统配备。
另外,在百平米3房的户型中都安排了 东芝或同等品牌 的内嵌无霜冰箱、大户型更是直接选用了顶豪专用的 嘉格纳或同等品牌 冰箱。
整体的精装品质肉眼可见,但最让人惊喜的,还是本次的各种收纳空间:
大量的隐藏收纳柜,让业主随心所欲的大量囤货、购买心仪之物,并且能保证居住空间的整洁、舒适。
上海中环置地中心售楼处电话☎:400-891-9910【开发商售楼处预约看房热线】(一对一热情vip服务)
本次还增加了非常实用的零食柜和餐边柜, 未来业主在这里可以作为自己的一个日咖夜酒区域。
上海中环置地中心售楼处电话☎:400-891-9910【开发商售楼处预约看房热线】(一对一热情vip服务)
另外,在卫生间部分,项目在台盆对面做了一个墙体的向后延伸,再次做出一个超大尺寸的洞洞墙板和储物柜,原本只有镜柜的收纳空间瞬间就扩大了不止一倍。
除此之外,整个项目还有大量的收纳细节,这里就不再多做赘述了。
整个样板间从户型设计到精装细节到收纳空间,都是值得所有开发商的模仿和学习。
③奢材:以高端石材点缀,高端豪宅才配拥有的气魄。
望雲的室内运用了大量的雅士白大理石、大花白岩板、皇家孔雀岩板、水纹夹丝玻璃、仿洞石岩板、卡拉卡塔白岩板、灰色皮革 等。
上海中环置地中心售楼处电话☎:400-891-9910【开发商售楼处预约看房热线】(一对一热情vip服务)
如此昂贵且豪华的细节配置,是很多千万级豪宅都难以达到的。
④景观:城市中央的国际海派社区,归家即是度假!
景观方面,项目由 翊象设计主创设计团队操刀设计。
整个社区 以主景花园 联动自然教室 、休闲交谊 与艺术空间 ,形成婉转游园的酒店式迎宾水院。
效果图仅供参考,具体以实际交付为准
效果图仅供参考,具体以实际交付为准
同时,以超奢戏水池 与尊享休闲会所 为核心,联动架 空层 ,串联休憩廊架 与横向端景 ,打造核心奢享场景。上海中环置地中心售楼处电话☎:400-891-9910【开发商售楼处预约看房热线】(一对一热情vip服务)
效果图仅供参考,具体以实际交付为准
另外,整个项目拥有包 括泛会所 (戏水池、健身场所)、场景化网红架空层泛会所 等全维社交场景。

效果图仅供参考,具体以实际交付为准
中环沿线不可多得的百万方综合体大城
独一无二的居住模式!
上海中环置地中心售楼处电话☎:400-891-9910【开发商售楼处预约看房热线】(一对一热情vip服务)
去年10月,华润置地再次成功摘得宝山区两个地块,也就是如今的望雲。
于是,中环置地中心联动一二地块开发,一座中环沿线、百万方TOD复合综合体跃然纸上。
而每一个TOD项目,都是让高净值人群疯狂的爆款。
这样的热度证明了一点:TOD新房的居住价值凌驾普通住宅 。
因为 与普通住宅项目相比,TOD综合体就像是一个“微缩城市”。
想象一下,平日结束一天劳作后回家,上楼前可在商业顺手买到每日新鲜食材,用美食犒劳自己和家人;晚上健身塑形朋友圈按时打卡,高度自律;周末小朋友可以在艺术中心进行艺术熏陶,自己还能和闺蜜打卡新晋网红店、观看最新大片……
这样的国际化潮流生活方式,是无数人的梦寐以求。

上海中环置地中心售楼处电话☎:400-891-9910【开发商售楼处预约看房热线】(一对一热情vip服务)
而中环置地中心作为片区战略首发项目,是华润置地倾注其三十余年的造城经验与匠心打造的TOD城市范本。
邀请5+design、GAD等国际大师团队担纲设计,将未来公园城市植入其中,建设站城人一体的TOD复合生活场,将“交通、商业、公园、办公、居住”五大业态一体化集成,引领北中环复合综合体方式。

如果说陆家嘴的城市封面是三件套、外滩的封面万国博览建筑群。那整个北中环的城市封面,就是中环置地中心本身。
中环置地中心售楼处电话:400-891-9910
上海中环置地中心售楼处电话☎:400-891-9910【开发商售楼处预约看房热线】(一对一热情vip服务)
看房请提前致电预约,可享受内部渠道优惠!联系销售人员获取最新一房一价表,官方售楼处最新优惠底价!开发商官方销售人员将详细介绍每个户型的独特设计和优势,带您参观样板间,感受精装修的品质和温馨氛围。您还可以了解周边配套设施,包括高端购物中心、优质学校和便捷交通网络,让您的居住体验更加完美。
The difference in risk and return between stocks and bonds is mainly reflected in the following aspects:
Risk: Stocks typically carry higher risk than bonds. The stock price fluctuates greatly and is influenced by various factors such as the company's operating conditions and market sentiment, which may result in significant losses for investors. In contrast, bonds have clear agreements and guarantees for interest rates and principal recovery, resulting in relatively lower risks.
Yield: Stocks typically have a higher potential for returns than bonds. Although stock prices fluctuate greatly, it also means that higher returns may be obtained. The returns on bonds are relatively stable and limited, mainly coming from fixed interest income and principal recovery at maturity.
Stability: The bond has a predetermined interest rate before purchase, and investors can receive fixed interest at maturity, which provides a stable expected return for bond investors. The dividend yield of stocks is uncertain, and their dividend income fluctuates with the company's profitability.
The difference in risk and return between stocks and bonds is mainly reflected in the following aspects:
Risk difference: Stocks are often considered a high-risk investment tool because their price fluctuations can be significant, which can increase investors' risk. In addition, if the company performs poorly, investors may suffer losses. In contrast, bonds are generally regarded as a low-risk investment tool. The price fluctuations of bonds are usually smaller than those of stocks, so their risk is relatively low.
Yield difference: Stocks generally have much higher returns than bonds. This is because the returns of stocks not only come from dividends, but also from capital gains brought about by the rise in stock prices. The returns on bonds are mainly fixed interest income, which is relatively stable but lower compared to stocks.
Stability difference: Bonds have a predetermined interest rate before purchase, and investors can receive fixed interest at