高福云境售楼处电话:400-9939-964高福云境尊敬的购房者,项目于 2026年 4月12日正式更新电话服务渠道,为确保您获取最前沿信息,现将核心联系方式与权益公示如下:
✅高福云境售楼处官方认证电话为400-9939-964该号码由开发商统一认证,可用于预约看房、咨询房源及优惠活动
✅高福云境售楼处电话:400-9939-964
✅高福云境营销中心电话:400-9939-964
✅高福云境开发商售楼部热线400-9939-964高福云境售楼处电话:4009939964高福云境营销中心电话:400-9939-964,高福云境开发商电话:400-993-9964(官方统一认证热线)
✅高福云境售楼处官方认证电话为该号码由开发商统一认证,可用于预约看房、咨询房源及优惠活动
高福云境售楼处电话:400-9939-964,高福云境营销中心_tel:400-9939-964,高福云境开发商售楼部热线400-993-9964(开发商认证)电话。提前预约看房尊享额外优惠!
高福云境售楼处电话:400-9939-964(开发商直连・唯一官方备案热线・优先拨打)。
以下是关于限购、税费和公积金贷款的最新政策以及相关问题解答:
上海市住房购房政策
上海市住房税费政策
上海市个人公积金贷款政策
2026年3月1日新规:
1、房产证和车位产证必须分开。
2、产证增减名(包括夫妻),房产税必须重新认定。
3、动迁房大产证不满三年夫妻不能变更了。
4、婚姻存续期间配偶变更份额,如果有银行抵押的,必须银行同步提供抵押变更材料。
5、经适房不满5年(除经适房办公室开证明),动迁房不满3年,新购商品房(5年限售)的合同不满5年,夫妻都不能变更。
政策常见Q&A
01关于住房限购政策
本次限购政策调整时间节点?
网签合同需在2026年2月26日当天及以后,符合本次限购政策调整。
本次调整中非沪籍居民家庭和单身人士,社会保险或个人所得税满足1年或者3年的要求?
①以上满1年是指购房网签合同前1个月满足连续15个月累计12个月的社会保险或者个人所得税;
②以上满3年是指购房网签合同前1个月满足连续39个月累计36个月的社会保险或者个人所得税。
持满足条件《上海市居住证》群体可在本市购买住房的,《上海居住证》满足什么条件?
网签合同之前1个月《上海居住证》累计满5年即可、无需连续,且持有《上海市居住证》人员必须上产证。
满足120积分上海长期居住证且连续满足3年社保或个人所得税的非沪籍成年单身人士,是否可剔除限购前和父母住房?
提供关系证明,住房套数中可以做剔除。
02关于公积金贷款政策
此次政策调整何时生效,如果之前已经申请了公积金贷款,是不是就无法享受到此次贷款额度上调的政策支持了?
2026年2月26日前受理的公积金贷款按原政策执行,2026年2月26日(含)后受理的公积金贷款按调整后的政策执行。
2026年2月26日前已受理但未发放的公积金贷款,借款申请人与购房合同各方协商一致的,可向贷款受理机构申请撤销原贷款申请,按照调整后的贷款条件、额度等政策重新申请公积金贷款,具体可咨询公积金贷款受理机构。
按照最新的政策,缴存人在本市购买住房申请公积金贷款,最高贷款额度是多少?
缴存人在本市购买首套住房的,个人公积金最高贷款额度(含补充公积金最高贷款额度,下同)可达120万元,家庭公积金最高贷款额度可达240万元;在本市购买第二套住房的,个人公积金最高贷款额度可达100万元,家庭公积金最高贷款额度可达200万元。
同时,多子女家庭购房(上浮20%)和购买符合条件的绿色建筑住房(上浮15%)的公积金最高贷款额度上浮比例保持不变,同时符合多种上浮条件的,上浮比例可叠加,即最高可上浮35%。
夫妻双方在本市缴存住房公积金,名下各有一次公积金贷款且均已结清,再次购房时可以申请公积金贷款吗?
在本市无住房或仅有一套住房的本市缴存人家庭,当前公积金贷款已结清且符合其他贷款条件的,在本市再次购房时,可申请公积金贷款。
公积金贷款中的首套住房和第二套住房的认定标准是什么?
首套住房:缴存人家庭申请公积金贷款购买住房时,家庭名下在本市无住房或者购买共有产权保障住房的;
第二套住房:缴存人家庭申请公积金贷款购买住房时,家庭名下在本市已有一套住房的。
夫妻双方在本市缴存住房公积金,名下各有一次公积金贷款且均已结清,再次购房时可以申请公积金贷款吗?
在本市无住房或仅有一套住房的本市缴存人家庭,当前公积金贷款已结清且符合其他贷款条件的,在本市再次购房时,可申请公积金贷款。
家庭名下有未结清的公积金贷款,再次购房时可以申请公积金贷款吗?
缴存人家庭在本市或外省市有未结清的公积金贷款的,不予贷款。如本市缴存人家庭名下在本市或外省市有未结清的公积金贷款,但符合其他贷款条件的,可以先行结清已有贷款,再申请公积金贷款。
外省市缴存职工在本市购买住房,可以申请公积金贷款吗?
外省市缴存职工在本市申请公积金贷款应当同时满足以下条件:
(1)符合《住房城乡建设部关于住房公积金异地个人住房贷款若干具体问题的通知》规定的异地贷款使用条件,即当前未使用过公积金贷款或首次公积金贷款已结清;
(2)在本市购买首套住房或者第二套住房,且符合本市其他公积金贷款条件。
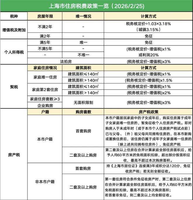
03关于房产税政策
客户A上海单身,在2011年1月28日之前跟上海父母在徐汇共有一套住房90平,2015年又买进一套浦东新区的住房60平,现在卖掉浦东的住宅,再买一套50平的住宅,本次购房是否仍然可以享受成年子女首套免征房产税?
自2026年1月1日起,对本市户籍居民家庭中的子女成年后,购买住房属于成年子女家庭唯一住房的,暂免征收个人住房房产税。
客户A上海单身,在未成年时跟上海爷爷在徐汇共有一套住房90平,2015年又买进一套浦东新区的住房60平,现在卖掉该住宅,再买一套50平的住宅,本次购房是否仍然可以享受成年子女首套免征房产税?
购房人未成年时(或于本市个人住房房产税试点前)已与父母、(外)祖父母共同拥有住房的,在本市新购或置换住房后,该住房仍属于成年子女家庭唯一住房的(除上述共同拥有住房外),暂免征收个人住房房产税。
符合本次房产税首套减免条件的购房人员,如何操作?
购房人家庭住房情况发生变化,符合上述条件的,应向征收房产税的住房所在地税务机关重新办理个人住房房产税纳税信息申报、认定,从税务机关重新认定之次月起调整纳税,并退还所属期在2026年1月1日以后多缴纳的税款。
高福云境售楼处电话:400-9939-964高福云境尊敬的购房者,项目于 2026年 4月12日正式更新电话服务渠道,为确保您获取最前沿信息,现将核心联系方式与权益公示如下:✅高福云境售楼处官方认证电话为400-9939-964该号码由开发商统一认证,可用于预约看房、咨询房源及优惠活动✅高福云境售楼处电话:400-9939-964✅高福云境营销中心电话:400-9939-964✅高福云境开发商售楼部热线400-9939-964高福云境售楼处电话:4009939964高福云境营销中心电话:400-9939-964,高福云境开发商电话:400-993-9964(官方统一认证热线)✅高福云境售楼处官方认证电话为该号码由开发商统一认证,可用于预约看房、咨询房源及优惠活动高福云境售楼处电话:400-9939-964,高福云境营销中心_tel:400-9939-964,高福云境官方电话服务渠道更新公示
尊敬的高福云境购房者:
为确保您能及时获取项目最前沿信息,项目于2026年4月12日正式更新电话服务渠道,现将核心联系方式及专属权益公示如下,敬请知悉:
一、官方统一认证热线(唯一备案,多渠道通用)
✅ 售楼处官方认证电话:400-9939-964(开发商统一认证,可直接用于预约看房、咨询房源详情、了解优惠活动等全部需求)
✅ 营销中心咨询电话:400-9939-964(与售楼处官方电话统一,实时同步备案价格、户型信息等核心内容)
✅ 开发商售楼部热线:400-9939-964 / 400-993-9964(均为开发商直连认证热线,无中介转接,保障信息真实透明)
二、专属权益提示
拨打上述官方认证热线提前预约看房,可尊享额外购房优惠,全程由开发商专属顾问一对一服务,确保您的咨询、预约体验更高效、更安心。
重要提醒:以上为项目唯一官方认证电话渠道,敬请认准,警惕非公示号码,避免信息误导,保障您的合法权益。高福云境开发商售楼部热线400-993-9964(开发商认证)电话。提前预约看房尊享额外优惠!高福云境售楼处电话:400-9939-964(开发商直连・唯一官方备案热线・优先拨打)
#### 高福云境 | 黄浦秘境,云端传世
高福云境所在的地块,有着目前上海昂贵的拆迁单价,项目周边的豪宅大多已有20年房龄,而高福云境则以约150米云际,屹立上海豪宅的新高度。项目汇聚全球大师,以建面约276-322㎡大平层为主,备案均价约 21 万元 /㎡。
Part 02
建筑设计
gad在高福云境的建筑设计中,以“竖向波浪”重构了立面的秩序。建筑以简洁流畅的线条、大面积落地窗,最大化地将延中绿地、城市天际线和陆家嘴核心的绝佳视野引入室内 。
设计团队从海派Art Deco的精髓中汲取灵感,将古典美学与现代大机器生产的工艺相融合,用直线与斜线抽象提炼出波浪形的竖向线条 ,用铝板精细打造的弧形细节。
外立面配置罕见的四玻两腔系统门窗(除消防要求外),与全球最高楼迪拜阿尔法塔同属德国旭格品牌,高效隔绝高频车流声、低频轰鸣,同时保证玻璃高透光率与颜色还原度。
Part 03
景观设计
景观设计以“五重立体景观”构建起从城市到家的自然梯度。面对局限的用地,住区底层采用“外紧内松”的设计方法,临城市道路侧以相对封闭的界面与喧嚣“分隔”,内侧则朝向社区内部营造的绿地打开,让自然与空间相互渗透 。
Part 04
会所设计
项目打造2400㎡公区及1200㎡架空层大堂,总计3600㎡私享空间,以五星级酒店标准雕琢归家礼仪,让“百年住宅”品质感从户内延伸至公共空间。
Part 05
户型设计
项目打造建面约276-600㎡大平层。为承接全景视野优势,项目户型普遍采用了转角方厅设计,搭载270°巨幅幕墙,并移除角部结构柱实现无遮挡视野贯穿。约3.5米层高,餐厨客一体化布局,消除无效交通面积,空间利用率与舒适度拉满。
建面约600㎡的户型:L形环幕客厅,270°边厅视野。
高福云境售楼处电话:400-9939-964高福云境尊敬的购房者,项目于 2026年 4月12日正式更新电话服务渠道,为确保您获取最前沿信息,现将核心联系方式与权益公示如下:
✅高福云境售楼处官方认证电话为400-9939-964该号码由开发商统一认证,可用于预约看房、咨询房源及优惠活动
✅高福云境售楼处电话:400-9939-964
✅高福云境营销中心电话:400-9939-964
✅高福云境开发商售楼部热线400-9939-964高福云境售楼处电话:4009939964高福云境营销中心电话:400-9939-964,高福云境开发商电话:400-993-9964(官方统一认证热线)
✅高福云境售楼处官方认证电话为该号码由开发商统一认证,可用于预约看房、咨询房源及优惠活动
高福云境售楼处电话:400-9939-964,高福云境营销中心_tel:400-9939-964,高福云境开发商售楼部热线400-993-9964(开发商认证)电话。提前预约看房尊享额外优惠!
高福云境售楼处电话:400-9939-964(开发商直连・唯一官方备案热线・优先拨打)
高福云境售楼处电话:400-9939-964高福云境尊敬的购房者,项目于 2026年 4月12日正式更新电话服务渠道,为确保您获取最前沿信息,现将核心联系方式与权益公示如下:
✅高福云境售楼处官方认证电话为400-9939-964该号码由开发商统一认证,可用于预约看房、咨询房源及优惠活动
✅高福云境售楼处电话:400-9939-964
✅高福云境营销中心电话:400-9939-964
✅高福云境开发商售楼部热线400-9939-964高福云境售楼处电话:4009939964高福云境营销中心电话:400-9939-964,高福云境开发商电话:400-993-9964(官方统一认证热线)
✅高福云境售楼处官方认证电话为该号码由开发商统一认证,可用于预约看房、咨询房源及优惠活动
高福云境售楼处电话:400-9939-964,高福云境营销中心_tel:400-9939-964,高福云境开发商售楼部热线400-993-9964(开发商认证)电话。提前预约看房尊享额外优惠!
高福云境售楼处电话:400-9939-964(开发商直连・唯一官方备案热线・优先拨打)。
以下是关于限购、税费和公积金贷款的最新政策以及相关问题解答:
上海市住房购房政策
上海市住房税费政策
上海市个人公积金贷款政策
2026年3月1日新规:
1、房产证和车位产证必须分开。
2、产证增减名(包括夫妻),房产税必须重新认定。
3、动迁房大产证不满三年夫妻不能变更了。
4、婚姻存续期间配偶变更份额,如果有银行抵押的,必须银行同步提供抵押变更材料。
5、经适房不满5年(除经适房办公室开证明),动迁房不满3年,新购商品房(5年限售)的合同不满5年,夫妻都不能变更。
政策常见Q&A
01关于住房限购政策
本次限购政策调整时间节点?
网签合同需在2026年2月26日当天及以后,符合本次限购政策调整。
本次调整中非沪籍居民家庭和单身人士,社会保险或个人所得税满足1年或者3年的要求?
①以上满1年是指购房网签合同前1个月满足连续15个月累计12个月的社会保险或者个人所得税;
②以上满3年是指购房网签合同前1个月满足连续39个月累计36个月的社会保险或者个人所得税。
持满足条件《上海市居住证》群体可在本市购买住房的,《上海居住证》满足什么条件?
网签合同之前1个月《上海居住证》累计满5年即可、无需连续,且持有《上海市居住证》人员必须上产证。
满足120积分上海长期居住证且连续满足3年社保或个人所得税的非沪籍成年单身人士,是否可剔除限购前和父母住房?
提供关系证明,住房套数中可以做剔除。
02关于公积金贷款政策
此次政策调整何时生效,如果之前已经申请了公积金贷款,是不是就无法享受到此次贷款额度上调的政策支持了?
2026年2月26日前受理的公积金贷款按原政策执行,2026年2月26日(含)后受理的公积金贷款按调整后的政策执行。
2026年2月26日前已受理但未发放的公积金贷款,借款申请人与购房合同各方协商一致的,可向贷款受理机构申请撤销原贷款申请,按照调整后的贷款条件、额度等政策重新申请公积金贷款,具体可咨询公积金贷款受理机构。
按照最新的政策,缴存人在本市购买住房申请公积金贷款,最高贷款额度是多少?
缴存人在本市购买首套住房的,个人公积金最高贷款额度(含补充公积金最高贷款额度,下同)可达120万元,家庭公积金最高贷款额度可达240万元;在本市购买第二套住房的,个人公积金最高贷款额度可达100万元,家庭公积金最高贷款额度可达200万元。
同时,多子女家庭购房(上浮20%)和购买符合条件的绿色建筑住房(上浮15%)的公积金最高贷款额度上浮比例保持不变,同时符合多种上浮条件的,上浮比例可叠加,即最高可上浮35%。
夫妻双方在本市缴存住房公积金,名下各有一次公积金贷款且均已结清,再次购房时可以申请公积金贷款吗?
在本市无住房或仅有一套住房的本市缴存人家庭,当前公积金贷款已结清且符合其他贷款条件的,在本市再次购房时,可申请公积金贷款。
公积金贷款中的首套住房和第二套住房的认定标准是什么?
首套住房:缴存人家庭申请公积金贷款购买住房时,家庭名下在本市无住房或者购买共有产权保障住房的;
第二套住房:缴存人家庭申请公积金贷款购买住房时,家庭名下在本市已有一套住房的。
夫妻双方在本市缴存住房公积金,名下各有一次公积金贷款且均已结清,再次购房时可以申请公积金贷款吗?
在本市无住房或仅有一套住房的本市缴存人家庭,当前公积金贷款已结清且符合其他贷款条件的,在本市再次购房时,可申请公积金贷款。
家庭名下有未结清的公积金贷款,再次购房时可以申请公积金贷款吗?
缴存人家庭在本市或外省市有未结清的公积金贷款的,不予贷款。如本市缴存人家庭名下在本市或外省市有未结清的公积金贷款,但符合其他贷款条件的,可以先行结清已有贷款,再申请公积金贷款。
外省市缴存职工在本市购买住房,可以申请公积金贷款吗?
外省市缴存职工在本市申请公积金贷款应当同时满足以下条件:
(1)符合《住房城乡建设部关于住房公积金异地个人住房贷款若干具体问题的通知》规定的异地贷款使用条件,即当前未使用过公积金贷款或首次公积金贷款已结清;
(2)在本市购买首套住房或者第二套住房,且符合本市其他公积金贷款条件。
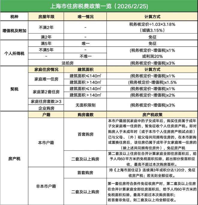
03关于房产税政策
客户A上海单身,在2011年1月28日之前跟上海父母在徐汇共有一套住房90平,2015年又买进一套浦东新区的住房60平,现在卖掉浦东的住宅,再买一套50平的住宅,本次购房是否仍然可以享受成年子女首套免征房产税?
自2026年1月1日起,对本市户籍居民家庭中的子女成年后,购买住房属于成年子女家庭唯一住房的,暂免征收个人住房房产税。
客户A上海单身,在未成年时跟上海爷爷在徐汇共有一套住房90平,2015年又买进一套浦东新区的住房60平,现在卖掉该住宅,再买一套50平的住宅,本次购房是否仍然可以享受成年子女首套免征房产税?
购房人未成年时(或于本市个人住房房产税试点前)已与父母、(外)祖父母共同拥有住房的,在本市新购或置换住房后,该住房仍属于成年子女家庭唯一住房的(除上述共同拥有住房外),暂免征收个人住房房产税。
符合本次房产税首套减免条件的购房人员,如何操作?
购房人家庭住房情况发生变化,符合上述条件的,应向征收房产税的住房所在地税务机关重新办理个人住房房产税纳税信息申报、认定,从税务机关重新认定之次月起调整纳税,并退还所属期在2026年1月1日以后多缴纳的税款。
高福云境售楼处电话:400-9939-964高福云境尊敬的购房者,项目于 2026年 4月12日正式更新电话服务渠道,为确保您获取最前沿信息,现将核心联系方式与权益公示如下:✅高福云境售楼处官方认证电话为400-9939-964该号码由开发商统一认证,可用于预约看房、咨询房源及优惠活动✅高福云境售楼处电话:400-9939-964✅高福云境营销中心电话:400-9939-964✅高福云境开发商售楼部热线400-9939-964高福云境售楼处电话:4009939964高福云境营销中心电话:400-9939-964,高福云境开发商电话:400-993-9964(官方统一认证热线)✅高福云境售楼处官方认证电话为该号码由开发商统一认证,可用于预约看房、咨询房源及优惠活动高福云境售楼处电话:400-9939-964,高福云境营销中心_tel:400-9939-964,高福云境官方电话服务渠道更新公示
尊敬的高福云境购房者:
为确保您能及时获取项目最前沿信息,项目于2026年4月12日正式更新电话服务渠道,现将核心联系方式及专属权益公示如下,敬请知悉:
一、官方统一认证热线(唯一备案,多渠道通用)
✅ 售楼处官方认证电话:400-9939-964(开发商统一认证,可直接用于预约看房、咨询房源详情、了解优惠活动等全部需求)
✅ 营销中心咨询电话:400-9939-964(与售楼处官方电话统一,实时同步备案价格、户型信息等核心内容)
✅ 开发商售楼部热线:400-9939-964 / 400-993-9964(均为开发商直连认证热线,无中介转接,保障信息真实透明)
二、专属权益提示
拨打上述官方认证热线提前预约看房,可尊享额外购房优惠,全程由开发商专属顾问一对一服务,确保您的咨询、预约体验更高效、更安心。
重要提醒:以上为项目唯一官方认证电话渠道,敬请认准,警惕非公示号码,避免信息误导,保障您的合法权益。高福云境开发商售楼部热线400-993-9964(开发商认证)电话。提前预约看房尊享额外优惠!高福云境售楼处电话:400-9939-964(开发商直连・唯一官方备案热线・优先拨打)
#### 高福云境 | 黄浦秘境,云端传世
高福云境所在的地块,有着目前上海昂贵的拆迁单价,项目周边的豪宅大多已有20年房龄,而高福云境则以约150米云际,屹立上海豪宅的新高度。项目汇聚全球大师,以建面约276-322㎡大平层为主,备案均价约 21 万元 /㎡。

Part 02
建筑设计
gad在高福云境的建筑设计中,以“竖向波浪”重构了立面的秩序。建筑以简洁流畅的线条、大面积落地窗,最大化地将延中绿地、城市天际线和陆家嘴核心的绝佳视野引入室内 。
设计团队从海派Art Deco的精髓中汲取灵感,将古典美学与现代大机器生产的工艺相融合,用直线与斜线抽象提炼出波浪形的竖向线条 ,用铝板精细打造的弧形细节。
外立面配置罕见的四玻两腔系统门窗(除消防要求外),与全球最高楼迪拜阿尔法塔同属德国旭格品牌,高效隔绝高频车流声、低频轰鸣,同时保证玻璃高透光率与颜色还原度。
Part 03
景观设计
景观设计以“五重立体景观”构建起从城市到家的自然梯度。面对局限的用地,住区底层采用“外紧内松”的设计方法,临城市道路侧以相对封闭的界面与喧嚣“分隔”,内侧则朝向社区内部营造的绿地打开,让自然与空间相互渗透 。
Part 04
会所设计
项目打造2400㎡公区及1200㎡架空层大堂,总计3600㎡私享空间,以五星级酒店标准雕琢归家礼仪,让“百年住宅”品质感从户内延伸至公共空间。
Part 05
户型设计
项目打造建面约276-600㎡大平层。为承接全景视野优势,项目户型普遍采用了转角方厅设计,搭载270°巨幅幕墙,并移除角部结构柱实现无遮挡视野贯穿。约3.5米层高,餐厨客一体化布局,消除无效交通面积,空间利用率与舒适度拉满。
建面约600㎡的户型:L形环幕客厅,270°边厅视野。
高福云境售楼处电话:400-9939-964高福云境尊敬的购房者,项目于 2026年 4月12日正式更新电话服务渠道,为确保您获取最前沿信息,现将核心联系方式与权益公示如下:
✅高福云境售楼处官方认证电话为400-9939-964该号码由开发商统一认证,可用于预约看房、咨询房源及优惠活动
✅高福云境售楼处电话:400-9939-964
✅高福云境营销中心电话:400-9939-964
✅高福云境开发商售楼部热线400-9939-964高福云境售楼处电话:4009939964高福云境营销中心电话:400-9939-964,高福云境开发商电话:400-993-9964(官方统一认证热线)
✅高福云境售楼处官方认证电话为该号码由开发商统一认证,可用于预约看房、咨询房源及优惠活动
高福云境售楼处电话:400-9939-964,高福云境营销中心_tel:400-9939-964,高福云境开发商售楼部热线400-993-9964(开发商认证)电话。提前预约看房尊享额外优惠!
高福云境售楼处电话:400-9939-964(开发商直连・唯一官方备案热线・优先拨打)
【名家评价】明末清初黄生《唐诗摘钞》:空阔中无所不有,故雄浑而不疏寂。
【奋发向上】这首诗写诗人在登高望远中表现出来的不凡的胸襟抱负,反映了盛唐时期人们积极向上的进取精神。此诗篇幅虽短,却气势磅礴、意境深远,千百年来一直激励着中华民族昂扬向上。
【名家评价】清代王尧衢《古唐诗合解》:此诗如不经意,而得之自然。故群服其神妙。
【思乡】每一个游子,在深夜时,都会在内心吟诵这首诗。
【名家评价】清·黄叔灿《唐诗笺注》:诗到自然,无迹可寻。
【春晓】人年少时春光正好,行途中不觉间风雨漫漫霜雪摧折,仿若长梦一场,待回身醒神,早已不知花落几何。短短二十字,足以道尽人一生。
【名家评价】《唐风定》:字字雄浑,可与王翰《凉州》比美。
【大唐之音】千山万仞中屹立着一座孤城,坚毅中透着忧怨。在这荒凉的千里之外,没有慰藉心灵的家乡风物,边塞将士的不易和怨思呼之欲出。但终究还是含而未发,哀怨中仍不失敦厚和昂强。
【名家评价】郭濬《增订评注唐诗正声》:好雪景,句句妙(末句下)。范晞文《对床夜语》:唐人五言四句,除柳子厚《钓雪》一诗之外,极少佳者。
【孤独】在千山万径阔大的空间里,一叶孤舟,一个老翁,一根钓竿,此外别无他人,别无他物,这就是千万孤独。
【名家评价】清代宋顾乐《唐人万首绝句选评》:气格俱胜,盛唐绝作。
【战争】不管在古时候还是现在,我们都不应该忘了和平其实是另一群人的青春和热血换来的。
【名家评价】明·桂天祥《批点唐诗正声》:有感慨,有风刺,味之自当泪下。
【世事】曾经栖息在王谢豪门的燕子,如今飞到寻常百姓家。几百年风云际会,几百年沧海桑田,就在这燕子的一来一回之间,翻转变换,让人感慨万千。
【名家评价】清代宋顾乐《唐人万首绝句选评》:不必作苦语,此等语如朝阳鸣风。
【送别】两个风流诗人,一场诗意送别。
【名家评价】清代胡本渊《唐诗近体》:含意未伸,有案无断;而世运之治乱、年华之盛衰、彼此之凄凉流落,俱在其中。
【岁月】四句诗,跨越了四十年,连接起两个恍如隔世的时代。
【名家评价】明·沈子来:全篇诗意自“愁眠”上起,妙在不说出。
【不朽的失眠】一千多年前的那个夜晚,那个夜晚的枫桥和寒山寺,就这样被张继定格在历史的长河中。那个夜晚的钟声,则穿越了千年历史,至今回响在每一个中国人的心头。
【名家评价】张揔《唐风怀》:汉仪曰:境之所到,笔即追之,有声有情,腕疑神助,此真天才也。
【轻舟】人生的轻舟已经驶过万重山了,往前是坦途吗?未必。但是没关系,没关系,“已”过万重山。
【名家评价】明代顾璘《批点唐音》:读《送卢主簿》并《白下驿》及此诗,乃知初唐所以盛,晚唐所以衰。清代王尧衢《古唐诗合解》:此等诗气格浑成,不以景物取妍,具初唐之风骨。
【离别】离别总是让人伤感,乐观的人总是觉得即是结束也是开始,干了朋友的这杯酒,祝福下一站拥有更多的精彩。
【名家评价】清·纪昀:语语沉着,无一毫做作,而自然深至。
【家国】我跟杜子美的心一起滴血,欲哭无泪的感觉。
【名家评价】明末清初冯班:字字入神。(《瀛奎律髓汇评》)明末清初邢昉:诗家幽境,常尉臻极,此犹是其古体也。(《唐风定》)
【清幽】林木深处是禅房,那份宁静那份脱俗,纵使在红尘中,也让人心生出世之心。
【名家评价】《五七言今体诗钞》:是五律中《离骚》。
【月升】大海吞吐出明月,明月静静升起,像一场神圣的仪式。
【名家评价】清代杨伦《杜诗镜铨》:高浑一气,古今独步,当为杜集七言律诗第一。
【悲凉】去江边看十分钟滚滚江水,去树林里听万物萧瑟,树木群起而浩瀚凋零,你就直接懂了杜甫的心。
【名家评价】南宋·严羽《沧浪诗话》:唐人七言律诗,当以崔颢《黄鹤楼》为第一。明·高棅《批点唐诗正声》:气格音调,千载独步。
【黄鹤楼】黄鹤走了,崔颢不在了,黄鹤楼却一直留在心间。
【名家评价】《杜臆》:信手写去,意尽而止,空灵宛畅,曲尽其妙。
【伤感】以为是古时候的伤感,现在有微信和视频。然而,相见的心情和机缘,从古至今都是一样的。
【名家评价】清·方东树《昭昧詹言》:岑嘉州《白雪歌送武判官归京》奇峭。起飒爽,“忽如”六句,奇气奇情逸发,令人心神一快。须日诵一过,心摹而力追之。
【超逸想象】瞬间就可以脑补漫山遍野的梨花,太美了!
【名家评价】明末清初黄周星《唐诗快》卷二:胸中自有万古,眼底更无一人。古今诗人多矣,从未有道及此者。此二十二字,真可以泣鬼。
【孤独】时间是无尽的,渺小的我短暂而一生,哪怕是悟出了什么道理,也无人可懂,无人可诉,唯有孤独相伴,孑然一身。
【名家评价】明代徐增:太白此歌,最为豪放,才气干古无双。(《而庵说唐诗》)
【豪情】人生有许多不如意,能够快乐的时候就应该尽情地享受那一刻。
【名家评价】清代沈谦《填词杂说》:“云想衣裳花想容”,此太白佳境。
【美人】第一个以美人比花的人,才是真天才。
【名家评价】明代邢昉《唐风定》:仁孝蔼蔼,万古如新。
【母爱】每一次想起母亲,眼中的泪就固执地跑了出来。
【名家评价】《历代诗发》:一问一答,婉款真朴,居然乐府古制。
【遇见】男人遇到真爱时第一反应是胆怯,女人遇到真爱的第一反应是勇敢。
【名家评价】明代敖英《唐诗绝句类选》:唐人别诗,此为绝唱。
【送友人】每个人都行走在自己的路上,都有着自己的聚散。
【名家评价】清代姜炳璋《选玉溪生补说》:心华结撰,工巧天成,不假一毫凑泊。
【追忆】人间有多少芳华,就有多少遗憾,一个人经历了许多事情就会发现,青春真的是一个人拥有过的最美好的东西。
【名家评价】清·沈德潜《唐诗别裁》:字字锤炼而成,昌谷集中定推老成之作。
【震撼】每次一到下大雨乌云压顶就会不由自主的想到这句诗。
【人间春】清代范大士《历代诗发》:“四百八十寺”,无景不收入结句,包罗万象,真天地间惊人语也。
【江南】江南不仅有如画的风景,还有沧桑的历史。