青浦区/「中交凤启虹桥」测评以及选房攻略,户型图独家爆料)利弊(优点、缺点)分析,一文读懂,在售户型和价格(附详细资料)
中交凤启虹桥售楼处电话:400-9939-964中交凤启虹桥官方电话:400-9939-964
上海青浦中交凤启虹桥售楼处电话:400-9939-964...
2站虹桥火车站!总价296万起 中交凤启虹桥,上海全新央企住宅!逆市红盘!重磅新政!抓紧上车!
众所周知,上海市场近期出现了一些波动,但却有一个楼盘逆市走出独立了行情!TA就是大虹桥网红盘——
中交凤启虹桥!
项目7月首开,即创下华新近三年开盘认购率及认购套数NO.1!
作为热销10亿+的项目,继首开之后,中交凤启虹桥再次荣登8-11月华新、青浦镇板块在售新盘中, 成交套数、成交面积、成交金额三大榜首!且远超第二名成交2倍之多!名副其实的实力选手!
中交凤启虹桥售楼处电话:400-9939-964中交凤启虹桥官方电话:400-9939-964
上海青浦中交凤启虹桥售楼处电话:400-9939-964...

中交凤启虹桥售楼处电话:400-9939-964中交凤启虹桥官方电话:400-9939-964
上海青浦中交凤启虹桥售楼处电话:400-9939-964...
目前项目三批次全系产品,刚刚推出了建面约74-144㎡2/3/4房,总价仅约296万起,正火爆热销中!具体楼栋产品落位如下:
三批次产品落位图


中交凤启虹桥售楼处电话:400-9939-964中交凤启虹桥官方电话:400-9939-964
上海青浦中交凤启虹桥售楼处电话:400-9939-964...
项目基本信息竞得房企:中交城投房地
联动价:47000元/㎡
用地性质:商住
占地面积:117621㎡
容积率:1.5/2.0
限高:24-50米计容
建筑面积:23.11万㎡(其中商业1.2万㎡)
起始总价:48.75亿
起始楼板价:21094元/㎡
套数:2242 (含181套保障房,商品房2061套)
项目由4宗子地块组成,总用地面积124202.42㎡,总建筑面积368337.47㎡。预计首推带有规划幼儿园和公共绿地的18-03地块!中交凤启虹桥售楼处电话:400-9939-964中交凤启虹桥官方电话:400-9939-964
上海青浦中交凤启虹桥售楼处电话:400-9939-964...
最新一房一价表:

中交凤启虹桥售楼处电话:400-9939-964中交凤启虹桥官方电话:400-9939-964
上海青浦中交凤启虹桥售楼处电话:400-9939-964...
感谢配合!回过头来说,为何中交凤启虹桥能够逆市热销?
用一个字形容,那就是“卷”!
称TA为2023年下半场虹桥楼市的最大“卷王”也不为过!不信?我们来看看中交凤启虹桥是如何卷出新天际的!
01 卷品牌
政企联合 城市合伙人!
央企品牌!实力担当!
中交凤启虹桥的横空出世,注定是意义非凡的!
首先,中交城投斥资 近400亿的恢宏巨作! 历时十年打造!光是时间和金钱的投入,就非同一般!可以说上海没有哪个在售项目可以比得了!
其次,中交凤启虹桥作为中交城投 布局上海的首个示范项目!是奠定未来品牌在上海发展的基调性代表作!必然是全力以赴,倾情打造!重视程度可想而知!
第三,中交凤启虹桥是中交城投以 “城市合伙人”的身份,担负起“白纸营城”重任,与政府联合打造的大型改造项目!
中交城投,作为央企品牌,具有强烈社会责任感与使命感,秉持“人民城市人民建,人民城市为人民”的理念,真正从人的角度思考,“以人为本”为核心,实现人们的宜居宜业!
那么,中交城投,实力到底有多强?
2023年《财富》世界500强排行榜揭晓, 中交集团以1382.70亿美元营业收入排名第63位!中交集团已 连续16年荣登该榜单!

中交凤启虹桥售楼处电话:400-9939-964中交凤启虹桥官方电话:400-9939-964
上海青浦中交凤启虹桥售楼处电话:400-9939-964...
示意图
其实,很多人可能还不知道的是, 以品质著称的绿城集团,背后最大的股东就是中交城投!可以说是大佬背后的大佬!不仅实力强,还很低调!
也因此,中交凤启虹桥这次的物业,就是采用的 “中交绿城物业”!
项目以 “臻品”生活服务体系,E.O管家式服务,为社区生活注入丰盈质感,为业主带来家人般的细腻关怀!
换句话说, 未来项目的交付兑现和物业服务,完全没有后顾之忧!
02:卷体量
大虹桥百万方大城规划!
整片开发!超强兑现力!
中交凤启虹桥项目位于青浦华新凤溪,距离虹桥主城区直线距离仅约10km,坐拥大虹桥及长三角一体化两大国家级战略!
正是基于这两大国家级战略规划,项目所在的华新凤溪板块,终于迎来前所未有的全面规划爆发!
1、大虹桥3.0时代,推动产业跃级!
根据规划,华新将以虹桥中央商务区内2.6平方公里的 “虹桥生态湾”为龙头,让现有的三个产业区块 “虹桥智造园”“虹桥数字谷”“虹桥医创城”借势组团提升, 推动华新全域融入大虹桥,打造更有活力的“数字虹桥里”!
从地理位置上来看,华新凤溪无论是对外承接南虹桥和西虹桥的产业外溢,还是对内现有产业升级,未来的华新凤溪,将成为了一个产业合围的“天然流量入口”, 与华漕、徐泾一起,构建出大虹桥最有价值的“黄金三角”!中交凤启虹桥售楼处电话:400-9939-964中交凤启虹桥官方电话:400-9939-964
上海青浦中交凤启虹桥售楼处电话:400-9939-964...

中交凤启虹桥售楼处电话:400-9939-964中交凤启虹桥官方电话:400-9939-964
上海青浦中交凤启虹桥售楼处电话:400-9939-964...
示意图
2、轨交示范区线(在建)!1站华漕!2站虹桥火车站!
中交凤启虹桥位于示范区线(在建)徐乐北路站旁,未来可 1站直达华漕核心芳乐路站;2站直达虹桥火车站;4站国家会展中心!
依托示范区城际铁路线设站徐乐北路站(规划中),以及接驳轨交13号线延伸线芳乐路站,打造了 15分钟大虹桥通勤圈!
示意图

中交凤启虹桥售楼处电话:400-9939-964中交凤启虹桥官方电话:400-9939-964
上海青浦中交凤启虹桥售楼处电话:400-9939-964...
3、斥资336亿!百万方TOD大城规划,整片开发!
中交凤启虹桥是大虹桥凤溪百万方城市更新大城的央企首发之作!
整个凤溪城市更新大城,总规划建筑面积高达约 120万方,几乎是蟠龙天地的2倍!总投资额高达 336亿!
中交城投以整体开发运营模式打造 TOD城市综合体,涵盖集中式商业、滨水风情商街等约9.5万方高能级商业,约40.5万方办公环绕其间,约16.2万方公共服务设施! 中交凤启虹桥的业主,未来将坐享真正的TOD中芯生活方式!
此外,中交城投还将8块教育用地纳入大城规划,项目叠加区域已有的凤溪小学、华新中学等7大优教资源, 15大教育地块覆盖全龄教育,进一步补强凤溪教育资源和水平能级,赋能片区宜居指数!
特别说明:新房没有学区,一切以交房后教育主管部门公布为准
规划示意图

中交凤启虹桥售楼处电话:400-9939-964中交凤启虹桥官方电话:400-9939-964
上海青浦中交凤启虹桥售楼处电话:400-9939-964...
大家发现了没有,这三个点分别对应了产城融合产业、交通、人口三大核心要素!
有了产业的导入,交通的连接,以及人口的导入,虹桥3.0时代华新凤溪的蝶变势不可挡!
目前,凤溪改造项目征收工作已经进入腾房、拆房阶段,大量房屋陆续拆除,夷为平地!
截至11月4日,居住类房屋已签约2054户,签约率 94.35%,已腾房1944户居民,腾房率 89.30%;非居企业共80户已签约53户,签约率 66.25%。旧屋拆除工作正在如火如荼进行中,累计拆除房屋 约14.35万平方米!拆迁数据持续更新中!
此外,项目施工建设也正在如火如荼进行中!
目前1#、2#、3#、4#、6#、7#结构均已完成,5# 15层墙柱施工中,16层梁板施工中;8# 13层墙柱施工中;9# 12层柱子合模;10# 屋面层施工中;11# 9层顶板施工中;12#花架浇筑!

中交凤启虹桥售楼处电话:400-9939-964中交凤启虹桥官方电话:400-9939-964
上海青浦中交凤启虹桥售楼处电话:400-9939-964...
现场实景照片
从2023年1月项目开工,中交城投仅用了不到1年的时间,就做了别人三年左右才能完成的进度, 表现出了惊人的超倍速兑现力!
相信不久的将来,这里将完全呈现焕然一新的城市界面!
03:卷产品
高品质!硬核产品力!
启新一站式全域生活!
中交凤启虹桥作为凤溪大发展的先行项目,将树立整个区域的标杆,打造约 20万方的“微型城市”,满足一站式生活需求!
涵盖建面 约1.2万方的独立商业体、沿街式商业风情街、品牌幼儿园!
以及总占地 约4200平米的公园绿地,结合滨河景观带,将公园建在家门口。真正打造一站式 全域未来生活区!
效果图

中交凤启虹桥售楼处电话:400-9939-964中交凤启虹桥官方电话:400-9939-964
上海青浦中交凤启虹桥售楼处电话:400-9939-964...
项目外立面采用金属线条及仿石涂料,铝板耐腐蚀不易变形不易褪色历久弥新,阳台、飘窗等重点部位又特别采用了深灰色金属型材突出质感!
效果图

中交凤启虹桥售楼处电话:400-9939-964中交凤启虹桥官方电话:400-9939-964
上海青浦中交凤启虹桥售楼处电话:400-9939-964...
社区归家入口,打造高规格的社区大堂,并融入 人脸识别、车牌识别等全程零接触归家系统,营造步步尊享的高品质归家体验!
同时还设置了 地库精装大堂和 楼宇精装大堂,层层仪式感满满!
此外,社区还打造了 全年龄段活动空间+特色花园+多功能架空层等多个活动空间,营造多重的活力社交场,宝贝的撒欢天地、乐活的运动天地、邻里的交流空间等等覆盖全龄段业主!
效果图

中交凤启虹桥售楼处电话:400-9939-964中交凤启虹桥官方电话:400-9939-964
上海青浦中交凤启虹桥售楼处电话:400-9939-964...
户型方面,三批次将推出建面 约74、89、99、144㎡全系产品,供不同家庭结构的客户选择!
约3.05米层高,部分户型甚至达到约80%的得房率,并且,所有户型做到 餐客厅一体化联通阳台,整体空间格局更为阔绰!
其中,最新三批次首次亮相的建面约144㎡4房,户型更是炸裂!
四开间朝南,大面宽短进深,南北通透,采光通风俱佳,且尺度感拉满!

户型图

中交凤启虹桥售楼处电话:400-9939-964中交凤启虹桥官方电话:400-9939-964
上海青浦中交凤启虹桥售楼处电话:400-9939-964...
户型图

户型图

中交凤启虹桥售楼处电话:400-9939-964中交凤启虹桥官方电话:400-9939-964
上海青浦中交凤启虹桥售楼处电话:400-9939-964...
户型图
不仅户型设计一流,且精装标准同样硬核!甚至对比其它同价位段楼盘,装修标准堪称豪华!
项目甄选一线国际品牌, 日立品牌VRV中央空调、新风系统,史密斯或林内同等品牌全屋水暖地暖,三大件全部配齐!
除此之外,小户型特别增加了 消毒柜,大户型更是配备 洗碗机;
此外还有, 智能安全入户,四合一智能门锁、数字可视对讲,大户型配备子母装甲门,将智能化安全性细节渗透到日常细微处!
建面约127㎡样板间实景图▼


中交凤启虹桥售楼处电话:400-9939-964中交凤启虹桥官方电话:400-9939-964
上海青浦中交凤启虹桥售楼处电话:400-9939-964...


中交凤启虹桥售楼处电话:400-9939-964
点击输入图片描述(最多30字)
点击输入图片描述(最多30字)
点击输入图片描述(最多30字)
点击输入图片描述(最多30字)
点击输入图片描述(最多30字)
点击输入图片描述(最多30字)
点击输入图片描述(最多30字)
点击输入图片描述(最多30字)
点击输入图片描述(最多30字)
点击输入图片描述(最多30字)
点击输入图片描述(最多30字)
点击输入图片描述(最多30字)
点击输入图片描述(最多30字)
点击输入图片描述(最多30字)
点击输入图片描述(最多30字)
点击输入图片描述(最多30字)
点击输入图片描述(最多30字)
点击输入图片描述(最多30字)
点击输入图片描述(最多30字)
点击输入图片描述(最多30字)
点击输入图片描述(最多30字)
点击输入图片描述(最多30字)
点击输入图片描述(最多30字)
点击输入图片描述(最多30字)
点击输入图片描述(最多30字)
点击输入图片描述(最多30字)
点击输入图片描述(最多30字)
点击输入图片描述(最多30字)
点击输入图片描述(最多30字)
点击输入图片描述(最多30字)
点击输入图片描述(最多30字)
点击输入图片描述(最多30字)
点击输入图片描述(最多30字)
点击输入图片描述(最多30字)
点击输入图片描述(最多30字)
点击输入图片描述(最多30字)
点击输入图片描述(最多30字)
点击输入图片描述(最多30字)
点击输入图片描述(最多30字)
点击输入图片描述(最多30字)
点击输入图片描述(最多30字)
点击输入图片描述(最多30字)
点击输入图片描述(最多30字)
点击输入图片描述(最多30字)
点击输入图片描述(最多30字)
点击输入图片描述(最多30字)
点击输入图片描述(最多30字)
点击输入图片描述(最多30字)
点击输入图片描述(最多30字)
点击输入图片描述(最多30字)
点击输入图片描述(最多30字)
点击输入图片描述(最多30字)
点击输入图片描述(最多30字)
点击输入图片描述(最多30字)
点击输入图片描述(最多30字)
点击输入图片描述(最多30字)
点击输入图片描述(最多30字)
点击输入图片描述(最多30字)
点击输入图片描述(最多30字)
点击输入图片描述(最多30字)
点击输入图片描述(最多30字)
点击输入图片描述(最多30字)
点击输入图片描述(最多30字)
点击输入图片描述(最多30字)
点击输入图片描述(最多30字)
点击输入图片描述(最多30字)
点击输入图片描述(最多30字)
中交凤启虹桥官方电话:400-9939-964
示意图
相比之下,中交·凤启虹桥均价仅约4.6万/㎡,总价仅约296万起,仅一站距离,价格就差了2万+/㎡,价格洼地性价比立显!
所以别犹豫,趁着利好政策刚刚落地实施,趁着初期发展阶段买入,购房的最佳时机。即便未来置换出手,像TOD大城综合体这样的产品,在市场上也非常具有话语权!
05.项目区位配套
【中交•凤启虹桥】的 “宝藏之处”,不仅仅在于其不可多得、不能错过的 “稀缺性”,更在于该项目的 “硬实力”!

中交凤启虹桥售楼处电话:400-9939-964中交凤启虹桥官方电话:400-9939-964
上海青浦中交凤启虹桥售楼处电话:400-9939-964...
1、该项目位于总投资约336亿元的凤溪古镇!堪比 两个蟠龙天地的开发规模,凤溪是青浦接下来的重头戏工程!

中交凤启虹桥售楼处电话:400-9939-964中交凤启虹桥官方电话:400-9939-964
上海青浦中交凤启虹桥售楼处电话:400-9939-964...
中交城投开发项目总投资额达到约336亿元,其中就包括的徐乐北路站轨交项目,将在此打造华新的“门面担当”——徐乐北路站TOD。
徐乐北路站TOD示意图

中交凤启虹桥售楼处电话:400-9939-964中交凤启虹桥官方电话:400-9939-964
上海青浦中交凤启虹桥售楼处电话:400-9939-964...
2、中交央企背书,更值得信赖更有保障!中交之于凤溪,好似瑞安之于蟠龙!

中交凤启虹桥售楼处电话:400-9939-964中交凤启虹桥官方电话:400-9939-964
上海青浦中交凤启虹桥售楼处电话:400-9939-964...
3、该项目打造约20w方一站式全域生活:该项目完全在“凤溪大城”规划内,自成一个完善的“小城生活”!
凤溪城中村改造项目,东至新凤南路,南至北青公路,西至新通波塘,北至吊塘江,项目总占地面积约1272.7亩,是目前上海最大的城中村改造项目!
凤溪古镇效果图

中交凤启虹桥售楼处电话:400-9939-964中交凤启虹桥官方电话:400-9939-964
上海青浦中交凤启虹桥售楼处电话:400-9939-964...
目前,整个城中村改造项目已经开工,旧地块征收补偿工作会议也已经召开,整个凤溪将加速进入城市改造, 其大方向主要为三▼

中交凤启虹桥售楼处电话:400-9939-964中交凤启虹桥官方电话:400-9939-964
上海青浦中交凤启虹桥售楼处电话:400-9939-964...
1.特色城镇——轨交上盖科创TOD街区综合体
2.产城融合——凤北工业区转型升级
3.现代人居——建设高品质生活区

中交凤启虹桥售楼处电话:400-9939-964中交凤启虹桥官方电话:400-9939-964
上海青浦中交凤启虹桥售楼处电话:400-9939-964...
轨道交通方面:从位置来看,华新位于青浦东北部,东临虹桥商务区,南接赵巷科创中心,西往青浦新城,北靠安亭汽车城,其交通优势显而易见,自驾10分钟可抵虹桥枢纽,15分钟即可进入市区,三条高速/干路(京沪高速、沪常高速、北青公路)横跨东西,两条高速/干路(沈海高速、嘉松公路)贯穿南北。

中交凤启虹桥售楼处电话:400-9939-964中交凤启虹桥官方电话:400-9939-964
上海青浦中交凤启虹桥售楼处电话:400-9939-964...
加上周边17号线、13号线(在建)、25号线(规划)、示范区线(在建),四轨构筑了立体的轨交网络,使得未来华新的交通便捷程度能向上更进一步。
而宏观来看,华新地处长三角一体化示范区、沪西门户以及大虹桥的交汇点位,其依托长三角绿色生态一体化发展、中国国际进口博览会和虹桥国际开放枢纽三大国家级战略,将成为青浦城市枢纽门户以及长三角城市群的重要支撑和关键节点!

中交凤启虹桥售楼处电话:400-9939-964中交凤启虹桥官方电话:400-9939-964
上海青浦中交凤启虹桥售楼处电话:400-9939-964...
产业方面:华新以20万的常住人口就铸就全国首个千亿产业集群,作为青浦发展先进制造业和现代服务业的重要承载区、青浦“一城两翼”战略布局重的重要一极,华新镇已基本形成以汽车零部件为核心的高端制造业和以快递总部企业为核心的现代化服务业两大产业集群。

中交凤启虹桥售楼处电话:400-9939-964中交凤启虹桥官方电话:400-9939-964
上海青浦中交凤启虹桥售楼处电话:400-9939-964...
面向未来,华新镇正全面建设上海商贸服务型国家物流枢纽,围绕板块已有的产业向上着力打造“数字物流+智能制造”为两大特色产业集群的“长三角数字物流港”。

中交凤启虹桥售楼处电话:400-9939-964中交凤启虹桥官方电话:400-9939-964
上海青浦中交凤启虹桥售楼处电话:400-9939-964...
教育资源方面:华新自带的公办小学、公办中学等学府步行即达,新加坡国际学校、上海美国国际学校、上海英国国际学校等,让孩子同频国际教育,焕新孩子世界眼界。(具体对口学校待定)

中交凤启虹桥售楼处电话:400-9939-964中交凤启虹桥官方电话:400-9939-964
上海青浦中交凤启虹桥售楼处电话:400-9939-964...
而未来,华新将会进一步补强板块的教育资源,华新小学扩建工程以及新的华新幼儿园都在规划中,即将在未来与我们建面。
医疗资源方面:项目一旁不仅有区域配套的社区卫生中心,其周边更聚集上海市新虹桥医学中心、复旦大学附属华山医院(西院)、上海华泰医院等多个大型医疗配套,就医就诊轻松快捷。

中交凤启虹桥售楼处电话:400-9939-964中交凤启虹桥官方电话:400-9939-964
上海青浦中交凤启虹桥售楼处电话:400-9939-964...
生态资源方面:项目周边座落着华新人民公园、华隆公园等生态公园,自然景观优越。

中交凤启虹桥售楼处电话:400-9939-964中交凤启虹桥官方电话:400-9939-964
上海青浦中交凤启虹桥售楼处电话:400-9939-964...
中交凤启虹桥
大虹桥百万方城市更新大城
政企联合 央企钜制
1站华漕 2站虹桥火车站
建面约74-144㎡2房3房4房
总价仅约296万起!
三批次新品火热销售中!
中交凤启虹桥售楼处电话:400-9939-964中交凤启虹桥官方电话:400-9939-964
上海青浦中交凤启虹桥售楼处电话:400-9939-964...
中交凤启虹桥售楼处电话:400-9939-964中交凤启虹桥官方电话:400-9939-964
上海青浦中交凤启虹桥售楼处电话:400-9939-964...
中交凤启虹桥售楼处电话:400-9939-964中交凤启虹桥官方电话:400-9939-964
上海青浦中交凤启虹桥售楼处电话:400-9939-964...
上海全方面购房政策:
7月【新房 二手房 限购 贷款 摇号】
01 上海最新限购政策
02 上海最新购房贷款政策
03 上海一手/二手房交易流程
04 上海买房各税费明细
05 上海新房摇号积分制政策
06 上海新房摇号积分制常见问题
07 上海直系更名/赠予/继承政策
08 公司名义购房相关政策及交易税费
2024.5.27上海发布近8年来最有力度的房产新政,买房之前,先要看一下是否有“买房资格”,那么上海的限购政策是怎么样的呢?
2024.06.21日起,上海新房不再以集中公示在网上房地产网站。
2024.7.22日起,上海新购新房与二手房,首套与二套利率均有调整.
2024.8.21日起,临港放松落户政策调整亮点:居转户年限由7年缩短为3年的,新片区工作时间由不低于2年,减少为不低于1年。居住证专项加分:在新片区工作并居住的,满一年积2分,最高积20分。
2024.08.27起,上海执行18年的“70、90”政策正式退出,70.90平小户型新房退出历史舞台,执行标准分别调整为100平方米、110平方米、120平方米。

2024.9.29上海楼市新政再落地!
(一)对非本市户籍居民家庭以及单身人士购买外环外住房的,购房所需缴纳社会保险或个人所得税的年限,调整为购房之日前连续缴纳满1年及以上。
(二)对持《上海市居住证》且积分达到标准分值、在本市缴纳社会保险或个人所得税满3年及以上的非本市户籍居民家庭,在购买住房套数方面享受沪籍居民家庭的购房待遇。
(三)首套住房商业性个人住房贷款最低首付款比例调整为不低于15%。二套住房商业性个人住房贷款最低首付款比例调整为不低于25%;实行差异化政策区域的二套房贷最低首付款比例调整为不低于20%。住房公积金二套房贷最低首付比例相应调整。
(四)调整增值税征免年限,将个人对外销售住房增值税征免年限从5年调整为2年。
(五)按照国家工作部署,及时取消普通住房标准和非普通住房标准,减少住房交易成本,更好满足居民改善性住房需求。
2024.10.21起中国人民银行下调房屋贷款LPR25个基点,最新利率LPR3.6%。
五年期以上首套房贷执行利率:LPR(3.6%)-45bp =3.15%,五年期以上二套房贷执行利率:LPR(3.6%)-5bp=3.55%,
商用房LPR(3.6%)+60BP=4.2%,公积金首套2.85%,二套3.325%
(五年期以上二套:临港、嘉定、青浦、松江、奉贤、宝山、金山LPR-25BP=3.35%)
2024.11.13日起:契税方面,将现行享受1%低税率优惠的面积标准由90平方米提高到140平方米对个人购买家庭唯一住房和家庭第二套住房,只要面积不超过140平方米的,统一按1%的税率缴纳契税。
增值税方面,在城市取消普通住宅标准后,对个人销售已购买2年以上(含2年)住房一律免征增值税,原针对北京、上海、广州、深圳4个城市个人销售已购买2年以上(含2年)非普通住房征收增值税的规定相应停止执行。
土地增值税方面,取消普通住宅和非普通住宅标准的城市,对纳税人建造销售增值额未超过扣除项目金额20%的普通标准住宅,继续实施免征土地增值税优惠政策。
2025.4.28日:上海市住房公积金管理中心发布,在上海年满16岁且未达到退休年龄的市民,不论户籍,工作单位,有无职业均可自己缴纳住房公积金,缴纳基数为最低270,最高8860元。自2025.6.1日起施行。
2025.5.7日起:降低个人住房公积金贷款利率0.25个百分点,5年期以上首套房利率由2.85%降至2.6%,二套房贷利率由3.325%降至3.075%。五年内1-5年首套2.10%,二套2.525%。
2025.5.20日:五年期以上首套房贷执行利率(上海纯商贷):
LPR3.5%(3.5%)-45bp =3.05%,
五年期以上二套房贷执行利率:
LPR(3.5%)-5bp=3.45%,
(五年期以上二套:临港、嘉定、青浦、松江、奉贤、宝山、金山LPR-25BP=3.25%)
01.7月 上海最新限购政策:

(注:1.外地户口在上海唯一住房在2024年5月28日后出售并网签,再购房不管是新房还是二手房不受社保与个税的限制,(不受环线限制)全上海房产都可以买。)
(2.外地户口购买崇明区房产包括长兴岛,社保与个税需要崇明区缴纳。)
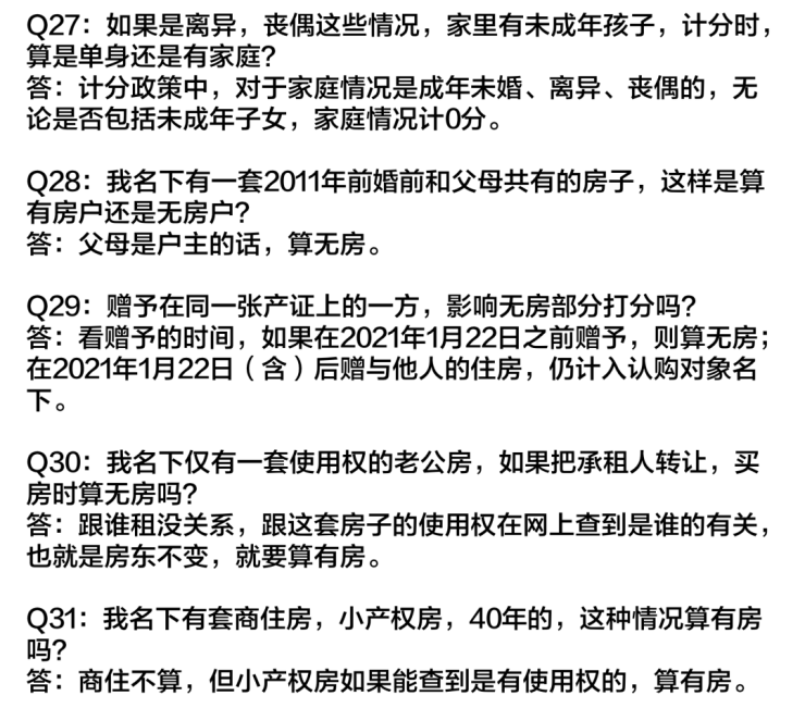
什么是限购政策中的“多子女家庭”?
答:对本市或外地户籍居民家庭成员中有二孩及以上子女、且其中至少有一名子女未成年,认定为多子女家庭(例如一对夫妻,有一个子女已成年,另一个子女未成年,该夫妻及其未成年子女即为限购政策中的“多子女家庭”)。
多子女家庭可按该家庭在本市住房限购套数基础上再购买1套本市住房(例如该多子女家庭为本市户籍居民家庭,家庭名下已有2套本市住房,按多子女购房条件,该家庭可再购买1套本市住房)。

7月非户籍单身可以在全市购买一套二手房

7月非户籍单身可以在外环外S20以外购买一套新房或二手房。

02.7月 上海最新购房贷款政策
1.商业贷款如下:

2.纯公积金贷款最新执行如下:

3.商业/公积金/组合贷款如下:

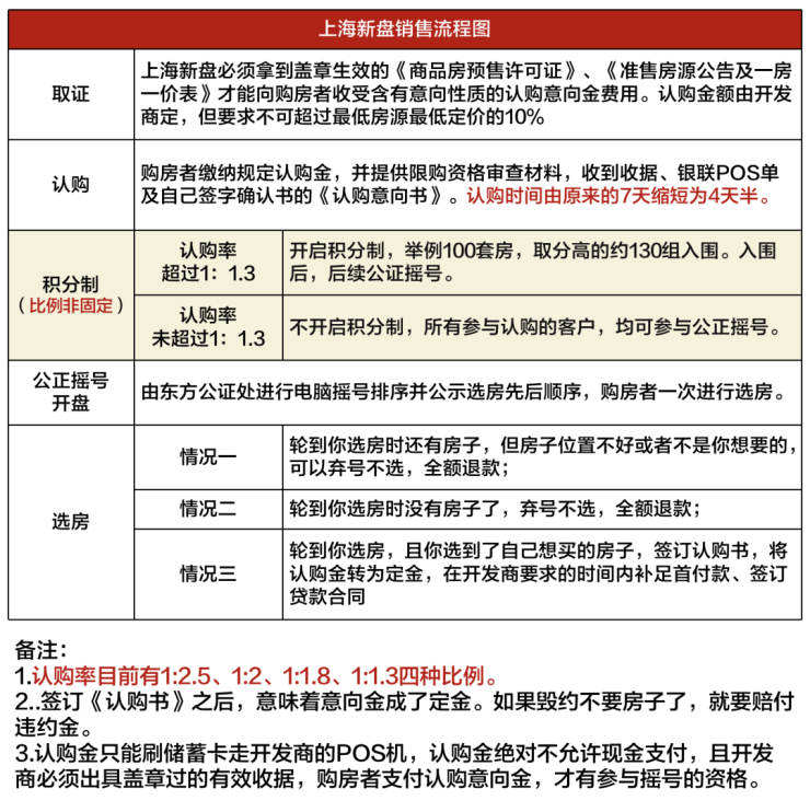
03.上海一手/二手房交易流程:





04. 7月上海买房各税费明细:

2025.7月上海最新房产税标准:






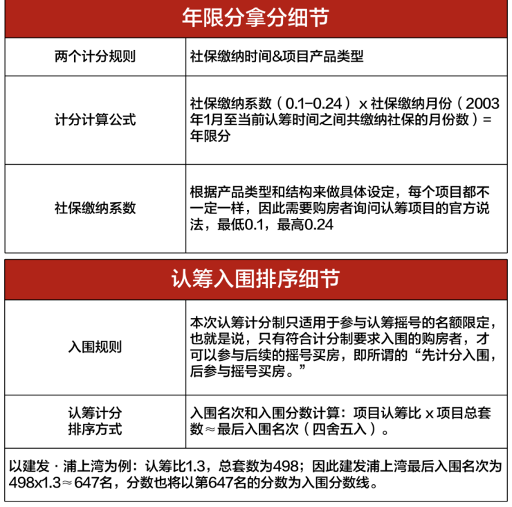
05.上海新房摇号积分制政策






06.上海新房摇号积分制常见问题:






07.上海直系更名/赠予/继承政策:
2024.5.27起:调整住房赠与规定,已赠与住房不再计入赠与人拥有住房套数。





08.公司名义购房相关政策及交易税费:

除上述情况外公司购房政策不变:


