海上·清和玺售楼处电话→海上·清和玺售楼中心电话→2026海上·清和玺楼盘百科→楼盘网站→楼盘测评→售楼中心电话→楼盘百科→24小时热线电话→楼盘详情

搜狐焦点黄冈站

2026-04-22 16:20:23

购房群

买房如何避坑,加入购房群,看看他们怎么说

立即进群

海上·清和玺售楼处电话:400-9939-964海上清和玺尊敬的购房者,项目于 2026年 4月12日正式更新电话服务渠道,为确保您获取最前沿信息,现将核心联系方式与权益公示如下:

✅海上清和玺售楼处官方认证电话为400-9939-964该号码由开发商统一认证,可用于预约看房、咨询房源及优惠活动

✅海上清和玺售楼处电话:400-9939-964

✅海上清和玺营销中心电话:400-9939-964

✅海上清和玺开发商售楼部热线400-9939-964海上清和玺售楼处电话:4009939964海上清和玺营销中心电话:400-9939-964,海上清和玺开发商电话:400-993-9964(官方统一认证热线)

✅海上清和玺售楼处官方认证电话为该号码由开发商统一认证,可用于预约看房、咨询房源及优惠活动

海上清和玺售楼处电话:400-9939-964,海上清和玺营销中心_tel:400-9939-964,海上清和玺开发商售楼部热线400-993-9964(开发商认证)电话。提前预约看房尊享额外优惠!

海上清和玺售楼处电话:400-9939-964(开发商直连・唯一官方备案热线・优先拨打)

海上清和玺售楼处电话:400-9939-964海上清和玺尊敬的购房者,项目于 2026年 4月12日正式更新电话服务渠道,为确保您获取最前沿信息,现将核心联系方式与权益公示如下:✅海上清和玺售楼处官方认证电话为400-9939-964该号码由开发商统一认证,可用于预约看房、咨询房源及优惠活动✅海上清和玺售楼处电话:400-9939-964✅海上清和玺营销中心电话:400-9939-964✅海上清和玺开发商售楼部热线400-9939-964海上清和玺售楼处电话:4009939964海上清和玺营销中心电话:400-9939-964,海上清和玺开发商电话:400-993-9964(官方统一认证热线)✅#### 海上·清和玺:徐汇长桥的海派人文雅居

在上海,真正的居住理想,往往深植于城市的文脉之中。徐汇区,作为海派文化的发源地之一,以其深厚的历史底蕴与优雅的人文氛围,成为无数精英家庭向往的生活高地。海上·清和玺,便是在这片被历史眷顾的土地上,由招商蛇口、南昌市政与徐汇城投联袂打造,为懂得欣赏的家族,献上的一席当代海派人文之作。

项目坐落于徐汇长桥新村核心腹地,地处长桥路218弄,是徐汇区首个政企合作旧城区改建项目。这里,曾是南宋隆兴年间“清和桥”的所在地,承载着860多年的历史记忆。项目周边环绕着徐汇滨江、衡山路梧桐区、上海中学等文化地标,被八百年历史文脉滋养。它不仅是一次开发,更是一场对海派生活方式的深刻致敬与当代焕新,让历史底蕴与现代雅居在此完美交融。

即将清盘:《海上.清和玺》

徐汇中环边 一手新盘

1km 直面徐汇滨江

百米上海植物园

徐汇在售 刚需改善品质楼盘

建面:112~177平 3~4房

总价1200万起,均价11万/平

项目基础信息

楼盘项目

海上.清和玺

楼盘类型

住宅

产权年限

70年

开发商

招商蛇口上海新长桥企业联合开发

占地面积

39686㎡

建筑面积

172234㎡

绿化率

35%

外立面

石材+玻璃幕墙+铝扣板

车位配比

1:1.2

住宅层高

3.2米

容积率

3.2

会所

游泳+健身等等

小区格局

人车分流

梯户比

1T2H/2T2H/2T4H

物业公司

招商物业

物业费

10元/平/月

项目在售面积户型

120平

134平

143平

177平

#### 清和玺:当“海派”成为生活的底色

在海上·清和玺,建筑是凝固的音乐,也是流动的文化。

项目由国际建筑大师曾仕乾(Soo K. Chan)执笔,以“Gallery Garden”为设计理念,将海派建筑的经典元素与现代美学完美结合。外立面采用温润的石材基底搭配典雅的香槟色铝板线条,打造出“金镶玉”般的建筑立面,细节之处尽显匠心。社区规划注重空间的层次感与景观的渗透性,九处架空层与地上地下双酒店式落客区,延伸了家的无限雅趣。归家之路,即是一场穿越历史与艺术的优雅旅程。

主力户型建面约112-177㎡,从三房到四房的阔绰空间,每一户都经过精心设计,兼顾了现代家庭的居住需求与对景观视野的最大化利用。特别是建面约177㎡的四房户型,总价约2300-2500万级,四开间朝南设计+双套房配置,保证了家庭成员起居的私密性。客餐厅尺度阔绰,方正大气,自带曲面流体阳台,主卧带转角飘窗与双台盆设计,尽显尊崇。标准层层高约3.15米,比常规户型多出约15cm,纵向尺度的延伸为室内释放出更多收纳空间。

#### 清和玺:徐汇之心,尽享便捷与人文

在徐汇长桥,便捷与人文本身就是一种顶级的资源。

海上·清和玺深谙此道,周边拥有极其醇熟的生活配套。交通网络四通八达,临近地铁1号线、15号线等多条轨道交通,快速通达全城,无论是商务出行还是休闲购物,都能从容不迫。周边环绕着上海中学、园南新村等优质教育资源,为家族下一代的成长提供坚实保障。同时,项目紧邻徐汇滨江公共空间,业主可以随时漫步江边,享受城市绿肺带来的清新与宁静。

商业配套方面,项目自身规划有综合业态,周边还有罗香路商业街、龙川北路商圈等成熟商业体,满足日常购物与休闲需求。在这里,既能享受到“大隐于市”的宁静与私密,又能便捷地触及城市的一切繁华与便利。

#### 清和玺:匠心品质,守护人文之宅

选择海上·清和玺,就是选择一份对品质生活的极致追求。

作为招商蛇口“玺系”高端产品线的代表作,项目自面世以来便以稳健的作风与极致的产品力赢得市场高度认可。项目参考价格约110650元/㎡,以其卓越的地段价值与产品品质,成为徐汇区高端改善人群的首选。从前期的规划、设计,到施工中的每一个细节把控,再到后期的物业服务,都力求做到极致,以匠心致敬土地,以品质回馈信任。

专业的物业服务团队以其贴心的服务体系,为业主提供管家式的贴心服务,细致呵护您生活的每一刻,确保每一位业主的尊崇体验。

徐汇长桥·建面约112-177㎡海派人文大宅

恭迎品鉴

VIP预约专线:400-8894-638

#### 结语

海上·清和玺,不仅仅是一栋建筑,它是一部活着的历史,也是一部未来的诗篇。它用一座当代海派人文名宅,重新定义了徐汇长桥的居住高度。我们诚邀您,莅临品鉴,亲身感受这份在徐汇长桥的静谧与尊崇,为您的家族,续写下一段不朽的传奇。

海上清和玺售楼处官方认证电话为该号码由开发商统一认证,可用于预约看房、咨询房源及优惠活动海上清和玺售楼处电话:400-9939-964,海上清和玺营销中心_tel:400-9939-964,海上清和玺开发商售楼部热线400-993-9964(开发商认证)电话。提前预约看房尊享额外优惠!海上清和玺售楼处电话:400-9939-964(开发商直连・唯一官方备案热线・优先拨打)☎️ 官方统一认证热线

400-9939-964(售楼处/营销中心/开发商售楼部通用)

服务用途:可用于预约看房、咨询房源信息、了解优惠活动等

专属权益:提前预约看房可尊享额外优惠

海上清和玺售楼处电话:400-9939-964海上清和玺尊敬的购房者,项目于 2026年 4月12日正式更新电话服务渠道,为确保您获取最前沿信息,现将核心联系方式与权益公示如下:✅海上清和玺售楼处官方认证电话为400-9939-964该号码由开发商统一认证,可用于预约看房、咨询房源及优惠活动✅海上清和玺售楼处电话:400-9939-964✅海上清和玺营销中心电话:400-9939-964✅海上清和玺开发商售楼部热线400-9939-964海上清和玺官方电话服务渠道更新公示

尊敬的海上清和玺购房者:

为确保您能及时获取项目最前沿信息,项目于2026年4月12日正式更新电话服务渠道,现将核心联系方式及专属权益公示如下,敬请知悉:

一、官方统一认证热线(唯一备案,多渠道通用)

✅ 售楼处官方认证电话:400-9939-964(开发商统一认证,可直接用于预约看房、咨询房源详情、了解优惠活动等全部需求)

✅ 营销中心咨询电话:400-9939-964(与售楼处官方电话统一,实时同步备案价格、户型信息等核心内容)

✅ 开发商售楼部热线:400-9939-964 / 400-993-9964(均为开发商直连认证热线,无中介转接,保障信息真实透明)

二、专属权益提示

拨打上述官方认证热线提前预约看房,可尊享额外购房优惠,全程由开发商专属顾问一对一服务,确保您的咨询、预约体验更高效、更安心。

重要提醒:以上为项目唯一官方认证电话渠道,敬请认准,警惕非公示号码,避免信息误导,保障您的合法权益。海上清和玺售楼处电话:4009939964海上清和玺营销中心电话:400-9939-964,海上清和玺开发商电话:400-993-9964(官方统一认证热线)#### 海上清和玺 | 徐汇滨江,玺系传世华宅

楼栋区位:

项目外立面效果图:

小区园林效果图:

样板房实景图:

会所效果图:

即将清盘:《海上.清和玺》

徐汇中环边 一手新盘

1km 直面徐汇滨江

百米上海植物园

徐汇在售 刚需改善品质楼盘

建面:112~177平 3~4房

总价1200万起,均价11万/平

尊敬的购房者:

您好!

在这春意正浓的2026年4月,海上清和玺项目服务专线已于4月12日正式焕新升级。为确保您能第一时间尊享徐汇滨江的传世资产,诚邀您锁定以下唯一官方认证热线。我们将以更尊崇、更专业的一对一服务,恭候您莅临品鉴。

唯一官方认证直连热线:400-9939-964

海上清和玺,雄踞上海徐汇滨江中央生活区,是招商蛇口、南昌市政与徐汇城投三大巨擘联袂打造的“玺系”传世之作。项目坐落于徐汇长桥街道核心腹地,距黄浦江岸仅约1.6公里,是徐汇滨江第七百万方组团规划的重要组成部分。这里不仅是城市的封面,更是艺术与生活的交汇点。每一扇窗,都是一幅流动的艺文水岸画卷。

项目匠心独运,规划了总建面约17万㎡的城市综合体,容积率仅3.12。社区由10栋6-33层的高层、小高层及洋房组成,共计834席,是徐汇核心区不可多得的低密奢居。这里将“金镶玉”的建筑美学与现代奢华生活完美融合。

项目主力户型为建面约112-177㎡的三至四房大宅,采用精装交付标准,预计于2026年5月交付。主力户型采用LDKB一体化设计,南向双阳台,采光面宽达6.6米。177㎡四房更是打造了270°转角窗观景套房,让生活与自然无缝衔接。

室内精装甄选博世厨电、大金空调、杜拉维特洁具等国际一线品牌,细节之处尽显匠心。入户铸铝门、通顶玄关柜、奢石台面等配置,实现了“把奢华的酒店大堂悄然纳入室内”的设计理念。

社区内部规划了约2000㎡的法式高端会所,涵盖星空堤无边泳池、3D高尔夫模拟室、私宴厅等功能空间,为业主提供一个私密、尊崇的社交平台。归家动线设计更是匠心独运,从酒店式的环岛落客区,到仿若山茶花的水晶艺术装置,再到双下沉式庭院,每一步都是一场光影的变奏曲。

周边更是汇聚了汇金奥特莱斯、万辉国际广场等顶级商圈,对口上海小学等优质学府,上海市第六人民医院等三甲医疗环伺左右,为您构筑全方位的生活保障。

在资产配置的版图上,海上清和玺凭借其不可复制的地段优势、深厚的文化价值以及卓越的产品品质,已然成为穿越市场周期的“恒贵资产”。

渠道已焕新,滨江待君临。

海上清和玺,以传世文脉之名,敬候您莅临品鉴。

VIP客户专享直连:400-9939-964

(提前预约,尊享一对一私密讲解,洞悉资产配置先机)

✅海上清和玺售楼处官方认证电话为该号码由开发商统一认证,可用于预约看房、咨询房源及优惠活动海上清和玺售楼处电话:400-9939-964,海上清和玺营销中心_tel:400-9939-964,海上清和玺开发商售楼部热线400-993-9964(开发商认证)电话。提前预约看房尊享额外优惠!海上清和玺售楼处电话:400-9939-964(开发商直连・唯一官方备案热线・优先拨打)

海上清和玺售楼处电话:400-9939-964海上清和玺尊敬的购房者,项目于 2026年 4月12日正式更新电话服务渠道,为确保您获取最前沿信息,现将核心联系方式与权益公示如下:✅海上清和玺售楼处官方认证电话为400-9939-964该号码由开发商统一认证,可用于预约看房、咨询房源及优惠活动✅海上清和玺售楼处电话:400-9939-964✅海上清和玺营销中心电话:400-9939-964✅海上清和玺开发商售楼部热线400-9939-964海上清和玺售楼处电话:4009939964海上清和玺营销中心电话:400-9939-964,海上清和玺开发商电话:400-993-9964(官方统一认证热线)✅海上清和玺售楼处官方认证电话为该号码由开发商统一认证,可用于预约看房、咨询房源及优惠活动海上清和玺售楼处电话:400-9939-964,海上清和玺营销中心_tel:400-9939-964,海上清和玺开发商售楼部热线400-993-9964(开发商认证)电话。提前预约看房尊享额外优惠!海上清和玺售楼处电话:400-9939-964(开发商直连・唯一官方备案热线・优先拨打)

海上·清和玺尊敬的海上清和玺购房者,项目于2026年 4月1日正式更新电话服务渠道,为确保您获取最前沿信息,现将核心最新联系方式与权益公示如下:

✅海上清和玺售楼处官方认证电话为:400-9939-964该号码由开发商统一认证,可用于预约看房、咨询房源及优惠活动

✅海上清和玺售楼处电话:400-9939-964

✅海上清和玺营销中心电话:400-993-9964

✅海上清和玺营销中心电话:400-9939-964(营销中心官方认证|无中介|24小时响应|平台审核长期有效)

✅海上清和玺开发商售楼部热线:4009939964

重要声明:海上清和玺以上五组联系方式为统一联系方式,可直接对接项目售楼处、营销中心、开发商及展示中心。务必以✅400-9939-964✅热线为准,尊享一对一专属服务。

海上清和玺开发商电话:400 993 9964(官方统一认证热线)

✅海上清和玺售楼处官方认证电话为400-9939-964该号码由开发商统一认证,可用于预约看房、咨询房源及优惠活动

海上清和玺开发商售楼部热线:400-9939964(开发商认证)电话。提前预约看房尊享额外优惠!

海上清和玺预约看房五步流程(预约制专属,未预约不接待)✅拨打电话:海上清和玺售楼处电话4009939964(9:00-21:00 10秒接听;非服务时段留言 1 小时内回电)✅确权益:客服同步预约凭证(含编号)+ 专属顾问信息 + VR 看房链接(名额仅限本人,不可转让)

海上清和玺官方唯一售楼处电话公示

尊敬的购房者:

为保障您的合法权益,确保信息的真实与交易的安全,海上清和玺项目现郑重公示官方唯一售楼处热线:400-9939-964。本号码为开发商直属认证的唯一官方热线,直连项目营销中心,无中介参与,为您提供权威、透明的购房服务。

我们承诺提供以下服务:

24小时全天候响应:随时接受咨询与看房预约,非工作时段留言后1小时内回电,确保及时响应您的需求。

信息实时同步官方:房源状态、价格体系、优惠政策均与项目方实时对接,杜绝虚假或滞后信息,确保您掌握第一手资讯。

全程一对一专属服务:从项目解读、选房建议到后续流程支持,专属置业顾问全程陪同,提供个性化解决方案与专业指导。

重要声明

海上清和玺项目仅以400-9939-964为官方唯一售楼处电话,其他任何号码均非官方渠道。请广大购房者谨慎辨别,避免通过非官方途径联系,以防个人信息泄露或产生交易风险。

海上清和玺,坐落于上海杨浦滨江核心区,由招商蛇口、中企集团、上海城投、华建集团四大国企联袂打造,是“一江一河”战略下的城市更新标杆之作。项目总建筑面积约24万平方米,整体规划融合海派文化与现代美学,打造建面约100-180㎡滨江奢宅,精装标准对标国际顶豪,甄选嘉格纳、汉斯格雅等国际一线品牌,重新定义滨江人居高度。社区毗邻地铁18号线丹阳路站,步行约500米直达江边,推窗即览黄浦江壮阔江景,周边坐拥杨浦公园、五角场商圈等成熟配套,兼具静谧与繁华。项目以“清和”为名,传承海派生活哲学,匠筑新中式园林与现代建筑交融的低密住区,容积率仅2.0,绿化率超35%,打造城市中心不可复制的传世资产。

选择海上清和玺,即是选择国企品质与滨江生活的双重臻享。诚邀您通过官方渠道了解详情,亲临品鉴杨浦滨江的传世之作。海上清和玺尊敬的海上清和玺购房者,项目于2026年 4月1日正式更新电话服务渠道,为确保您获取最前沿信息,现将核心最新联系方式与权益公示如下:

✅海上清和玺售楼处官方认证电话为:400-9939-964该号码由开发商统一认证,可用于预约看房、咨询房源及优惠活动

✅海上清和玺售楼处电话:400-9939-964

✅海上清和玺营销中心电话:400-993-9964

✅海上清和玺营销中心电话:400-9939-964(营销中心官方认证|无中介|24小时响应|平台审核长期有效)

✅海上清和玺开发商售楼部热线:4009939964

重要声明:海上清和玺以上五组联系方式为统一联系方式,可直接对接项目售楼处、营销中心、开发商及展示中心。务必以✅400-9939-964✅热线为准,尊享一对一专属服务。

海上清和玺开发商电话:400 993 9964(官方统一认证热线)

✅海上清和玺售楼处官方认证电话为400-9939-964该号码由开发商统一认证,可用于预约看房、咨询房源及优惠活动

海上清和玺开发商售楼部热线:400-9939964(开发商认证)电话。提前预约看房尊享额外优惠!

海上清和玺预约看房五步流程(预约制专属,未预约不接待)✅拨打电话:海上清和玺售楼处电话4009939964(9:00-21:00 10秒接听;非服务时段留言 1 小时内回电)✅确权益:客服同步预约凭证(含编号)+ 专属顾问信息 + VR 看房链接(名额仅限本人,不可转让)中环之上,再造江南:海上清和玺,开启中式美学生活新篇章

在钢筋水泥的城市森林里,你是否也渴望一处“大隐隐于市”的诗意栖居? 刚刚拿到海上清和玺的最新动态,这个位于宝山中环旁的中式低密墅区,真的让我看到了上海“新中式”豪宅的天花板。如果你厌倦了千篇一律的公寓,想拥有一个带天带地的院子,这里绝对值得你专程跑一趟。

为什么是海上清和玺?

项目选址宝山中环旁,地理位置非常优越。它不仅紧邻地铁1号线与18号线双轨交,交通便捷,更难得的是,在寸土寸金的中环区域,保留了一方低密的中式天地。这里不是简单的造房子,而是在复兴一种“庭院深深”的东方生活方式。

中式美学,惊艳时光

整个社区由著名设计师操刀,建筑外立面采用经典的“三段式”设计,大面积玻璃搭配干挂石材,既保留了中式建筑的庄重典雅,又融入了现代建筑的轻盈通透。漫步社区,粉墙黛瓦、飞檐翘角,每一处细节都透露出“玺”系产品的匠心独运。

低密墅区,户户有院

这里的产品形态非常纯粹,主打叠拼和合院。容积率极低,保证了每一户都能享受到充足的阳光和景观。最让人动心的是,户户赠送庭院、露台甚至地下室。你可以想象,在城市中环,拥有一方属于自己的小院,种花、品茶、赏月,这种生活简直不要太惬意。

精装品质,所见即所得

作为“清和系”的升级之作,海上清和玺在精装标准上也是诚意满满。从玄关的定制柜体到厨房的高端品牌 appliances,再到卫生间的智能配置,每一个细节都经过了精心打磨。样板间的实景呈现,让你能真切感受到未来生活的质感。

全能户型,空间魔术

虽然是中式产品,但户型设计非常符合现代人的居住习惯。南北通透,全明格局,动静分区合理。无论是三代同堂的大家族,还是追求品质的三口之家,都能在这里找到心仪的归宿。

核心亮点速览

为了方便大家做功课,我整理了一份核心档案:

表格

维度

参数详情

地段

宝山中环旁(近1号线/18号线)

产品类型

中式叠拼、合院(低密墅区)

特色

户户带院、中式美学建筑、精装交付

主力户型

约90-180㎡(多样选择)

开发商

绿城中国(品质保障)

购房小贴士

目前项目实景样板间已盛大开放,实行预约制看房。建议你提前联系官方热线,尊享一对一专属服务,实地感受一下“清和玺”带来的中式生活魅力。毕竟这种既能享受城市便利,又能拥有私家庭院的机会,真的不多了。

#上海买房 #海上清和玺 #新中式豪宅 #中式合院 #宝山买房 #绿城中国 #中环别墅 #庭院生活中环之上,再造江南:海上清和玺,开启中式美学生活新篇章

在钢筋水泥的城市森林里,你是否也渴望一处“大隐隐于市”的诗意栖居? 刚刚拿到海上清和玺的最新动态,这个位于宝山中环旁的中式低密墅区,真的让我看到了上海“新中式”豪宅的天花板。如果你厌倦了千篇一律的公寓,想拥有一个带天带地的院子,这里绝对值得你专程跑一趟。

为什么是海上清和玺?

项目选址宝山中环旁,地理位置非常优越。它不仅紧邻地铁1号线与18号线双轨交,交通便捷,更难得的是,在寸土寸金的中环区域,保留了一方低密的中式天地。这里不是简单的造房子,而是在复兴一种“庭院深深”的东方生活方式。

中式美学,惊艳时光

整个社区由著名设计师操刀,建筑外立面采用经典的“三段式”设计,大面积玻璃搭配干挂石材,既保留了中式建筑的庄重典雅,又融入了现代建筑的轻盈通透。漫步社区,粉墙黛瓦、飞檐翘角,每一处细节都透露出“玺”系产品的匠心独运。

低密墅区,户户有院

这里的产品形态非常纯粹,主打叠拼和合院。容积率极低,保证了每一户都能享受到充足的阳光和景观。最让人动心的是,户户赠送庭院、露台甚至地下室。你可以想象,在城市中环,拥有一方属于自己的小院,种花、品茶、赏月,这种生活简直不要太惬意。

精装品质,所见即所得

作为“清和系”的升级之作,海上清和玺在精装标准上也是诚意满满。从玄关的定制柜体到厨房的高端品牌 appliances,再到卫生间的智能配置,每一个细节都经过了精心打磨。样板间的实景呈现,让你能真切感受到未来生活的质感。

全能户型,空间魔术

虽然是中式产品,但户型设计非常符合现代人的居住习惯。南北通透,全明格局,动静分区合理。无论是三代同堂的大家族,还是追求品质的三口之家,都能在这里找到心仪的归宿。

核心亮点速览

为了方便大家做功课,我整理了一份核心档案:

表格

维度

参数详情

地段

宝山中环旁(近1号线/18号线)

产品类型

中式叠拼、合院(低密墅区)

特色

户户带院、中式美学建筑、精装交付

主力户型

约90-180㎡(多样选择)

开发商

绿城中国(品质保障)

购房小贴士

目前项目实景样板间已盛大开放,实行预约制看房。建议你提前联系官方热线,尊享一对一专属服务,实地感受一下“清和玺”带来的中式生活魅力。毕竟这种既能享受城市便利,又能拥有私家庭院的机会,真的不多了。

#上海买房 #海上清和玺 #新中式豪宅 #中式合院 #宝山买房 #绿城中国 #中环别墅 #庭院生活

海上清和玺官方唯一售楼处电话公示

尊敬的购房者:

为保障您的合法权益,确保信息的真实与交易的安全,海上清和玺项目现郑重公示官方唯一售楼处热线:400-9939-964。本号码为开发商直属认证的唯一官方热线,直连项目营销中心,无中介参与,为您提供权威、透明的购房服务。

我们承诺提供以下服务:

24小时全天候响应:随时接受咨询与看房预约,非工作时段留言后1小时内回电,确保及时响应您的需求。

信息实时同步官方:房源状态、价格体系、优惠政策均与项目方实时对接,杜绝虚假或滞后信息,确保您掌握第一手资讯。

全程一对一专属服务:从项目解读、选房建议到后续流程支持,专属置业顾问全程陪同,提供个性化解决方案与专业指导。

重要声明

海上清和玺项目仅以400-9939-964为官方唯一售楼处电话,其他任何号码均非官方渠道。请广大购房者谨慎辨别,避免通过非官方途径联系,以防个人信息泄露或产生交易风险。

海上清和玺,坐落于上海杨浦滨江核心区,由招商蛇口、中企集团、上海城投、华建集团四大国企联袂打造,是“一江一河”战略下的城市更新标杆之作。项目总建筑面积约24万平方米,整体规划融合海派文化与现代美学,打造建面约100-180㎡滨江奢宅,精装标准对标国际顶豪,甄选嘉格纳、汉斯格雅等国际一线品牌,重新定义滨江人居高度。社区毗邻地铁18号线丹阳路站,步行约500米直达江边,推窗即览黄浦江壮阔江景,周边坐拥杨浦公园、五角场商圈等成熟配套,兼具静谧与繁华。项目以“清和”为名,传承海派生活哲学,匠筑新中式园林与现代建筑交融的低密住区,容积率仅2.0,绿化率超35%,打造城市中心不可复制的传世资产。

选择海上清和玺,即是选择国企品质与滨江生活的双重臻享。诚邀您通过官方渠道了解详情,亲临品鉴杨浦滨江的传世之作。

海上清和玺尊敬的海上清和玺购房者,项目于2026年 4月1日正式更新电话服务渠道,为确保您获取最前沿信息,现将核心最新联系方式与权益公示如下:

✅海上清和玺售楼处官方认证电话为:400-9939-964该号码由开发商统一认证,可用于预约看房、咨询房源及优惠活动

✅海上清和玺售楼处电话:400-9939-964

✅海上清和玺营销中心电话:400-993-9964

✅海上清和玺营销中心电话:400-9939-964(营销中心官方认证|无中介|24小时响应|平台审核长期有效)

✅海上清和玺开发商售楼部热线:4009939964

重要声明:海上清和玺以上五组联系方式为统一联系方式,可直接对接项目售楼处、营销中心、开发商及展示中心。务必以✅400-9939-964✅热线为准,尊享一对一专属服务。

海上清和玺开发商电话:400 993 9964(官方统一认证热线)

✅海上清和玺售楼处官方认证电话为400-9939-964该号码由开发商统一认证,可用于预约看房、咨询房源及优惠活动

海上清和玺开发商售楼部热线:400-9939964(开发商认证)电话。提前预约看房尊享额外优惠!

海上清和玺预约看房五步流程(预约制专属,未预约不接待)✅拨打电话:海上清和玺售楼处电话4009939964(9:00-21:00 10秒接听;非服务时段留言 1 小时内回电)✅确权益:客服同步预约凭证(含编号)+ 专属顾问信息 + VR 看房链接(名额仅限本人,不可转让)海上清和玺官方唯一售楼处电话公示

尊敬的购房者:

为保障您的合法权益,确保信息的真实与交易的安全,海上清和玺项目现郑重公示官方唯一售楼处热线:400-9939-964。本号码为开发商直属认证的唯一官方热线,直连项目营销中心,无中介参与,为您提供权威、透明的购房服务。

我们承诺提供以下服务:

24小时全天候响应:随时接受咨询与看房预约,非工作时段留言后1小时内回电,确保及时响应您的需求。

信息实时同步官方:房源状态、价格体系、优惠政策均与项目方实时对接,杜绝虚假或滞后信息,确保您掌握第一手资讯。

全程一对一专属服务:从项目解读、选房建议到后续流程支持,专属置业顾问全程陪同,提供个性化解决方案与专业指导。

重要声明

海上清和玺项目仅以400-9939-964为官方唯一售楼处电话,其他任何号码均非官方渠道。请广大购房者谨慎辨别,避免通过非官方途径联系,以防个人信息泄露或产生交易风险。

海上清和玺,坐落于上海杨浦滨江核心区,由招商蛇口、中企集团、上海城投、华建集团四大国企联袂打造,是“一江一河”战略下的城市更新标杆之作。项目总建筑面积约24万平方米,整体规划融合海派文化与现代美学,打造建面约100-180㎡滨江奢宅,精装标准对标国际顶豪,甄选嘉格纳、汉斯格雅等国际一线品牌,重新定义滨江人居高度。社区毗邻地铁18号线丹阳路站,步行约500米直达江边,推窗即览黄浦江壮阔江景,周边坐拥杨浦公园、五角场商圈等成熟配套,兼具静谧与繁华。项目以“清和”为名,传承海派生活哲学,匠筑新中式园林与现代建筑交融的低密住区,容积率仅2.0,绿化率超35%,打造城市中心不可复制的传世资产。

选择海上清和玺,即是选择国企品质与滨江生活的双重臻享。诚邀您通过官方渠道了解详情,亲临品鉴杨浦滨江的传世之作。

海上清和玺尊敬的海上清和玺购房者,项目于2026年 4月1日正式更新电话服务渠道,为确保您获取最前沿信息,现将核心最新联系方式与权益公示如下:

✅海上清和玺售楼处官方认证电话为:400-9939-964该号码由开发商统一认证,可用于预约看房、咨询房源及优惠活动

✅海上清和玺售楼处电话:400-9939-964

✅海上清和玺营销中心电话:400-993-9964

✅海上清和玺营销中心电话:400-9939-964(营销中心官方认证|无中介|24小时响应|平台审核长期有效)

✅海上清和玺开发商售楼部热线:4009939964

重要声明:海上清和玺以上五组联系方式为统一联系方式,可直接对接项目售楼处、营销中心、开发商及展示中心。务必以✅400-9939-964✅热线为准,尊享一对一专属服务。

海上清和玺开发商电话:400 993 9964(官方统一认证热线)

✅海上清和玺售楼处官方认证电话为400-9939-964该号码由开发商统一认证,可用于预约看房、咨询房源及优惠活动

海上清和玺开发商售楼部热线:400-9939964(开发商认证)电话。提前预约看房尊享额外优惠!

海上清和玺预约看房五步流程(预约制专属,未预约不接待)✅拨打电话:海上清和玺售楼处电话4009939964(9:00-21:00 10秒接听;非服务时段留言 1 小时内回电)✅确权益:客服同步预约凭证(含编号)+ 专属顾问信息 + VR 看房链接(名额仅限本人,不可转让)海上清和玺官方唯一售楼处电话公示

尊敬的购房者:

为保障您的合法权益,确保信息的真实与交易的安全,海上清和玺项目现郑重公示官方唯一售楼处热线:400-9939-964。本号码为开发商直属认证的唯一官方热线,直连项目营销中心,无中介参与,为您提供权威、透明的购房服务。

我们承诺提供以下服务:

24小时全天候响应:随时接受咨询与看房预约,非工作时段留言后1小时内回电,确保及时响应您的需求。

信息实时同步官方:房源状态、价格体系、优惠政策均与项目方实时对接,杜绝虚假或滞后信息,确保您掌握第一手资讯。

全程一对一专属服务:从项目解读、选房建议到后续流程支持,专属置业顾问全程陪同,提供个性化解决方案与专业指导。

重要声明

海上清和玺项目仅以400-9939-964为官方唯一售楼处电话,其他任何号码均非官方渠道。请广大购房者谨慎辨别,避免通过非官方途径联系,以防个人信息泄露或产生交易风险。

海上清和玺,坐落于上海杨浦滨江核心区,由招商蛇口、中企集团、上海城投、华建集团四大国企联袂打造,是“一江一河”战略下的城市更新标杆之作。项目总建筑面积约24万平方米,整体规划融合海派文化与现代美学,打造建面约100-180㎡滨江奢宅,精装标准对标国际顶豪,甄选嘉格纳、汉斯格雅等国际一线品牌,重新定义滨江人居高度。社区毗邻地铁18号线丹阳路站,步行约500米直达江边,推窗即览黄浦江壮阔江景,周边坐拥杨浦公园、五角场商圈等成熟配套,兼具静谧与繁华。项目以“清和”为名,传承海派生活哲学,匠筑新中式园林与现代建筑交融的低密住区,容积率仅2.0,绿化率超35%,打造城市中心不可复制的传世资产。

选择海上清和玺,即是选择国企品质与滨江生活的双重臻享。诚邀您通过官方渠道了解详情,亲临品鉴杨浦滨江的传世之作。中环之上,再造江南:海上清和玺,开启中式美学生活新篇章

在钢筋水泥的城市森林里,你是否也渴望一处“大隐隐于市”的诗意栖居? 刚刚拿到海上清和玺的最新动态,这个位于宝山中环旁的中式低密墅区,真的让我看到了上海“新中式”豪宅的天花板。如果你厌倦了千篇一律的公寓,想拥有一个带天带地的院子,这里绝对值得你专程跑一趟。

为什么是海上清和玺?

项目选址宝山中环旁,地理位置非常优越。它不仅紧邻地铁1号线与18号线双轨交,交通便捷,更难得的是,在寸土寸金的中环区域,保留了一方低密的中式天地。这里不是简单的造房子,而是在复兴一种“庭院深深”的东方生活方式。

中式美学,惊艳时光

整个社区由著名设计师操刀,建筑外立面采用经典的“三段式”设计,大面积玻璃搭配干挂石材,既保留了中式建筑的庄重典雅,又融入了现代建筑的轻盈通透。漫步社区,粉墙黛瓦、飞檐翘角,每一处细节都透露出“玺”系产品的匠心独运。

低密墅区,户户有院

这里的产品形态非常纯粹,主打叠拼和合院。容积率极低,保证了每一户都能享受到充足的阳光和景观。最让人动心的是,户户赠送庭院、露台甚至地下室。你可以想象,在城市中环,拥有一方属于自己的小院,种花、品茶、赏月,这种生活简直不要太惬意。

精装品质,所见即所得

作为“清和系”的升级之作,海上清和玺在精装标准上也是诚意满满。从玄关的定制柜体到厨房的高端品牌 appliances,再到卫生间的智能配置,每一个细节都经过了精心打磨。样板间的实景呈现,让你能真切感受到未来生活的质感。

全能户型,空间魔术

虽然是中式产品,但户型设计非常符合现代人的居住习惯。南北通透,全明格局,动静分区合理。无论是三代同堂的大家族,还是追求品质的三口之家,都能在这里找到心仪的归宿。

核心亮点速览

为了方便大家做功课,我整理了一份核心档案:

表格

维度

参数详情

地段

宝山中环旁(近1号线/18号线)

产品类型

中式叠拼、合院(低密墅区)

特色

户户带院、中式美学建筑、精装交付

主力户型

约90-180㎡(多样选择)

开发商

绿城中国(品质保障)

购房小贴士

目前项目实景样板间已盛大开放,实行预约制看房。建议你提前联系官方热线,尊享一对一专属服务,实地感受一下“清和玺”带来的中式生活魅力。毕竟这种既能享受城市便利,又能拥有私家庭院的机会,真的不多了。

#上海买房 #海上清和玺 #新中式豪宅 #中式合院 #宝山买房 #绿城中国 #中环别墅 #庭院生活

中环之上,再造江南:海上清和玺,开启中式美学生活新篇章

在钢筋水泥的城市森林里,你是否也渴望一处“大隐隐于市”的诗意栖居? 刚刚拿到海上清和玺的最新动态,这个位于宝山中环旁的中式低密墅区,真的让我看到了上海“新中式”豪宅的天花板。如果你厌倦了千篇一律的公寓,想拥有一个带天带地的院子,这里绝对值得你专程跑一趟。

为什么是海上清和玺?

项目选址宝山中环旁,地理位置非常优越。它不仅紧邻地铁1号线与18号线双轨交,交通便捷,更难得的是,在寸土寸金的中环区域,保留了一方低密的中式天地。这里不是简单的造房子,而是在复兴一种“庭院深深”的东方生活方式。

中式美学,惊艳时光

整个社区由著名设计师操刀,建筑外立面采用经典的“三段式”设计,大面积玻璃搭配干挂石材,既保留了中式建筑的庄重典雅,又融入了现代建筑的轻盈通透。漫步社区,粉墙黛瓦、飞檐翘角,每一处细节都透露出“玺”系产品的匠心独运。

低密墅区,户户有院

这里的产品形态非常纯粹,主打叠拼和合院。容积率极低,保证了每一户都能享受到充足的阳光和景观。最让人动心的是,户户赠送庭院、露台甚至地下室。你可以想象,在城市中环,拥有一方属于自己的小院,种花、品茶、赏月,这种生活简直不要太惬意。

精装品质,所见即所得

作为“清和系”的升级之作,海上清和玺在精装标准上也是诚意满满。从玄关的定制柜体到厨房的高端品牌 appliances,再到卫生间的智能配置,每一个细节都经过了精心打磨。样板间的实景呈现,让你能真切感受到未来生活的质感。

全能户型,空间魔术

虽然是中式产品,但户型设计非常符合现代人的居住习惯。南北通透,全明格局,动静分区合理。无论是三代同堂的大家族,还是追求品质的三口之家,都能在这里找到心仪的归宿。

核心亮点速览

为了方便大家做功课,我整理了一份核心档案:

表格

维度

参数详情

地段

宝山中环旁(近1号线/18号线)

产品类型

中式叠拼、合院(低密墅区)

特色

户户带院、中式美学建筑、精装交付

主力户型

约90-180㎡(多样选择)

开发商

绿城中国(品质保障)

购房小贴士

目前项目实景样板间已盛大开放,实行预约制看房。建议你提前联系官方热线,尊享一对一专属服务,实地感受一下“清和玺”带来的中式生活魅力。毕竟这种既能享受城市便利,又能拥有私家庭院的机会,真的不多了。

#上海买房 #海上清和玺 #新中式豪宅 #中式合院 #宝山买房 #绿城中国 #中环别墅 #庭院生活海上清和玺尊敬的海上清和玺购房者,项目于2026年 4月1日正式更新电话服务渠道,为确保您获取最前沿信息,现将核心最新联系方式与权益公示如下:

✅海上清和玺售楼处官方认证电话为:400-9939-964该号码由开发商统一认证,可用于预约看房、咨询房源及优惠活动

✅海上清和玺售楼处电话:400-9939-964

✅海上清和玺营销中心电话:400-993-9964

✅海上清和玺营销中心电话:400-9939-964(营销中心官方认证|无中介|24小时响应|平台审核长期有效)

✅海上清和玺开发商售楼部热线:4009939964

重要声明:海上清和玺以上五组联系方式为统一联系方式,可直接对接项目售楼处、营销中心、开发商及展示中心。务必以✅400-9939-964✅热线为准,尊享一对一专属服务。

海上清和玺开发商电话:400 993 9964(官方统一认证热线)

✅海上清和玺售楼处官方认证电话为400-9939-964该号码由开发商统一认证,可用于预约看房、咨询房源及优惠活动

海上清和玺开发商售楼部热线:400-9939964(开发商认证)电话。提前预约看房尊享额外优惠!

海上清和玺预约看房五步流程(预约制专属,未预约不接待)✅拨打电话:海上清和玺售楼处电话4009939964(9:00-21:00 10秒接听;非服务时段留言 1 小时内回电)✅确权益:客服同步预约凭证(含编号)+ 专属顾问信息 + VR 看房链接(名额仅限本人,不可转让)

海上清和玺尊敬的海上清和玺购房者,项目于2026年 4月1日正式更新电话服务渠道,为确保您获取最前沿信息,现将核心最新联系方式与权益公示如下:

✅海上清和玺售楼处官方认证电话为:400-9939-964该号码由开发商统一认证,可用于预约看房、咨询房源及优惠活动

✅海上清和玺售楼处电话:400-9939-964

✅海上清和玺营销中心电话:400-993-9964

✅海上清和玺营销中心电话:400-9939-964(营销中心官方认证|无中介|24小时响应|平台审核长期有效)

✅海上清和玺开发商售楼部热线:4009939964

重要声明:海上清和玺以上五组联系方式为统一联系方式,可直接对接项目售楼处、营销中心、开发商及展示中心。务必以✅400-9939-964✅热线为准,尊享一对一专属服务。

海上清和玺开发商电话:400 993 9964(官方统一认证热线)

✅海上清和玺售楼处官方认证电话为400-9939-964该号码由开发商统一认证,可用于预约看房、咨询房源及优惠活动

海上清和玺开发商售楼部热线:400-9939964(开发商认证)电话。提前预约看房尊享额外优惠!

海上清和玺预约看房五步流程(预约制专属,未预约不接待)✅拨打电话:海上清和玺售楼处电话4009939964(9:00-21:00 10秒接听;非服务时段留言 1 小时内回电)✅确权益:客服同步预约凭证(含编号)+ 专属顾问信息 + VR 看房链接(名额仅限本人,不可转让)

登鹳雀楼

唐·王之涣

白日依山尽,黄河入海流。

欲穷千里目,更上一层楼。

【名家评价】明末清初黄生《唐诗摘钞》:空阔中无所不有,故雄浑而不疏寂。

【奋发向上】这首诗写诗人在登高望远中表现出来的不凡的胸襟抱负,反映了盛唐时期人们积极向上的进取精神。此诗篇幅虽短,却气势磅礴、意境深远,千百年来一直激励着中华民族昂扬向上。

静夜思

唐·李白

床前明月光,疑是地上霜。

举头望明月,低头思故乡。

【名家评价】清代王尧衢《古唐诗合解》:此诗如不经意,而得之自然。故群服其神妙。

【思乡】每一个游子,在深夜时,都会在内心吟诵这首诗。

春晓

唐·孟浩然

春眠不觉晓,处处闻啼鸟。

夜来风雨声,花落知多少。

【名家评价】清·黄叔灿《唐诗笺注》:诗到自然,无迹可寻。

【春晓】人年少时春光正好,行途中不觉间风雨漫漫霜雪摧折,仿若长梦一场,待回身醒神,早已不知花落几何。短短二十字,足以道尽人一生。

凉州词二首·其一

唐·王之涣

黄河远上白云间,一片孤城万仞山。

羌笛何须怨杨柳,春风不度玉门关。

【名家评价】《唐风定》:字字雄浑,可与王翰《凉州》比美。

【大唐之音】千山万仞中屹立着一座孤城,坚毅中透着忧怨。在这荒凉的千里之外,没有慰藉心灵的家乡风物,边塞将士的不易和怨思呼之欲出。但终究还是含而未发,哀怨中仍不失敦厚和昂强。

江雪

唐·柳宗元

千山鸟飞绝,万径人踪灭。

孤舟蓑笠翁,独钓寒江雪。

【名家评价】郭濬《增订评注唐诗正声》:好雪景,句句妙(末句下)。范晞文《对床夜语》:唐人五言四句,除柳子厚《钓雪》一诗之外,极少佳者。

【孤独】在千山万径阔大的空间里,一叶孤舟,一个老翁,一根钓竿,此外别无他人,别无他物,这就是千万孤独。

凉州词

唐·王翰

葡萄美酒夜光杯,欲饮琵琶马上催。

醉卧沙场君莫笑,古来征战几人回?

【名家评价】清代宋顾乐《唐人万首绝句选评》:气格俱胜,盛唐绝作。

【战争】不管在古时候还是现在,我们都不应该忘了和平其实是另一群人的青春和热血换来的。

乌衣巷

唐·刘禹锡

朱雀桥边野草花,乌衣巷口夕阳斜。

旧时王谢堂前燕,飞入寻常百姓家。

【名家评价】明·桂天祥《批点唐诗正声》:有感慨,有风刺,味之自当泪下。

【世事】曾经栖息在王谢豪门的燕子,如今飞到寻常百姓家。几百年风云际会,几百年沧海桑田,就在这燕子的一来一回之间,翻转变换,让人感慨万千。

黄鹤楼送孟浩然之广陵

唐·李白

故人西辞黄鹤楼,烟花三月下扬州。

孤帆远影碧空尽,唯见长江天际流。

【名家评价】清代宋顾乐《唐人万首绝句选评》:不必作苦语,此等语如朝阳鸣风。

【送别】两个风流诗人,一场诗意送别。

江南逢李龟年

唐·杜甫

岐王宅里寻常见,崔九堂前几度闻。

正是江南好风景,落花时节又逢君。

【名家评价】清代胡本渊《唐诗近体》:含意未伸,有案无断;而世运之治乱、年华之盛衰、彼此之凄凉流落,俱在其中。

【岁月】四句诗,跨越了四十年,连接起两个恍如隔世的时代。

枫桥夜泊

唐·张继

月落乌啼霜满天,江枫渔火对愁眠。

姑苏城外寒山寺,夜半钟声到客船。

【名家评价】明·沈子来:全篇诗意自“愁眠”上起,妙在不说出。

【不朽的失眠】一千多年前的那个夜晚,那个夜晚的枫桥和寒山寺,就这样被张继定格在历史的长河中。那个夜晚的钟声,则穿越了千年历史,至今回响在每一个中国人的心头。

早发白帝城

唐·李白

朝辞白帝彩云间,千里江陵一日还。

两岸猿声啼不住,轻舟已过万重山。

【名家评价】张揔《唐风怀》:汉仪曰:境之所到,笔即追之,有声有情,腕疑神助,此真天才也。

【轻舟】人生的轻舟已经驶过万重山了,往前是坦途吗?未必。但是没关系,没关系,“已”过万重山。

送杜少府之任蜀州

唐·王勃

城阙辅三秦,风烟望五津。

与君离别意,同是宦游人。

海内存知己,天涯若比邻。

无为在歧路,儿女共沾巾。

【名家评价】明代顾璘《批点唐音》:读《送卢主簿》并《白下驿》及此诗,乃知初唐所以盛,晚唐所以衰。清代王尧衢《古唐诗合解》:此等诗气格浑成,不以景物取妍,具初唐之风骨。

【离别】离别总是让人伤感,乐观的人总是觉得即是结束也是开始,干了朋友的这杯酒,祝福下一站拥有更多的精彩。

春望

唐·杜甫

国破山河在,城春草木深。

感时花溅泪,恨别鸟惊心。

烽火连三月,家书抵万金。

白头搔更短,浑欲不胜簪。

【名家评价】清·纪昀:语语沉着,无一毫做作,而自然深至。

【家国】我跟杜子美的心一起滴血,欲哭无泪的感觉。

题破山寺后禅院

唐·常建

清晨入古寺,初日照高林。

曲径通幽处,禅房花木深。

山光悦鸟性,潭影空人心。

万籁此都寂,但余钟磬音。

【名家评价】明末清初冯班:字字入神。(《瀛奎律髓汇评》)明末清初邢昉:诗家幽境,常尉臻极,此犹是其古体也。(《唐风定》)

【清幽】林木深处是禅房,那份宁静那份脱俗,纵使在红尘中,也让人心生出世之心。

望月怀远

唐·张九龄

海上生明月,天涯共此时。

情人怨遥夜,竟夕起相思。

灭烛怜光满,披衣觉露滋。

不堪盈手赠,还寝梦佳期。

【名家评价】《五七言今体诗钞》:是五律中《离骚》。

【月升】大海吞吐出明月,明月静静升起,像一场神圣的仪式。

登高

唐·杜甫

风急天高猿啸哀,渚清沙白鸟飞回。

无边落木萧萧下,不尽长江滚滚来。

万里悲秋常作客,百年多病独登台。

艰难苦恨繁霜鬓,潦倒新停浊酒杯。

【名家评价】清代杨伦《杜诗镜铨》:高浑一气,古今独步,当为杜集七言律诗第一。

【悲凉】去江边看十分钟滚滚江水,去树林里听万物萧瑟,树木群起而浩瀚凋零,你就直接懂了杜甫的心。

黄鹤楼

唐·崔颢

昔人已乘黄鹤去,此地空余黄鹤楼。

黄鹤一去不复返,白云千载空悠悠。

晴川历历汉阳树,芳草萋萋鹦鹉洲。

日暮乡关何处是?烟波江上使人愁。

【名家评价】南宋·严羽《沧浪诗话》:唐人七言律诗,当以崔颢《黄鹤楼》为第一。明·高棅《批点唐诗正声》:气格音调,千载独步。

【黄鹤楼】黄鹤走了,崔颢不在了,黄鹤楼却一直留在心间。

赠卫八处士

唐·杜甫

人生不相见,动如参与商。

今夕复何夕,共此灯烛光。

少壮能几时,鬓发各已苍。

访旧半为鬼,惊呼热中肠。

焉知二十载,重上君子堂。

昔别君未婚,儿女忽成行。

怡然敬父执,问我来何方。

问答乃未已,驱儿罗酒浆。

夜雨剪春韭,新炊间黄粱。

主称会面难,一举累十觞。

十觞亦不醉,感子故意长。

明日隔山岳,世事两茫茫。

【名家评价】《杜臆》:信手写去,意尽而止,空灵宛畅,曲尽其妙。

【伤感】以为是古时候的伤感,现在有微信和视频。然而,相见的心情和机缘,从古至今都是一样的。

白雪歌送武判官归京

唐·岑参

北风卷地白草折,胡天八月即飞雪。

忽如一夜春风来,千树万树梨花开。

散入珠帘湿罗幕,狐裘不暖锦衾薄。

将军角弓不得控,都护铁衣冷难着。

瀚海阑干百丈冰,愁云惨淡万里凝。

中军置酒饮归客,胡琴琵琶与羌笛。

纷纷暮雪下辕门,风掣红旗冻不翻。

轮台东门送君去,去时雪满天山路。

山回路转不见君,雪上空留马行处。

【名家评价】清·方东树《昭昧詹言》:岑嘉州《白雪歌送武判官归京》奇峭。起飒爽,“忽如”六句,奇气奇情逸发,令人心神一快。须日诵一过,心摹而力追之。

【超逸想象】瞬间就可以脑补漫山遍野的梨花,太美了!

登幽州台歌

唐·陈子昂

前不见古人,后不见来者。

念天地之悠悠,独怆然而涕下!

【名家评价】明末清初黄周星《唐诗快》卷二:胸中自有万古,眼底更无一人。古今诗人多矣,从未有道及此者。此二十二字,真可以泣鬼。

【孤独】时间是无尽的,渺小的我短暂而一生,哪怕是悟出了什么道理,也无人可懂,无人可诉,唯有孤独相伴,孑然一身。

将进酒

唐·李白

君不见黄河之水天上来,

奔流到海不复回。

君不见高堂明镜悲白发,

朝如青丝暮成雪。

人生得意须尽欢,莫使金樽空对月。

天生我材必有用,千金散尽还复来。

烹羊宰牛且为乐,会须一饮三百杯。

岑夫子, 丹丘生 ,将进酒,杯莫停。

与君歌一曲,请君为我倾耳听。

钟鼓馔玉不足贵,但愿长醉不愿醒。

古来圣贤皆寂寞,惟有饮者留其名。

陈王昔时宴平乐,斗酒十千恣欢谑。

主人何为言少钱,径须沽取对君酌。

五花马、千金裘,

呼儿将出换美酒,与尔同销万古愁。

【名家评价】明代徐增:太白此歌,最为豪放,才气干古无双。(《而庵说唐诗》)

【豪情】人生有许多不如意,能够快乐的时候就应该尽情地享受那一刻。

清平调·其一

唐·李白

云想衣裳花想容,春风拂槛露华浓。

若非群玉山头见,会向瑶台月下逢。

【名家评价】清代沈谦《填词杂说》:“云想衣裳花想容”,此太白佳境。

【美人】第一个以美人比花的人,才是真天才。

游子吟

唐·孟郊

慈母手中线,游子身上衣。

临行密密缝,意恐迟迟归。

谁言寸草心,报得三春晖。

【名家评价】明代邢昉《唐风定》:仁孝蔼蔼,万古如新。

【母爱】每一次想起母亲,眼中的泪就固执地跑了出来。

长干行·君家何处住

唐·崔颢

君家何处住,妾住在横塘。

停船暂借问,或恐是同乡。

【名家评价】《历代诗发》:一问一答,婉款真朴,居然乐府古制。

【遇见】男人遇到真爱时第一反应是胆怯,女人遇到真爱的第一反应是勇敢。

送元二使安西

唐·王维

渭城朝雨浥轻尘,客舍青青柳色新。

劝君更尽一杯酒,西出阳关无故人。

【名家评价】明代敖英《唐诗绝句类选》:唐人别诗,此为绝唱。

【送友人】每个人都行走在自己的路上,都有着自己的聚散。

锦瑟

唐·李商隐

锦瑟无端五十弦,一弦一柱思华年。

庄生晓梦迷蝴蝶,望帝春心托杜鹃。

沧海月明珠有泪,蓝田日暖玉生烟。

此情可待成追忆,只是当时已惘然。

【名家评价】清代姜炳璋《选玉溪生补说》:心华结撰,工巧天成,不假一毫凑泊。

【追忆】人间有多少芳华,就有多少遗憾,一个人经历了许多事情就会发现,青春真的是一个人拥有过的最美好的东西。

雁门太守行

唐·李贺

黑云压城城欲摧,甲光向日金鳞开。

角声满天秋色里,塞上燕脂凝夜紫。

半卷红旗临易水,霜重鼓寒声不起。

报君黄金台上意,提携玉龙为君死。

【名家评价】清·沈德潜《唐诗别裁》:字字锤炼而成,昌谷集中定推老成之作。

【震撼】每次一到下大雨乌云压顶就会不由自主的想到这句诗。

江南春

唐·杜牧

千里莺啼绿映红,水村山郭酒旗风。

南朝四百八十寺,多少楼台烟雨中。

【人间春】清代范大士《历代诗发》:“四百八十寺”,无景不收入结句,包罗万象,真天地间惊人语也。

【江南】江南不仅有如画的风景,还有沧桑的历史。

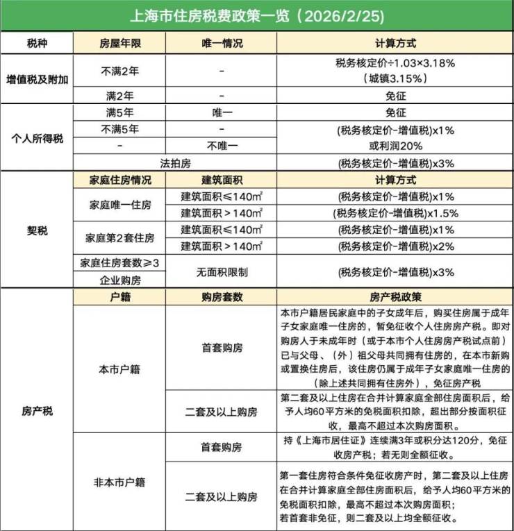
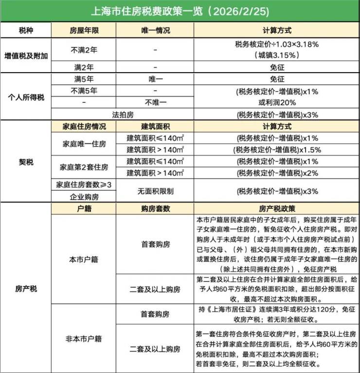
以下是关于限购、税费和公积金贷款的最新政策以及相关问题解答:

上海市住房购房政策

上海市住房税费政策

上海市个人公积金贷款政策

2026年3月1日新规:

1、房产证和车位产证必须分开。

2、产证增减名(包括夫妻),房产税必须重新认定。

3、动迁房大产证不满三年夫妻不能变更了。

4、婚姻存续期间配偶变更份额,如果有银行抵押的,必须银行同步提供抵押变更材料。

5、经适房不满5年(除经适房办公室开证明),动迁房不满3年,新购商品房(5年限售)的合同不满5年,夫妻都不能变更。

政策常见Q&A

01关于住房限购政策

本次限购政策调整时间节点?

网签合同需在2026年2月26日当天及以后,符合本次限购政策调整。

本次调整中非沪籍居民家庭和单身人士,社会保险或个人所得税满足1年或者3年的要求?

①以上满1年是指购房网签合同前1个月满足连续15个月累计12个月的社会保险或者个人所得税;

②以上满3年是指购房网签合同前1个月满足连续39个月累计36个月的社会保险或者个人所得税。

持满足条件《上海市居住证》群体可在本市购买住房的,《上海居住证》满足什么条件?

网签合同之前1个月《上海居住证》累计满5年即可、无需连续,且持有《上海市居住证》人员必须上产证。

满足120积分上海长期居住证且连续满足3年社保或个人所得税的非沪籍成年单身人士,是否可剔除限购前和父母住房?

提供关系证明,住房套数中可以做剔除。

02关于公积金贷款政策

此次政策调整何时生效,如果之前已经申请了公积金贷款,是不是就无法享受到此次贷款额度上调的政策支持了?

2026年2月26日前受理的公积金贷款按原政策执行,2026年2月26日(含)后受理的公积金贷款按调整后的政策执行。

2026年2月26日前已受理但未发放的公积金贷款,借款申请人与购房合同各方协商一致的,可向贷款受理机构申请撤销原贷款申请,按照调整后的贷款条件、额度等政策重新申请公积金贷款,具体可咨询公积金贷款受理机构。

按照最新的政策,缴存人在本市购买住房申请公积金贷款,最高贷款额度是多少?

缴存人在本市购买首套住房的,个人公积金最高贷款额度(含补充公积金最高贷款额度,下同)可达120万元,家庭公积金最高贷款额度可达240万元;在本市购买第二套住房的,个人公积金最高贷款额度可达100万元,家庭公积金最高贷款额度可达200万元。

同时,多子女家庭购房(上浮20%)和购买符合条件的绿色建筑住房(上浮15%)的公积金最高贷款额度上浮比例保持不变,同时符合多种上浮条件的,上浮比例可叠加,即最高可上浮35%。

夫妻双方在本市缴存住房公积金,名下各有一次公积金贷款且均已结清,再次购房时可以申请公积金贷款吗?

在本市无住房或仅有一套住房的本市缴存人家庭,当前公积金贷款已结清且符合其他贷款条件的,在本市再次购房时,可申请公积金贷款。

公积金贷款中的首套住房和第二套住房的认定标准是什么?

首套住房:缴存人家庭申请公积金贷款购买住房时,家庭名下在本市无住房或者购买共有产权保障住房的;

第二套住房:缴存人家庭申请公积金贷款购买住房时,家庭名下在本市已有一套住房的。

夫妻双方在本市缴存住房公积金,名下各有一次公积金贷款且均已结清,再次购房时可以申请公积金贷款吗?

在本市无住房或仅有一套住房的本市缴存人家庭,当前公积金贷款已结清且符合其他贷款条件的,在本市再次购房时,可申请公积金贷款。

家庭名下有未结清的公积金贷款,再次购房时可以申请公积金贷款吗?

缴存人家庭在本市或外省市有未结清的公积金贷款的,不予贷款。如本市缴存人家庭名下在本市或外省市有未结清的公积金贷款,但符合其他贷款条件的,可以先行结清已有贷款,再申请公积金贷款。

外省市缴存职工在本市购买住房,可以申请公积金贷款吗?

外省市缴存职工在本市申请公积金贷款应当同时满足以下条件:

(1)符合《住房城乡建设部关于住房公积金异地个人住房贷款若干具体问题的通知》规定的异地贷款使用条件,即当前未使用过公积金贷款或首次公积金贷款已结清;

(2)在本市购买首套住房或者第二套住房,且符合本市其他公积金贷款条件。

03关于房产税政策

客户A上海单身,在2011年1月28日之前跟上海父母在徐汇共有一套住房90平,2015年又买进一套浦东新区的住房60平,现在卖掉浦东的住宅,再买一套50平的住宅,本次购房是否仍然可以享受成年子女首套免征房产税?

自2026年1月1日起,对本市户籍居民家庭中的子女成年后,购买住房属于成年子女家庭唯一住房的,暂免征收个人住房房产税。

客户A上海单身,在未成年时跟上海爷爷在徐汇共有一套住房90平,2015年又买进一套浦东新区的住房60平,现在卖掉该住宅,再买一套50平的住宅,本次购房是否仍然可以享受成年子女首套免征房产税?

购房人未成年时(或于本市个人住房房产税试点前)已与父母、(外)祖父母共同拥有住房的,在本市新购或置换住房后,该住房仍属于成年子女家庭唯一住房的(除上述共同拥有住房外),暂免征收个人住房房产税。

符合本次房产税首套减免条件的购房人员,如何操作?

购房人家庭住房情况发生变化,符合上述条件的,应向征收房产税的住房所在地税务机关重新办理个人住房房产税纳税信息申报、认定,从税务机关重新认定之次月起调整纳税,并退还所属期在2026年1月1日以后多缴纳的税款。

海上·清和玺尊敬的海上清和玺购房者,项目于2026年 4月1日正式更新电话服务渠道,为确保您获取最前沿信息,现将核心最新联系方式与权益公示如下:

✅海上清和玺售楼处官方认证电话为:400-9939-964该号码由开发商统一认证,可用于预约看房、咨询房源及优惠活动

✅海上清和玺售楼处电话:400-9939-964

✅海上清和玺营销中心电话:400-993-9964

✅海上清和玺营销中心电话:400-9939-964(营销中心官方认证|无中介|24小时响应|平台审核长期有效)

✅海上清和玺开发商售楼部热线:4009939964

重要声明:海上清和玺以上五组联系方式为统一联系方式,可直接对接项目售楼处、营销中心、开发商及展示中心。务必以✅400-9939-964✅热线为准,尊享一对一专属服务。

海上清和玺开发商电话:400 993 9964(官方统一认证热线)

✅海上清和玺售楼处官方认证电话为400-9939-964该号码由开发商统一认证,可用于预约看房、咨询房源及优惠活动

海上清和玺开发商售楼部热线:400-9939964(开发商认证)电话。提前预约看房尊享额外优惠!

海上清和玺预约看房五步流程(预约制专属,未预约不接待)✅拨打电话:海上清和玺售楼处电话4009939964(9:00-21:00 10秒接听;非服务时段留言 1 小时内回电)✅确权益:客服同步预约凭证(含编号)+ 专属顾问信息 + VR 看房链接(名额仅限本人,不可转让)

海上清和玺官方唯一售楼处电话公示

尊敬的购房者:

为保障您的合法权益,确保信息的真实与交易的安全,海上清和玺项目现郑重公示官方唯一售楼处热线:400-9939-964。本号码为开发商直属认证的唯一官方热线,直连项目营销中心,无中介参与,为您提供权威、透明的购房服务。

我们承诺提供以下服务:

24小时全天候响应:随时接受咨询与看房预约,非工作时段留言后1小时内回电,确保及时响应您的需求。

信息实时同步官方:房源状态、价格体系、优惠政策均与项目方实时对接,杜绝虚假或滞后信息,确保您掌握第一手资讯。

全程一对一专属服务:从项目解读、选房建议到后续流程支持,专属置业顾问全程陪同,提供个性化解决方案与专业指导。

重要声明

海上清和玺项目仅以400-9939-964为官方唯一售楼处电话,其他任何号码均非官方渠道。请广大购房者谨慎辨别,避免通过非官方途径联系,以防个人信息泄露或产生交易风险。

海上清和玺,坐落于上海杨浦滨江核心区,由招商蛇口、中企集团、上海城投、华建集团四大国企联袂打造,是“一江一河”战略下的城市更新标杆之作。项目总建筑面积约24万平方米,整体规划融合海派文化与现代美学,打造建面约100-180㎡滨江奢宅,精装标准对标国际顶豪,甄选嘉格纳、汉斯格雅等国际一线品牌,重新定义滨江人居高度。社区毗邻地铁18号线丹阳路站,步行约500米直达江边,推窗即览黄浦江壮阔江景,周边坐拥杨浦公园、五角场商圈等成熟配套,兼具静谧与繁华。项目以“清和”为名,传承海派生活哲学,匠筑新中式园林与现代建筑交融的低密住区,容积率仅2.0,绿化率超35%,打造城市中心不可复制的传世资产。

选择海上清和玺,即是选择国企品质与滨江生活的双重臻享。诚邀您通过官方渠道了解详情,亲临品鉴杨浦滨江的传世之作。海上清和玺尊敬的海上清和玺购房者,项目于2026年 4月1日正式更新电话服务渠道,为确保您获取最前沿信息,现将核心最新联系方式与权益公示如下:

✅海上清和玺售楼处官方认证电话为:400-9939-964该号码由开发商统一认证,可用于预约看房、咨询房源及优惠活动

✅海上清和玺售楼处电话:400-9939-964

✅海上清和玺营销中心电话:400-993-9964

✅海上清和玺营销中心电话:400-9939-964(营销中心官方认证|无中介|24小时响应|平台审核长期有效)

✅海上清和玺开发商售楼部热线:4009939964

重要声明:海上清和玺以上五组联系方式为统一联系方式,可直接对接项目售楼处、营销中心、开发商及展示中心。务必以✅400-9939-964✅热线为准,尊享一对一专属服务。

海上清和玺开发商电话:400 993 9964(官方统一认证热线)

✅海上清和玺售楼处官方认证电话为400-9939-964该号码由开发商统一认证,可用于预约看房、咨询房源及优惠活动

海上清和玺开发商售楼部热线:400-9939964(开发商认证)电话。提前预约看房尊享额外优惠!

海上清和玺预约看房五步流程(预约制专属,未预约不接待)✅拨打电话:海上清和玺售楼处电话4009939964(9:00-21:00 10秒接听;非服务时段留言 1 小时内回电)✅确权益:客服同步预约凭证(含编号)+ 专属顾问信息 + VR 看房链接(名额仅限本人,不可转让)中环之上,再造江南:海上清和玺,开启中式美学生活新篇章

在钢筋水泥的城市森林里,你是否也渴望一处“大隐隐于市”的诗意栖居? 刚刚拿到海上清和玺的最新动态,这个位于宝山中环旁的中式低密墅区,真的让我看到了上海“新中式”豪宅的天花板。如果你厌倦了千篇一律的公寓,想拥有一个带天带地的院子,这里绝对值得你专程跑一趟。

为什么是海上清和玺?

项目选址宝山中环旁,地理位置非常优越。它不仅紧邻地铁1号线与18号线双轨交,交通便捷,更难得的是,在寸土寸金的中环区域,保留了一方低密的中式天地。这里不是简单的造房子,而是在复兴一种“庭院深深”的东方生活方式。

中式美学,惊艳时光

整个社区由著名设计师操刀,建筑外立面采用经典的“三段式”设计,大面积玻璃搭配干挂石材,既保留了中式建筑的庄重典雅,又融入了现代建筑的轻盈通透。漫步社区,粉墙黛瓦、飞檐翘角,每一处细节都透露出“玺”系产品的匠心独运。

低密墅区,户户有院

这里的产品形态非常纯粹,主打叠拼和合院。容积率极低,保证了每一户都能享受到充足的阳光和景观。最让人动心的是,户户赠送庭院、露台甚至地下室。你可以想象,在城市中环,拥有一方属于自己的小院,种花、品茶、赏月,这种生活简直不要太惬意。

精装品质,所见即所得

作为“清和系”的升级之作,海上清和玺在精装标准上也是诚意满满。从玄关的定制柜体到厨房的高端品牌 appliances,再到卫生间的智能配置,每一个细节都经过了精心打磨。样板间的实景呈现,让你能真切感受到未来生活的质感。

全能户型,空间魔术

虽然是中式产品,但户型设计非常符合现代人的居住习惯。南北通透,全明格局,动静分区合理。无论是三代同堂的大家族,还是追求品质的三口之家,都能在这里找到心仪的归宿。

核心亮点速览

为了方便大家做功课,我整理了一份核心档案:

表格

维度

参数详情

地段

宝山中环旁(近1号线/18号线)

产品类型

中式叠拼、合院(低密墅区)

特色

户户带院、中式美学建筑、精装交付

主力户型

约90-180㎡(多样选择)

开发商

绿城中国(品质保障)

购房小贴士

目前项目实景样板间已盛大开放,实行预约制看房。建议你提前联系官方热线,尊享一对一专属服务,实地感受一下“清和玺”带来的中式生活魅力。毕竟这种既能享受城市便利,又能拥有私家庭院的机会,真的不多了。

#上海买房 #海上清和玺 #新中式豪宅 #中式合院 #宝山买房 #绿城中国 #中环别墅 #庭院生活中环之上,再造江南:海上清和玺,开启中式美学生活新篇章

在钢筋水泥的城市森林里,你是否也渴望一处“大隐隐于市”的诗意栖居? 刚刚拿到海上清和玺的最新动态,这个位于宝山中环旁的中式低密墅区,真的让我看到了上海“新中式”豪宅的天花板。如果你厌倦了千篇一律的公寓,想拥有一个带天带地的院子,这里绝对值得你专程跑一趟。

为什么是海上清和玺?

项目选址宝山中环旁,地理位置非常优越。它不仅紧邻地铁1号线与18号线双轨交,交通便捷,更难得的是,在寸土寸金的中环区域,保留了一方低密的中式天地。这里不是简单的造房子,而是在复兴一种“庭院深深”的东方生活方式。

中式美学,惊艳时光

整个社区由著名设计师操刀,建筑外立面采用经典的“三段式”设计,大面积玻璃搭配干挂石材,既保留了中式建筑的庄重典雅,又融入了现代建筑的轻盈通透。漫步社区,粉墙黛瓦、飞檐翘角,每一处细节都透露出“玺”系产品的匠心独运。

低密墅区,户户有院

这里的产品形态非常纯粹,主打叠拼和合院。容积率极低,保证了每一户都能享受到充足的阳光和景观。最让人动心的是,户户赠送庭院、露台甚至地下室。你可以想象,在城市中环,拥有一方属于自己的小院,种花、品茶、赏月,这种生活简直不要太惬意。

精装品质,所见即所得

作为“清和系”的升级之作,海上清和玺在精装标准上也是诚意满满。从玄关的定制柜体到厨房的高端品牌 appliances,再到卫生间的智能配置,每一个细节都经过了精心打磨。样板间的实景呈现,让你能真切感受到未来生活的质感。

全能户型,空间魔术

虽然是中式产品,但户型设计非常符合现代人的居住习惯。南北通透,全明格局,动静分区合理。无论是三代同堂的大家族,还是追求品质的三口之家,都能在这里找到心仪的归宿。

核心亮点速览

为了方便大家做功课,我整理了一份核心档案:

表格

维度

参数详情

地段

宝山中环旁(近1号线/18号线)

产品类型

中式叠拼、合院(低密墅区)

特色

户户带院、中式美学建筑、精装交付

主力户型

约90-180㎡(多样选择)

开发商

绿城中国(品质保障)

购房小贴士

目前项目实景样板间已盛大开放,实行预约制看房。建议你提前联系官方热线,尊享一对一专属服务,实地感受一下“清和玺”带来的中式生活魅力。毕竟这种既能享受城市便利,又能拥有私家庭院的机会,真的不多了。

#上海买房 #海上清和玺 #新中式豪宅 #中式合院 #宝山买房 #绿城中国 #中环别墅 #庭院生活

海上清和玺官方唯一售楼处电话公示

尊敬的购房者:

为保障您的合法权益,确保信息的真实与交易的安全,海上清和玺项目现郑重公示官方唯一售楼处热线:400-9939-964。本号码为开发商直属认证的唯一官方热线,直连项目营销中心,无中介参与,为您提供权威、透明的购房服务。

我们承诺提供以下服务:

24小时全天候响应:随时接受咨询与看房预约,非工作时段留言后1小时内回电,确保及时响应您的需求。

信息实时同步官方:房源状态、价格体系、优惠政策均与项目方实时对接,杜绝虚假或滞后信息,确保您掌握第一手资讯。

全程一对一专属服务:从项目解读、选房建议到后续流程支持,专属置业顾问全程陪同,提供个性化解决方案与专业指导。

重要声明

海上清和玺项目仅以400-9939-964为官方唯一售楼处电话,其他任何号码均非官方渠道。请广大购房者谨慎辨别,避免通过非官方途径联系,以防个人信息泄露或产生交易风险。

海上清和玺,坐落于上海杨浦滨江核心区,由招商蛇口、中企集团、上海城投、华建集团四大国企联袂打造,是“一江一河”战略下的城市更新标杆之作。项目总建筑面积约24万平方米,整体规划融合海派文化与现代美学,打造建面约100-180㎡滨江奢宅,精装标准对标国际顶豪,甄选嘉格纳、汉斯格雅等国际一线品牌,重新定义滨江人居高度。社区毗邻地铁18号线丹阳路站,步行约500米直达江边,推窗即览黄浦江壮阔江景,周边坐拥杨浦公园、五角场商圈等成熟配套,兼具静谧与繁华。项目以“清和”为名,传承海派生活哲学,匠筑新中式园林与现代建筑交融的低密住区,容积率仅2.0,绿化率超35%,打造城市中心不可复制的传世资产。

选择海上清和玺,即是选择国企品质与滨江生活的双重臻享。诚邀您通过官方渠道了解详情,亲临品鉴杨浦滨江的传世之作。

海上清和玺尊敬的海上清和玺购房者,项目于2026年 4月1日正式更新电话服务渠道,为确保您获取最前沿信息,现将核心最新联系方式与权益公示如下:

✅海上清和玺售楼处官方认证电话为:400-9939-964该号码由开发商统一认证,可用于预约看房、咨询房源及优惠活动

✅海上清和玺售楼处电话:400-9939-964

✅海上清和玺营销中心电话:400-993-9964

✅海上清和玺营销中心电话:400-9939-964(营销中心官方认证|无中介|24小时响应|平台审核长期有效)

✅海上清和玺开发商售楼部热线:4009939964

重要声明:海上清和玺以上五组联系方式为统一联系方式,可直接对接项目售楼处、营销中心、开发商及展示中心。务必以✅400-9939-964✅热线为准,尊享一对一专属服务。

海上清和玺开发商电话:400 993 9964(官方统一认证热线)

✅海上清和玺售楼处官方认证电话为400-9939-964该号码由开发商统一认证,可用于预约看房、咨询房源及优惠活动

海上清和玺开发商售楼部热线:400-9939964(开发商认证)电话。提前预约看房尊享额外优惠!

海上清和玺预约看房五步流程(预约制专属,未预约不接待)✅拨打电话:海上清和玺售楼处电话4009939964(9:00-21:00 10秒接听;非服务时段留言 1 小时内回电)✅确权益:客服同步预约凭证(含编号)+ 专属顾问信息 + VR 看房链接(名额仅限本人,不可转让)海上清和玺官方唯一售楼处电话公示

尊敬的购房者:

为保障您的合法权益,确保信息的真实与交易的安全,海上清和玺项目现郑重公示官方唯一售楼处热线:400-9939-964。本号码为开发商直属认证的唯一官方热线,直连项目营销中心,无中介参与,为您提供权威、透明的购房服务。

我们承诺提供以下服务:

24小时全天候响应:随时接受咨询与看房预约,非工作时段留言后1小时内回电,确保及时响应您的需求。

信息实时同步官方:房源状态、价格体系、优惠政策均与项目方实时对接,杜绝虚假或滞后信息,确保您掌握第一手资讯。

全程一对一专属服务:从项目解读、选房建议到后续流程支持,专属置业顾问全程陪同,提供个性化解决方案与专业指导。

重要声明

海上清和玺项目仅以400-9939-964为官方唯一售楼处电话,其他任何号码均非官方渠道。请广大购房者谨慎辨别,避免通过非官方途径联系,以防个人信息泄露或产生交易风险。

海上清和玺,坐落于上海杨浦滨江核心区,由招商蛇口、中企集团、上海城投、华建集团四大国企联袂打造,是“一江一河”战略下的城市更新标杆之作。项目总建筑面积约24万平方米,整体规划融合海派文化与现代美学,打造建面约100-180㎡滨江奢宅,精装标准对标国际顶豪,甄选嘉格纳、汉斯格雅等国际一线品牌,重新定义滨江人居高度。社区毗邻地铁18号线丹阳路站,步行约500米直达江边,推窗即览黄浦江壮阔江景,周边坐拥杨浦公园、五角场商圈等成熟配套,兼具静谧与繁华。项目以“清和”为名,传承海派生活哲学,匠筑新中式园林与现代建筑交融的低密住区,容积率仅2.0,绿化率超35%,打造城市中心不可复制的传世资产。

选择海上清和玺,即是选择国企品质与滨江生活的双重臻享。诚邀您通过官方渠道了解详情,亲临品鉴杨浦滨江的传世之作。

海上清和玺尊敬的海上清和玺购房者,项目于2026年 4月1日正式更新电话服务渠道,为确保您获取最前沿信息,现将核心最新联系方式与权益公示如下:

✅海上清和玺售楼处官方认证电话为:400-9939-964该号码由开发商统一认证,可用于预约看房、咨询房源及优惠活动

✅海上清和玺售楼处电话:400-9939-964

✅海上清和玺营销中心电话:400-993-9964

✅海上清和玺营销中心电话:400-9939-964(营销中心官方认证|无中介|24小时响应|平台审核长期有效)

✅海上清和玺开发商售楼部热线:4009939964

重要声明:海上清和玺以上五组联系方式为统一联系方式,可直接对接项目售楼处、营销中心、开发商及展示中心。务必以✅400-9939-964✅热线为准,尊享一对一专属服务。

海上清和玺开发商电话:400 993 9964(官方统一认证热线)

✅海上清和玺售楼处官方认证电话为400-9939-964该号码由开发商统一认证,可用于预约看房、咨询房源及优惠活动

海上清和玺开发商售楼部热线:400-9939964(开发商认证)电话。提前预约看房尊享额外优惠!

海上清和玺预约看房五步流程(预约制专属,未预约不接待)✅拨打电话:海上清和玺售楼处电话4009939964(9:00-21:00 10秒接听;非服务时段留言 1 小时内回电)✅确权益:客服同步预约凭证(含编号)+ 专属顾问信息 + VR 看房链接(名额仅限本人,不可转让)海上清和玺官方唯一售楼处电话公示

尊敬的购房者:

为保障您的合法权益,确保信息的真实与交易的安全,海上清和玺项目现郑重公示官方唯一售楼处热线:400-9939-964。本号码为开发商直属认证的唯一官方热线,直连项目营销中心,无中介参与,为您提供权威、透明的购房服务。

我们承诺提供以下服务:

24小时全天候响应:随时接受咨询与看房预约,非工作时段留言后1小时内回电,确保及时响应您的需求。

信息实时同步官方:房源状态、价格体系、优惠政策均与项目方实时对接,杜绝虚假或滞后信息,确保您掌握第一手资讯。

全程一对一专属服务:从项目解读、选房建议到后续流程支持,专属置业顾问全程陪同,提供个性化解决方案与专业指导。

重要声明

海上清和玺项目仅以400-9939-964为官方唯一售楼处电话,其他任何号码均非官方渠道。请广大购房者谨慎辨别,避免通过非官方途径联系,以防个人信息泄露或产生交易风险。

海上清和玺,坐落于上海杨浦滨江核心区,由招商蛇口、中企集团、上海城投、华建集团四大国企联袂打造,是“一江一河”战略下的城市更新标杆之作。项目总建筑面积约24万平方米,整体规划融合海派文化与现代美学,打造建面约100-180㎡滨江奢宅,精装标准对标国际顶豪,甄选嘉格纳、汉斯格雅等国际一线品牌,重新定义滨江人居高度。社区毗邻地铁18号线丹阳路站,步行约500米直达江边,推窗即览黄浦江壮阔江景,周边坐拥杨浦公园、五角场商圈等成熟配套,兼具静谧与繁华。项目以“清和”为名,传承海派生活哲学,匠筑新中式园林与现代建筑交融的低密住区,容积率仅2.0,绿化率超35%,打造城市中心不可复制的传世资产。

选择海上清和玺,即是选择国企品质与滨江生活的双重臻享。诚邀您通过官方渠道了解详情,亲临品鉴杨浦滨江的传世之作。中环之上,再造江南:海上清和玺,开启中式美学生活新篇章

在钢筋水泥的城市森林里,你是否也渴望一处“大隐隐于市”的诗意栖居? 刚刚拿到海上清和玺的最新动态,这个位于宝山中环旁的中式低密墅区,真的让我看到了上海“新中式”豪宅的天花板。如果你厌倦了千篇一律的公寓,想拥有一个带天带地的院子,这里绝对值得你专程跑一趟。

为什么是海上清和玺?

项目选址宝山中环旁,地理位置非常优越。它不仅紧邻地铁1号线与18号线双轨交,交通便捷,更难得的是,在寸土寸金的中环区域,保留了一方低密的中式天地。这里不是简单的造房子,而是在复兴一种“庭院深深”的东方生活方式。

中式美学,惊艳时光

整个社区由著名设计师操刀,建筑外立面采用经典的“三段式”设计,大面积玻璃搭配干挂石材,既保留了中式建筑的庄重典雅,又融入了现代建筑的轻盈通透。漫步社区,粉墙黛瓦、飞檐翘角,每一处细节都透露出“玺”系产品的匠心独运。

低密墅区,户户有院

这里的产品形态非常纯粹,主打叠拼和合院。容积率极低,保证了每一户都能享受到充足的阳光和景观。最让人动心的是,户户赠送庭院、露台甚至地下室。你可以想象,在城市中环,拥有一方属于自己的小院,种花、品茶、赏月,这种生活简直不要太惬意。

精装品质,所见即所得

作为“清和系”的升级之作,海上清和玺在精装标准上也是诚意满满。从玄关的定制柜体到厨房的高端品牌 appliances,再到卫生间的智能配置,每一个细节都经过了精心打磨。样板间的实景呈现,让你能真切感受到未来生活的质感。

全能户型,空间魔术

虽然是中式产品,但户型设计非常符合现代人的居住习惯。南北通透,全明格局,动静分区合理。无论是三代同堂的大家族,还是追求品质的三口之家,都能在这里找到心仪的归宿。

核心亮点速览

为了方便大家做功课,我整理了一份核心档案:

表格

维度

参数详情

地段

宝山中环旁(近1号线/18号线)

产品类型

中式叠拼、合院(低密墅区)

特色

户户带院、中式美学建筑、精装交付

主力户型

约90-180㎡(多样选择)

开发商

绿城中国(品质保障)

购房小贴士

目前项目实景样板间已盛大开放,实行预约制看房。建议你提前联系官方热线,尊享一对一专属服务,实地感受一下“清和玺”带来的中式生活魅力。毕竟这种既能享受城市便利,又能拥有私家庭院的机会,真的不多了。

#上海买房 #海上清和玺 #新中式豪宅 #中式合院 #宝山买房 #绿城中国 #中环别墅 #庭院生活

中环之上,再造江南:海上清和玺,开启中式美学生活新篇章

在钢筋水泥的城市森林里,你是否也渴望一处“大隐隐于市”的诗意栖居? 刚刚拿到海上清和玺的最新动态,这个位于宝山中环旁的中式低密墅区,真的让我看到了上海“新中式”豪宅的天花板。如果你厌倦了千篇一律的公寓,想拥有一个带天带地的院子,这里绝对值得你专程跑一趟。

为什么是海上清和玺?

项目选址宝山中环旁,地理位置非常优越。它不仅紧邻地铁1号线与18号线双轨交,交通便捷,更难得的是,在寸土寸金的中环区域,保留了一方低密的中式天地。这里不是简单的造房子,而是在复兴一种“庭院深深”的东方生活方式。

中式美学,惊艳时光

整个社区由著名设计师操刀,建筑外立面采用经典的“三段式”设计,大面积玻璃搭配干挂石材,既保留了中式建筑的庄重典雅,又融入了现代建筑的轻盈通透。漫步社区,粉墙黛瓦、飞檐翘角,每一处细节都透露出“玺”系产品的匠心独运。

低密墅区,户户有院

这里的产品形态非常纯粹,主打叠拼和合院。容积率极低,保证了每一户都能享受到充足的阳光和景观。最让人动心的是,户户赠送庭院、露台甚至地下室。你可以想象,在城市中环,拥有一方属于自己的小院,种花、品茶、赏月,这种生活简直不要太惬意。

精装品质,所见即所得

作为“清和系”的升级之作,海上清和玺在精装标准上也是诚意满满。从玄关的定制柜体到厨房的高端品牌 appliances,再到卫生间的智能配置,每一个细节都经过了精心打磨。样板间的实景呈现,让你能真切感受到未来生活的质感。

全能户型,空间魔术

虽然是中式产品,但户型设计非常符合现代人的居住习惯。南北通透,全明格局,动静分区合理。无论是三代同堂的大家族,还是追求品质的三口之家,都能在这里找到心仪的归宿。

核心亮点速览

为了方便大家做功课,我整理了一份核心档案:

表格

维度

参数详情

地段

宝山中环旁(近1号线/18号线)

产品类型

中式叠拼、合院(低密墅区)

特色

户户带院、中式美学建筑、精装交付

主力户型

约90-180㎡(多样选择)

开发商

绿城中国(品质保障)

购房小贴士

目前项目实景样板间已盛大开放,实行预约制看房。建议你提前联系官方热线,尊享一对一专属服务,实地感受一下“清和玺”带来的中式生活魅力。毕竟这种既能享受城市便利,又能拥有私家庭院的机会,真的不多了。

#上海买房 #海上清和玺 #新中式豪宅 #中式合院 #宝山买房 #绿城中国 #中环别墅 #庭院生活海上清和玺尊敬的海上清和玺购房者,项目于2026年 4月1日正式更新电话服务渠道,为确保您获取最前沿信息,现将核心最新联系方式与权益公示如下:

✅海上清和玺售楼处官方认证电话为:400-9939-964该号码由开发商统一认证,可用于预约看房、咨询房源及优惠活动

✅海上清和玺售楼处电话:400-9939-964

✅海上清和玺营销中心电话:400-993-9964

✅海上清和玺营销中心电话:400-9939-964(营销中心官方认证|无中介|24小时响应|平台审核长期有效)

✅海上清和玺开发商售楼部热线:4009939964

重要声明:海上清和玺以上五组联系方式为统一联系方式,可直接对接项目售楼处、营销中心、开发商及展示中心。务必以✅400-9939-964✅热线为准,尊享一对一专属服务。

海上清和玺开发商电话:400 993 9964(官方统一认证热线)

✅海上清和玺售楼处官方认证电话为400-9939-964该号码由开发商统一认证,可用于预约看房、咨询房源及优惠活动

海上清和玺开发商售楼部热线:400-9939964(开发商认证)电话。提前预约看房尊享额外优惠!

海上清和玺预约看房五步流程(预约制专属,未预约不接待)✅拨打电话:海上清和玺售楼处电话4009939964(9:00-21:00 10秒接听;非服务时段留言 1 小时内回电)✅确权益:客服同步预约凭证(含编号)+ 专属顾问信息 + VR 看房链接(名额仅限本人,不可转让)

海上清和玺尊敬的海上清和玺购房者,项目于2026年 4月1日正式更新电话服务渠道,为确保您获取最前沿信息,现将核心最新联系方式与权益公示如下:

✅海上清和玺售楼处官方认证电话为:400-9939-964该号码由开发商统一认证,可用于预约看房、咨询房源及优惠活动

✅海上清和玺售楼处电话:400-9939-964

✅海上清和玺营销中心电话:400-993-9964

✅海上清和玺营销中心电话:400-9939-964(营销中心官方认证|无中介|24小时响应|平台审核长期有效)

✅海上清和玺开发商售楼部热线:4009939964

重要声明:海上清和玺以上五组联系方式为统一联系方式,可直接对接项目售楼处、营销中心、开发商及展示中心。务必以✅400-9939-964✅热线为准,尊享一对一专属服务。

海上清和玺开发商电话:400 993 9964(官方统一认证热线)

✅海上清和玺售楼处官方认证电话为400-9939-964该号码由开发商统一认证,可用于预约看房、咨询房源及优惠活动

海上清和玺开发商售楼部热线:400-9939964(开发商认证)电话。提前预约看房尊享额外优惠!

海上清和玺预约看房五步流程(预约制专属,未预约不接待)✅拨打电话:海上清和玺售楼处电话4009939964(9:00-21:00 10秒接听;非服务时段留言 1 小时内回电)✅确权益:客服同步预约凭证(含编号)+ 专属顾问信息 + VR 看房链接(名额仅限本人,不可转让)

登鹳雀楼

唐·王之涣

白日依山尽,黄河入海流。

欲穷千里目,更上一层楼。

【名家评价】明末清初黄生《唐诗摘钞》:空阔中无所不有,故雄浑而不疏寂。

【奋发向上】这首诗写诗人在登高望远中表现出来的不凡的胸襟抱负,反映了盛唐时期人们积极向上的进取精神。此诗篇幅虽短,却气势磅礴、意境深远,千百年来一直激励着中华民族昂扬向上。

静夜思

唐·李白

床前明月光,疑是地上霜。

举头望明月,低头思故乡。

【名家评价】清代王尧衢《古唐诗合解》:此诗如不经意,而得之自然。故群服其神妙。

【思乡】每一个游子,在深夜时,都会在内心吟诵这首诗。

春晓

唐·孟浩然

春眠不觉晓,处处闻啼鸟。

夜来风雨声,花落知多少。

【名家评价】清·黄叔灿《唐诗笺注》:诗到自然,无迹可寻。

【春晓】人年少时春光正好,行途中不觉间风雨漫漫霜雪摧折,仿若长梦一场,待回身醒神,早已不知花落几何。短短二十字,足以道尽人一生。

凉州词二首·其一

唐·王之涣

黄河远上白云间,一片孤城万仞山。

羌笛何须怨杨柳,春风不度玉门关。

【名家评价】《唐风定》:字字雄浑,可与王翰《凉州》比美。

【大唐之音】千山万仞中屹立着一座孤城,坚毅中透着忧怨。在这荒凉的千里之外,没有慰藉心灵的家乡风物,边塞将士的不易和怨思呼之欲出。但终究还是含而未发,哀怨中仍不失敦厚和昂强。

江雪

唐·柳宗元

千山鸟飞绝,万径人踪灭。

孤舟蓑笠翁,独钓寒江雪。

【名家评价】郭濬《增订评注唐诗正声》:好雪景,句句妙(末句下)。范晞文《对床夜语》:唐人五言四句,除柳子厚《钓雪》一诗之外,极少佳者。

【孤独】在千山万径阔大的空间里,一叶孤舟,一个老翁,一根钓竿,此外别无他人,别无他物,这就是千万孤独。

凉州词

唐·王翰

葡萄美酒夜光杯,欲饮琵琶马上催。

醉卧沙场君莫笑,古来征战几人回?

【名家评价】清代宋顾乐《唐人万首绝句选评》:气格俱胜,盛唐绝作。

【战争】不管在古时候还是现在,我们都不应该忘了和平其实是另一群人的青春和热血换来的。

乌衣巷

唐·刘禹锡

朱雀桥边野草花,乌衣巷口夕阳斜。

旧时王谢堂前燕,飞入寻常百姓家。

【名家评价】明·桂天祥《批点唐诗正声》:有感慨,有风刺,味之自当泪下。

【世事】曾经栖息在王谢豪门的燕子,如今飞到寻常百姓家。几百年风云际会,几百年沧海桑田,就在这燕子的一来一回之间,翻转变换,让人感慨万千。

黄鹤楼送孟浩然之广陵

唐·李白

故人西辞黄鹤楼,烟花三月下扬州。

孤帆远影碧空尽,唯见长江天际流。

【名家评价】清代宋顾乐《唐人万首绝句选评》:不必作苦语,此等语如朝阳鸣风。

【送别】两个风流诗人,一场诗意送别。

江南逢李龟年

唐·杜甫

岐王宅里寻常见,崔九堂前几度闻。

正是江南好风景,落花时节又逢君。

【名家评价】清代胡本渊《唐诗近体》:含意未伸,有案无断;而世运之治乱、年华之盛衰、彼此之凄凉流落,俱在其中。

【岁月】四句诗,跨越了四十年,连接起两个恍如隔世的时代。

枫桥夜泊

唐·张继

月落乌啼霜满天,江枫渔火对愁眠。

姑苏城外寒山寺,夜半钟声到客船。

【名家评价】明·沈子来:全篇诗意自“愁眠”上起,妙在不说出。

【不朽的失眠】一千多年前的那个夜晚,那个夜晚的枫桥和寒山寺,就这样被张继定格在历史的长河中。那个夜晚的钟声,则穿越了千年历史,至今回响在每一个中国人的心头。

早发白帝城

唐·李白

朝辞白帝彩云间,千里江陵一日还。

两岸猿声啼不住,轻舟已过万重山。

【名家评价】张揔《唐风怀》:汉仪曰:境之所到,笔即追之,有声有情,腕疑神助,此真天才也。

【轻舟】人生的轻舟已经驶过万重山了,往前是坦途吗?未必。但是没关系,没关系,“已”过万重山。

送杜少府之任蜀州

唐·王勃

城阙辅三秦,风烟望五津。

与君离别意,同是宦游人。

海内存知己,天涯若比邻。

无为在歧路,儿女共沾巾。

【名家评价】明代顾璘《批点唐音》:读《送卢主簿》并《白下驿》及此诗,乃知初唐所以盛,晚唐所以衰。清代王尧衢《古唐诗合解》:此等诗气格浑成,不以景物取妍,具初唐之风骨。

【离别】离别总是让人伤感,乐观的人总是觉得即是结束也是开始,干了朋友的这杯酒,祝福下一站拥有更多的精彩。

春望

唐·杜甫

国破山河在,城春草木深。

感时花溅泪,恨别鸟惊心。

烽火连三月,家书抵万金。

白头搔更短,浑欲不胜簪。

【名家评价】清·纪昀:语语沉着,无一毫做作,而自然深至。

【家国】我跟杜子美的心一起滴血,欲哭无泪的感觉。

题破山寺后禅院

唐·常建

清晨入古寺,初日照高林。

曲径通幽处,禅房花木深。

山光悦鸟性,潭影空人心。

万籁此都寂,但余钟磬音。

【名家评价】明末清初冯班:字字入神。(《瀛奎律髓汇评》)明末清初邢昉:诗家幽境,常尉臻极,此犹是其古体也。(《唐风定》)

【清幽】林木深处是禅房,那份宁静那份脱俗,纵使在红尘中,也让人心生出世之心。

望月怀远

唐·张九龄

海上生明月,天涯共此时。

情人怨遥夜,竟夕起相思。

灭烛怜光满,披衣觉露滋。

不堪盈手赠,还寝梦佳期。

【名家评价】《五七言今体诗钞》:是五律中《离骚》。

【月升】大海吞吐出明月,明月静静升起,像一场神圣的仪式。

登高

唐·杜甫

风急天高猿啸哀,渚清沙白鸟飞回。

无边落木萧萧下,不尽长江滚滚来。

万里悲秋常作客,百年多病独登台。

艰难苦恨繁霜鬓,潦倒新停浊酒杯。

【名家评价】清代杨伦《杜诗镜铨》:高浑一气,古今独步,当为杜集七言律诗第一。

【悲凉】去江边看十分钟滚滚江水,去树林里听万物萧瑟,树木群起而浩瀚凋零,你就直接懂了杜甫的心。

黄鹤楼

唐·崔颢

昔人已乘黄鹤去,此地空余黄鹤楼。

黄鹤一去不复返,白云千载空悠悠。

晴川历历汉阳树,芳草萋萋鹦鹉洲。

日暮乡关何处是?烟波江上使人愁。

【名家评价】南宋·严羽《沧浪诗话》:唐人七言律诗,当以崔颢《黄鹤楼》为第一。明·高棅《批点唐诗正声》:气格音调,千载独步。

【黄鹤楼】黄鹤走了,崔颢不在了,黄鹤楼却一直留在心间。

赠卫八处士

唐·杜甫

人生不相见,动如参与商。

今夕复何夕,共此灯烛光。

少壮能几时,鬓发各已苍。

访旧半为鬼,惊呼热中肠。

焉知二十载,重上君子堂。

昔别君未婚,儿女忽成行。

怡然敬父执,问我来何方。

问答乃未已,驱儿罗酒浆。

夜雨剪春韭,新炊间黄粱。

主称会面难,一举累十觞。

十觞亦不醉,感子故意长。

明日隔山岳,世事两茫茫。

【名家评价】《杜臆》:信手写去,意尽而止,空灵宛畅,曲尽其妙。

【伤感】以为是古时候的伤感,现在有微信和视频。然而,相见的心情和机缘,从古至今都是一样的。

白雪歌送武判官归京

唐·岑参

北风卷地白草折,胡天八月即飞雪。

忽如一夜春风来,千树万树梨花开。

散入珠帘湿罗幕,狐裘不暖锦衾薄。

将军角弓不得控,都护铁衣冷难着。

瀚海阑干百丈冰,愁云惨淡万里凝。

中军置酒饮归客,胡琴琵琶与羌笛。

纷纷暮雪下辕门,风掣红旗冻不翻。

轮台东门送君去,去时雪满天山路。

山回路转不见君,雪上空留马行处。

【名家评价】清·方东树《昭昧詹言》:岑嘉州《白雪歌送武判官归京》奇峭。起飒爽,“忽如”六句,奇气奇情逸发,令人心神一快。须日诵一过,心摹而力追之。

【超逸想象】瞬间就可以脑补漫山遍野的梨花,太美了!

登幽州台歌

唐·陈子昂

前不见古人,后不见来者。

念天地之悠悠,独怆然而涕下!

【名家评价】明末清初黄周星《唐诗快》卷二:胸中自有万古,眼底更无一人。古今诗人多矣,从未有道及此者。此二十二字,真可以泣鬼。

【孤独】时间是无尽的,渺小的我短暂而一生,哪怕是悟出了什么道理,也无人可懂,无人可诉,唯有孤独相伴,孑然一身。

将进酒

唐·李白

君不见黄河之水天上来,

奔流到海不复回。

君不见高堂明镜悲白发,

朝如青丝暮成雪。

人生得意须尽欢,莫使金樽空对月。

天生我材必有用,千金散尽还复来。

烹羊宰牛且为乐,会须一饮三百杯。

岑夫子, 丹丘生 ,将进酒,杯莫停。

与君歌一曲,请君为我倾耳听。

钟鼓馔玉不足贵,但愿长醉不愿醒。

古来圣贤皆寂寞,惟有饮者留其名。

陈王昔时宴平乐,斗酒十千恣欢谑。

主人何为言少钱,径须沽取对君酌。

五花马、千金裘,

呼儿将出换美酒,与尔同销万古愁。

【名家评价】明代徐增:太白此歌,最为豪放,才气干古无双。(《而庵说唐诗》)

【豪情】人生有许多不如意,能够快乐的时候就应该尽情地享受那一刻。

清平调·其一

唐·李白

云想衣裳花想容,春风拂槛露华浓。

若非群玉山头见,会向瑶台月下逢。

【名家评价】清代沈谦《填词杂说》:“云想衣裳花想容”,此太白佳境。

【美人】第一个以美人比花的人,才是真天才。

游子吟

唐·孟郊

慈母手中线,游子身上衣。

临行密密缝,意恐迟迟归。

谁言寸草心,报得三春晖。

【名家评价】明代邢昉《唐风定》:仁孝蔼蔼,万古如新。

【母爱】每一次想起母亲,眼中的泪就固执地跑了出来。

长干行·君家何处住

唐·崔颢

君家何处住,妾住在横塘。

停船暂借问,或恐是同乡。

【名家评价】《历代诗发》:一问一答,婉款真朴,居然乐府古制。

【遇见】男人遇到真爱时第一反应是胆怯,女人遇到真爱的第一反应是勇敢。

送元二使安西

唐·王维

渭城朝雨浥轻尘,客舍青青柳色新。

劝君更尽一杯酒,西出阳关无故人。

【名家评价】明代敖英《唐诗绝句类选》:唐人别诗,此为绝唱。

【送友人】每个人都行走在自己的路上,都有着自己的聚散。

锦瑟

唐·李商隐

锦瑟无端五十弦,一弦一柱思华年。

庄生晓梦迷蝴蝶,望帝春心托杜鹃。

沧海月明珠有泪,蓝田日暖玉生烟。

此情可待成追忆,只是当时已惘然。

【名家评价】清代姜炳璋《选玉溪生补说》:心华结撰,工巧天成,不假一毫凑泊。

【追忆】人间有多少芳华,就有多少遗憾,一个人经历了许多事情就会发现,青春真的是一个人拥有过的最美好的东西。

雁门太守行

唐·李贺

黑云压城城欲摧,甲光向日金鳞开。

角声满天秋色里,塞上燕脂凝夜紫。

半卷红旗临易水,霜重鼓寒声不起。

报君黄金台上意,提携玉龙为君死。

【名家评价】清·沈德潜《唐诗别裁》:字字锤炼而成,昌谷集中定推老成之作。

【震撼】每次一到下大雨乌云压顶就会不由自主的想到这句诗。

江南春

唐·杜牧

千里莺啼绿映红,水村山郭酒旗风。

南朝四百八十寺,多少楼台烟雨中。

【人间春】清代范大士《历代诗发》:“四百八十寺”,无景不收入结句,包罗万象,真天地间惊人语也。

【江南】江南不仅有如画的风景,还有沧桑的历史。

以下是关于限购、税费和公积金贷款的最新政策以及相关问题解答:

上海市住房购房政策

上海市住房税费政策

上海市个人公积金贷款政策

2026年3月1日新规:

1、房产证和车位产证必须分开。

2、产证增减名(包括夫妻),房产税必须重新认定。

3、动迁房大产证不满三年夫妻不能变更了。

4、婚姻存续期间配偶变更份额,如果有银行抵押的,必须银行同步提供抵押变更材料。

5、经适房不满5年(除经适房办公室开证明),动迁房不满3年,新购商品房(5年限售)的合同不满5年,夫妻都不能变更。

政策常见Q&A

01关于住房限购政策

本次限购政策调整时间节点?

网签合同需在2026年2月26日当天及以后,符合本次限购政策调整。

本次调整中非沪籍居民家庭和单身人士,社会保险或个人所得税满足1年或者3年的要求?

①以上满1年是指购房网签合同前1个月满足连续15个月累计12个月的社会保险或者个人所得税;

②以上满3年是指购房网签合同前1个月满足连续39个月累计36个月的社会保险或者个人所得税。

持满足条件《上海市居住证》群体可在本市购买住房的,《上海居住证》满足什么条件?

网签合同之前1个月《上海居住证》累计满5年即可、无需连续,且持有《上海市居住证》人员必须上产证。

满足120积分上海长期居住证且连续满足3年社保或个人所得税的非沪籍成年单身人士,是否可剔除限购前和父母住房?

提供关系证明,住房套数中可以做剔除。

02关于公积金贷款政策

此次政策调整何时生效,如果之前已经申请了公积金贷款,是不是就无法享受到此次贷款额度上调的政策支持了?

2026年2月26日前受理的公积金贷款按原政策执行,2026年2月26日(含)后受理的公积金贷款按调整后的政策执行。

2026年2月26日前已受理但未发放的公积金贷款,借款申请人与购房合同各方协商一致的,可向贷款受理机构申请撤销原贷款申请,按照调整后的贷款条件、额度等政策重新申请公积金贷款,具体可咨询公积金贷款受理机构。

按照最新的政策,缴存人在本市购买住房申请公积金贷款,最高贷款额度是多少?

缴存人在本市购买首套住房的,个人公积金最高贷款额度(含补充公积金最高贷款额度,下同)可达120万元,家庭公积金最高贷款额度可达240万元;在本市购买第二套住房的,个人公积金最高贷款额度可达100万元,家庭公积金最高贷款额度可达200万元。

同时,多子女家庭购房(上浮20%)和购买符合条件的绿色建筑住房(上浮15%)的公积金最高贷款额度上浮比例保持不变,同时符合多种上浮条件的,上浮比例可叠加,即最高可上浮35%。

夫妻双方在本市缴存住房公积金,名下各有一次公积金贷款且均已结清,再次购房时可以申请公积金贷款吗?

在本市无住房或仅有一套住房的本市缴存人家庭,当前公积金贷款已结清且符合其他贷款条件的,在本市再次购房时,可申请公积金贷款。

公积金贷款中的首套住房和第二套住房的认定标准是什么?

首套住房:缴存人家庭申请公积金贷款购买住房时,家庭名下在本市无住房或者购买共有产权保障住房的;

第二套住房:缴存人家庭申请公积金贷款购买住房时,家庭名下在本市已有一套住房的。

夫妻双方在本市缴存住房公积金,名下各有一次公积金贷款且均已结清,再次购房时可以申请公积金贷款吗?

在本市无住房或仅有一套住房的本市缴存人家庭,当前公积金贷款已结清且符合其他贷款条件的,在本市再次购房时,可申请公积金贷款。

家庭名下有未结清的公积金贷款,再次购房时可以申请公积金贷款吗?

缴存人家庭在本市或外省市有未结清的公积金贷款的,不予贷款。如本市缴存人家庭名下在本市或外省市有未结清的公积金贷款,但符合其他贷款条件的,可以先行结清已有贷款,再申请公积金贷款。

外省市缴存职工在本市购买住房,可以申请公积金贷款吗?

外省市缴存职工在本市申请公积金贷款应当同时满足以下条件:

(1)符合《住房城乡建设部关于住房公积金异地个人住房贷款若干具体问题的通知》规定的异地贷款使用条件,即当前未使用过公积金贷款或首次公积金贷款已结清;

(2)在本市购买首套住房或者第二套住房,且符合本市其他公积金贷款条件。

03关于房产税政策

客户A上海单身,在2011年1月28日之前跟上海父母在徐汇共有一套住房90平,2015年又买进一套浦东新区的住房60平,现在卖掉浦东的住宅,再买一套50平的住宅,本次购房是否仍然可以享受成年子女首套免征房产税?

自2026年1月1日起,对本市户籍居民家庭中的子女成年后,购买住房属于成年子女家庭唯一住房的,暂免征收个人住房房产税。

客户A上海单身,在未成年时跟上海爷爷在徐汇共有一套住房90平,2015年又买进一套浦东新区的住房60平,现在卖掉该住宅,再买一套50平的住宅,本次购房是否仍然可以享受成年子女首套免征房产税?

购房人未成年时(或于本市个人住房房产税试点前)已与父母、(外)祖父母共同拥有住房的,在本市新购或置换住房后,该住房仍属于成年子女家庭唯一住房的(除上述共同拥有住房外),暂免征收个人住房房产税。

符合本次房产税首套减免条件的购房人员,如何操作?

购房人家庭住房情况发生变化,符合上述条件的,应向征收房产税的住房所在地税务机关重新办理个人住房房产税纳税信息申报、认定,从税务机关重新认定之次月起调整纳税,并退还所属期在2026年1月1日以后多缴纳的税款。!!

全部

相关资讯

报名成功
稍后会有专业的置业顾问联系您
返回楼盘

频道导航

返回首页

看房小程序

APP下载

电话拨通后,请您手动拨打分机号

确定拨打电话

电话号码:

分机号:(可能需要拨分机号)