「一房一价表发布」
超改善全能户型空间
高层99㎡: 进阶版飞机大三房
三室两厅两卫:一梯两户无连廊
建面约99㎡三房样板间▼
已关注
关注
重播 分享 赞
关闭
观看更多
更多
退出全屏
切换到竖屏全屏退出全屏沪上好房已关注
分享视频
,时长01:28
0/0
00:00/01:28
切换到横屏模式 继续播放进度条,百分之0
播放
00:00
/
01:28
01:28
全屏
倍速播放中
0.5倍 0.75倍 1.0倍 1.5倍 2.0倍 超清 流畅
您的浏览器不支持 video 标签 继续观看
【抄底中环!】越秀杨浦天玥:9.2万/㎡坐拥五角场洋房,江湾湿地+双轨交+史诗级装标!附官方预约通道!
观看更多
转载
,
【抄底中环!】越秀杨浦天玥:9.2万/㎡坐拥五角场洋房,江湾湿地+双轨交+史诗级装标!附官方预约通道!
沪上好房已关注
分享点赞在看已同步到看一看写下你的评论
视频详情
洋房124㎡5层电梯房
一步到位改善四房
四室两厅两卫:主卧面宽约3.5米
一梯两户无连廊
建面约124㎡四房样板间▼
已关注
关注
重播 分享 赞
关闭
观看更多
更多
退出全屏
切换到竖屏全屏退出全屏沪上好房已关注
分享视频
,时长01:44
0/0
00:00/01:44
切换到横屏模式 继续播放进度条,百分之0
播放
00:00
/
01:44
01:44
全屏
倍速播放中
0.5倍 0.75倍 1.0倍 1.5倍 2.0倍 超清 流畅
您的浏览器不支持 video 标签 继续观看
【抄底中环!】越秀杨浦天玥:9.2万/㎡坐拥五角场洋房,江湾湿地+双轨交+史诗级装标!附官方预约通道!
观看更多
转载
,
【抄底中环!】越秀杨浦天玥:9.2万/㎡坐拥五角场洋房,江湾湿地+双轨交+史诗级装标!附官方预约通道!
沪上好房已关注
分享点赞在看已同步到看一看写下你的评论
视频详情
玄关柜台面,选用了雪山飞狐奢石
雪山飞狐奢石的产地是巴西。这种奢石因其独特的美丽和高质量而备受推崇,广泛用于高档家居和商业装饰中。雪山飞狐奢石以其黑白交织的纹理和均匀分布的水晶,为任何空间增添了独特的美学价值。
样板房实景照片(具体以实际交付为准)
玄关USB五孔插座:手表、手机、手电等小电器的充电,出门不忘带;
手扫感应灯:入户挥手感应,归家照明 。
样板房实景照片(具体以实际交付为准)
家的全景烹饪中心:
客餐厅厨一体化设计,南北通透,全屋收纳,U字型高配厨房
南北通透客餐厅,层高约3米
日立空调及地暖、格兰斯柯的新风系统三大件,让家里冬暖夏凉、清新满屋、健康生活。
样板房实景照片(具体以实际交付为准)
厨房飘窗(约700mm):拓展宽敞操作空间。
样板房实景照片(具体以实际交付为准)
水槽采用的是铂浪高不锈钢大单盆:配合抽拉式水龙头,轻松洗刷。底下安装了末端净水康丽根或同等品牌。
样板房实景照片(具体以实际交付为准)
侧吸油烟机:侧吸减少空间占用,不碰头,视野开阔,一擦就干净,手势控制,烟烹联动
样板房实景照片(具体以实际交付为准)
防干烧燃气灶:可与油烟机进行智慧联动,60秒内干烧自动熄火,2分钟内无锅自动熄火。
样板房实景照片(具体以实际交付为准)
厨房安装了欧普的凉霸:解决了夏天热谁都不爱做饭的困扰,直流变频技术,强动力更节能
家的巨量收纳卫浴:
主卫配置魔镜,双面高清镜面,内含美妆冰箱的镜柜及卫浴柜,恒温冷藏。
背后主墙面采用岩板设计,经久耐用,内部还收纳细节还预留4孔电源,电动牙刷、卷发棒等吹风机收纳孔、洗脸巾抽取孔。
样板房实景照片(具体以实际交付为准)
五金洁具及淋浴恒温花洒:使用科勒和汉斯格雅(龙头) 品牌,其中汉斯格雅为卫浴品牌中的一线大牌,与唯宝,劳芬,高仪等品质相当,均是上海环内高端住宅项目标配卫浴产品,主卫交付为汉斯格雅的恒温花洒,设定好业主觉得舒适的温度,在厨房或者次卫在用热水的时候也不会有热水供不上的烦恼。
卫生间吊顶:奥普暖风机和防潮铝蜂窝大板,防潮抗污,生活更健康,美观实用,冬季暖风抗寒。
样板房实景照片(具体以实际交付为准)
家的温情欢聚场:
餐厅区域放置一个餐边柜,同样选用了雪山飞狐奢石做透光台面设计,餐边柜在收纳储物方面具有显著作用。
样板房实景照片(具体以实际交付为准)
样板房实景照片(具体以实际交付为准)
样板房实景照片(具体以实际交付为准)
阳台朝南,客(厅)+卧(室)连通设计:建筑面宽约5.1m,进深约1.5m,建筑面积约8㎡左右
样板房实景照片(具体以实际交付为准)
样板房实景照片(具体以实际交付为准)
经典平衡对称美学,极致线条设计,让建筑庄严不失灵动。大面玻璃、金属格栅、现代铝材搭配,辅以玫瑰金与学府灰色彩,彰显建筑立面的鎏金质感与美学。4大景观中轴、全域花园主题空间,让家生长在公园里。

为了营造归家的仪式感,越秀杨浦天玥打造了宽约35米、高约5.1米酒店式奢阔门头,引入了价值不斐的名贵黑松。
酒店式入户大堂的营造,精选雪山飞狐奢石,高山流水奢石、星白奢石等奢材,将品质感拉满。同时,酒店式入户大堂溯源海派经典,融入古铜色金属格栅、海派拼花(首层和地下大堂)、海派复古压花玻璃等海派表达,让人文感满满。
越秀杨浦天玥还打造了新海派风情街区,花园街区设计与公共空间无界相连,让城市界面焕然一新。同时,自带约建筑面积约2000㎡潮流烟火市集,便捷生活,楼下即享。
今年3月14日,第一批次首轮土拍中,越秀以总价75383万元,拿下了杨浦区长海社区002-05地块(长海街道340街坊),容积率2.3,溢价率9.58%,楼板价43941元/㎡,房地联动价92000元/平。
项目东至002-06地块,南至市光路,西至居民小区,北至民京路;002-05:东至002-06地块,南至市光路,西至居民小区,北至民京路。
地块位于长海路街道,临近江湾-五角场主城副中心,居住氛围较好,基础设施及公共配套较齐全。距离8号线市光路站直线约800米。
根据规划,项目拟建2幢5-16F住宅
项目位于杨浦五角场板块,五角场,因五条发散型大道的交汇处而得名。
历经二十余年,随着现代化商务设施、交通、生态等的不断发展,作为杨浦中心区域的江湾-五角场区域不仅是上海四大城市副中心之一,更是成为了北上海商圈更为繁华的地段之一。
交通方面:项目距离8号线市光路站直线约800米。自驾出行更为便捷。通过庞大的交通体系网络可以通达陆家嘴、徐家汇、人民广场等多个核心商圈。
商业方面:五角场环岛地块是上海十大商业中心之一,与徐家汇、淮海中路、中山公园等商业中心齐名。
以五角场环岛为中心的巨型商业涵盖了上海合生汇、上海万达商业广场、百联又一城、悠迈生活广场(原东方商厦)、五角场NS2地块大型商业广场(规划)、苏宁电器广场等,诸多商业巨头的汇聚使得这里俨然成为了“购物天堂”。多个大型商业载体加快引进国内外新潮业态,推动五角场市级商业中心,打造时尚潮流引领地。
有着杨浦第一高楼之称的“尚浦领世双子塔”,作为约90万方尚浦领世综合体的地标级建筑,目前一期工程已完美收官,二期预计2025年完工。目前抖音、哔哩哔哩企业总部、NIKE已入驻公办,另外德国大陆集团、汉高等国际知名企业将陆续入驻,未来落成的尚浦领世双子塔还将继续吸引优秀企业和人才。

教育方面:周边拥有上体附中附属小学,以及杨浦区排名前三的公办重点学校同济第二初级中学,周边2公里内更有杨浦区市光托儿所,杨浦爱绿幼儿园,黑山路幼儿园,政通路幼儿园,上海二师附小,同济初中,兰生复旦中学,上海体育大学等。

医疗方面:项目约2公里范围内有上海东方肝胆外科医院、长海医院,上海市肺科医院等三甲医院。为家人健康保驾护航!
——越秀杨浦天玥——
越秀杨浦天玥售楼处电话:400-8874-108✔【官方预约】
越秀杨浦天玥营销中心电话:400-8874-108✔✔【官方认证】
上海越秀杨浦天玥官方售楼处电话:400-8874-108 VIPLINE✔✔✔【官方发布】
如有问题可来电咨询,线上售楼中心,预约销售专员,一对一为您服务!
想了解越秀杨浦天玥更多信息?拨打售楼处营销中心热线:400-8874-108 (中介勿扰)【24小时热线】
楼盘项目全面介绍,本电话为开发商提供线上预约售楼电话,楼盘项目全面介绍(包含楼盘简介,均价,房价,现房,期房,别墅,叠墅,大平层,价格,楼盘地址,户型图,交通规划,备案价,备案名,项目配套,样板间,开盘时间,认筹时间,楼盘详情,售楼处电话,最新消息,最新详情,周边配套,一房一价,最新进展等详情咨询)楼盘详情丨价格丨更多优惠丨机不可失丨欢迎致电丨诚邀品鉴!售楼处位置丨特价房丨工抵房丨剩余房源丨户型图丨最新消息丨免责声明:将文章内容综合来源于网络、只作分享,版权归原作者所有!!如有侵权,请联系我们,我们第一时间处理如有问题欢迎来电咨询,专业一对一热情服务,让您用专业眼光去买房.如果您想了解更多楼盘详情,欢迎提前预约拨打
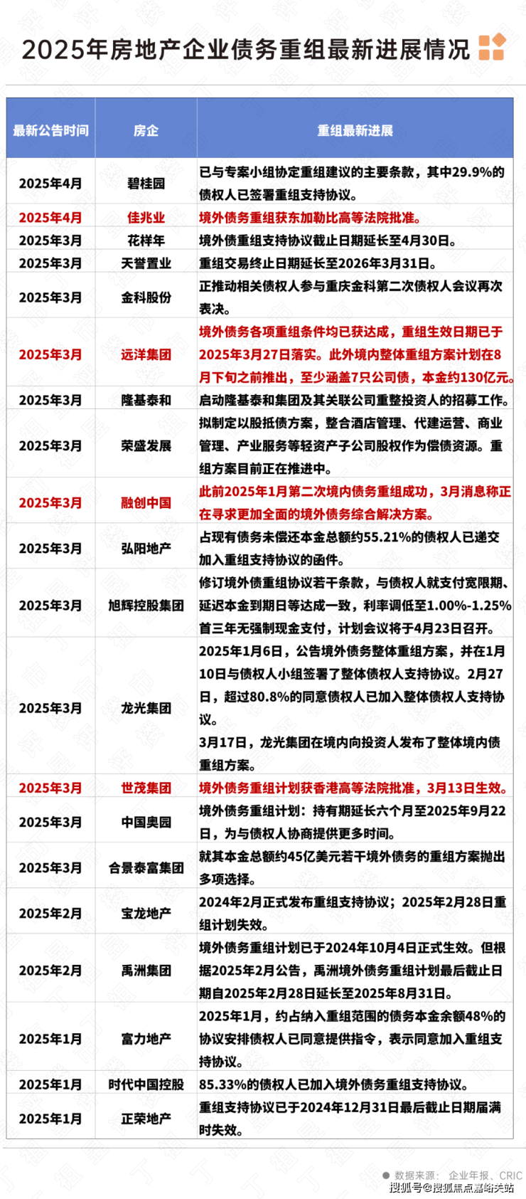
最近房企债务重组和破产重整方面,不断有好消息传出来。
4月17日,全国企业破产重整案件信息网上协信远创管理人发布公告,《重庆协信远创实业有限公司等三十家企业重整计划(草案)》已获债权人高票通过。4月21日,重庆市第五中级人民法院正式裁定批准草案。这意味着协信完成了破产重整的关键一步,成为全国首个通过司法重整实现纾困的百强房企。
从融创、世茂、远洋等规模企业的债务重组获批,到这次协信远创的重整草案表决通过,一个个房地产企业的“重生”,对促进房地产的止跌回稳有着重要的意义。

从时间跨度来看,协信远创破产重整比较长,先后经历了三年多时间。原因在于这次破产重整的难度系数非常大,涉及债务规模超600亿元。而最终重整草案能够获批,背后原因有很多。
首先,根据重整计划草案,由三家投资人支付现金取得协信远创下属部分企业股权及资产,以完成资产债务剥离;同时,成立协信远创重整服务信托,通过“重整+重组”的方式向债权人偿债。此外,普通债权金额在3万元以下(含本数)的部分,自人民法院裁定批准重整计划之日起6个月内以现金全额清偿。方案照顾到人数众多的小额债权人,维护了最大规模债权群体稳定。
其次,在重组的过程中,重庆市政府成立“协信风险处置专班”,协调住建、金融等部门联合推进,重庆市五中院全程介入指导程序合规性。通过“行政协调+司法裁量”联动,破解资产查封、股权冻结等执行障碍,保护资产价值,维护债权人利益。
一家企业的重整成功,离不开创始人和经营团队的配合与担当,不躺平、不放弃、敢作为。被裁定破产重整后,协信远创在最大化优化降低成本的同时,保留最核心的经营管理团队,全力配合与推进重整进程。同时多方面筹措资金,优先确保复工复产,完成20多个项目续工续建,总计交付近1.6万套,实现对小业主、政府的承诺。此外,创始人主动放弃全部投资权益,相关收益将全部由债权人进行分配,彻底实现股权归零,权益让渡,确保债权人权益最大化。
最后,“央企+地方国资+AMC”的多方资本助力模式是协信远创重整成功的另一个关键,其中苏州资产、华润渝康等以共益债等多元化的方式参与协信远创的重整。最重要的是,中信集团旗下中信金融资产,积极参与了重整工作,也为这次重整成功提供坚实的基础。
央企中信集团下设“特殊资产工作室”,依托集团金融与实业并举优势,提供特殊资产业务综合金融解决方案,助力防范化解风险。此次旗下中信金融资本协同兄弟单位积极参与协信远创重整,为民营企业注入“强心剂”,积极响应国家鼓励央企、国企通过市场化方式参与民企纾困,防范系统性金融风险的号召,体现了中信的央企责任与担当。也是中信集团与重庆市政府确定战略合作伙伴关系后,首例在中信集团的助力下实现重庆老牌全国百强房企成功纾困的案例,兑现了对重庆政府的承诺。


除了协信之外,还有多家房企的债务重组计划获批,房企债务重组在2025年按下了加速键。1月融创十笔境内债务重组方案获批准,成为首家完成境内债二次重组的房企,同时融创也已提出第二次境外债务重组方案。3月以来,世茂集团、远洋集团、佳兆业等房企先后公告,其境外债务重组计划获得相关法院批准。
此外,不少房企的债务重组进展也已接近成功。如2月27日,龙光集团发布公告称超过80.8%的同意债权人已加入整体债权人支持协议,并于3月17日发布了整体境内债重组方案。旭辉集团3月18日公告已与债券持有人小组就重组支持协议若干修订达成原则性一致,经修订修改的重组支持协议已经生效,有关该计划的召集聆讯订于香港时间2025年4月23日上午十时进行。
协信的破产重整以及这么多房企债务重组协议的通过,为其他企业提供了可复制的路径,将进一步加速推动其他房企重整和债务重组的进程,从而促进整个房地产行业实现风险出清、良性循环。


最后我想强调的是,企业重整的目的和意义,不仅在于实现债务的重组,更为重要的是能够让企业重获新生,回归正常经营的轨道。推动房地产市场止跌回稳是当前的重要任务,在房地产止跌回稳的众多指标中,我认为,房地产主体的最终稳定是最重要的标志之一。
目前头部房企止跌回稳态势明显,越来越多房企破产重整和债务重组的成功落地,将成为“保主体、稳主体”的重要一环。协信远创破产重整的成功不仅是“个案突破”,更是全国房地产行业纾困迈向“模式复制”的关键一步,以“重庆经验”映射全国房地产纾困方向,更多房企将迎来新发展和新机遇。
在当前全球经济格局深度调整、贸易摩擦持续演进的复杂形势下,房地产行业止跌回稳重要性更加凸显。2024年全国商品房销售金额仍有9.68万亿元,房地产仍是中国的支柱产业。在信心比黄金更珍贵的当下,一个个房地产企业的破茧重生,不仅是市场信心恢复、促进消费升级、扩大内需、夯实经济内生动力的战略支点,更是当前国家面临贸易战、关税战挑战的信心压舱石、稳定剂。