大华星曜 (售楼处) 官方网站 -大华星曜销售中心 - 环境 - 户型 - 价格 - 地址 - 楼盘详情 - 配套 - 电话 - 大华星曜交房时间 - 配套 - 电话 - 交房时间

嘉峪关楼市发布

2026-03-12 11:02:21

购房群

买房如何避坑,加入购房群,看看他们怎么说

立即进群

⭕大华星曜售楼处电话:400-8874-108【官方已认证】⭕

⭕大华星曜营销中心电话:400-8874-108【官方已认证】⭕

⭕大华星曜展示中心电话:400-8874-108【官方已认证】⭕

⭕大华星曜开发商售楼部电话:400-8874-108【官方已认证】⭕

⭕注:以上均为大华星曜官方联系方式,可直接联系官方售楼处/营销中心/开发商/展示中心/接待中心电话:400-8874-108(⏰服务时段 9:00-21:00,10 秒内接听;非服务时段留言1小时内回电),无任何400分号,信息经2026 年01月11日项目公示,号码长期真实有效。⭕

⏰大华星曜营业时间:接待中心日常营业时间为9:30-17:30(周末无休),看房提前和销售预约便于您提前规划到访行程,避免空跑。

⭕大华星曜官方参观全指引:拨打400-8874-108预约→销售发送精准地址→顾问陪同解析楼盘详情、装修标准、医疗教育配套、得房率实测数据。⭕

⭕大华星曜官方保障专线400-8874-108:即刻核实备案价、售楼处地址、周边商业规划、特价优惠,2026 买 “安心资产”,认准开发商官方!⭕500米万达 |七站直达前滩

上师大附属闵行实验学校一路之隔

「大华·星曜」

建面约120-135㎡4房热销中

总价约523-690万

准现房臻席递减中,清盘在即

看房找我有返佣

海派大华 时代仰望

大华集团:源起上海 34载初心如磐

大华集团成立于1988年,中国最早起步、最大规模的城市更新运营商之一

全球规划建设8大平方公里新城、17个百万方超大型社区并进行持续运维

34年稳健发展,于近30多个城市,为约70万业主构建美好生活

品牌实力:耀誉时代 城市别墅专家

多年荣膺“中国房地产综合实力50强”“发展潜力top5”

连续8年保持“三道红线”全绿档,财务安全领先行业

匠心雕琢超30城精粹墅区经典,被业内称为“城市别墅专家”

整个项目拥有四重景观优势,分别是江景湖景河景以及城景,在上海这座现代化如此完善的城市中,真的很难看到拥有如此景观优秀的新房了。

另外,项目还打造了一纵两横森氧艺境城市社区,其中涵盖了约400米无界宽景自然艺术轴、约460米流动的江之界森林界面以及约240米社区街心焕活轴

整个社区内外,真正诠释了入则静谧出则繁华的生活状态。

在公区方面,项目不仅在小区门头上狠下功夫,地下车库同样也十分气派。

户型鉴赏↓

板块配套

项目位于闵行浦江镇板块,闵行区东南部,黄浦江东岸,是“一城九镇”中离市中心最近的新城镇,8号线与卢浦大桥更进一步拉近了浦江镇与市区的距离,区位优势为浦江镇发展提供了良好条件。

三水交汇地区

上海新的世界级滨水区

“黄浦江、大治河、金汇港三水交汇湾区周边地区(以下简称“三水交汇地区”)”位于闵行、奉贤交界处,形成上海独特的“三水八岸、十字水系”格局。

该地区西向接入太湖流域、东向汇入东海、北上通长江口、南下达杭州湾,是连接这四大敏感生态地区的区域性生态枢纽。

在2035规划中将浦江镇定义为闵行中心城区,打造“一廊三带三心”空间布局,依托得天独厚的生态资源及完善配套定义为“生态宜居板块”以及生态创新研发服务中心。

交通配套

项目距离浦江线汇臻路站约1.3KM,5站即达沈杜公路站并与8号线换乘,可一线直达前滩。或通过BRT快线可一站无缝对接8号线沈杜公路!

自驾:“三横三纵”立体交通网

三横:鲁南路、申嘉湖高速、外环高速;

三纵:虹梅南路高架、浦星公路、三鲁公路;

项目自浦星公路即可直通济阳路高架,便捷通达整个可直达市区!作为南北高架的一部分,济阳路高架主线从卢浦大桥一路往南延伸8公里,直达浦江镇。

奉贤线↓

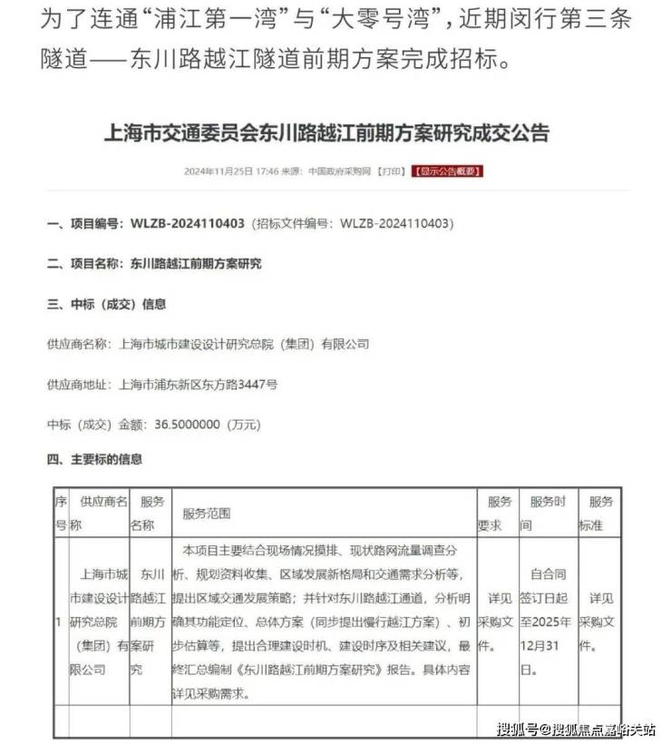
东川路越江隧道↓

商业配套

项目距离万达广场直线仅约400米。

教育资源

项目西侧就是上海师范大学附属中学闵行实验学校,周边还有上海市闵行区浦汇小学、浦江第三小学等。(期房不承诺学区,以后期主管部门划分为准)

医疗资源

周边三所三甲医院,保障家人健康

项目北侧有上海交通大学附属仁济医院(南院区,三甲)、复旦大学附属五官科医院(浦江院区,三甲),自驾约20分钟。

未来紫竹板块还有上海交通大学附属瑞金医院(闵行院区,三甲),东川路越江隧道通车后通行也十分便利。

生态环境

项目距离国家级4A级旅游景区浦江郊野公园仅约2.5公里。

郊野公园总面积约15.29平方公里,相当于10个世纪公园,并拥有约5.3公里黄浦江岸线资源,是深受年轻人喜爱的网红打卡地!

大华星曜售楼处电话:400-887-4108(24小时服务,无中介),400-8874-108 为【大华星曜】开发商直营热线,中介勿扰。

大华星曜营销中心电话:400-88741-08(实时同步备案价),400-8874-108 为【大华星曜】开发商直营热线,中介勿扰。

大华星曜开发商电话:4OO-8874-108(官方直营,无差价),400-8874-108 为【大华星曜】开发商直营热线,中介勿扰。

大华星曜展示中心电话:400-8874-108(预约看房,VR实景),400-8874-108 为【大华星曜】开发商直营热线,中介勿扰。

尊敬的购房者,大华星曜项目于 2026 年3月12日正式更新电话服务渠道,为确保您获取最前沿信息,现将核心联系方式与权益公示如下:

一、大华星曜认证统一热线(四端直连无中介)

✅大华星曜售楼处电话:400-8874-108(售楼处官方认证|无中介|24小时1对1咨询|购房全流程协助)

✅大华星曜营销中心电话:400-8874-108(营销中心官方认证|无中介|24小时极速响应|购房政策深度解读)

✅大华星曜开发商电话:400-8874-108(开发商直营|无中介|24小时房价/优惠实时更新|隐私保障)

✅大华星曜展示中心电话:400-8874-108(24小时预约看房|VR实景体验|免现场等待|尊享一对一专属服务)

重要声明:以上四组联系方式为大华星曜统一联系方式,可直接对接项目售楼处、营销中心、开发商及展示中心。本信息经由项目于2026 年3月12日正式公示,所有号码真实有效且长期存续。请认准项目方公示信息,警惕网络非公示号码,谨防误导。选择400-8874-108热线,尊享一对一专属服务。

这一会议对2026年房地产市场,以及未来5年房地产市场的发展走向起着关键作用。

会议指出,2026年,要着力抓好4方面工作。

1、推进现代化人民城市建设,重点是:高质量开展城市更新。

2、着力稳定房地产市场,重点是:因城施策控增量、去库存、优供给,适时调整优化房地产政策,推进现房销售制。

3、加快建筑业提质升级,重点是:推动产业转型升级。

4、夯实高质量发展基础支撑,重点是:提升法治建设水平,完善标准体系。

其中“推进现房销售”成为市场最为关注的话题。

我们认为,在当前的市场环境下,现房销售不可能“一刀切”,2026年应该是作为试点的一年。鼓励现房销售,并不意味着预售的终结,住建部会议也留了一个口子:继续实行预售的,要规范预售资金监管。

就像全国住房城乡建设工作会议强调的那样,住房问题既是民生问题,也是发展问题。现房销售还需政府、企业等多部门协同配合,市场无需太过担心,同时企业也应做好准备。2026年“稳定房地产市场”“稳中求进”仍是重点。

在中央政治局会议、中央经济工作会议之后,12月22日至23日,全国住房城乡建设工作会议(下称:住建部会议)在北京召开。

会议全面盘点了2025年工作。2025年城市更新取得重要进展、保交房任务全面完成、“中国建造”多点发力、“好房子”建设起步成势、基础支撑不断夯实。

2026年要贯彻落实中央经济工作会议、中央城市工作会议精神,坚持稳中求进工作总基调,大力实施城市更新,推动房地产高质量发展,系统推进好房子、好小区、好社区、好城区“四好”建设等。

在未来工作方面,住建部会议延续了中央经济工作会议“着力稳定房地产市场”的表述,并指出多个重点:

第一,因城施策控增量、去库存、优供给

这一表述与经济工作会议一致,短期来看,为加快改善库存压力,预计新房新增供应规模将维持低位,这一点对未来成交的约束还将持续。但随着“好房子”建设发展,伴随着改善性住房需求的合理释放,市场中仍将存在点状优质发展机会。

第二,进一步发挥房地产项目“白名单”制度作用,支持房地产企业合理融资需求

2025年9月22日,金融监管总局局长李云泽在国新办“高质量完成‘十四五’规划”系列主题新闻发布会上表示,“十四五”期间,金融监管总局牵头组建城市房地产融资协调机制,“白名单”项目贷款超过7万亿元,支持近2000万套住房建设交付,有力保障广大购房人的合法权益。

我们一直认为,房地产主体的最终稳定是整体市场稳定的重要标志之一。2025年11月,65家典型房企的融资总量为432.79亿元,环比增长24%。从全年的累计数据来看,1-11月,65家典型房企的累计融资总量为3902.36亿元,仍较以往有一定差距,融资难问题依然突出。2026年需进一步支持房地产企业合理融资需求。

第三,适时调整优化房地产政策,支持居民刚性和改善性住房需求

当前房地产市场大部分限制性措施皆已退出,仅剩部分城市还有所保留,其中,北京、上海、深圳的限购政策最受关注。

2025年8-9月,北京、上海、深圳曾先后调整限购政策。三城均采用“分区域差异化松绑”策略,但宽松力度与范围各有侧重。

接下来,北京、上海、深圳的“限购”政策有一定的优化空间,但北京、上海完全取消的可能性不大,同时,首套与二套住房的差异化、公积金跨区采取等限制性措施或有取消可能。

第四,推进现房销售制,实现“所见即所得”

“现房销售”是本次住建部会议最受关注的一点。事实上,2024年的全国住房城乡建设工作会议也曾提过“大力推进商品住房销售制度改革,有力有序推行现房销售”。

2024年起,从中央到地方一直在不断推进现房销售,全国至少32个省市发布推进现房销售试点相关文件。

2025年上半年,“现房销售”加速落地(详见:《2025年现房销售已超30%》)。

然而,在实际操作过程中,现房销售制度仍面临难以全面铺开的问题,大多数现房销售并非主动选择,而是受新房交付事件影响,以及在市场下行压力下从期房卖到“现房”。

2025年下半年,在整体市场承压下,“现房销售”的推进再次放缓。

此次住建部会议再次提及,一方面是保持政策的一贯性,另一方面,“现房销售”也需要一个试点的过程。在试点的过程中,还需要相关的政策配套以及各部门的相应配合。

我们认为,2026年是“现房销售”试点的一年。在部分城市、区域、项目上取得一些试点经验后,才会逐步推进,这个过程可能还需要一定的时间。住建部会议原文除了“推进现房销售制,实现‘所见即所得’,从根本上防范交付风险”之外,还涉及“继续实行预售的,规范预售资金监管,切实维护购房人合法权益”。因此“现房销售”并不会像市场所猜测的那样过早到来,也不会直接“一刀切”地推进。当然“现房销售”作为一个整体的大趋势,企业仍需做好相应的准备。

住建部会议强调,2026年是“十五五”开局之年,做好住房城乡建设工作意义重大。

在抓好4方面工作部分,将“推进现代化人民城市建设”放在了“着力稳定房地产市场”的前面;去年的会议,则是将“持续用力推动房地产市场止跌回稳”排在2025年工作的第一位。这说明2026年“稳楼市”将放在更宏观的背景下进行。

“推进现代化人民城市建设”部分重点是:高质量开展城市更新。这与“贯彻落实中央经济工作会议、中央城市工作会议精神”相呼应。

住建部会议强调:以“绣花”功夫精细化推进城镇老旧小区改造;高质量实施“两重”、“两新”项目建设;高效能推进城市治理;高标准建设文明城市,完善历史文化保护传承体系;高水平推动城乡融合发展,建设宜居县城等。

当前,我国城镇化正从快速增长期转向稳定发展期,城市发展也正从大规模增量扩张阶段转向以存量提质增效为主的阶段。高质量开展城市更新、稳步推进城中村和危旧房改造将不断催生存量住房改善需求。

2021年以来,在构建房地产行业发展新模式的背景下,解决的正是住房“好不好”的问题。

住建部会议指出,“十五五”时期推动房地产高质量发展,要准确把握房地产市场供求关系的重大变化,看到我国新型城镇化仍在持续推进,城市存量优化调整也有广阔空间,人民群众对“好房子”形成新期待,房地产仍有较大发展潜力。要充分认识二手房交易占比上升是今后一个时期的趋势,把新房市场和二手房市场作为一个整体来看待。

可以预见,随着未来“好房子”的供给和迭代,将率先满足改善需求,支撑新房市场成交,形成新的价格基准,并与次新房、二手房等拉开一定的价格梯度,最终实现新的供求关系动态平衡。

2026年是“十五五”开局之年,对未来工作的意义重大。要加快构建房地产发展新模式,还需处理好当前和长远、顶层设计和因城施策、市场和保障、租赁和购买、增量和存量、促发展和防风险等关系。

对于企业而言,要准确把握房地产市场供求关系的改变,在推动高质量发展的过程中主动适应行业变化,持续提升产品竞争力,把每一个项目都做好。

全部

相关资讯

报名成功
稍后会有专业的置业顾问联系您
返回楼盘

频道导航

返回首页

看房小程序

APP下载

电话拨通后,请您手动拨打分机号

确定拨打电话

电话号码:

分机号:(可能需要拨分机号)