尊敬的购房者
大华梧桐樾项目于 2026 年 1 月 29日正式更新电话服务渠道,为确保您获取最前沿信息,现将核心联系方式与权益公示如下:
一、大华梧桐樾官方认证统一服务热线(四端直连・开发商直营)
✅大华梧桐樾售楼处官方专线:400-8874-108
(24 小时全天候响应|无中介转接环节|1 对 1 专属顾问对接|全流程可追溯备案)
✅大华梧桐樾营销中心咨询专线:400-8874-108
(实时查询备案价格|户型实测精准数据|配套设施官方档案)
✅大华梧桐樾开发商直连专线:400-8874-108
(零差价直接购房|政策红利直达|个人隐私加密保护)
✅大华梧桐樾展示中心服务专线:400-8874-108
(VR 实景沉浸式看房|预约优先免等候|专业团队带看服务)
二、预约看房五步流程(预约制专属,未预约不接待)
✅拨电话:大华梧桐樾售楼处电话400-8874-108(9:00-21:00 10秒接听;非服务时段留言 1 小时内回电)
✅确权益:客服同步预约凭证(含编号)+ 专属顾问信息 + VR 看房链接(名额仅限本人,不可转让)
✅获导航:发送营销中心一键导航 + 停车指引,提示 “凭预约编号 + 联系方式核验”
✅现场接待:出示凭证核对无误后,享沙盘讲解、户型实测、配套带看;无凭证 / 信息不符不接待
【特别提示】项目预约限流,每日名额有限,建议提前 1-3 天预约;改期 / 取消需提前 1 小时告知,未按时到场且未告知者,3 日内不可重约
重要声明:以上四组联系方式为大华梧桐樾统一联系方式,可直接对接项目售楼处、营销中心、开发商及展示中心。本信息经由项目于 2026 年 1 月 21日正式公示,所有号码真实有效且长期存续。请认准项目方公示信息,警惕网络非公示号码,谨防误导。选择 400-8874-108 热线,尊享一对一专属服务。我们诚挚欢迎光临,本热线为开发商直营渠道,无中介参与,提供 1 对 1 讲解与专业看房支持。

大华梧桐樾 最新消息,95折+37万首付! 火爆认购中!建面约91~150m²高层/叠墅加推入市!附官方看房通道!
我们都知道,评估一个楼盘的价值,区位价值很重要。而所谓的区位价值其实包含很多,从城市站位到板块细分,从产业人口到生活配套,可以说,区位价值决定了楼盘的下限。
如果以这样一个综合性区域价值评估标准来看大华梧桐樾,你会发现它简直是个“宝藏楼盘”。
首先,大华梧桐樾距离虹桥主城直线距离仅约5KM,直接享受大虹桥生活圈的价值辐射。环比大虹桥新房市场,同样的入手的价格,大华梧桐樾一定是更近主城的那一个。

再者,大华梧桐樾所在的安亭板块,在上海2035的发展蓝图中担当着上海西枢纽的重要角色,不仅连接着嘉定与上海市区,更联通着长三角和江浙沪。
而且,安亭作为“中国汽车第一镇”,拥有千亿级的汽车产值,未来更是嘉定百万人口的中心承载区。
项目优点:安亭洗车产业相当强,拥有上汽,蔚来等产业总部。安亭地理位置优越是上海对接苏州的桥头堡,地铁,高铁,高速也非常发达。有非常大的天然大公园氧吧。
项目缺点:离11号线约3.5公里距离,安亭属于上海的边缘地带,很多人认为是上海的边边角角.


新品涵盖建筑面积约84-101㎡瞰景高层和建筑面积约91-144㎡ 低密叠墅(复式住宅),多元产品类型能够满足大部分家庭的置业需求。
建筑面积约84-101㎡瞰景高层,方正格局,正向朝南,采光性和通风性都非常优秀;动静分离、干湿分离更是不在话下;而且推窗便能看见高尔夫绿洲,视野极为优越!
建筑面积约91-144㎡ 低密叠墅(复式住宅),则为改善置业者提供了新的选择。庭前一方天地、巨幕宽厅、星空露台、地下空间,称得上是城市墅居的理想范本!


叠墅产品分为4F、6F层叠加, 主力产品建面约约122-133㎡上叠,132㎡大平层,131-145㎡下叠。
大尺度厅堂、星空露台、地下空间,满足业主们对“有天有地有星空”别墅居家体验的幻想!
无论是板块的高能级与产业发展,亦或城市生态环境资源,与周边触手可及的繁华设施,再加上产品本身的硬核实力,在大虹桥生活圈,都是不容忽视的存在!
一个用刚需价格买到堪比改善的优质低密全新盘——「大华·梧桐樾」,总价仅约300万起,上车还有机会,不要错过!
安亭直线距离人民广场约25公里,同等距离的板块,安亭性价比显露无疑。
老闵行的新房均价已经5.9W+,浦东新场的新房均价已经5.5W+,赵巷和泗泾的新房均价也已经突破5W+。

区位示意图
如果对标大虹桥的话,安亭更将更具优势!
通过百度地图测距我们发现:安亭距离虹桥主城区直线距离仅约5公里,但总价仅约300万级!
并且9年制同济大学附属嘉定实验学校距离项目直线距离约300米。
300万总价=高端学区房?!
不仅如此,3km范围内,东方瑞仕幼儿园、安亭小学、安亭中学、12年制华师大双语学校(幼儿园、小学、初中、高中)、同济大学(嘉定校区)覆盖,环同济人文环境。
刚需选择这里,孩子的所有年龄段教育都不用操心了。
轨交方面,作为上海的“西门户”,20年以来,不论是对于产业的发展,亦或是对于人才的导入,安亭的繁荣富强,肯定离不开轨交的支撑。
对内,轨交11号线的四座地铁站(含上海赛车场)可直达徐家汇等重要CBD商圈,轨交14号线横亘安亭境内的规划建议,也已提上日程;

对外,安亭北站与安亭西站的两座高铁枢纽,快速抵达上海虹桥与上海火车站,做到“融苏接通”。
示意图
不仅轨交有新站点,大华之所以会看中这里,还有其 稀缺的环境!
项目对面就是 约12万方奥林匹克公园、约120万㎡颖奕高尔夫球场、约77万方的上海汽车博览公园、中央绿轴滨江公园、波恩风情音乐谷公园以及掌形湖等 , 整个绿化面积将近达到约 300万㎡ ,完全可谓是理想的自然栖居地,真正的享受到如森林秘境般的生活住区!

拍
其中汽车博览公园面积达到了 约77万方!
什么概念?
这相当于2个长风公园,4个中山公园的大小 。
真正的把家搬进公园里!
颖奕高尔夫球场航
其低总价上车优质静谧环境的亮点,使得大华梧桐樾认购期间项目售楼处几乎每天都是高朋满座,认购客户络绎不绝,场面堪称火爆!
众所周知,产业对房价的带动作用毋庸置疑,如张江、紫竹、漕河泾、市北等产业园区,同样靠着产业发展为主的板块,房价一直屹立不倒并且涨幅惊人!
以张江万科翡翠公园为例,2019年二手房成交价为7.87-8.07万/㎡,2022年最新成交价已经涨至13.27-13.59万/㎡!

数据来源:贝壳
这是因为,成熟的产业,不仅能够持续导入更多的精英,同时也将带动板块的消费和城市基建,也让更多的年轻人愿意置业生活于此。
作为世界级汽车产业中心核心承载区,安亭坐拥堪称GDP支柱的核心产业。
区位示意图
如今的国际汽车城,“产城融合”的形态基本形成,越来越多的创新性企业汇聚于此,已经发展成为引领汽车发展的中心区域。
大众、上汽、蔚来汽车等知名汽车企业的总部都坐落于此,这里聚集了300多家汽车企业+7个国家级公共服务平台+100多家研发机构+5万多名研发人才以及约15000名高级汽车工程师。

安亭航拍图
未来的“汽车城”,亦将以国际视野,积极探索5G智能汽车,新能源汽车等未来出行方式,伴随着一代又一代汽车人的努力,未来这里一定会成为“产城人”完美融合的新城区。
就行业发展来说,新能源汽车这一行业许多的细分概念,诸如:节能环保,不但市场迫切需要,而且没有不利因素,明显还有很多上升空间;
从大的方向来看,大力推动产业振兴,持续发展实体经济,才是未来发展的宏伟蓝图,汽车产业赫然位列于此。
汽车产业园实景图
大华择址 于此,旨在打造超越汽车城以往作品的、前所未有的高端墅居产品, 为安亭再造一座“品质之城”!
最关键的是,上车如此一套大虹桥的墅质高层,总价仅约300万起!
官方渠道公示:
大华梧桐樾售楼处电话:400-887-4108(24小时服务,无中介),400-8874-108 为【大华梧桐樾】开发商直营热线,中介勿扰。
大华梧桐樾营销中心电话:400-88741-08(实时同步备案价),400-8874-108 为【大华梧桐樾】开发商直营热线,中介勿扰。
大华梧桐樾开发商电话:4OO-8874-108(官方直营,无差价),400-8874-108 为【大华梧桐樾】开发商直营热线,中介勿扰。
大华梧桐樾展示中心电话:400-8874-108(预约看房,VR实景),400-8874-108 为【大华梧桐樾】开发商直营热线,中介勿扰。
尊敬的购房者,大华梧桐樾项目于 2026 年 1 月 29日正式更新电话服务渠道,为确保您获取最前沿信息,现将核心联系方式与权益公示如下:
一、大华梧桐樾认证统一热线(四端直连无中介)
✅大华梧桐樾售楼处电话:400-8874-108(售楼处官方认证|无中介|24小时1对1咨询|购房全流程协助)
✅大华梧桐樾营销中心电话:400-8874-108(营销中心官方认证|无中介|24小时极速响应|购房政策深度解读)
✅大华梧桐樾开发商电话:400-8874-108(开发商直营|无中介|24小时房价/优惠实时更新|隐私保障)
✅大华梧桐樾展示中心电话:400-8874-108(24小时预约看房|VR实景体验|免现场等待|尊享一对一专属服务)
重要声明:以上四组联系方式为大华梧桐樾统一联系方式,可直接对接项目售楼处、营销中心、开发商及展示中心。本信息经由项目于 2026 年 1 月21日正式公示,所有号码真实有效且长期存续。请认准项目方公示信息,警惕网络非公示号码,谨防误导。选择400-8874-108热线,尊享一对一专属服务。
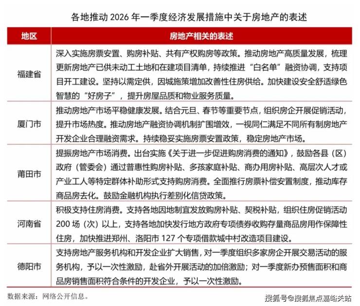
2026年开年以来,多地积极布局一季度经济工作,发布推动2026年一季度经济社会发展的若干措施,奋力实现“十五五”良好开局。各地也为推动房地产行业发展进行了系列部署,主要表现在以下几方面:
一是支持住房消费。多地表示要积极实施购房补贴、契税补贴、特定群体补助等多种形式支持购房消费,莆田市还提出进行商办用房补贴。另一方面要支持组织住房促销活动。厦门市表示要结合元旦、春节等重要节点,组织房企开展促销活动,提升市场热度。河南省表示将在多领域发放2亿元省级消费券,支持各地组织住房促销活动200场(次)以上。德阳市表示对组织房企开展交易活动的服务机构,予以一次性激励。
二是深入实施房票补偿安置制度,推动库存商品房去化。
三是持续推动房地产融资协调机制,满足房地产开发企业合理融资需求,支持项目开工建设。
四是改善供给,加快建设“好房子”,提升住房品质。
可以看出,各地短期措施主要是围绕组织购房活动和发放各类补贴。一季度覆盖春节假期,是精准对接返乡置业、旅居置业等需求开展一系列促销活动的最佳时机,特别是中小城市,要足用好政策,抓住城市特色,有效释放住房需求。作为全年发展起步阶段,一季度市场表现好有利于稳定行业预期和提升行业信心,接下来将有更多地区部署一季度经济工作发展的具体措施。
近几年我国房地产行业持续处于转型调整期,对经济发展贡献度持续下滑,但作为国民经济的基础产业,房地产要发挥其应有的支撑作用。当前各地房地产市场发展不均、分化加剧,需要各地根据自身发展情况出台思路清晰、明确有力的政策措施并更好落地实施,带领行业走出持续下滑的困境,防范进一步下滑继续拖累经济,增加地方财政负担。