双凤卖地,福德拆迁 昆明官南你都高攀不起了!

昆明楼市深度报道

2020-04-01 11:47:49

购房群

买房如何避坑,加入购房群,看看他们怎么说

立即进群

双凤卖地,福德拆迁,昆明人说:“宜居的官南终于有动静了”。

地价涨、房价涨、小区宜居、配套成熟,小编说:“官南片区的房价可能曾经的你和未来的你都高攀不起”。

从高端人居区域到陷入沉默,再到如今的回归,官南片区是目前昆明比较值得去探究价值的区域。

买还是不买,进来看看就知道了!

坐标:官南片区

位置:西至盘龙江、北至二环南路、南接广福路、东抵巫家坝

就是被西山双塔片区、巫家坝片区和滇池会展片区“黄金三角”包围的区域,从位置看,价值你可以品,细品!

(官南片区区位图)

十多年前,昆明官南就已建成一批高品楼盘:银海森林、银海领域、锦苑花园,甚至一度成为昆明高端人居的标杆。

然而随后的时间里,昆明西北新城、会展片区、巫家坝等区域都窜起一把把小火的同时,南市区楼市已经被炒至“火爆”,官南开发却一直沉寂,甚至一度“无房可卖”。

较大的原因来自于:区域范围广,区域内城中村密集,拆迁难度大,城中村改造推进难。

官南片区包含了福德村、双桥村、双凤村、小街、长村、高家村和玉龙村等城中村。其中,在昆明比较出名的就是福德和双凤。

福德、双凤村都是昆明较早就被列入改造的城中村片区之一。

根据资料显示,2011年昆明市政府发布《昆明城中村改造三年计划白皮书(2011-2013年)》,其中提到福德城中村改造计划,共涉及8个地块,总建筑面积达约144万平米。2013年,福德拆迁启动,一级开发由昆明市轨道交通集团旗下昆明道恒房地产开发有限公司负责。

福德片区拆迁范围:东至春城路、南至日新路、西至官南大道、北至南二环路

包含福兴小区、福德村、福德小村等多个村子。

(福德片区拆迁规划图 图源网络)

2014年6月23日,官渡区人民政府开展房屋的征收及补偿工作。8月,部分被征收人对征收及补偿表示不服,要求撤销《昆明轨道配套福德片区综合整治项目国有土地上房屋征收决定》。之后昆明市中级人民法院与征收人展开了多次诉讼,导致官渡区关上街道无法开展征地拆迁工作。

此后加上因为了修建南北大道的计划、区域的土地规划调整,福德拆迁改造严重受阻。

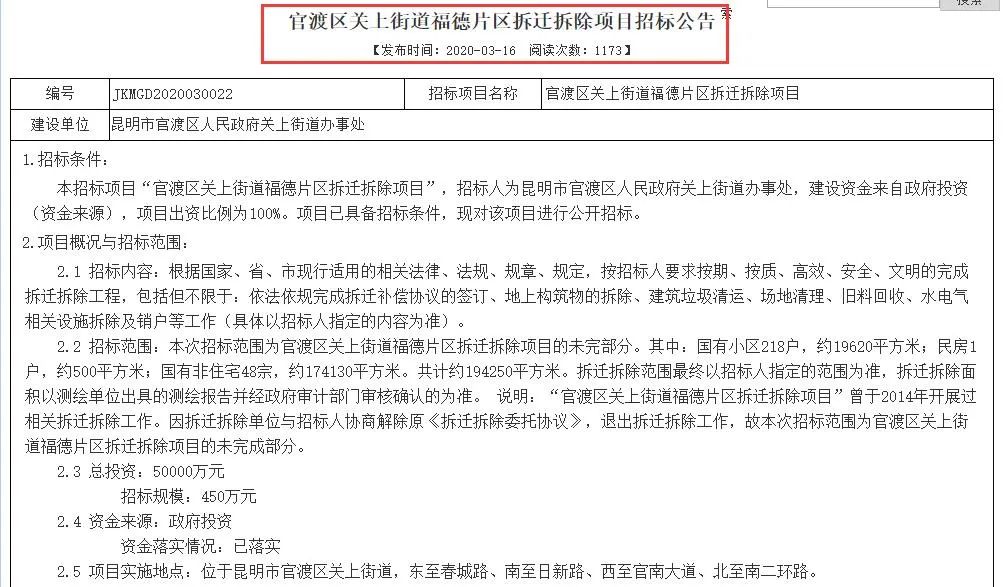
今年3月17日,昆明市公共资源交易中心发布了《官渡区关上街道福德片区拆迁拆除项目招标公告》。

(福德片区拆迁公告图)

此次招标的拆迁部分,为此前未完部分。这意味着,曾经的土地征收争议问题已取得突破,福德片区拆迁将重启。

待拆迁结束后,将有大片待开发土地。拥有地铁1号线和2号线二期加持,生活配套成熟的福德片区,难道不是主城内的又一焦点区域?

再来说说双凤片区。

根据早期的规划,双凤村拆迁片区占地面积1800余亩,分为南片区和北片区。北至日新路,西至官南大道,东至清水河。

(双凤村拆迁规划图 图源网络)

最早由昆明比邦房地产开发有限公司担任土地一级开发主体,欲打造1800余亩的凤凰湾项目。

2013年5月,双凤片区城中村(南片区)的三个村民小组拆迁招标,2017年,双凤村南片区才进入收房预备拆迁阶段。但是,随后双凤村的拆迁改造再无消息。

直至2019年初,昆明市国土局发布了双凤片区的征地公告,涉及4个居民小组(南部片区)约合449亩地,城改拆迁工作才逐步推动。

2019年,双凤村城改土地首次挂牌,昆明比邦房地产旗下公司万誉地产拿地(万誉地产股权变更后,上海世茂持股51%),建设世茂璀璨倾城项目。

双凤片区剩下的仍然有不少待开发的土地。

最后提一下小街片区。

据了解,小街片区城改项目位于官南大道以东,银海森林、碧水蓝天小区以南(看位置,似乎是在早些年双凤片区规划图中的北片区)。

资料显示,小街片区城改分为小街一组和小街二组两个项目。其中,小街一组项目占地面积498.95亩,其四至范围为东至金汁河日新路、南至双凤小学、西至盘龙江、北至小街社区路。

(小街一组拆迁范围)

资料显示,小街一组城改项目于2010年启动,不久因资金问题陷入停滞,2016年6月,云南长丰地产与官渡区政府签署了小街片区城中村改造项目协议。

2018年,长丰地产联合世博集团拿下小街片区227亩地,建成北科建春城大观项目;2019年,中骏集团联合世博集团旗下云南云旅房地产开发有限公司、云南仁誉房地产开发有限公司,拿下小街106亩地,建成中骏天誉项目。

除去两项目,小街一组加上小街二组的城改土地仍有不少待开发。

这么一看,双凤片区加上小街城改项目,改造面积已经高达2000多亩,再加上福德村、日新村等,官南板块整体改造范围面积甚广,也是昆明旧城改造形成连片开发规模较大的区域。一旦改造完成,片区将增加大批可售土地、可售楼盘。

离主城那么近的官南片区的价值点是不是已经很明确了呢?

(官南片区在售项目位置)

目前,整个官南仅有小街片区的北科建春城大观和中骏天誉,双凤片区的世茂璀璨倾城三个项目在售。

再来对比一下周边的片区的项目。

从价格来看,未来距离主城更近的福德片区房价在20000元/㎡(精装)以上并不是空穴来风;而小街和双凤的价格也可以参考在售的3个项目(精装17000元/㎡),未来还会向上浮动。

客观来看,官南片区确实早先就形成人气较旺的居住区,配套也比较成熟,但是大片、“难啃”的城中村也在一定程度上抑制了片区的发展,所以在过去各个板块迅速发展的时间里陷入开发困局。

如今,片区内各城改项目迎来利好,但是从拆迁到土地推出市场,再到项目建设、完善,仍是一段漫长的过程。

如果不着急入住,打算看片区发展潜力买房,又觉得巫家坝价格高够不上的购房者,可以考虑官南片区(悄悄透露,旁边的双塔片区新项目价格也将破20000元/㎡),北科建春城大观、中骏天誉、茂璀璨倾城三个项目有意向的可以入手,也可以等等后续的拆迁地块。

只是这段时间里,片区内大规模的拆迁、建设是必然的,就看你能否接受了。

注:部分规划、城改项目划分没有明晰资料,如有错误,欢迎指正!

全部
报名成功
稍后会有专业的置业顾问联系您
返回楼盘

频道导航

返回首页

看房小程序

APP下载

电话拨通后,请您手动拨打分机号

确定拨打电话

电话号码:

分机号:(可能需要拨分机号)