随着老龄化时代的来临,越来越多的人开始考虑父母养老或自己养老的问题。以前是“养儿防老”,现在大部分家庭更倾向于“买房养老”!

中国发展基金会发布的《中国发展报告2020:中国人口老龄化的发展趋势和政策》(下文简称《报告》)数据显示,自2000年迈入老龄化社会(65岁及以上老年人占总人口的7%)之后,我国人口老龄化的程度持续加深。《报告》预计测算,2020年中国65岁及以上的老年人约有1.8亿,约占总人口的13%;预计2050年中国老龄化将达到峰值,65岁以上人口将占到总人口的27.9%。基于此,如何安度晚年成为社会不得不面对的一个问题。由于目前很多家庭都是“四二一”模式,其中一方或双方老人都会有养老问题需要解决。

随着国民经济水平的提高和全国大部分地区房屋都处于涨价阶段的现状,保值和升值空间更可观的“买房养老”越来越被大家看好。对于那部分尚未步入老年,又有一定经济基础的人,他们更愿意寻找一处环境优美、品质优良、物业更贴心的小区作投资兼养老用。

为解决老年人养老的问题,各地政府纷纷出台相关发展规划发展大健康项目;看到“银发经济”的巨大市场前景,开发商也踊跃响应政府号召,积极推出康养项目,主打这类有养老需求的购房者。2019年12月23日,昆明市政府发布《昆明市大健康产业发展规划(2019—2030年)》(以下简称《规划》),提出要举全市之力推进昆明大健康产业示范区建设。

按《规划》,昆明将围绕医疗中心、康养社区、健康旅游公园、健康特色小镇等9个方面进行重点发展,共梳理出90个重点项目,计划投资约4657.11亿元。计划2030年,昆明成为大健康产业高地,大健康产业成为昆明国民经济重要支柱产业。从《规划》可知,昆明康养项目主要分布在度假区、安宁市、呈贡区、晋宁区。

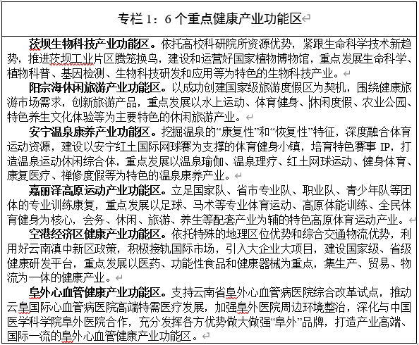
《规划》还提出重点打造6个健康产业功能区、重点建设10个医疗中心、重点开发10大康养社区的规划。
对于大健康,有网友质疑规划都是空谈,之前焦点君就探讨过:大健康时代的康养地产 昆明是“圈地热潮”还是“纸上谈兵”? 事实上,昆明重点发展的10大康养社区推进参差不齐,其中不乏智者山丘、康美昆明健康城这类停滞不前的项目。

虽然昆明在大健康产业上还有漫长的道路要走,但不能否定的是,目前昆明仍有一些发展可圈可点的旅居养老项目在蓬勃发展,说明昆明在发展大健康的路上稳步前进。
由于买养老房需要综合考虑小区环境、周边配套(特别是医疗配套)等大环境,还要考虑物业服务、周边邻居、楼层高低等小细节。焦点君对不同购房人群有不同的购房建议:
一、外地来昆养老人士由于云南各地区气候差异不是特别大,加上外来购房者多为旅居兼度假的候鸟式养老,所以在选择上优先考虑项目产品和项目自身养老配套。这其中优秀康养项目有七彩云南古滇名城、梦云南温泉山谷、昆明恒大养生谷等。
七彩云南•古滇名城,坐落于滇池南岸,产品涵盖别墅、洋房、小高层和高层,购房选择较多。且近期买房享两大乐园终身免费权以及半山健康生活馆10年免费享受权或博塑八千集营地10年免费享受权(二选一)。目前,项目内精品湿地公园、温泉山庄等养老度假配套已建成并投入使用。
梦云南温泉山谷,位于安宁温泉镇。项目定位为昆明健康生活目的地,高标准的国际网赛中心让项目名声在外。目前项目已开发至第6期,其配套的温泉SPA会所、高尔夫球场及会所、社区卫生服务中心已投入使用。更重要的是,项目已成功签约昆明市排名前列人民医院,能为业主健康保驾护航。
昆明恒大养生谷,位于发展较为火热滇中新区,空港经济区。昆明恒大养生谷定位为健康度假小镇,拥享千亩湿地公园、荷花湖等宜居自然资源,更坐拥国际马术俱乐部等优质配套,是目前发展较快的健康宜居度假胜地。 当然,如果预算足,昆明主城滇池边,特别是草海沿线有大波带电梯的洋房、别墅项目可供选择。这些项目定位高端,细节设计较为合理,物业较为贴心,更可共享昆明主城丰富的医疗、休闲配套。如昆明融创文旅城、金地云海一号、华夏澜台府、宝能滇池九玺等。
二、本地买房养老人士对于本地给自己或父母购买养老房的购房者来说,焦点君的建议是,优先考虑家人和朋友居住范围,圈定范围再买房。由于是本地人,有亲人和朋友的陪伴是最幸福的。如果好友相距不远,平日可随时相约打个牌、遛个弯才是老年最幸福的生活;而如果相距子女或亲友不远,平日能享受各自的社交圈,但一旦有意外或身体不适又能排名前列时间上门帮助是最优养老模式。所以,本地人买养老房,长远考虑,如果子女在市区,建议优先考虑市区项目。考虑到居住舒适度,可重点看带电梯的洋房或物业和养老设施相对完善的高层住宅。
写在最后:
看完这些,大家还有一个疑问,也是网友最常问的问题:“昆明买养老房,安宁太平、晋宁和嵩明选哪里更好?”
根据今年发布的《昆明市优化完善各县(市)区功能定位的报告》,安宁定位为新型城市化先导区、昆明现代工业基地;晋宁定位为国际康养旅游示范区、古滇历史文化风貌区;嵩明定位为产城融合示范区、现代制造业基地。所以,空气质量较好的是嵩明,其次是晋宁,最后是太平。
就医疗和养老配套来说,由于太平新城发展较为集中,有新昆华医院,目前买养老房更占优势,而晋宁和嵩明新开发项目较为分散,各项目医疗资源有赖自身配套。基于此,买养老房,如果短期就入住,焦点君建议优先考虑太平;如果过几年才入住,优先考虑嵩明;如果喜欢住在滇池边,建议考虑草海周边及晋宁。
声明:本文由入驻焦点开放平台的作者撰写,除焦点官方账号外,观点仅代表作者本人,不代表焦点立场。