深圳超核中心润府
售楼处24小时电话:400-0500-152
楼盘详情丨专属置业顾问丨线上销售中心
超核中心润府售楼处电话:400-0500-152(24小时电话)楼盘项目介绍包括以下:开盘时间、交房时间、楼盘详情、房价、户型、详情、得房率、售楼处地址、首页网站、销售中心、楼盘地址、户型图、交通、备案价、最新优惠、营销中心电话、价格、周边配套等详情咨询——超核中心·润府位于深圳七大总部基地之一——北站国际商务区,打造建面约75万㎡城市超核中心,涵盖绿芯公园、万象系商业+办公、润府住宅。其中住宅属于润府系产品,定位高端改善。项目目前少量在售建面99-114㎡

【开发商】深圳市润北房地产有限公司
【占地面积】约2.6万㎡
【建筑面积】约14.4万㎡
【容积率】约5.58
【产权年限】70年(2022-2092年)
【梯户比】3T4 / 3T6
【车位】1160个
【实用率】约77-78%
【楼栋及户数】5栋共1220套
【产品面积】约99㎡ 3房2卫 / 114㎡ 4房2卫/ 143㎡ 4房2卫
【地铁】4/5/6号线深圳北站,规划27号线樟坑站
目前北站已经有地铁4/5/6号线投入使用,不远处还有纳入地铁5期规划的22、27号线。
尤其27号线的出现,实现了龙华一路快速直达深圳湾、前海。
因此在超核中心,享受的是27号线樟坑站就在家门口,深圳北站步行可达!
家门口的高效便捷,是对时间的精准把控,让在这生活的人时间会比别人多出一些,无论是外出旅游、跨城出差,亦或是市内通勤,都会更加从容。
一处松弛,满分生活
也许你还不知道,超核中心的16万㎡绿芯公园+13.4万㎡万象系商业,是一次针对全龄段人群生活方式的升级。
当中的绿芯公园距离北站最近,治愈系的绿意能第一眼洗涤工作带来的满身繁芜冗杂。

重点是城市空间站、国际演艺中心、艺术巡展中心、青少年科创中心、时尚运动中心错落其中,错落有致的汇聚在绿地中。
听说,未来国内首家悬浮天文馆也将择址于此。
正如林语堂所言,最好的建筑是这样的,我们深处在其中,却不知道自然在那里终了,艺术在那里开始。

绿芯公园示意图
这样的绿意和艺术,还延续到了万象商业体的设计与建造中。
“5星级”标准打造的万象系商业:
一方面延续了华润万象城、万象天地高端商业基因,让人在这样潮品集结的商业里逛多久都不腻。
一方面致力形成全新的生活方式引领地、绿色商业体验场和商业空间集合体,把购物变成一种精神与身体同步享受的浪漫。
在这里逛上一圈,像是打开了惊喜盒子,购物的同时穿越艺术与繁华。
令人惊喜的是,龙华万象商业将于2025年开业,相当于华润业主入伙后即可享有!

万象系商业和写字楼效果图
一份均好,满分生活
家长们最在意的学校,在这里也没有落下。
超核中心旁就是一块九年制规划用地,未来将建成格致中学民治校区小学部和初中部。(具体学区划分,以教育局公示为准)
据了解,格致中学是打造理工见长、人文兼备、强体善美高水平理科发展的特色学校和国内理工类、创新型示范学校。
名师精英荟萃,教育资源充沛,为深圳教育高质量发展和先行示范贡献不少力量。
当这样的学校就在家门口时,目送式上学轻松实现的同时,不卷孩子、也不卷家长,让每个早晨不陷入被动。
另外,项目周边的两所三甲医院——第二儿童医院、新华医院,也是加分项。
预计将于年底试运营,这是父母、孩子健康生活的基本保证。
深圳市第二儿童医院
品质满分!
项目不管是内在还是外在,都是“满分”品质的代表。
从外在设计来看,建面约14.4万㎡润府住宅,塔身近黄金比例的分割设计叠加珠光白铝板搭配香槟金铝板型,与楼顶部香槟金塔冠浑然相成。
不仅彰显出项目外在的现代简约高级美感品质,完美契合了城市精英人群的品味需求,同时定义了独一无二的城市地标感!
项目单元入口示意图
由外而归,“以安静取代喧哗,以自然取代造作”理念打造的园林,让家成为了都市人的精神角落。
从Hi-Vacation Block 微度假花园、全天候儿童之家到Calorie Park 卡路里公园,三大族群社交空间为全龄段提供了充满活力的都市度假社区,独一无二的品质“满分”生活。
项目园林示意图
回到家中,“满分”品质的细节更是体现在每一个所到之处。
以建面约114㎡舒适4房为例:
更是每一平米的空间都被淋漓尽致的发挥着自己的作用。
LDKB一体化,过道融入客餐厅区,次卧和公卫组成“类套房”,每一个细节和品质都被“满分”把控。
整体舒适度爆表!可以想象的是未来不管是三口之家,还是三代同堂在这里都能住的很舒心。
抛开一切价值的参数,这些配套均好性佳、高端前沿、全能高效,加上项目户型空间感、舒适度、品质拉满!
形成了独一无二的超核24小时生活全能圈,为满分生活提供N种打开方式!
深圳超核中心润府
售楼处24小时电话:400-0500-152
楼盘详情丨专属置业顾问丨线上销售中心
超核中心润府售楼处电话:400-0500-152(24小时电话)楼盘项目介绍包括以下:开盘时间、交房时间、楼盘详情、房价、户型、详情、得房率、售楼处地址、首页网站、销售中心、楼盘地址、户型图、交通、备案价、最新优惠、营销中心电话、价格、周边配套等详情咨询
免责声明:部分信息来源于网络,如果侵权,请联系及时删除,联系电话:400-0500-152
深圳买房条件
如果你是深户居民家庭、成年单身人士(含离异)
须在深圳市落户满3年,且能提供购房之日前在深圳市连续缴纳36个月及以上个人所得税或社会保险证明,方可购买商品住房。
如果你是非深户居民家庭、成年单身人士(含离异)
继续按照提供购房之日前在深圳市连续缴纳5年及以上个人所得税或社会保险证明方可购买商品住房的规定执行。
如果你是现役军人
部队驻地在深圳市的现役军人,可购买一套商品住房,无需提供社保或纳税证明。
如果你是移交安置深圳市的军休干部购房
移交安置我市且在我市无本人住房的军休干部可在本市限购一套住房,无需提交社保或纳税证明。购房人以我局转发的深圳市退役军人事务局出具的《军队退休干部安置花名册》记录为准。 以上如果 出现断缴怎么办:在购房之日前3年内出现社保断缴但不超过3个月(含3个月)的,如在购房之日前3年半内累计在深圳市缴纳社保满36个月且符合其他购房条件的,可以购买商品住房。
深圳限购政策
1、深户居民家庭中夫妻一方在我市落户满三年的且能提供购房之日前在本市连续缴纳36个月及以上个人所得税或社会保险证明的限购2套商品住房;
2、深户居民家庭夫妻双方入户均未满三年的,但是能提供购房之日前在本市连续缴纳60个月及以上个人所得税或社会保险证明的是限购1套商品住房;
3、非深户居民家庭、成年单身人士(含离异)能够提供购房之日前在本市连续缴纳60个月及以上个人所得税或社会保险证明的是限购1套商品住房;
4、深户成年单身人士(含离异)在我市落户满三年的提供购房之日前在本市连续缴纳36个月及以上个人所得税或社会保险证明的是限购一套商品住房;未满三年的但是能够提供购房之日前在本市连续缴纳60个月及以上个人所得税或社会保险证明的是限购1套商品住房。
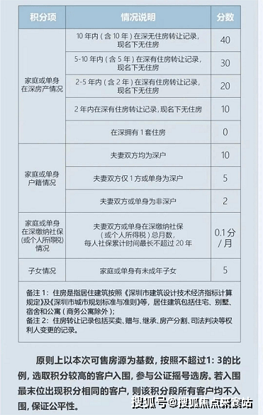
打新积分规则、购房流程目前深圳仍延续2021年的积分制度,啰嗦一句,从去年开始到现在,深圳大分部楼盘入市不需要看积分。
