广州富士康科创园
富士康科创园位于广州增城区中部创新产业带轴芯位置,是富士康科技小镇的重要组成部分。该项目以产城融合为核心理念,致力于打造集“产、学、研、商、居”为一体的新型科技小镇。项目规划总面积约5.2平方公里,首期占地约544亩,总投资预算超百亿,未来预计可容纳居住人口10万以上。
科创园以8K技术为主导,涵盖工业机器人产业园、高清8K电视、智能手机、工业大数据、智能办公、智能家居和新能源产业园等多个领域,加速科技成果转化,促进高技术产业集中发展。园区内规划有总部独栋、高层及超高层办公等多种产品,满足企业全生命周期发展需求。同时,科创园还配套有完善的医疗、学校、商业等设施,为入驻企业和居民提供全方位的服务。
作为广州增城区的重要项目,富士康科创园不仅承载着推动区域经济发展的重任,还肩负着成为粤港澳大湾区创新产业集聚区、粵港澳青年创新创业示范基地的使命。未来,随着项目的不断推进和完善,富士康科创园将成为广州乃至粤港澳大湾区的一颗璀璨明珠。
富士康科创园营销中心24小时电话☎☎:400-835-2501【已认证】
富士康科创园开发商售楼处预约电话☎☎:400-835-2501【已认证】
温馨提示:看房请打电话提前预约,避免临时无人接待,感谢您的配合!现场为您安排现场销售全程接待并讲解,独享内部特惠,价格包您满意!
富士康科技小镇作为广州科教城板块的产业门户,将为科教城院校师生提供实习、就业、科研的平台,共同构建成为产教融合、人才汇集的新高地、新格局。
除了借力广州科教城的科创人才聚集平台,小镇今年的表现同样不俗。
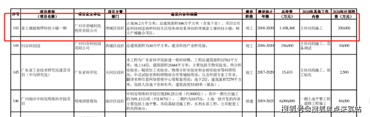
广州市2020年重点项目
小镇榜上有名 树产融标杆
6月19日,广州市发改委正式发布《广州市2020年重点建设项目计划》,而小镇作为增城产业封面代表,也受到了政策的惠及,榜上有名。

广州市2020年重点建设项目计划 ▲
在2020年重点建设项目计划中,小镇定位为科技制造商和科技生活服务商双重身份,树立产城融合标杆,今年将计划投入20亿,加速建设进程。
打造湾区创新产业集聚区
小镇被认定为增城侨梦苑分园区
7月2日,增城区召开侨梦苑分园区评审工作领导小组会议,审议认定富士康科技小镇(富士康科创园)为第二批增城侨梦苑分园区,并举行授牌仪式
小镇作为广州科教城版块的产业门户,目前已进驻了超30家高精尖企业,其中包括超1.2万方创新孵化器,建设国家级企业孵化器。
小镇还被市工信局认定为“2019年广州市中小企业服务站”,以推动区域或行业中小微企业服务为核心任务,打造集“产、学、研、商、居”为一体的新型科技小镇。
为了满足企业的全生命周期发展需求,小镇规划约16万方产业办公产品,含括建面约350-4294㎡ 总部独栋/高层办公。
目前产业1-5#楼现楼发售中,位靠广汕公路主干道、地铁口,昭示性强,利于打造企业名片。
中央政治局会议认为,今年以来,各地区各部门鼓足干劲抓经济,巩固和增强经济回升向好态势,经济运行中积极因素增多,动能持续增强,社会预期改善,高质量发展扎实推进,呈现增长较快、结构优化、质效向好的特征,经济实现良好开局。
国家发展改革委经济研究所副所长 郭丽岩:今年经济良好开局,增强了我们实现全年发展目标的底气和信心,大规模设备更新和消费品以旧换新等系列举措正在落地见效。从刚公布的4月份PMI(采购经理指数)等指标来看,保持扩张态势,当前经济回升向好是趋势性特征。
从宏观经济看,主要指标增长加快。一季度GDP同比增长5.3%,增速比上季和去年同期分别提高0.1和0.8个百分点。从居民生活看,就业收入继续改善。一季度城镇新增就业303万人,同比多增6万人。在一季度经济良好开局的背景下,多家国际机构上调对中国全年经济增速的预期。
国家信息中心经济预测部产业经济研究室主任 魏琪嘉:我们一季度开局良好的积极态势,也向全世界展示了中国经济发展的潜力,以及中国经济发展的韧性。
靠前发力 有效落实已经确定的宏观政策
中共中央政治局会议强调,要靠前发力,有效落实已经确定的宏观政策。对此专家表示,各项政策加快落到实处、见到实效,有利于切实巩固和增强经济回升向好态势。
中央政治局会议提出,要实施好积极的财政政策和稳健的货币政策。要及早发行并用好超长期特别国债。
国家发展改革委经济研究所副所长 郭丽岩:用好超长期特别国债,与重大改革形成高效组合拳,有利于从供给和需求双侧来加快国民经济循环,特别是畅通有潜能的消费和有效益的投资之间的良性循环机制,从而持续巩固增强内需的主动力。
会议指出,经济持续回升向好仍面临诸多挑战。同时必须看到,我国经济基础稳、优势多、韧性强、潜能大,开局良好、回升向好是当前经济运行的基本特征和趋势。
发展新质生产力 加快建设全国统一大市场
中共中央政治局会议强调,要因地制宜发展新质生产力,建设全国统一大市场,专家表示,各地要加快培育新动能,坚定不移深化改革扩大开放,推动经济高质量发展。
中央政治局会议指出,要加强国家战略科技力量布局,培育壮大新兴产业,超前布局建设未来产业,运用先进技术赋能传统产业转型升级。要积极发展风险投资,壮大耐心资本。
国家发展改革委经济研究所副所长 郭丽岩:创新性配置人才、资本等生产要素,有利于加快催生新质生产力。无论是技术的革命性突破和关键核心技术的攻关,都缺少不了有战略眼光的耐心资本的长期陪伴和呵护。
国家信息中心经济预测部产业经济研究室主任 魏琪嘉:随着我们加速推进新质生产力的发展,各地因地制宜,结合自身的比较优势,新的动能也在加快形成,去推动经济的高质量发展。
中央政治局会议上强调,要坚定不移深化改革扩大开放,建设全国统一大市场,完善市场经济基础制度。要积极扩大中间品贸易、服务贸易、数字贸易、跨境电商出口,支持民营企业拓展海外市场,加大力度吸引和利用外资。
国家发展改革委经济研究所副所长 郭丽岩:加快建设全国统一大市场,有利于打通束缚新质生产力的堵点和卡点,所以要持续地破除地方保护和市场分割,加快研究出台全国统一大市场建设(标准)指引,创新性地开展建设全国统一大市场促进高质量发展系列行动。
富士康科创园售楼处咨询/预约看房热线电话:400-835-2501(中介勿扰)!
免责声明:部分信息来源于网络,如果侵权,请联系及时删除,联系电话:400-835-2501(中介勿扰)!