———深圳天汇时代花园二期营销中心———
深圳天汇时代花园二期售楼处预约电话:400-825-6030(开发商24小时热线)
温馨提示:网上售楼中心〢欢迎来电咨询〢安全通话隐藏真实号码
请务必致电与销售确认时间,仅预约客户可进入销售现场,避免空跑,感谢您的支持
天汇时代花园二期售楼中心楼盘项目全面介绍:包含楼盘详情、楼盘怎么样,房价优惠折扣、户型详情、售楼处地址、最新优惠活动、楼盘地址、户型图、交通规划、备案价、项目配套、楼盘详情、最新消息、交房时间、最新进展等详情咨询
大城已“城” 欢迎回家│天汇时代花园二期喜迎入伙,繁华兑现!

项目基本信息
占地面积:约12万㎡
建筑面积:约91万㎡
容积率:5.1
开发商电话;400 825 6030
公寓户型:建面约65-75㎡ 带阳台
️单价:3.55万/㎡起,总价237-357万
梯户比:4梯10户
楼层:6-45层
容积率:4.9
交楼时间:现楼,已交楼
位置:深圳光明新区松白路与长春路交汇处
大城已成,不负城诺
12月4日,在全城瞩目之下,天汇时代花园二期如约而至,大城巨幕盛启。约77-143㎡城央美宅作为天汇城的升级之作,全盘推出,不负城诺,不负期待,以大城实力铸就荣耀新高度,再续大城一期红盘传奇的美誉,感谢每一位业主的厚爱与选择!
住区臻熟配套,纵享从容生活
大城入市,配套升级。天汇城约91万m²城市巨著,坐拥繁华商业、城央美宅、国际商务写字楼&希尔顿花园酒店、社区幼儿园&公立初中,臻熟配套齐优全享。
多种交通方式,出门便捷无忧
地铁6号线(在建中)联贯全城;南光、龙大高速(深圳段)免费通行。
比邻学校,让孩子的梦想起航
教育设施:项目拥有从幼儿园到中学完整的教育设施。 小区里有一所幼儿园,离项目很近。 步行可达的小学是红花山小学。 第二中学是光明区的一所公办初中,现已开学。
还有深圳市公明一中、马丁小学、深圳市光明新区图书馆、光明新区中学、霞村小学、公明二小、深圳市光明新区红花山小学、翰林幼儿园(南庄花园路)。
商业繁华,引领潮流风尚标
约15万m²的商业领地,启幕城市万象生活;创绘都市商业范本,定义区域生活主场,汇萃购物、餐饮、娱乐、休闲等缤纷生活元素,万般精彩汇聚一城。
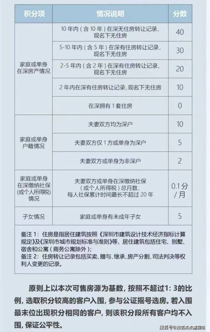
207新政❤️深圳新购政房策解读:
1,深户满18岁买房不需要社保
2,父母随迁,释放父母子女共4个名额
3,深户不再有社保要求
4,非深户,5改3年社保
5,离婚名下无房可以随时买
户型设计上,天汇时代花园二期更是下足了功夫。项目提供了多种户型选择,从精致的一居室到宽敞的四居室,应有尽有。每种户型都充分考虑了采光、通风和私密性等因素,力求为居民打造一个舒适宜居的居住环境。
一居室户型设计紧凑实用,适合单身贵族或小家庭居住。其朝向多为南北通透,保证了充足的采光和通风。室内空间布局合理,既满足了居住需求,又保留了足够的活动空间。
天汇城二期公寓平面图



深圳买房条件(2024年最新政策)
深户在深圳买房要满足什么条件?非深户在深圳买房要满足什么条件?单身、家庭、离婚人士的买房条件一样吗?
买房条件
深户居民家庭、成年单身人士(含离异)
本市户籍居民家庭(含部分家庭成员为本市户籍居民的家庭)限购2套住房,本市户籍成年单身人士(含离异)限购1套住房;取消落户年限以及缴纳个人所得税、社会保险年限要求。
非深户居民家庭、成年单身人士(含离异)
提供购房之日前在深圳市连续缴纳3年及以上个人所得税或社会保险证明方可购买商品住房。
深圳最新买房政策
关于二套房最低首付比例降至40%:
深圳2023年11月23日起调整二套住房最低首付款比例。
二套住房个人住房贷款最低首付款比例由原来的普通住房70%、非普通住房80%统一调整为40%。
此次调整降低了居民购买二套住房的购房资金门槛,有利于更好满足刚性和改善性住房需求。
关于“认房不认贷”政策:
居民家庭(包括借款人、配偶及未成年子女)申请贷款购买商品住房时,家庭成员在我市名下无成套住房的,不论是否已利用贷款购买过住房,银行业金融机构均按首套住房执行住房信贷政策。
关于限购:
深户居民家庭限购2套住房,对深户成年单身人士、非深户居民家庭限购1套住房
深圳天汇时代花园二期营销中心电话:400-825-6030(售楼处24小时热线)
天汇时代花园二期楼盘开盘、交房时间、房价、户型、学区、怎么样、楼盘详情、价格、售楼处地址、
销售中心电话、楼盘地址、户型图、交通、备案价、最新优惠、营销中心电话、得房率、周边配套等详情咨询
过来项目看房参观样板间,记得提前来电预约,感谢你的配合!
若有中介报价过低,请及时与售楼中心核对真假,避免上当!
提前预约享受楼盘内场优惠折扣,并安排现场销售一对一服务!
免责声明���:以上所发布的楼盘相关信息仅供参考,所有图文资料及说明请以最终批文及双方在楼盘现场签署的买卖合同为准;本图文内容如无意中侵犯某方权益,请联系我们将会及时处理