国家首次官宣“新基建”范围 包含3大方面

聊城搜狐焦点网

2020-04-21 08:57:49

购房群

买房如何避坑,加入购房群,看看他们怎么说

立即进群

4月20日的国家发改委新闻发布会上,官方首次明确了“新基建”的范围,这包括信息基础设施、融合基础设施、创新基础设施三个方面。

其中信息基础设施包括以5G、物联网、工业互联网、卫星互联网为代表的通信网络基础设施,以人工智能、云计算、区块链等为代表的新技术基础设施,以数据中心、智能计算中心为代表的算力基础设施等;融合基础设施包括智能交通基础设施、智慧能源基础设施等;创新基础设施则包括重大科技基础设施、科教基础设施、产业技术创新基础设施等内容。

发改委指出,新型基础设施的内涵、外延并非一成不变,未来将加强顶层设计。研究出台推动新型基础设施发展的有关指导意见,同时加快5G网络等建设,超前部署创新基础设施。

工信部赛迪智库近日发布的《“新基建”发展白皮书》指出,新型基础设施建设内容广泛,投资空间巨大, 不过“新基建”建设需着注意以社会资本投资为主,避免政府大规模投资,要以需求为导向,不搞大水漫灌;在实施上要根据战略规划和市场应用需求,统筹规划好新基建长期发展路线图和年度投资计划,防止“一哄而上”和重复建设,避免短期投资泡沫。

涵盖三大领域,投资空间巨大

新冠肺炎疫情暴发以来,中国高层对新基建的重视程度显著提升。3月4日,中共中央政治局常务委员会召开会议,明确强调加快5G网络、数据中心等新型基础设施建设进度。

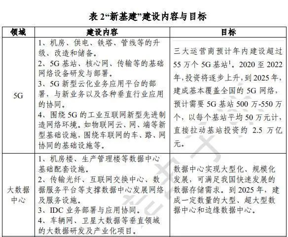
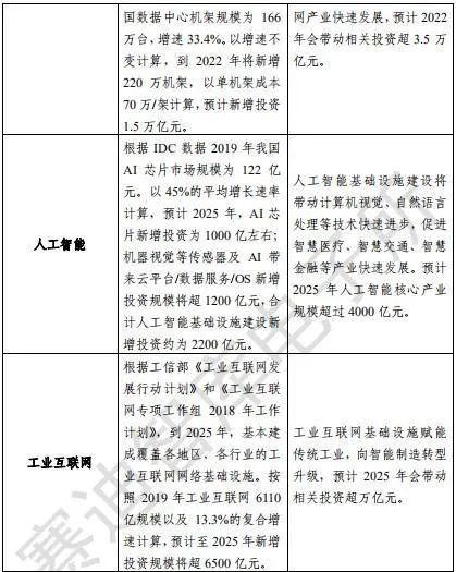
此后,央视列出了“新基建”主要包括的七大领域:5G基建、特高压、城际高速铁路和城市轨道交通、新能源汽车充电桩、大数据中心、人工智能、工业互联网。

在4月20日的新闻发布会上,发改委创新和高技术发展司司长伍浩介绍,新型基础设施是以新发展理念为引领,以技术创新为驱动,以信息网络为基础,面向高质量发展需要,提供数字转型、智能升级、融合创新等服务的基础设施体系。

他指出,目前来看,新型基础设施主要包括三个方面内容:

一是信息基础设施。主要是指基于新一代信息技术演化生成的基础设施,比如,以5G、物联网、工业互联网、卫星互联网为代表的通信网络基础设施,以人工智能、云计算、区块链等为代表的新技术基础设施,以数据中心、智能计算中心为代表的算力基础设施等。

二是融合基础设施。主要是指深度应用互联网、大数据、人工智能等技术,支撑传统基础设施转型升级,进而形成的融合基础设施,比如,智能交通基础设施、智慧能源基础设施等。

三是创新基础设施。主要是指支撑科学研究、技术开发、产品研制的具有公益属性的基础设施,比如,重大科技基础设施、科教基础设施、产业技术创新基础设施等。

“伴随着技术革命和产业变革,新型基础设施的内涵、外延也不是一成不变的,我们将持续跟踪研究。”伍浩说。

他表示,近年来,中国新型基础设施建设取得了明显成效,对高质量发展的支撑作用正在加快释放。

从信息基础设施看,高速光纤已覆盖全国所有城市、乡镇以及99%以上的行政村,4G网络用户超过12亿,这方面取得了跨越式发展和进步。

从融合基础设施看,智慧城市建设路径更加清晰,信息技术积极赋能城市精细化管理,助推转型升级的作用日益凸显。

从创新基础设施看,国家发展改革委已布局建设55个国家重大科技基础设施,在科技创新和经济发展中发挥了引领作用,有力支撑了科学技术研究。

21世纪经济报道从工信部赛迪智库获得的《“新基建”发展白皮书》指出,“新基建”是与传统的“铁公基”相对应,结合新一轮科技革命和产业变革特征,面向国家战略需求,为经济社会的创新、协调、绿色、开放、共享发展提供底层支撑的具有乘数效应的战略性、网络型基础设施。

白皮书指出,此前央媒列出的七大领域是“新基建”的重要内容之一,并详细分析了“新基建”在七大领域的建设内容与投资空间。

将出台顶层设计,需注重四大问题

伍浩指出,下一步,国家发展改革委将联合相关部门,深化研究、强化统筹、完善制度,重点做好四方面工作。

一是加强顶层设计。研究出台推动新型基础设施发展的有关指导意见。

二是优化政策环境。以提高新型基础设施的长期供给质量和效率为重点,修订完善有利于新兴行业持续健康发展的准入规则。

三是抓好项目建设。加快推动5G网络部署,促进光纤宽带网络的优化升级,加快全国一体化大数据中心建设。稳步推进传统基础设施的“数字+”“智能+”升级。同时,超前部署创新基础设施。

四是做好统筹协调。强化部门协同,通过试点示范、合规指引等方式,加快产业成熟和设施完善。推进政企协同,激发各类主体的投资积极性,推动技术创新、部署建设和融合应用的互促互进。

白皮书强调,未来“新基建”建设需着重关注四大问题。

一是在投资主体上,要以社会资本投资为主,发挥政府财政资金引导和补空缺作用,避免政府大规模投资,调动社会资本投资积极性,较大化发挥投资带动作用。

二是在实施进度上,要根据战略规划和市场应用需求,统筹规划好新基建长期发展路线图和年度投资计划,防止“一哄而上”和重复建设,避免短期投资泡沫。

三是在区域和行业布局上,要以需求为导向,不搞大水漫灌,面向重点区域和重点行业,率先推进新基建试点示范应用,确保新基建投资效益的发挥。

四是在网络安全保障上,要按照《网络安全法》《密码法》等规章制度要求,同步规划和制定数字新基建安全技术保障措施,完善面向数字新基建安全测评、风险评估、安全审计、保密审查、日常监测等制度。

《白皮书》建议,尽快制定“新基建”的顶层设计,明确中长期战略规划和短期行动计划,同时,根据区域特点和行业需求,统筹规划新基建区域和行业布局。

《白皮书》认为,为防范“新基建”项目“蜂拥而上”和重复建设,“新基建”在顶层设计等规划中必须明确其区域布局。而这需要考虑四方面的因素:

一是国家战略和重大项目布局要求,区域新基建布局应处理好地方建设目标与国家经济社会目标间的关系,立足更好地服务“一带一路”建设、京津冀协同发展、长江经济带发展、长三角一体化、粤港澳大湾区建设等国家战略。

二是人口分布和城镇化格局现状,从人口流动看,城镇化的人口将更多聚集到城市群、都市圈,必将对区域新基建提出更高要求。5G基建、高铁轨交、新能源设施等应重点将人口流动关系和城镇化潜力纳入空间布局考虑范围。

三是地区产业和互联网发展情况,良好的制造业集聚、制造业和互联网融合发展基础是新基建项目建设的底座,区域布局可重点考虑产业和互联网基础稳固的地区,如工业互联网以推动产业集聚区的行业整体上云为抓手开展建设。

四是区域资源环境承载能力,数据基础设施方面,随着5G商用推进,“西数东送”的愿景有望实现,届时大量数据中心可考虑建在气候优势明显、能源价格较低的中西部地区。特高压建设方面,应充分考虑各地可再生能源资源和消纳条件,向受端负荷中心进行点对点区域布局。

(21世纪经济报道)

■搜狐焦点咨询/团购电话:0635-8201185

■更多聊城房产、聊城房价、聊城楼盘、聊城土地、聊城城建、聊城房贷、聊城住房公积金等资讯服务,请持续关注搜狐焦点聊城站https://liaocheng.focus.cn/

全部

相关资讯

报名成功
稍后会有专业的置业顾问联系您
返回楼盘

频道导航

返回首页

看房小程序

APP下载

电话拨通后,请您手动拨打分机号

确定拨打电话

电话号码:

分机号:(可能需要拨分机号)