2019年12月2日,柳州市自然资源和规划局发布“新柳南屠宰厂建设项目总平面图”方案,具体内容如下:
拟同意“新柳南屠宰厂建设项目总平面图”方案,现予以批前公示,公示期从2019年12月2日至2019年12月8日。相关利害关系人对上述方案的意见,可以书面阐明观点理由的形式提出。




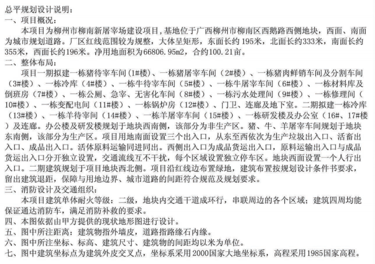
本项目为柳州市柳南新屠宰场建设项目,基地位于广西柳州市柳南区西鹅路西侧地块,西面、南面为城市规划道路。厂区红线范围较为规整,大体呈矩形,东面长约195米,北面长约333米,南面长约355米,西面长约196米。净用地面积为66806. 95m2,合约100. 21亩。
项目一期拟建一栋猪待宰车间(1#楼)、一栋猪屠宰车间(2#楼)、一栋猪 肉鲜销车间及分割车间(3#楼)、-栋冷库(4#楼)、一栋牛待宰车间(5#楼)、一栋牛屠宰车间(6#楼)、一栋材料库及倒班房(7#楼)、一栋公厕、急宰、无害化车间(8#楼)、一栋污水处理间(9#楼)、一栋修理间(10#楼)、一栋变配电间(11#楼)、一栋锅炉房(12#楼)、门卫、连廊及地下室。二期拟建-栋冷库(13#楼)、一栋羊待宰间(14#楼) 、一栋羊屠宰车间(15#楼) 、一栋研发楼及办公室( 16#、17#楼)及连廊。办公楼及研发楼规划于地块西南侧,该部分为非生产区。猪、牛、羊屠宰车间规划于地块东南侧,该部分为生产区。项目用地南面设置三个出入口,从东至西依次为生产垃圾出入口、活畜出入口、成品出入口。活体原料运输同进同出。西侧出入口为成品货运出入口,原料运输出入口与成品货运出入口分开独立设置,交通流线互不干扰,每个区域设置独立停车区。地块西面设置一个 人行出入口。二期建筑规划于项目地块西北侧。项目沿红线边布置绿地,建筑布置按规划设计条件书要求,留出建筑退距,保障与用地边界、城市道路的间距符合规范及规划要求。

有关书面意见请于2019年12月8日前送至柳州市自然资源和规划局政策法规科,联系电话:2825345。
来源:柳州市自然资源和规划局
编辑:krisa