旧城改造项目持续推进记载着老柳州人城市记忆的龙城路片区将来如何变化?日前,市自然资源和规划局公布了调整后的《柳州市龙城路片区控制性详细规划》龙城路片区的城市功能更加优化原有的历史文化街区也将得到更好的保护

龙城路(网友@天涯孤客66 摄)
据了解,我市现行《柳州市龙城路片区控制性详细规划》是2012年经市政府审查通过并批复实施的。调整后的控制性详细规划,主要有三个方面。市龙城中学周边道路规划建设线型有所调整,对局部路网进行优化;进一步和片区已批建项目对应衔接;结合改造设计方案,对原控规局部用地进行调整,推进曙光西路历史文化街区保护规划的顺利实施。
住在这一带的小伙伴赶紧来关注下
规划范围、片区功能定位
调整规划后,龙城路片区的功能定位是柳州市的休闲消费中心,是以传统商业、文化、娱乐、旅游服务和居住为主的综合片区。规划范围由连塘路、五一路、文惠路、弯塘路、友谊路以及滨江路围合的区域。规划区总面积为159.48公顷。
土地利用规划图(调整前)

土地利用规划图(调整后)

规划空间结构是:一轴、一带、五区
龙城路城市发展轴,滨江旅游休闲带,中山路周边传统商业区、东门广场周边文化娱乐综合区、青云路传统商业区、弯塘路居住区、连塘路居住区。在绿化建设方面,以滨江、道路绿地为主体构成的绿色网络与公园绿地有机联系,由滨江绿带、沿路绿化、街头绿地组成城区绿地系统结构。
公共服务设施规划(调整前)

公共服务设施规划(调整后)

道路系统规划
路网体系方面,将结合现状地形、用地形状、城市道路以及整个片区的发展方向,形成“两横三纵,环网结合”结构。五一路、友谊路构成东西向交通主次干道,连塘路、文惠路、龙城路构成南北向交通主次干道,将片区内部以及片区与其他片相互联系起来,支路的设置呈网状沟通片区的各个部分。
道路交通规划(调整前)

道路交通规划(调整后)

绿地系统规划
以滨江、道路绿地为主体构成的绿色网络与公园绿地有机联系,由滨江绿带、沿路绿化、街头绿地组成城区绿地系统结构。
此外,柳州还有这些旧城改造项目,环境大变样,快来看看有你家吗?
柳南区中铁物流园及周边旧城改造土地熟化项目

网站截图
根据《国务院关于进一步做好城镇棚户区和城乡危房改造及配套基础设施建设有关工作的意见》(国发〔2015〕37号)、柳州市人民政府《关于引入社会资本参与旧城改造土地熟化工作的实施意见》(柳政发〔2017〕12号)、《柳州市土地收购储备管理委员会2019年第二次工作会议纪要》(柳政阅〔2019〕113号)及市政府相关批复同意,将鱼峰区罐头岭及周边旧城改造项目、鱼峰区润澄针织厂及周边旧城改造项目、鱼峰区水南六组及水山北侧旧城改造项目、柳南区中铁物流园及周边旧城改造项目、柳南区新风仓及周边旧城改造项目、柳北区天一塑料厂及跃进路94号周边旧城改造项目等6个项目作为我市2019年排名前列批旧城改造土地熟化项目。现受柳州市柳南区人民政府委托,现就柳州市2019年排名前列批旧城改造土地熟化项目——柳州市柳南区中铁物流园及周边旧城改造土地熟化项目进行公开征集项目改造土地熟化人,其余5个项目另行补充公告。现将有关事项公告如下:
一、项目名称:柳州市2019年排名前列批旧城改造土地熟化项目——柳州市柳南区中铁物流园及周边旧城改造土地熟化项目二、项目基本情况(如需进一步了解,详见招标文件)

项目位置在中铁物流园及周边西环路以东,磨滩路以西土地熟化所需金额(暂定)50.16亿元,拟征收房屋户数4072户拟征收总面积47.70万㎡

燎原路—九头山片区土地熟化项目根据《柳州市土地收购储备管理委员会2018年第三次工作会议纪要》(柳政阅[2018]163号)及市政府相关批复同意,将柳北区红卫仓及周边片区改造项目、鱼峰区东环大道南段西侧(八中东侧)片区改造项目、鱼峰区水南炮团路以南片区改造项目、鱼峰区燎原路-九头山片区改造项目等4个项目作为我市2018年排名前列批旧城改造土地熟化项目。现受柳州市鱼峰区人民政府委托,就柳州市2018年排名前列批旧城改造土地熟化项目——燎原路—九头山片区土地熟化项目进行公开招标征集项目改造土地熟化人。

该项目占地面积约801.47亩,拟征收总面积398600㎡,拟征收房屋户数1712户,设计规划指标综合容积率不大于2.343且不小于1.257,总建筑密度不大于22.2%且不小于15.0%,绿地率应达到30.6%,土地熟化所需金额(暂定)约21.67亿元

网站截图
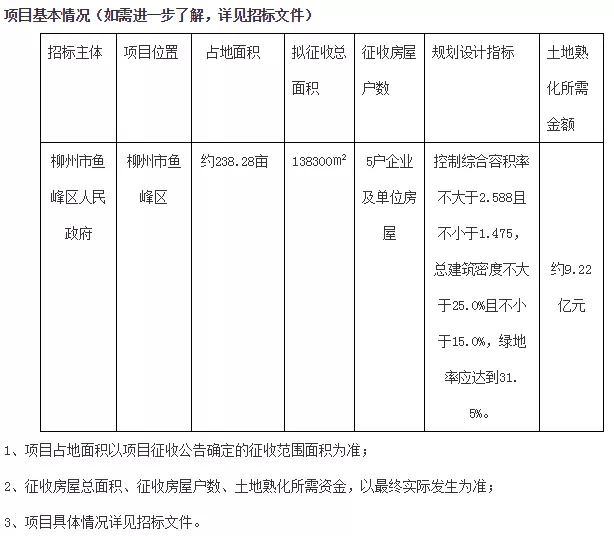
鱼峰区润澄针织厂及周边片区土地熟化项目根据《柳州市土地收购储备管理委员会2019年第二次工作会议纪要》(柳政阅[2019]113号)及市政府相关批复同意,将鱼峰区罐头岭及周边旧城改造项目、鱼峰区润澄针织厂及周边旧城改造项目、鱼峰区水南六组及水山北侧旧城改造项目、柳南区中铁物流园及周边旧城改造项目、柳南区新风仓及周边旧城改造项目、柳北区天一塑料厂及跃进路94号周边旧城改造项目等6个项目作为我市2019年排名前列批旧城改造土地熟化项目。现受柳州市鱼峰区人民政府委托,就柳州市2019年排名前列批旧城改造土地熟化项目——鱼峰区润澄针织厂及周边片区土地熟化项目 进行公开征集项目改造土地熟化人,其余5个项目另行补充公告。

项目占地面积约238.28亩,拟征收总面积138300㎡,征收房屋户数为5户,企业及单位房屋规划设计指标,控制综合容积率不大于2.588,且不小于1.475,总建筑密度不大于25.0%且不小于15.0%,绿地率应达到31.5%,土地熟化所需金额约9.22亿元

网站截图
住附近的小伙伴们有福了,项目改造完成后新的配套设施不断增多,生活环境越来越好幸福感倍增~
来源:柳州发布