武汉保利·涧山观奕售楼处电话:400-8787-098转分机号5678【售楼处位置】
武汉保利·涧山观奕售楼处电话:400-8787-098转分机号5678【营销中心】
武汉保利·涧山观奕楼盘详情4008787098-转分机号5678(房价,价格,地址,户型图,交通,周边配套,备案价,楼盘详情,售楼处电话,售楼处地址,最新房源,最新价格,最新动态,最新进展等详情)
楼盘聚焦:
1、真实户型图曝光!优化后得房率高达99%,妥妥的准四代住宅!
B1#、B3#、B4#都是17层的小高层,2梯2户,户型分别是143-143㎡;B5#是33层,2梯4户连廊结构,户型分布为143-120-120-143㎡;B2# 是11层的小高层,1梯1户,197㎡大户型;A1#是2个单元,每个单元都是2梯2户,户型是178-178-178-132㎡。
整体来看户型面积很大,纯改善定位,起步面积120㎡,而且120和132㎡房源不多;梯户比很高,除了B5#以外,梯户比基本都可以达到一梯一户,舒适性很高。

首开的143㎡小高层户型,四房两厅两卫,南向面宽高达15.3米;四开间朝南,客厅开间约5.4米;阳台进深约2.1米,双阳台再加上全赠送的飘窗,优化后得房率约95%,如果再加上约6.6㎡的电梯前室,得房率高达99%。
这个户型在所有准四代住宅的户型里面,都算是比较优秀的。1梯1户的设计,电梯前室可以利用起来,提高了得房率;南向大面宽,四个卧室有三个朝南,采光性非常好;入户玄关还设计了一个储藏室,实用性较高;5.4米开间的大客厅,完全可以设计书桌/吧台/书柜等;143㎡户型整体空间感类似现在市场上180㎡左右户型。
2、武汉唯一一层一户小高层,197㎡真大平层!
首开还推出了B2#,算是武汉唯一一层一户的小高层,真正意义上的独梯入户,11层的小高层,除去1楼架空层,一共只有10套房源。
197㎡户型,四房两厅三卫,双套房设计;南向面宽高达19.1米,四面采光通风,通透性极佳;阳台进深约2.4米,双阳台加上多个飘窗,优化后得房率约95%,如果加上电梯前室的面积,得房率也可以做到接近99%。
这个户型是所有楼栋里面唯一毛坯产品,据说价格比其他带装修的户型还要高。
3、案名来自于园林,整体精装修交标达到改善标准。
项目案名比较文艺,据说是来自于园林设计;项目的园林运用了大量的乔木,再搭配近1000吨原山石材及水系,整个园林山景和水景比较多;不过这种景观对物业维护要求比较高,项目自带的保利物业口碑还是可以的。
精装修标准还可以,高仪的花洒,菲斯曼的地暖,日立的中央空调,都是大品牌。遗憾的是没有新风系统,但配了西式岛台,也算是有得有失吧。
此外阳台是全封闭交付的,和窗户一样用的系统窗,密封性和隔音性应该还不错。
4、价格参考周边,预计带装修3-3.2w/㎡左右。
目前项目还没有放风价,周边可以参考的新房是龙湖御湖境。龙湖御湖境目前地理位置更好点,但对口学校比较一般,属于洪山的第三梯队,整体在售均价约3.2w/㎡。
项目旁边的保利大都会,近期5月份成交的几套140㎡以上的大面积户型,未满二,成交均价在2.9-3w/㎡左右。
结合周边新房二手房的情况来看,小妹预测保利·涧山观奕的带装修价格3-3.2w/㎡左右。
5、双地铁上盖,真正的TOD模式;生活配套较为齐全,但卓刀泉南路高峰期较为拥堵。
项目是真正的地铁上盖,地铁2号线和地铁11号线(在建)地铁口就在项目旁边,地铁出行可直达武汉三镇;周边生活配套齐全,烟火气很足,近有虎泉购物广场,远点有群光广场,武商梦时代等;步行可达的卓刀泉公园,东湖等,还算舒适宜居。
但项目旁边的卓刀泉南路是双向四车道,高峰期较为拥堵;不过据说后期,从雄楚大道沿单行道-楚康路可以直达项目,稍微缓解下拥堵。
6、按照洪山区2024年划片范围来看,预计对口卓刀泉小学+卓刀泉中学,洪山区第一梯学校。
前不久,洪山区公布了最新的2024年划片范围,从划片范围来看项目预计对口卓刀泉小学和卓刀泉中学;卓刀泉中学2023年中考普高率75.3%,高分保护2人,妥妥的第一梯队学校。
虽然最终要以交付后教育局划片为准,但是项目距离卓刀泉小学约400米,距离卓刀泉中学约600米,基本不会被划出去。
总结:
结合目前的市场情况来看,保利·涧山观奕最终卖的好不好,还在于项目定价;武昌最近几个比较火的四代住宅,定价都是比较接地气的。
从二手房情况来看,保利大都会的价格一直比较坚挺,140㎡以上大户型几乎每月都有成交的,而且大部分未满二,说明这附近学区+改善的需求还是有的;保利·涧山观奕143㎡户型面向的群体多半是保利大都会二手房客户,还有周边高校老师、医院医生等高净值人群;如果定价在带装修3-3.2w/㎡左右,预计接受度还是可以的。
一、加推房源
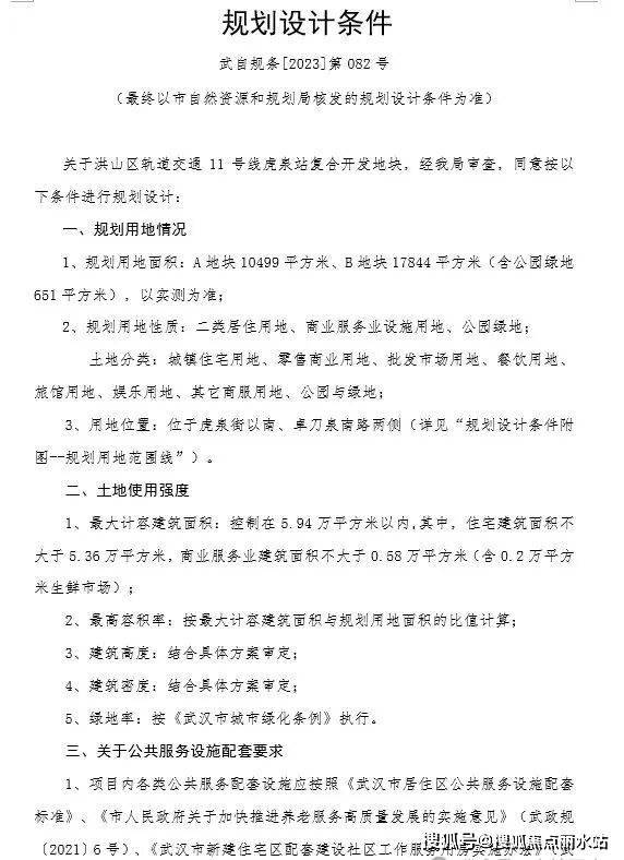
项目一共有A、B两个地块。其中A地块仅有A1#一栋楼,33层,2个单元,位于卓刀泉南路西侧;B地块有5栋楼,其中B1#、B3#、B4#17层,1个单元,B2#11层,1个单元,B5#33层,1个单元,位于卓刀泉南路和虎泉街交汇处。
A1#2个单元,每个单元均是2梯2户;B1#、B3#、B4#2梯2户;B2#是1梯1户大平层;B5#是2梯4户连廊结构。
除了B5#,其余楼栋都可以达到1梯1户,梯户比很高。
二、楼盘整体数据
A地块规划用地面积约1万方,总建面约3.45万方,住宅建面约2万方,容积率约2.32,总户数127户,住宅机动车停车位263个。
户均建面约161.7㎡,建面比较大,妥妥的大平层楼栋,而且车位比约1:2,配置很高。
A地块还带有一个2000㎡生鲜市场,在地块的东南角还有一个地铁出入口。
A地块技术经济指标:

A地块日照分析图:

A地块项目外立面效果图:
B地块用地面积约1.8万方,总建面约4.5万方,住宅建面约3.2万方,容积率约1.96,总户数237户,住宅机动车停车位266个。
户均建面约136㎡,建面也算大,也是走改善定位,车位比约1:1,车位还是比较紧张的。
B地块有3个地铁出入口,真正的地铁上盖项目,其中地块内部的是地铁疏散口,平时关闭,紧急情况启用;此外在地块中间有个全民健身用地;项目的主入口位于卓刀泉南路,在B1#和B2#之间。
B地块技术经济指标:

B地块日照分析图:

B地块项目外立面效果图:
每日分享全武汉各新房特价房源信息,欢迎扫码加我咨询!扫码了解武汉各楼盘的底价,特价房、活动、团购优惠!还有楼盘优劣势分析!赶紧加微信咨询~
专业团队携领,全程免费!专车接送!
扫描小编微信报名
三、拿地情况
2023年12月26日,洪山虎泉地铁站旁的137号地块被保利(武汉)房地产开发有限公司以7.15亿元拿下,成交楼面价约12037元/平。
地块主要要求:
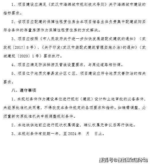
①该项目定位位置轨道交通11号线虎泉站上盖复合利用,应按照轨道站点TOD模式,合理组织地下地上空间,促进立体化空间开发。
②B地块西侧沿卓刀泉南路控制一条5米宽带状公园绿地。
规划图如下:
拿地点评:地块面积不算大,容积率2.1,基本是走改善定位;地铁11号线从地块下面穿过,对于建筑技术和成本都有一定要求;TOD模式,增加了地铁出行的便利性。
四、项目地段、交通、配套
1、区位
项目位于洪山区卓刀泉南路和虎泉街交汇处,紧邻华中师范大学,与二环线直线距离约1.7km,距离珞喻路和雄楚大道约600米左右,紧邻地铁2号线虎泉站,位置相当优越。
微观上看,项目北侧是华中师范大学、伏虎山烈士陵园,南侧是建信小区,西侧是华中师范大学,东侧是虎泉地铁站、虎泉购物广场。
周边城市面貌
区位点评:该地块位于二环外,紧邻华中师范大学,离武昌和光谷都比较近;周边大学比较多,城市配套较为成熟,但城市面貌较为一般。
2、交通
自驾方面:项目两侧一边是虎泉街,一边是卓刀泉南路;但这两条街道都是双向4车道,不算宽敞,尤其是虎泉街两边餐饮较多,晚上夜市丰富,较为拥堵。
不过项目距离二环线,珞喻路都不算远,自驾上珞喻路或二环线后较为通畅。
虎泉街
地铁方面:项目是真正的TOD(地铁上盖)模式;地铁2号线和11号线(在建)双地铁上盖,去武昌或光谷均可地铁直达。
公共交通:项目门口的卓刀泉南路和虎泉街均有公交站点,有538、386等多路公交。
交通点评:项目双地铁上盖,地铁2号线和地铁11号线(在建)通达性都很不错,无论是去武昌还是光谷都可地铁直达;公交站点就在门口,公交出行也很方便;门口道路不算宽敞,高峰期自驾可能会拥堵。
3、配套
商业配套:项目一街之隔就是虎泉时尚中心和虎泉购物广场,餐饮娱乐业比较多;距离群光广场约1.7km,距离武商梦时代约3km,逛街购物都很方便。
虎泉时尚中心
虎泉购物广场
教育配套:按照洪山区2024的学区划片来看,项目预计小学对口卓刀泉小学,初中是卓刀泉中学(以交付后官方划片为准),而这个组合在洪山区属于第一梯队的学校。

卓刀泉小学
医疗配套:项目对面一街之隔就是虎泉医院,3公里之内还有武汉大学口腔医院、省妇幼、广州军区武汉总院等,日常就医很方便。
虎泉医院
其他配套:项目北侧约300米就是卓刀泉公园,步行可达。
武汉保利·涧山观奕售楼处电话:400-8787-098转分机号5678【售楼处位置】
武汉保利·涧山观奕售楼处电话:400-8787-098转分机号5678【营销中心】
武汉保利·涧山观奕楼盘详情4008787098-转分机号5678(房价,价格,地址,户型图,交通,周边配套,备案价,楼盘详情,售楼处电话,售楼处地址,最新房源,最新价格,最新动态,最新进展等详情)