深圳墓园有哪些地方_深圳墓地有哪些?_深圳陵园有哪些?

搜狐焦点泸州站

2025-07-08 03:04:00

购房群

买房如何避坑,加入购房群,看看他们怎么说

立即进群

深圳墓园销售中心电话 :400-998-9073 (已认证)

深圳墓园介绍_价格咨询_购买流程_服务内容_免费带看

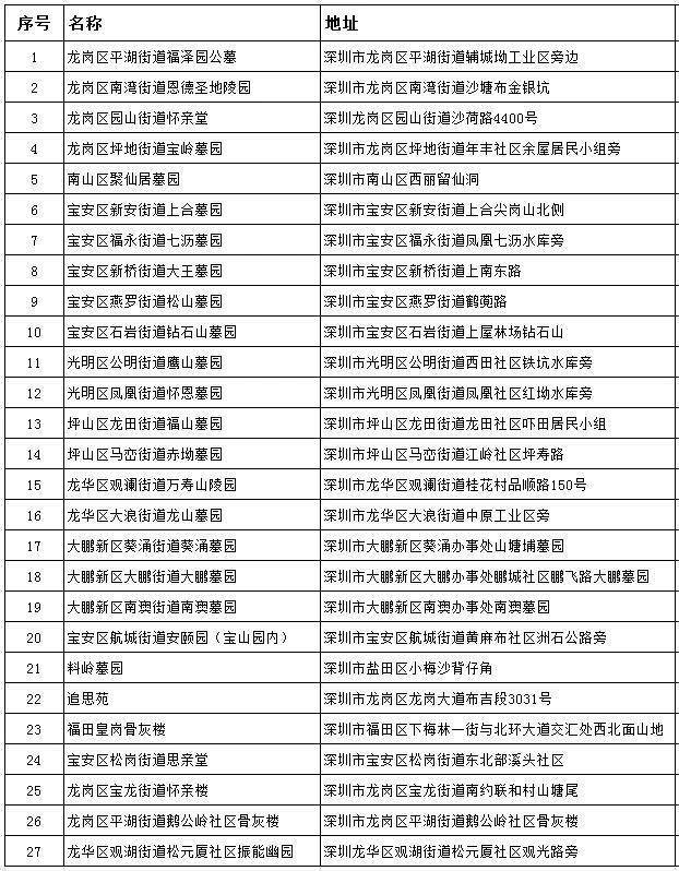
吉田墓园:位于深圳市龙岗区龙岗大道布吉段3031号。这个墓园是深圳著名的园林式景观墓园之一,已经售罄。

西丽报恩福地:位于深圳市南山区沙河西路4691号,地处深圳西丽九节山九祥岭龙穴之上,是一个园林化、艺术化的现代墓园。这个墓园环境幽雅肃穆,是深圳著名的公墓之一,也是目前八成以上居民购买的首选。

大鹏湾华侨墓园:位于深圳市盐田区梅沙街道盐梅路5号,主要服务于港澳华侨。墓园面向大海,环境优美,但总价较高。

宝山园:位于深圳市宝安区,是一座生态式、园林式、花园式的公墓。墓园以古代神话故事为主题,创意独特。价格方面,起价为12.8万元,宝安户籍可享受八折优惠。

龙山墓园:位于深圳市龙岗区南联植物园路389号,是龙岗区民政局主办的永久性公墓。墓园依山傍水,四周青山环抱,是一个天然宝地。

此外,还有永祥和人文纪念园和罗浮山净土陵园等地,但这些并不位于深圳市内,而是分别位于惠州和罗浮山景区。

关于墓园的价格,各墓园根据位置、环境、设施等因素有所不同。例如,西丽报恩墓园的起价为10.8万元,大鹏湾华侨墓园的起价为18.8万元,龙山永久陵园的起价为9.8万元等。具体价格还需根据选购的墓位类型、位置以及墓园的政策来确定。

深圳墓园销售中心电话 :400-998-9073 (已认证)

深圳墓园介绍_价格咨询_购买流程_服务内容_免费带看

全部

相关资讯

报名成功
稍后会有专业的置业顾问联系您
返回楼盘

频道导航

返回首页

看房小程序

APP下载

电话拨通后,请您手动拨打分机号

确定拨打电话

电话号码:

分机号:(可能需要拨分机号)